XB-ART-56397
J Cell Biol
2019 Oct 02;21812:4063-4078. doi: 10.1083/jcb.201902124.
Show Gene links
Show Anatomy links
Nucleoplasmin is a limiting component in the scaling of nuclear size with cytoplasmic volume.
???displayArticle.abstract???
How nuclear size is regulated relative to cell size is a fundamental cell biological question. Reductions in both cell and nuclear sizes during Xenopus laevis embryogenesis provide a robust scaling system to study mechanisms of nuclear size regulation. To test if the volume of embryonic cytoplasm is limiting for nuclear growth, we encapsulated gastrula-stage embryonic cytoplasm and nuclei in droplets of defined volume using microfluidics. Nuclei grew and reached new steady-state sizes as a function of cytoplasmic volume, supporting a limiting component mechanism of nuclear size control. Through biochemical fractionation, we identified the histone chaperone nucleoplasmin (Npm2) as a putative nuclear size effector. Cellular amounts of Npm2 decrease over development, and nuclear size was sensitive to Npm2 levels both in vitro and in vivo, affecting nuclear histone levels and chromatin organization. We propose that reductions in cell volume and the amounts of limiting components, such as Npm2, contribute to developmental nuclear size scaling.
???displayArticle.pubmedLink??? 31636119
???displayArticle.pmcLink??? PMC6891103
???displayArticle.link??? J Cell Biol
???displayArticle.grants??? [+]
Species referenced: Xenopus laevis
GO keywords: chromatin [+]
???attribute.lit??? ???displayArticles.show???
|
|
Figure 1. Cytoplasmic volume contributes to nuclear size scaling in X. laevis embryo extracts. (A) Top: Schematic diagram of the experimental approach. Stage 10â10.5 embryos were arrested in late interphase with cycloheximide. Embryonic extract containing endogenous nuclei was encapsulated in droplets using microfluidic devices. Nuclei were visualized by uptake of GFP-NLS. Bottom left: In vivo nuclear size scaling data for X. laevis stages 8 to 10.5 (JevtiÄ and Levy, 2015). Bottom right: Blue and orange represent cytoplasm and nuclei, respectively. (B) Spherical extract droplets were incubated at room temperature. (C) Spherical droplet data. At each time point, 18â104 nuclei were quantified (57 nuclei on average). Each curve corresponds to a different extract. (D) Flattened droplet data. The ratio of the long axis to the short axis was on average â¼1.7. At each time point, 10â117 nuclei were quantified (35 nuclei on average). Each curve corresponds to a different extract. (E) The fold change in nuclear volume was calculated by dividing maximum nuclear volume by initial nuclear volume at t = 0. Best-fit logarithmic regression curves are displayed. For each time point of each experiment, 7â311 nuclei were quantified (63 nuclei on average). Data are shown for 26 different spherical droplet volumes (blue) and 12 different flattened droplet volumes (orange), using 23 different extracts. Error bars represent SD. |
|
|
Figure 2. Cytoplasmic composition contributes to nuclear size scaling in X. laevis embryo extracts. (A) Left: Based on the data presented in Fig. 1, CâE, maximum nuclear volume is plotted as a function of droplet volume for stage 10 embryo extract droplets (blue). Right: Nuclear-to-cytoplasmic (N/C) volume ratios were calculated by dividing maximum nuclear volume by droplet volume. A best-fit power regression curve is displayed for the droplet data. Also plotted are previously reported in vivo nuclear size scaling data and nuclear-to-cytoplasmic volume ratios for X. laevis stages 8 to 10.5 (JevtiÄ and Levy, 2015). (B) Stage 10 nuclei were isolated and resuspended in cytoplasmic extract from different embryonic stages. Extract droplets were incubated at room temperature. (C) At each time point, 10â168 nuclei were quantified (80 nuclei on average). The stage 10 extract data are the same shown in Fig. 1 C. (D) Stage 10 extract and nuclei were mixed with stage 5 cytoplasmic extract or egg extract at a 1:10 ratio. After a 2-h incubation, nuclei were fixed and stained with NPC antibody mAb414. Nuclear CS areas were measured and the fold change was calculated relative to the preincubation nuclear size. At least 700 nuclei were quantified for each condition. Data from two independent experiments are shown. Two-tailed Studentâs t tests assuming equal variances; ***, P ⤠0.001. Error bars represent SD. |
|
|
Figure 3. Fractionation approach to identifying factors limiting for nuclear growth. (A) X. laevis egg extract was subjected to high-speed centrifugation to separate the extract into cytosol (Cyto), light membrane (LM), and heavy membrane (HM). Stage 10 nuclei were incubated with the indicated fractions for 120 min. IBB, added at â¼30 µM, inhibits nuclear import (Weis et al., 1996). Nuclear CS areas were measured for at least 200 nuclei per condition and normalized to the preincubation nuclear size. Data from two independent experiments are shown. (B) Experiments were performed as in Fig. 1, CâE, except that extracts were supplemented with IBB or wheat germ agglutinin (WGA) to block nuclear import (Cox, 1992). For each experiment, 7â212 nuclei were quantified at each time point (53 nuclei on average). Data from three different extracts are shown. The control data are the same shown in Fig. 1 E. (C) Schematic diagram of the fractionation approach. See Materials and methods for details. (D) Mono Q fractions were dialyzed into XB and concentrated â¼10- to 20-fold. Stage 10 embryo extract and nuclei were supplemented with equivalent volumes of XB or Mono Q fractions and incubated for 90 min. Nuclei were fixed and stained with NPC antibody mAb414. Nuclear CS areas were measured and the fold change was calculated relative to the preincubation nuclear size. Means and SDs from three independent fractionation experiments are shown. At least 160 nuclei were quantified for each condition. The dotted line indicates the top of the error bar for the XB control. We selected fractions with the largest fold changes in nuclear size and with SD error bars above the dotted line, namely, fractions 2 and 9, which were shown by mass spectrometry to contain Npm2. Error bars represent SD. |
|
|
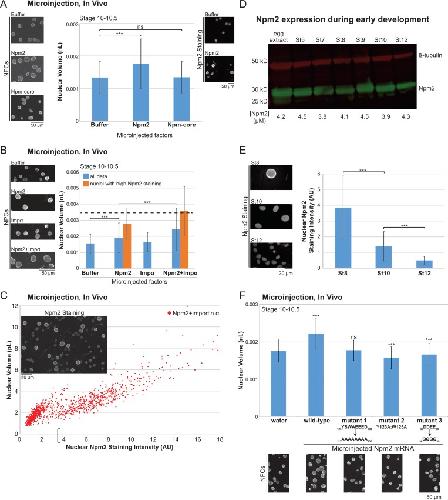
Figure 4. Npm2 levels affect in vivo nuclear size. (A) One-cell X. laevis embryos were microinjected with equivalent volumes of XB, recombinant Npm2 protein (to increase the Npm2 concentration by 3.5 µM) or recombinant Npm-core protein (3.5 µM final), allowed to develop to stage 10â10.5, and arrested in G2 with cycloheximide. Isolated nuclei were stained with an NPC antibody (mAb414), and nuclear volumes were measured for at least 74 nuclei per condition per experiment. 25 embryos on average were microinjected per condition. Data from four independent experiments and representative images are shown. Representative images to the right show nuclei stained with an antibody against Npm2. (B) Microinjections were performed as in A without cycloheximide arrest and including, where indicated, importin-α-E mRNA (350 pg total, Imp α). Importin-α-E is a phosphomimetic version of human importin α2 with reduced affinity for membranes (Levy and Heald, 2010; Wilbur and Heald, 2013). At least 330 nuclei were quantified per condition per experiment. Data from two independent experiments and representative images are shown. Orange bars represent sizes for nuclei with Npm2 staining intensity values >1 SD above the XB control (see also panel C). The dotted horizontal line at 3.5 pl corresponds to the predicted stage 10 nuclear volume resulting from a 3.5-µM introduction of Npm2 (see also Fig. S2 F). (C) Nuclei from microinjections described in B were stained with an antibody against Npm2. Nuclear volumes and total nuclear Npm2 staining intensities were measured for â¥330 nuclei per condition per experiment. 25 embryos on average were microinjected per condition, and two independent experiments were performed. For the Npm2 + importin α condition, individual nuclear volume was plotted as a function of nuclear Npm2 staining intensity. For XB-microinjected embryos, nuclear Npm2 staining intensity was 2.05 ± 1.35 (average ± SD). In panel B here and in Fig. S4 D, the orange bars represent data for nuclei with Npm2 staining intensity values greater than one SD above the XB control; therefore, nuclei with Npm2 staining intensities >2.05 + 1.35 = 3.4 (indicated by the open bracket on the x axis in C). (D) Equivalent volumes of egg and embryo extracts were analyzed by Western blot. Npm2 band intensities were normalized to β-tubulin levels and used to estimate the Npm2 concentration for each stage, given an egg extract Npm2 concentration of 4.2 µM. (E) Embryonic nuclei were stained for Npm2, and total nuclear Npm2 staining intensities were quantified for â¥148 nuclei per stage. (F) Microinjections were performed as in A with 1 ng of the indicated Npm2 mRNAs or an equivalent volume of water as a control. Mutants 1 and 2 have mutations in the histone-binding region of Npm2 (Warren et al., 2017), and mutant 3 is defective in histone chaperone activity (Salvany et al., 2004). We verified that these mutants are nuclear-import competent (data not shown). At least 900 nuclei were quantified per condition per experiment. Data from two independent experiments and representative images are shown. All statistical comparisons are to the water control. Two-tailed Studentâs t tests assuming equal variances; ***, P ⤠0.001; ns, not significant. Error bars represent SD. |
|
|
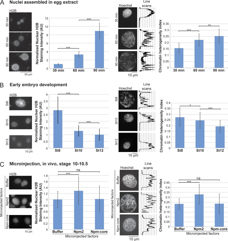
Figure 5. Npm2 levels correlate with nuclear histone levels and altered chromatin topology. (A) Nuclei assembled in X. laevis egg extract for 30, 60, and 90 min were stained with an H2B antibody and Hoechst. Total nuclear H2B staining intensities were measured for â¥60 nuclei per condition and normalized to the 30-min time point. For each nucleus, two Hoechst intensity line scans were acquired through the middle of the nucleus. The SD of all intensity values along each line was calculated and normalized to the average intensity to obtain a value we term the chromatin heterogeneity index. Larger values correspond to a more heterogeneous chromatin distribution. 54â68 line scans were quantified per condition (60 on average). (B) Different stage nuclei were stained with an H2B antibody and Hoechst. Total nuclear H2B staining intensities were quantified for â¥100 nuclei per stage and normalized to stage 12. For chromatin heterogeneity indexes, 22â79 line scans were quantified per condition (45 on average). (C) Microinjection experiments were performed as in Fig. 4 A. Isolated nuclei were stained with an H2B antibody and Hoechst. Total nuclear H2B staining intensities were measured for â¥97 nuclei per condition and normalized to the XB-microinjected controls. For chromatin heterogeneity indexes, 34â52 line scans were quantified per condition (41 on average). Data from four independent experiments are shown. Two-tailed Studentâs t tests assuming equal variances; *, P ⤠0.05; **, P ⤠0.01; ***, P ⤠0.001; ns, not significant. Error bars represent SD. |
|
|
Figure 6. Npm2 increases nucleosome occupancy and decreases euchromatin. (A) On the left, one-cell X. laevis embryos were microinjected with equivalent volumes of XB or recombinant Npm2 protein (to increase the Npm2 concentration by 3.5 µM). On the right, one-cell X. laevis embryos were microinjected with 1 ng wild-type Npm2 mRNA or an equivalent volume of water. Embryos were allowed to develop to stage 10â10.5 and arrested in G2 with cycloheximide. Isolated nuclei were digested with MNase for the indicated times, and purified DNA was separated on 2% agarose gels and stained with ethidium bromide. On average, 60 embryos were microinjected per condition. Band intensities were quantified and used to calculate the average nucleosome number per fragment (see Materials and methods). Representative experiments are shown. (B) The MNase digestion assays described in A were repeated three times for Npm2 protein microinjection and three times for Npm2 mRNA microinjection. Maximum fold changes in nucleosome occupancy between control and Npm2-microinjected embryos were quantified for each experiment and averaged. (C) One-cell X. laevis embryos were microinjected with equivalent volumes of XB or recombinant Npm2 protein (to increase the Npm2 concentration by 3.5 µM), allowed to develop to stage 10â10.5, and arrested in G2 with cycloheximide. On average, 25 embryos were microinjected per condition. Isolated nuclei were stained with an acetyl-histone H3 antibody, and representative images are shown. Total integrated nuclear acetyl-histone H3 staining intensity was measured for â¥168 nuclei per condition. One representative experiment of two is shown. Two-tailed Studentâs t tests assuming equal variances; **, P ⤠0.01; ***, P ⤠0.001. Error bars represent SD. |
References [+] :
Amodeo,
Histone titration against the genome sets the DNA-to-cytoplasm threshold for the Xenopus midblastula transition.
2015, Pubmed,
Xenbase
Amodeo, Histone titration against the genome sets the DNA-to-cytoplasm threshold for the Xenopus midblastula transition. 2015, Pubmed , Xenbase
Aranda-Anzaldo, The interphase mammalian chromosome as a structural system based on tensegrity. 2016, Pubmed
Baarlink, A transient pool of nuclear F-actin at mitotic exit controls chromatin organization. 2017, Pubmed
Bogdanović, The epigenome in early vertebrate development. 2012, Pubmed , Xenbase
Brownlee, Importin α Partitioning to the Plasma Membrane Regulates Intracellular Scaling. 2019, Pubmed , Xenbase
Burgess, Histone chaperones in nucleosome assembly and human disease. 2013, Pubmed
Burns, Roles of NPM2 in chromatin and nucleolar organization in oocytes and embryos. 2003, Pubmed , Xenbase
Bustin, Nongenetic functions of the genome. 2016, Pubmed
Chalut, Chromatin decondensation and nuclear softening accompany Nanog downregulation in embryonic stem cells. 2012, Pubmed
Chen, Nucleus Assembly and Import in Xenopus laevis Egg Extract. 2018, Pubmed , Xenbase
Cox, DNA replication in cell-free extracts from Xenopus eggs is prevented by disrupting nuclear envelope function. 1992, Pubmed , Xenbase
Duffy, Rapid Prototyping of Microfluidic Systems in Poly(dimethylsiloxane). 1998, Pubmed
Duncan, Embryogenesis: coordinating cell division with gastrulation. 2004, Pubmed , Xenbase
Earnshaw, Assembly of nucleosomes: the reaction involving X. laevis nucleoplasmin. 1980, Pubmed , Xenbase
Edens, A Cell-Free Assay Using Xenopus laevis Embryo Extracts to Study Mechanisms of Nuclear Size Regulation. 2016, Pubmed , Xenbase
Edens, cPKC regulates interphase nuclear size during Xenopus development. 2014, Pubmed , Xenbase
Edens, PKC-mediated phosphorylation of nuclear lamins at a single serine residue regulates interphase nuclear size in Xenopus and mammalian cells. 2017, Pubmed , Xenbase
Eng, An approach to correlate tandem mass spectral data of peptides with amino acid sequences in a protein database. 1994, Pubmed
Frehlick, New insights into the nucleophosmin/nucleoplasmin family of nuclear chaperones. 2007, Pubmed
Goehring, Organelle growth control through limiting pools of cytoplasmic components. 2012, Pubmed
Good, Preparation of Cellular Extracts from Xenopus Eggs and Embryos. 2018, Pubmed , Xenbase
Görlich, Isolation of a protein that is essential for the first step of nuclear protein import. 1994, Pubmed , Xenbase
Grisendi, Nucleophosmin and cancer. 2006, Pubmed
Gurard-Levin, Histone chaperones: assisting histone traffic and nucleosome dynamics. 2014, Pubmed
Gurdon, Injected nuclei in frog oocytes: fate, enlargement, and chromatin dispersal. 1976, Pubmed , Xenbase
Hara, Intranuclear DNA density affects chromosome condensation in metazoans. 2013, Pubmed , Xenbase
Hara, Dynein-Based Accumulation of Membranes Regulates Nuclear Expansion in Xenopus laevis Egg Extracts. 2015, Pubmed , Xenbase
Hazel, Isolation and Demembranation of Xenopus Sperm Nuclei. 2018, Pubmed , Xenbase
Hazel, Changes in cytoplasmic volume are sufficient to drive spindle scaling. 2013, Pubmed , Xenbase
Hontelez, Embryonic transcription is controlled by maternally defined chromatin state. 2015, Pubmed , Xenbase
Ingber, Tensegrity I. Cell structure and hierarchical systems biology. 2003, Pubmed
Inoue, Nucleosome assembly is required for nuclear pore complex assembly in mouse zygotes. 2014, Pubmed
Jevtić, Nuclear size scaling during Xenopus early development contributes to midblastula transition timing. 2015, Pubmed , Xenbase
Jevtić, Mechanisms of nuclear size regulation in model systems and cancer. 2014, Pubmed , Xenbase
Jevtić, Concentration-dependent Effects of Nuclear Lamins on Nuclear Size in Xenopus and Mammalian Cells. 2015, Pubmed , Xenbase
Keck, Histone chaperones link histone nuclear import and chromatin assembly. 2013, Pubmed
Kim, The molecular mechanism for nuclear transport and its application. 2017, Pubmed
Kirby, Emerging views of the nucleus as a cellular mechanosensor. 2018, Pubmed
Kırlı, A deep proteomics perspective on CRM1-mediated nuclear export and nucleocytoplasmic partitioning. 2015, Pubmed , Xenbase
Kopito, Reversibility in nucleocytoplasmic transport. 2007, Pubmed , Xenbase
Lemaitre, Dynamics of the genome during early Xenopus laevis development: karyomeres as independent units of replication. 1998, Pubmed , Xenbase
Levy, Nuclear size is regulated by importin α and Ntf2 in Xenopus. 2010, Pubmed , Xenbase
Mukherjee, Recent advances in understanding nuclear size and shape. 2016, Pubmed
Murakami, Morphogenesis during Xenopus gastrulation requires Wee1-mediated inhibition of cell proliferation. 2004, Pubmed , Xenbase
Neumann, Nuclear size control in fission yeast. 2007, Pubmed
Newport, A lamin-independent pathway for nuclear envelope assembly. 1990, Pubmed , Xenbase
Newport, A major developmental transition in early Xenopus embryos: I. characterization and timing of cellular changes at the midblastula stage. 1982, Pubmed , Xenbase
Nguyen, Proteomics of nucleocytoplasmic partitioning. 2019, Pubmed
Oakey, Microfluidic Encapsulation of Demembranated Sperm Nuclei in Xenopus Egg Extracts. 2018, Pubmed , Xenbase
Onikubo, Developmentally Regulated Post-translational Modification of Nucleoplasmin Controls Histone Sequestration and Deposition. 2015, Pubmed , Xenbase
Onikubo, Chaperone-mediated chromatin assembly and transcriptional regulation in Xenopus laevis. 2016, Pubmed , Xenbase
Peng, Proteomics: the move to mixtures. 2001, Pubmed
Peshkin, On the Relationship of Protein and mRNA Dynamics in Vertebrate Embryonic Development. 2015, Pubmed , Xenbase
Philpott, Sperm decondensation in Xenopus egg cytoplasm is mediated by nucleoplasmin. 1991, Pubmed , Xenbase
Platonova, Crystal structure and function of human nucleoplasmin (npm2): a histone chaperone in oocytes and embryos. 2011, Pubmed , Xenbase
Salvany, Mutation of the small acidic tract A1 drastically reduces nucleoplasmin activity. 2004, Pubmed , Xenbase
Shevchenko, Mass spectrometric sequencing of proteins silver-stained polyacrylamide gels. 1996, Pubmed
Shimamoto, Nucleosome-nucleosome interactions via histone tails and linker DNA regulate nuclear rigidity. 2017, Pubmed
Stephens, Chromatin and lamin A determine two different mechanical response regimes of the cell nucleus. 2017, Pubmed
Stephens, Chromatin histone modifications and rigidity affect nuclear morphology independent of lamins. 2018, Pubmed
Sun, Quantitative proteomics of Xenopus laevis embryos: expression kinetics of nearly 4000 proteins during early development. 2014, Pubmed , Xenbase
Vuković, Nuclear size is sensitive to NTF2 protein levels in a manner dependent on Ran binding. 2016, Pubmed , Xenbase
Warren, Dynamic intramolecular regulation of the histone chaperone nucleoplasmin controls histone binding and release. 2017, Pubmed , Xenbase
Webster, Sizing up the nucleus: nuclear shape, size and nuclear-envelope assembly. 2009, Pubmed
Weis, The conserved amino-terminal domain of hSRP1 alpha is essential for nuclear protein import. 1996, Pubmed
Wilbur, Mitotic spindle scaling during Xenopus development by kif2a and importin α. 2013, Pubmed , Xenbase
Wühr, The Nuclear Proteome of a Vertebrate. 2015, Pubmed , Xenbase
Zidovska, Micron-scale coherence in interphase chromatin dynamics. 2013, Pubmed
Zierhut, Nucleosomal regulation of chromatin composition and nuclear assembly revealed by histone depletion. 2014, Pubmed , Xenbase
Zink, Nuclear structure in cancer cells. 2004, Pubmed
