Click here to close Hello! We notice that you are using Internet Explorer, which is not supported by Xenbase and may cause the site to display incorrectly. We suggest using a current version of Chrome, FireFox, or Safari.
XB-ART-56396
Cell Rep 2019 Oct 22;294:1027-1040.e6. doi: 10.1016/j.celrep.2019.09.038.
Show Gene links Show Anatomy links

Bioinformatics Screening of Genes Specific for Well-Regenerating Vertebrates Reveals c-answer, a Regulator of Brain Development and Regeneration.

Korotkova DD, Lyubetsky VA, Ivanova AS, Rubanov LI, Seliverstov AV, Zverkov OA, Martynova NY, Nesterenko AM, Tereshina MB, Peshkin L, Zaraisky AG.


???displayArticle.abstract???
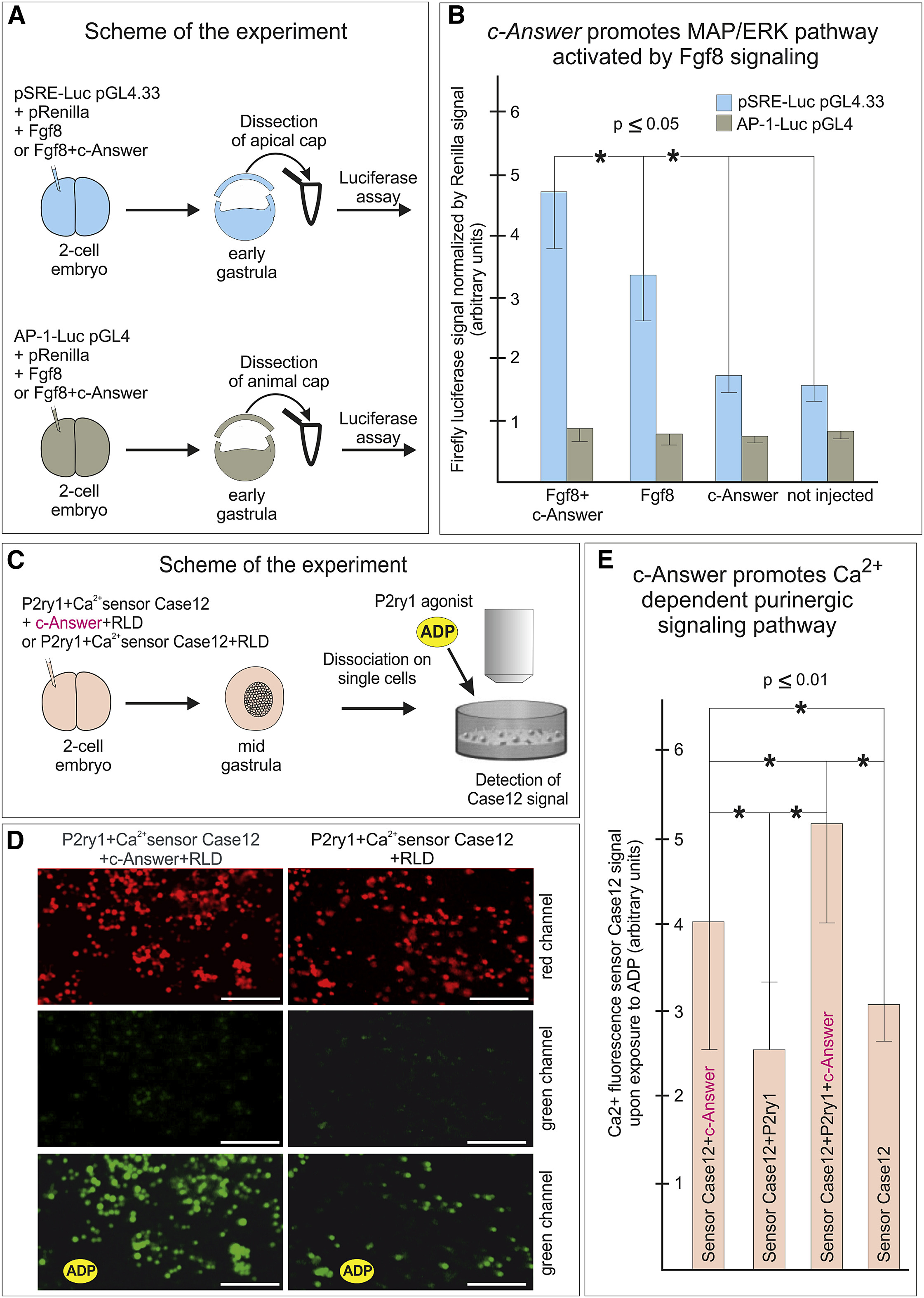
The molecular basis of higher regenerative capacity of cold-blooded animals comparing to warm-blooded ones is poorly understood. Although this difference in regenerative capacities is commonly thought to be a result of restructuring of the same regulatory gene network, we hypothesized that it may be due to loss of some genes essential for regeneration. We describe here a bioinformatic method that allowed us to identify such genes. For investigation in depth we selected one of them encoding transmembrane protein, named "c-Answer." Using the Xenopus laevis frog as a model cold-blooded animal, we established that c-Answer regulates regeneration of body appendages and telencephalic development through binding to fibroblast growth factor receptors (FGFRs) and P2ry1 receptors and promoting MAPK/ERK and purinergic signaling. This suggests that elimination of c-answer in warm-blooded animals could lead to decreased activity of at least two signaling pathways, which in turn might contribute to changes in mechanisms regulating regeneration and telencephalic development.

???displayArticle.pubmedLink??? 31644900
???displayArticle.pmcLink??? PMC6871517
???displayArticle.link??? Cell Rep
???displayArticle.grants??? [+]

Species referenced: Xenopus laevis
Genes referenced: ag1 en1 fgf20 fgf8 fgfr1 fgfr2 fgfr3 fgfr4 foxg1 foxo1 hesx1 mbp msx1 myc npl odc1 p2ry1 pax6 piezo1 pnhd ptma ras-dva1 ras-dva2 rax sfrpx six3 trim25 wnt5a
???displayArticle.antibodies??? FLAG Ab4 Myc Ab15
???displayArticle.morpholinos??? c-answer MO1 foxo1 MO5 sfrpx MO1


???attribute.lit??? ???displayArticles.show???
References [+] :
Aboitiz, Co-option of signaling mechanisms from neural induction to telencephalic patterning. 2007, Pubmed