XB-ART-56378
J Biol Chem
2019 Nov 29;29448:18421-18434. doi: 10.1074/jbc.RA119.011187.
Show Gene links
Show Anatomy links
Volume sensing in the transient receptor potential vanilloid 4 ion channel is cell type-specific and mediated by an N-terminal volume-sensing domain.
Toft-Bertelsen TL, Yarishkin O, Redmon S, Phuong TTT, Križaj D, MacAulay N.
???displayArticle.abstract???
Many retinal diseases are associated with pathological cell swelling, but the underlying etiology remains to be established. A key component of the volume-sensitive machinery, the transient receptor potential vanilloid 4 (TRPV4) ion channel, may represent a sensor and transducer of cell swelling, but the molecular link between the swelling and TRPV4 activation is unresolved. Here, our results from experiments using electrophysiology, cell volumetric measurements, and fluorescence imaging conducted in murine retinal cells and Xenopus oocytes indicated that cell swelling in the physiological range activated TRPV4 in Müller glia and Xenopus oocytes, but required phospholipase A2 (PLA2) activity exclusively in Müller cells. Volume-dependent TRPV4 gating was independent of cytoskeletal rearrangements and phosphorylation. Our findings also revealed that TRPV4-mediated transduction of volume changes are defined by its N terminus, more specifically by its distal-most part. We conclude that the volume sensitivity and function of TRPV4 in situ depends critically on its functional and cell type-specific interactions.
???displayArticle.pubmedLink??? 31619514
???displayArticle.pmcLink??? PMC6885641
???displayArticle.link??? J Biol Chem
???displayArticle.grants??? [+]
Species referenced: Xenopus laevis
Genes referenced: aqp4 lat pla2g1b prkg1 trpv1 trpv4
GO keywords: phospholipase A2 activity [+]
???displayArticle.disOnts??? glaucoma
???attribute.lit??? ???displayArticles.show???
|
|
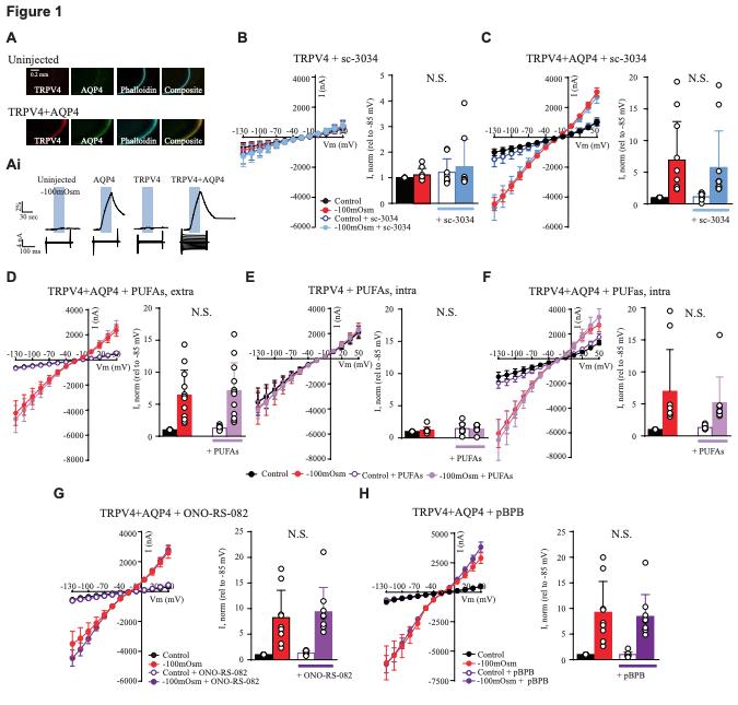
Figure 1 â TRPV4 is activated by increased cell volume independently of PLA2 activity. (A) Representative confocal laser scanning micrographs of an uninjected oocyte (top) and an oocyte expressing TRPV4+AQP4 (bottom) after immunolabeling with phalloidin, anti-AQP4 and anti-TRPV4 antibodies confirmed the plasma membrane expression. (Ai) Representative volume- and current traces obtained from oocytes voltage clamped at Vm = -20 mV and challenged with a hyposmotic gradient (-100mOsm, indicated by a blue bar). Current traces were recorded with a 200 ms step protocol from an uninjected oocyte (far left) and oocytes expressing either AQP4 (middle left), TRPV4 (middle right) or TRPV4+AQP4 (far right). (B-H) Summarized I/V curves from TRPV4- and TRPV4+AQP4-expressing oocytes in control solution (black) or during application of a hyposmotic solution (red) without drug, or in control solution and hyposmotic solution with sc-3034 (PLA2 activator) (B,C; control solution in white, hyposmotic solution in blue), externally added PUFAs (D; control solution in white, hyposmotic solution in light purple), microinjected PUFAs (E,F; control solution in white, hyposmotic solution in light purple), ONO-RS-082 (PLA2 inhibitor) (G; control solution in white, hyposmotic solution in dark purple), or pBPB (PLA2 inhibitor) (H; control solution in white, hyposmotic solution in dark purple). Inserts: TRPV4-mediated current activity at -85 mV obtained after exposure to -100mOsm (red), in control solution with drug (white) and after exposure to -100 mOsm with drug (blue, light or dark purple) was normalized to that obtained in control condition without drug. N.S. = p > 0.05; one-way ANOVA, n = 9-10 oocytes. |
|
|
Figure 2 â No changes in swelling-induced activation of TRPV4 upon phosphorylation. (A-F) Representative I/V curves of TRPV4-mediated activity in control solution or in hyposmotic solution. Control solution is shown in black and hyposmotic (-100 mOsm) in red. (A-C) represents activity with PKA-, PKC-, or PKG activators (right panel). (D-F) represents activity with PKA-, PKC-, or PKG inhibitors (right panel). (G) Current activity, I, at -85 mV obtained after exposure to -100mOsm is shown as bars. Filled red bars correspond to HTS-induced TRPV4-mediated activity without drug, and open bars to the response with drug. (H) Experimental paradigm: Application of a hyposmotic gradient is indicated by a blue bar, and drug application by a pink bar. Arrows indicate when current activity was recorded. N.S. = p > 0.05, one-way ANOVA, n = 9-12 oocytes. |
|
|
Figure 3 â Cytoskeletal rearrangements are not required for activation of TRPV4. (A) Experimental paradigm and representative volume traces (top): Application of a hyposmotic gradient is indicated by a blue bar, and drug application by a pink bar. Representative current traces (bottom) recorded as indicated by arrows (in control and hyposmotic solutions before drug application, after recovery and after Lat. A and Taxol application). (B) Summarized I/V curves with control solution (black), hyposmotic solution (red), in control solution (white) and hyposmotic solution (light purple) after Lat.A/Taxol application. Inserts: TRPV4-mediated current activity at -85 mV obtained after exposure to -100mOsm (red), in control solution with Lat.A/Taxol (white) or in hyposmotic solution with Lat.A/Taxol (light purple) was normalized to that obtained in control condition. N.S. = p > 0.05; one-way ANOVA, n = 12 oocytes. |
|
|
Figure 4 â Related TRPVs are differentially gated. (A-C) Schematics of the phylogenetically related TRPV4 (top), TRPV1 (middle) and the V1 splice variant, VR.5âsv (bottom). (Ai âCi) Summarized I/V curves from TRPV4- (top), TRPV1- (middle) or VR.5âsv-expressing oocytes (bottom) with control solution (black) and hyposmotic solution (red), or hyperosmotic solution (orange) or capsaicin (grey) (Aii-Cii). Inserts: Summarized I/V curves from TRPV4-, AQP4- (top), TRPV1- (middle) and VR.5âsv-expressing oocytes (bottom). Current activity at -85 mV obtained after exposure to -100mOsm, +100 mOsm and capsaicin were normalized to that obtained in control condition. N.S. = p > 0.05, * = p< 0.05, ** = p< 0.01 *** = p< 0.001; Students paired t-test (Ai-Ci, Aii), one-way ANOVA (Bii-Cii), n = 9 oocytes. |
|
|
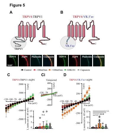
Figure 5 â The N-terminus of TRPV4 is essential for the directionality of the volume-sensing. (A,B) Schematics of the constructed chimeras (top) with the N-terminus from TRPV1 (left) and the TRPV1 splice variant VR.5âsv (right), and micrographs of the chimeras immunolabeled with phalloidin, anti-AQP4 and anti-TRPV4 antibodies confirming plasma membrane expression. (C, D) Summarized I/V curves from TRPV4:TRPV1- (C) or TRPV4:VR.5âsv-expressing oocytes (D) with control solution (black), hyposmotic solution (red), hyperosmotic solution (orange), GSK101 (TRPV4 agonist; green) and capsaicin (TRPV1 agonist; gray). Activity from uninjected oocytes is shown in Ci. Inserts: Current activity at -85 mV obtained after exposure to -100mOsm, +100 mOsm, GSK101 or capsaicin were normalized to that obtained in control condition. N.S. = p > 0.05, *** = p< 0.001; one-way ANOVA, n = 12 oocytes. |
|
|
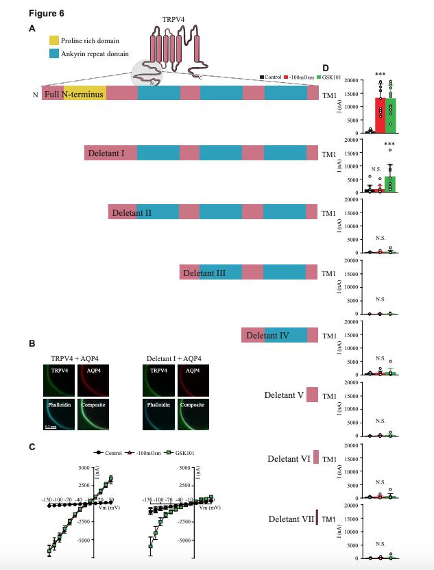
Figure 6 â The proline rich distant part of the N-terminus of TRPV4 is required for swelling-induced activation. (A) Schematics of the full-length TRPV4 N-terminus and deletants. (B) Micrographs of TRPV4 and the functioning deletant (âDeletant Iâ) immunolabeled with phalloidin, anti-AQP4 and anti-TRPV4 antibodies confirming plasma membrane expression. (C) Summarized I/V curves from TRPV4 (left) and âDeletant Iâ (right) with control solution (black), hyposmotic solution (red) GSK101 (green). (D) Current activity at -130 mV obtained in control solution, after exposure to -100mOsm or GSK101 in the full-length or deletants shown as bars. N.S. = p > 0.05, *** = p< 0.001; one-way ANOVA, n = 9 oocytes. |
|
|
Figure 7 â TRPV4 is activated by small osmotic gradients in Müller cells. (A) Representative raw trace of responses recorded in Fura-2AM loaded retinal ganglion cells. Application of osmotic gradients is indicated by the blue bar. Physiologically relevant osmotic gradients (-20 and -40 mOsm), and thus small volume changes do not elevate retinal ganglion cell calcium levels above spontaneous calcium spikes. Calcium levels were evoked upon application of a large gradient (-140 mOsm) serving as a positive control for responsiveness. Insert: Micrograph showing dissociated Müller and retinal ganglion cells. (B) Summary for results shown in (A). Shown are mean ± SD values of spontaneous manually-detected spikes (peak +/- 10 frames pre- and post-peak) before stimulation (Ctrl) and the change in [Ca2+]i measured as spikes detected above a threshold (stipled line) sat as spontaneous levels during stimulation (-20 or -40 mOsm), n = 19 cells. (C) Representative raw traces of responses recorded in Fura-2AM loaded Müller cells presented as in (A). Summary of results are shown in (D) and was analyzed and processed as in (B), n = 10-13 cells. (E) Representative raw trace of response recorded in Fura-2AM loaded Müller cells displaying reduced responsiveness in the presence of HC-06 with summary of results in (F), n = 19 cells. N.S. = p > 0.05 N.S. ; ** = p < 0.01; *** = p < 0.001; two-sample t-test. |
|
|
Figure 8 â PLA2 activation is required for swelling-induced TRPV4 activation in Müller cells. (A) Representative raw trace of response recorded in Fura-2AM loaded retinal ganglion cells. Activation of PLA2 (sc-3034) is indicated by the pink bar. (B) Summary for results shown in (A). Shown are mean ± SD values before PLA2 activation (Ctrl) and the change in [Ca2+]i during stimulation (sc-3034), n = 29 cells. (C) Representative raw trace of response recorded in Müller cells with summary of results shown in (D), n = 13 cells. (E) Representative raw trace of responses recorded Müller cells verifying their TRPV4 origin; The before evoked PLA2 activation induced responses are abolished in the presence of HC06. (F) Summary of results in (E), n = 10 cells. (G) Representative raw trace of response recorded in Müller cells after pretreatment with a PLA2 inhibitor (ONO-RS-089, indicated by the pink bar) prior to application of an osmotic gradient (-20 mOsm, indicated by the blue bar), and after ONO-RS-089 washout. (H) Summary of results from (G) presenting increase in swelling-induced calcium levels after washout of PLA2 blocker, n = 14 cells. N.S. = p > 0.05; ** = p < 0.01; *** = p < 0.001; two-sample t-test. |
References [+] :
Ackerman,
Hypotonicity activates a native chloride current in Xenopus oocytes.
1994, Pubmed,
Xenbase
Ackerman, Hypotonicity activates a native chloride current in Xenopus oocytes. 1994, Pubmed , Xenbase
Almilaji, Down-regulation of Na/K+ atpase activity by human parvovirus B19 capsid protein VP1. 2013, Pubmed , Xenbase
Arniges, Human TRPV4 channel splice variants revealed a key role of ankyrin domains in multimerization and trafficking. 2006, Pubmed
Arredondo Zamarripa, Dual contribution of TRPV4 antagonism in the regulatory effect of vasoinhibins on blood-retinal barrier permeability: diabetic milieu makes a difference. 2017, Pubmed
Assentoft, Phosphorylation of rat aquaporin-4 at Ser(111) is not required for channel gating. 2013, Pubmed , Xenbase
Basavappa, Swelling-induced arachidonic acid release via the 85-kDa cPLA2 in human neuroblastoma cells. 1998, Pubmed
Becker, Functional interaction of the cation channel transient receptor potential vanilloid 4 (TRPV4) and actin in volume regulation. 2009, Pubmed
Benfenati, An aquaporin-4/transient receptor potential vanilloid 4 (AQP4/TRPV4) complex is essential for cell-volume control in astrocytes. 2011, Pubmed
Berna-Erro, Structural determinants of 5',6'-epoxyeicosatrienoic acid binding to and activation of TRPV4 channel. 2017, Pubmed
Bringmann, Müller cells in the healthy and diseased retina. 2006, Pubmed
Carnero, ras-p21 activates phospholipase D and A2, but not phospholipase C or PKC, in Xenopus laevis oocytes. 1994, Pubmed , Xenbase
Charpentier, Phospholipase C activates protein kinase C during induction of slow Na current in Xenopus oocytes. 1995, Pubmed , Xenbase
Chesler, Portraits of a pressure sensor. 2018, Pubmed
Ciura, Transient receptor potential vanilloid 1 is required for intrinsic osmoreception in organum vasculosum lamina terminalis neurons and for normal thirst responses to systemic hyperosmolality. 2006, Pubmed
D'hoedt, Stimulus-specific modulation of the cation channel TRPV4 by PACSIN 3. 2008, Pubmed
Dyer, Control of Müller glial cell proliferation and activation following retinal injury. 2000, Pubmed
Eilers, The rat vanilloid receptor splice variant VR.5'sv blocks TRPV1 activation. 2007, Pubmed , Xenbase
Fan, Activation of the TRPV4 ion channel is enhanced by phosphorylation. 2009, Pubmed
Fenton, Differential water permeability and regulation of three aquaporin 4 isoforms. 2010, Pubmed , Xenbase
Fernandes, IP3 sensitizes TRPV4 channel to the mechano- and osmotransducing messenger 5'-6'-epoxyeicosatrienoic acid. 2008, Pubmed
Gaiano, Radial glial identity is promoted by Notch1 signaling in the murine forebrain. 2000, Pubmed
Garcia-Elias, Phosphatidylinositol-4,5-biphosphate-dependent rearrangement of TRPV4 cytosolic tails enables channel activation by physiological stimuli. 2013, Pubmed
Gaudet, A primer on ankyrin repeat function in TRP channels and beyond. 2008, Pubmed
Gevaert, Deletion of the transient receptor potential cation channel TRPV4 impairs murine bladder voiding. 2007, Pubmed
Goswami, Importance of non-selective cation channel TRPV4 interaction with cytoskeleton and their reciprocal regulations in cultured cells. 2010, Pubmed
Grundy, Principles and standards for reporting animal experiments in The Journal of Physiology and Experimental Physiology. 2015, Pubmed
Hellwig, Homo- and heteromeric assembly of TRPV channel subunits. 2005, Pubmed
Herman, The effects of taxol on the organization of the cytoskeleton in cultured ovarian granulosa cells. 1983, Pubmed
Iuso, TRPV4-AQP4 interactions 'turbocharge' astroglial sensitivity to small osmotic gradients. 2016, Pubmed
Jo, Differential volume regulation and calcium signaling in two ciliary body cell types is subserved by TRPV4 channels. 2016, Pubmed
Jo, TRPV4 and AQP4 Channels Synergistically Regulate Cell Volume and Calcium Homeostasis in Retinal Müller Glia. 2015, Pubmed , Xenbase
Kolb, NULL 1995, Pubmed
Larsen, Kir4.1-mediated spatial buffering of K(+): experimental challenges in determination of its temporal and quantitative contribution to K(+) clearance in the brain. 2014, Pubmed
Lechner, The molecular and cellular identity of peripheral osmoreceptors. 2011, Pubmed
Liedtke, Vanilloid receptor-related osmotically activated channel (VR-OAC), a candidate vertebrate osmoreceptor. 2000, Pubmed
Liedtke, Abnormal osmotic regulation in trpv4-/- mice. 2003, Pubmed
Loukin, Hypotonic shocks activate rat TRPV4 in yeast in the absence of polyunsaturated fatty acids. 2009, Pubmed
Loukin, Increased basal activity is a key determinant in the severity of human skeletal dysplasia caused by TRPV4 mutations. 2011, Pubmed , Xenbase
Matsumoto, Retinal Detachment-Induced Müller Glial Cell Swelling Activates TRPV4 Ion Channels and Triggers Photoreceptor Death at Body Temperature. 2018, Pubmed
Matthews, Ultra-rapid activation of TRPV4 ion channels by mechanical forces applied to cell surface beta1 integrins. 2010, Pubmed
Mizuno, Impaired osmotic sensation in mice lacking TRPV4. 2003, Pubmed
Moeller, Vasopressin-dependent short-term regulation of aquaporin 4 expressed in Xenopus oocytes. 2009, Pubmed , Xenbase
Mola, The speed of swelling kinetics modulates cell volume regulation and calcium signaling in astrocytes: A different point of view on the role of aquaporins. 2016, Pubmed
Molnár, Store-Operated Calcium Entry in Müller Glia Is Controlled by Synergistic Activation of TRPC and Orai Channels. 2016, Pubmed
Morin, Failure of P-glycoprotein (MDR1) expressed in Xenopus oocytes to produce swelling-activated chloride channel activity. 1995, Pubmed , Xenbase
Munro, Structure and function of the cytochrome P450 peroxygenase enzymes. 2018, Pubmed
Nilius, TRPV4 calcium entry channel: a paradigm for gating diversity. 2004, Pubmed
Pedersen, Hypotonic cell swelling induces translocation of the alpha isoform of cytosolic phospholipase A2 but not the gamma isoform in Ehrlich ascites tumor cells. 2000, Pubmed
Phuong, Calcium influx through TRPV4 channels modulates the adherens contacts between retinal microvascular endothelial cells. 2017, Pubmed
Ramadass, Spectrally and spatially resolved fluorescence lifetime imaging in living cells: TRPV4-microfilament interactions. 2007, Pubmed
Ryskamp, Swelling and eicosanoid metabolites differentially gate TRPV4 channels in retinal neurons and glia. 2014, Pubmed
Ryskamp, The polymodal ion channel transient receptor potential vanilloid 4 modulates calcium flux, spiking rate, and apoptosis of mouse retinal ganglion cells. 2011, Pubmed
Ryskamp, TRPV4 regulates calcium homeostasis, cytoskeletal remodeling, conventional outflow and intraocular pressure in the mammalian eye. 2016, Pubmed
Schumacher, TRPV1 splice variants: structure and function. 2010, Pubmed
Sharif Naeini, An N-terminal variant of Trpv1 channel is required for osmosensory transduction. 2006, Pubmed
Sokabe, The TRPV4 channel contributes to intercellular junction formation in keratinocytes. 2010, Pubmed
Soya, Plasma membrane stretch activates transient receptor potential vanilloid and ankyrin channels in Merkel cells from hamster buccal mucosa. 2014, Pubmed
Sudbury, Osmotic and thermal control of magnocellular neurosecretory neurons--role of an N-terminal variant of trpv1. 2010, Pubmed
Suzuki, Impaired pressure sensation in mice lacking TRPV4. 2003, Pubmed
Tabuchi, Hearing impairment in TRPV4 knockout mice. 2005, Pubmed
Teng, Yeast luminometric and Xenopus oocyte electrophysiological examinations of the molecular mechanosensitivity of TRPV4. 2013, Pubmed , Xenbase
Thoroed, Cell swelling activates phospholipase A2 in Ehrlich ascites tumor cells. 1997, Pubmed
Toft-Bertelsen, When size matters: transient receptor potential vanilloid 4 channel as a volume-sensor rather than an osmo-sensor. 2017, Pubmed , Xenbase
Toft-Bertelsen, Sensing and regulation of cell volume - we know so much and yet understand so little: TRPV4 as a sensor of volume changes but possibly without a volume-regulatory role? 2018, Pubmed
Vincent, TRPV4 agonists and antagonists. 2011, Pubmed
Vriens, Cell swelling, heat, and chemical agonists use distinct pathways for the activation of the cation channel TRPV4. 2004, Pubmed
Vriens, Modulation of the Ca2 permeable cation channel TRPV4 by cytochrome P450 epoxygenases in vascular endothelium. 2005, Pubmed
Watanabe, Anandamide and arachidonic acid use epoxyeicosatrienoic acids to activate TRPV4 channels. 2003, Pubmed
Wegierski, Tyrosine phosphorylation modulates the activity of TRPV4 in response to defined stimuli. 2009, Pubmed
White, TRPV4: Molecular Conductor of a Diverse Orchestra. 2016, Pubmed
Yamada, Characterization of the platelet-activating factor acetylhydrolase from human plasma by heterologous expression in Xenopus laevis oocytes. 1994, Pubmed , Xenbase
Yin, Mechanotransduction by TRP channels: general concepts and specific role in the vasculature. 2010, Pubmed
Zaelzer, ΔN-TRPV1: A Molecular Co-detector of Body Temperature and Osmotic Stress. 2015, Pubmed
Zhu, Regulation of TRP Channels by Osmomechanical Stress 2011, Pubmed
