Click here to close
Hello! We notice that you are using Internet Explorer, which is not supported by Xenbase and may cause the site to display incorrectly.
We suggest using a current version of Chrome,
FireFox, or Safari.
Stereoselective fatty acylation is essential for the release of lipidated WNT proteins from the acyltransferase Porcupine (PORCN).
Tuladhar R, Yarravarapu N, Ma Y, Zhang C, Herbert J, Kim J, Chen C, Lum L.
???displayArticle.abstract???
The maintenance of adult animal tissues depends upon highly conserved intercellular signaling molecules that include the secreted WNT proteins. Although it is generally accepted that lipidation of WNTs by the acyltransferase Porcupine (PORCN) and their subsequent recognition by the Wntless (WLS) protein is essential for their cellular secretion, the molecular understanding of this process remains limited. Using structurally diverse fatty acyl donor analogs and mouse embryonic fibroblasts expressing PORCN protein from different metazoan phyla, we demonstrate here that PORCN active-site features, which are conserved across the animal kingdom, enforce cis-Δ9 fatty acylation of WNTs. Aberrant acylation of a WNT with an exogenously supplied trans-Δ9 fatty acid induced the accumulation of WNT-PORCN complexes, suggesting that the fatty acyl species is critical for the extrication of lipidated WNTs from PORCN. Our findings reveal a previously unrecognized fatty acyl-selective checkpoint in the manufacturing of a lipoprotein that forms a basis for WNT signaling sensitivity to trans fats and to PORCN inhibitors in clinical development.
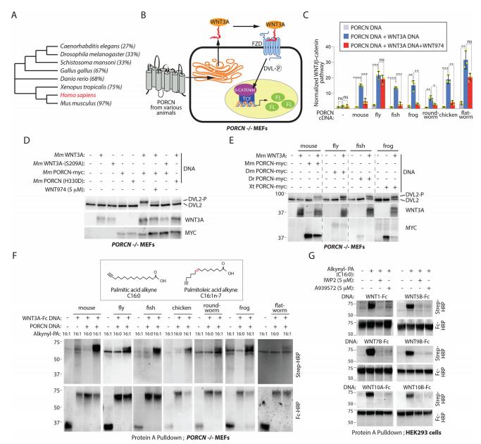
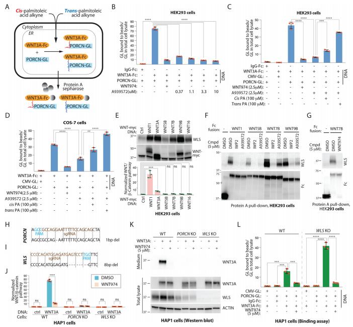
Figure 2. The active-site features of PORCN enforce cis-9 palmitoleation on WNT proteins. A, an SCD inhibitor does not consistently block cell autonomous WNT signaling in different cell lines. The lung cancerâ derived H23 and cervical cancerâ derived HeLa cell lines were treated with either IWP2 (5M) or A939572 (5M). Although in H23 cells both compounds (cmpds) were able to block WNT activity, as indicated by the reduction of phosphorylated DVL2 protein, A939572 was only active in H23 cells. The accumulation of SCD1 is presumably due to the pharmacoperone-like activity of the SCD inhibitors. The experiment was repeated twice with similar results. B, a collection of alkynylated FAs differing in carbon chain length and desaturation position. C, characterization of PORCN fatty acyl donor preferences using a click chemistry approach. Cells transfected with cDNA encoding either WNT3A or the N-terminal signaling domain of SHH fused with the IgG Fc domain (WNT3A-Fc and SHHN-Fc, respectively) were treated with various alkynylated FAs (illustrated in B) and subjected to a cycloaddition reaction as described previously. SHHN-Fc labeling served as a control for alkynyl probe cellular availability. The experiment was repeated twice with similar results. D, active-site models of HHAT and PORCN. The PORCN active site differs from HHAT in its ability to recognize the position of desaturation within the fatty acyl donor.
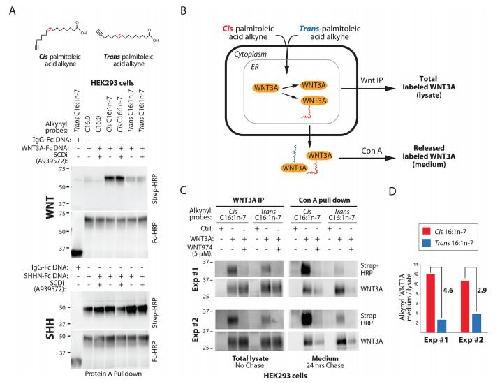
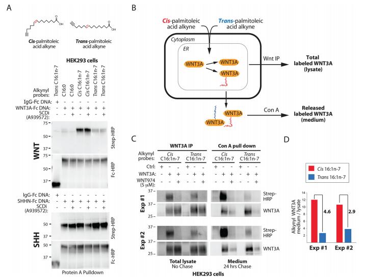
Figure 3. WNT molecules labeled with trans palmitoleic acid fail to leave the secretory pathway. A, PORCN exhibits stereoselectivity for its fatty acyl donor. Cis and trans alkynylated palmitoleic acids (C16:1n-7) were used to label WNT-Fc or SHHN-Fc proteins. A stearoyl-CoA desaturase inhibitor (SCDi, A939572, 5M) was used to prevent cellular isomerization of alkynylated probes. SHHN-Fc labeling served as a control for alkynyl probe cellular availability. The experiment was repeated three times with similar results. B, a click chemistryâ based strategy for investigating the influence of palmitoleic acid isomerization on WNT cellular release. IP, immunoprecipitation. C, cell medium was collected 24 h following pulse-labeling of HEK293 cells with either cis ortrans alkynylated palmitoleic acid. WNT proteins from the culture medium were enriched using ConA-Sepharose beads and subjected to a cycloaddition reaction. A baseline labeling efficiency associated with each palmitoleate isomer was determined using a similar analysis of WNT protein isolated from total lysate. The experiment (Exp) was repeated twice with similar results. Ctrl, control. D, the values for total and released click chemistryâlabeled WNT proteins were used to calculate the normalized WNT secretion value for each palmitoleate isomer. In two separate experiments, WNT protein release is compromised when it is adducted to a trans palmitoleate.
Figure 5. Fatty acyl species-selectivity checkpoints in WNT production. A, PORCN active-site features conserved across animals favor cis-9 fatty acyl CoA
substrates, an adduct on WNTs that is essential for their extrication from PORCN, presumably by WLS. ER, endoplasmic reticulum. B, active-site features that
govern PORCN-mediated fatty acyl selectivity are likely attacked by PORCN inhibitors. C, addition of a trans fat to unacylated WNTs result in accumulation of
PORCNâWNT complexes, presumably because of their inability to transfer to WLS.
SI 1. PORCN sequence alignment across metazoan phyla. Amino acid sequence alignment of PORCN proteins from human (H. sapiens), mouse (M. musculus), frog (X. laevis), zebrafish (D. rerio), roundworm (C. elegans), fruitfly (D. melanogaster), flatworm (S. mansoni), and chicken (G. gallus). Predicted transmembrane regions are shown as blue cylinders. A highly conserved histidine residue is highlighted in yellow.
SI 2. SCD is essential for WNT acylation. WNT3A-Fc labeling with a saturated alkynyl palmitic acid (C16:0) probe was abolished in the presence of a PORCN inhibitor (IWP2, 5 uM) or SCD inhibitor (A939572, 5 uM). RNAi-mediated gene knockdown of PORCN and SCD also prevented WNT3A-Fc labeling.
Abrami,
Palmitoylation and ubiquitination regulate exit of the Wnt signaling protein LRP6 from the endoplasmic reticulum.
2008, Pubmed
Abrami,
Palmitoylation and ubiquitination regulate exit of the Wnt signaling protein LRP6 from the endoplasmic reticulum.
2008,
Pubmed Asciolla,
An in vitro fatty acylation assay reveals a mechanism for Wnt recognition by the acyltransferase Porcupine.
2017,
Pubmed Bänziger,
Wntless, a conserved membrane protein dedicated to the secretion of Wnt proteins from signaling cells.
2006,
Pubmed Barrott,
Deletion of mouse Porcn blocks Wnt ligand secretion and reveals an ectodermal etiology of human focal dermal hypoplasia/Goltz syndrome.
2011,
Pubmed Bartscherer,
Secretion of Wnt ligands requires Evi, a conserved transmembrane protein.
2006,
Pubmed Ben-David,
Selective elimination of human pluripotent stem cells by an oleate synthesis inhibitor discovered in a high-throughput screen.
2013,
Pubmed Chen,
Stearoyl-CoA desaturase-1 mediated cell apoptosis in colorectal cancer by promoting ceramide synthesis.
2016,
Pubmed Chen,
Small molecule-mediated disruption of Wnt-dependent signaling in tissue regeneration and cancer.
2009,
Pubmed Coombs,
WLS-dependent secretion of WNT3A requires Ser209 acylation and vacuolar acidification.
2010,
Pubmed
,
Xenbase Dodge,
Diverse chemical scaffolds support direct inhibition of the membrane-bound O-acyltransferase porcupine.
2012,
Pubmed Duraiswamy,
Discovery and Optimization of a Porcupine Inhibitor.
2015,
Pubmed Fu,
Reciprocal regulation of Wnt and Gpr177/mouse Wntless is required for embryonic axis formation.
2009,
Pubmed Gao,
Membrane targeting of palmitoylated Wnt and Hedgehog revealed by chemical probes.
2011,
Pubmed Gao,
Single-cell imaging of Wnt palmitoylation by the acyltransferase porcupine.
2014,
Pubmed Glaeser,
ERAD-dependent control of the Wnt secretory factor Evi.
2018,
Pubmed Herr,
Porcupine-mediated lipidation is required for Wnt recognition by Wls.
2012,
Pubmed Hodson,
Fatty acid composition of adipose tissue and blood in humans and its use as a biomarker of dietary intake.
2008,
Pubmed Hofmann,
A superfamily of membrane-bound O-acyltransferases with implications for wnt signaling.
2000,
Pubmed Holstein,
The evolution of the Wnt pathway.
2012,
Pubmed Janda,
Wnt acylation and its functional implication in Wnt signalling regulation.
2015,
Pubmed Kakugawa,
Notum deacylates Wnt proteins to suppress signalling activity.
2015,
Pubmed Kirchner,
GOAT links dietary lipids with the endocrine control of energy balance.
2009,
Pubmed Kulak,
A multiplexed luciferase-based screening platform for interrogating cancer-associated signal transduction in cultured cells.
2013,
Pubmed Lee,
In vitro reconstitution of Wnt acylation reveals structural determinants of substrate recognition by the acyltransferase human Porcupine.
2019,
Pubmed Li,
The EMBL-EBI bioinformatics web and programmatic tools framework.
2015,
Pubmed Liu,
Targeting Wnt-driven cancer through the inhibition of Porcupine by LGK974.
2013,
Pubmed Liu,
Alteration of limb and brain patterning in early mouse embryos by ultrasound-guided injection of Shh-expressing cells.
1998,
Pubmed Logan,
The Wnt signaling pathway in development and disease.
2004,
Pubmed Ma,
Crystal structure of a membrane-bound O-acyltransferase.
2018,
Pubmed Madan,
Wnt addiction of genetically defined cancers reversed by PORCN inhibition.
2016,
Pubmed Miranda,
Identification of the WNT1 residues required for palmitoylation by Porcupine.
2014,
Pubmed Nile,
Unsaturated fatty acyl recognition by Frizzled receptors mediates dimerization upon Wnt ligand binding.
2017,
Pubmed Nile,
Fatty acylation of Wnt proteins.
2016,
Pubmed Proffitt,
Pharmacological inhibition of the Wnt acyltransferase PORCN prevents growth of WNT-driven mammary cancer.
2013,
Pubmed Resh,
Trafficking and signaling by fatty-acylated and prenylated proteins.
2006,
Pubmed Rios-Esteves,
Stearoyl CoA desaturase is required to produce active, lipid-modified Wnt proteins.
2013,
Pubmed Takada,
Monounsaturated fatty acid modification of Wnt protein: its role in Wnt secretion.
2006,
Pubmed
,
Xenbase Tuladhar,
Fatty acyl donor selectivity in membrane bound O-acyltransferases and communal cell fate decision-making.
2015,
Pubmed Wang,
Hedgehog-regulated processing of Gli3 produces an anterior/posterior repressor gradient in the developing vertebrate limb.
2000,
Pubmed
,
Xenbase Yang,
Identification of the acyltransferase that octanoylates ghrelin, an appetite-stimulating peptide hormone.
2008,
Pubmed