XB-ART-56349
J Cell Biol
2019 Nov 04;21811:3753-3772. doi: 10.1083/jcb.201906024.
Show Gene links
Show Anatomy links
An intrinsic compartmentalization code for peripheral membrane proteins in photoreceptor neurons.
Maza NA, Schiesser WE, Calvert PD.
???displayArticle.abstract???
In neurons, peripheral membrane proteins are enriched in subcellular compartments, where they play key roles, including transducing and transmitting information. However, little is known about the mechanisms underlying their compartmentalization. To explore the roles of hydrophobic and electrostatic interactions, we engineered probes consisting of lipidation motifs attached to fluorescent proteins by variously charged linkers and expressed them in Xenopus rod photoreceptors. Quantitative live cell imaging showed dramatic differences in distributions and dynamics of the probes, including presynapse and ciliary OS enrichment, depending on lipid moiety and protein surface charge. Opposing extant models of ciliary enrichment, most probes were weakly membrane bound and diffused through the connecting cilium without lipid binding chaperone protein interactions. A diffusion-binding-transport model showed that ciliary enrichment of a rhodopsin kinase probe occurs via recycling as it perpetually leaks out of the ciliary OS. The model accounts for weak membrane binding of peripheral membrane proteins and a leaky connecting cilium diffusion barrier.
???displayArticle.pubmedLink??? 31594805
???displayArticle.pmcLink??? PMC6829649
???displayArticle.link??? J Cell Biol
???displayArticle.grants??? [+]
Species referenced: Xenopus laevis
???attribute.lit??? ???displayArticles.show???
|
|
|
|
|
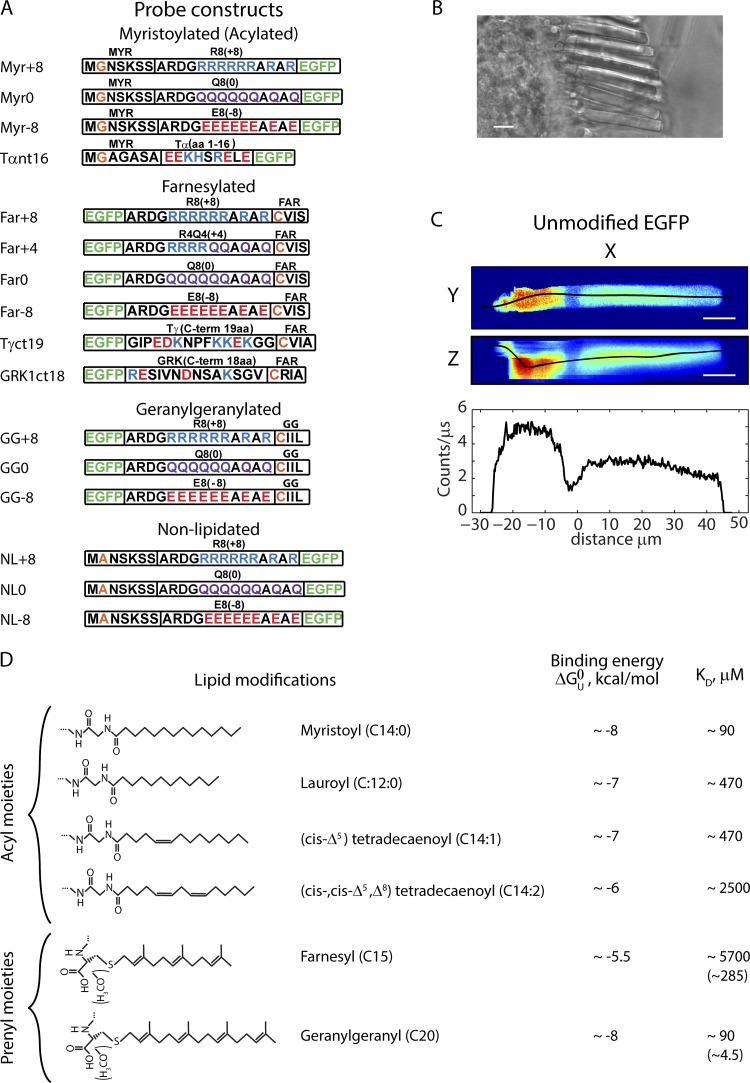
Figure 1. Expression and quantification of fluorescent probes in rods. (A) Amino acid sequences of PMP probes. (B) Transmission image of retinal slice preparation. (C) Confocal image in XY and XZ of a live rod expressing EGFP. Colors are a heat map: red is highest fluorescence, blue is lowest. Axial intensity values (lower panel) were taken along black lines. (B and C) Scale bars, 10 µm. (D) Structure, name, binding energy, and estimated membrane affinity of the lipid groups. The myristoylation motif results in heterogeneous acylation in retina, with four acyl varieties. In mammalians, the proportions are 55% C14:2, 20% C12:0, 16% C14:1, and 8% C14:0, as determined from mass spec of Tα (Kokame et al., 1992; Neubert et al., 1992; Johnson et al., 1994; Neubert and Hurley, 1998; Lobanova et al., 2007). Throughout, Myr refers to the myristoylation motif and acyl refers to lipids. Two Kds are given for prenyls, with that for carboxymethylated appearing in parentheses. Binding energies and membrane affinity estimates were based on in vitro partitioning experiments (Peitzsch and McLaughlin, 1993; Silvius and lâHeureux, 1994). |
|
|
Figure 2. Lipidation and surface charge, alone, drive compartmentalization of PMPs. (A) Schematic of amphibian rod. S, Synaptic spherule; Ax, axon; N, nucleus; M, myoid; E, ellipsoid; ND, nascent discs; CC, connecting cilium; DM, mature disc membranes; and PM, plasma membrane. Cyan: Apical membrane. NDs are open to the extracellular milieu and contiguous with the CC and PM. DMs are enclosed within and separate from the OS PM and each other. (B) Confocal images of rod cells expressing PMP probes. Scale bars, 10 µm. (C) Box-whisker plots of average fluorescence in synapse divided by average fluorescence of OS. In all box-whisker plots, circles represent individual cells, red line is median, box limits are 25th and 75th percentiles, whiskers are interquartile range, excluding outliers (+), and green asterisks are means. Presence of differences among all probes was tested by one-way ANOVA, α = 0.05. Black asterisks indicate significant differences from NL0, determined by Tukey-corrected post hoc two-tailed t test. n for each construct: GG+8, 14; Far+8, 13; Far+4, 21; NL0, 29; Myr+8, 27; Far-8, 16; ctTγ, 17; GG-8, 22; Far0, 42; GG0, 20; Myr-8, 15; ntTα, 18; Myr0, 28; and GRK1ct18, 30. ns, not significant. |
|
|
Figure 3. Distribution of prenylated probes dependds on linker charge. (A–C) Upper panels, representative confocal images. Scale bars, 10 µm. Lower panels, average compartment fluorescence normalized to total cell fluorescence. (D) OSEI, defined as the ratio of average OS fluorescence to average myoid fluorescence, FOS/FM. (E) SynEI, defined as ratio of average synaptic fluorescence to average myoid fluorescence, Fsyn/FM. (D and E) Lower panels are significance tables. *, P = 0.05; NS, not significant. Box fills as in Fig. 2 C key. Box-whisker plots as described in Fig. 2. n for each construct: NL+8, 14; NL0, 13; NL-8, 17; GG+8, 14; GG0, 20; GG-8, 22; Far+8, 13; Far+4, 21; Far0, 42; and Far-8, 16. |
|
|
Figure 4. Positive prenylated probes are enriched in the cell body PM, perinuclear membranes, and the OSâIS junction. (A) Representative confocal images. Scale bars, 10 µm. Arrowheads: OSâIS junction. (B) 3D renderings of the Far+8 rod shown in A, at different angles (see angle indicators). Green: 50th percentile, red: 90th percentile intensities. White arrowheads: CPs (Videos 1, 2, and 3). Scale bar, 5 µm. (C) Confocal images of broken OSâIS showing fluorescence-containing CPs separated from OS. Scale bars, 5 µm. (D) OSâIS junction enrichment width estimate. Upper panel: Confocal image of Far+8 rod in A with OSâIS junction expanded. Scale bar, 5 µm. Middle panel: Fluorescence intensities as a function of axial distance; zero is the OSâIS junction. Arrowheads show half maximum fluorescence. Bottom panel, Junction widths for Far+8 and GG+8 cells were not different as determined by two-tailed T test assuming equal variance. Box-whisker plot as described in Fig. 2. n for each construct: Far+8, 9; and GG+8, 12. (E) Fluorescence as a function of distance within the OS. Left panels: Representative profiles from positive prenylated probes. Right panels: OS distributions of other PMPs. (F) FRAP of Far+8 in the synapse. Red box: Spherule region of interest (ROI); yellow box: OSâIS junction ROI. Scale bar, 5 µm. (G) Time course of synapse fluorescence recovery and OSâIS junction fluorescence loss. |
|
|
Figure 5. Prenylated PMP transport to OS does not require association with LBC protein, PrBPδ. (AâC) GFP trap of prenylated probes fail to pull down PrBPδ. Western blots probed with anti PrBPδ antibody. (D and E) Upper panels: Representative confocal images of GRK1 and Tγ probes. Scale bars, 10 µm. Lower panels: Normalized compartment distributions. (F) OSEIs showing higher OS enrichment of GRK1. Significance table: P ⤠0.05; NS, not significant. (G and H) GFP trap of GRK1 and Tγ probes show that GRK1ct18 associates with PrBPδ while Tγct15 does not. Box-whisker plots as described in Fig. 2. n for each construct: GRK1ct18, 30; Tγct19, 17; Far0, 42; and NL0, 29. (AâC, G, and H) MW, molecular weight markers; I, input; FT, flow through; and E, eluate. |
|
|
Figure 6. Myristoylated probes are enriched in the OS regardless of linker charge. (A) Upper panels: Representative confocal images of rods expressing Myr probes. Lower panels: Compartment distribution profiles. (B) Confocal image and compartment distribution profile of Tαnt16. (A and B) Scale bars, 10 µm. (C) OSEIs of myristoylated probes. Box-whisker plots as described in Fig. 2. Significance table shows that all probes had significantly higher OSEIs than NL0. (D) SynEIs show that Myr+8 is the only presynapse enriched probe. Significance tables: P ≤ 0.05; NS, not significant. n for each construct: Myr+8, 27; Myr0, 28; Myr-8, 15; and Tαnt16, 18. |
|
|
Figure 7. OS mobility shows low affinity binding of prenylated probes to disc membranes and that binding affinity of myristoylated probes scales with charge. (A) Representative time course images of FRAPa or FRAPb experiments. Pre-blast images: Distributions before two-photon photoactivation or photobleaching. Scale bars, 10 µm. (B) Time courses of fluorescence relaxation at the center of the photoconversion sites fitted with a 3D cylindrical diffusion model, magenta lines. Black lines: Data-model difference. (C) Root-mean-square (RMS) errors plotted against D. red circle indicates D with lowest error, and value shown above plots. (D) Bar chart of average DOSs. Error bars are SEM. ANOVA followed by two-tailed, homoscedastic t test with Tukey correction showed that DOSs for all lipidated probes were significantly different from the DOS for PAGFP. DOSs among 0Far and GRK1 were not different. Significance tables: P ⤠0.05; NS, not significant. n for each construct: 0Far, 6; GRK1, 5; PAGFP, 6; Myr-8, 8; Myr0, 3; and Myr+8, 3. |
|
|
Figure 8. Lipidated probes move through the connecting cilium via impeded diffusion. (A and C) Time course images of PAGFP or Far0-PAGFP flux into the IS. Vertical lines indicate the OSâIS junction. At time zero, PAGFP was activated by two photon scanning over 70â80% of the OS. ROIs were drawn to find cOS (ROI1), cIS (ROI2); and MIS (ROI3; Eq. 1). Scale bars, 10 µm. (B and D) Flux normalized to OSâIS concentration gradient (grad [OS-IS]). Line is linear regression. DCC was estimated according to Eq. 1. (E) Average DCCs; error bars: SEM. Asterisk indicates DCC of PAGFP was significantly higher than those of the lipidated probes at P = 0.05, as determined by two-tailed t test. |
|
|
Figure 9. Contributions of local binding, active transport, and cilium diffusion impediment to OS and synaptic enrichment of PMPs, computed by the DBT model. (A) Schematic of model rod with compartments labeled as in Fig. 2 A. Representative electron micrographs show the geometries of the compartments. Note the many synaptic vesicles filling the spherule (a) and the density and order of OS disc membranes (c). Parameters for each compartment used in all computations are listed: L, length; Ac, area of cross-section; and DGFP, diffusion coefficient of unmodified EGFP. EM images reproduced with permission from a (Schacher et al., 1976), b (Peters et al., 1983), and c (Townes-Anderson et al., 1985). a and b, Scale bars, 1 µm. c, Magnification = 45,000. dia, diameter. (BâE) DBT predictions of EGFP-GRK1ct18 distribution show that active transport and the connecting cilium diffusion impediment, together, are the major contributors to OS enrichment; local OS binding played a minor role. (F) Predictions of OSEI, F(OS)/F(IS) from model traces, and effective DOS, found by fitting model FRAPs as described in Fig 7, plotted versus equivalent binding power. Arrowhead on the DOS line shows that at EBP = 1.5, DOS was approximately twofold lower than that for no binding, as found experimentally for EGFP-GRK1ct18 and EGFP-Far0 versus EGFP (Fig. 7). However, the OSEI was <1. The OSEI line shows that tighter OS binding can lead to fivefold (arrowhead) or better OS enrichment, but at the cost of mobility. BP, binding power. (G) Transport velocity versus predicted OSEI, given OS EBP = 1.5. Arrowhead indicates the velocity that produces the observed approximately fivefold OS enrichment, as found experimentally for EGFP-GRK1ct18. (HâJ) Higher synapse affinity resulted in significant enrichment (H) and FRAP recovery t1/2 â¼2 min (I and J), similar to experimental results for Far0 (Fig. 4 G), suggesting the distribution of Far0 within the IS is mediated by equilibrium binding alone. |
|
|
Figure 10. The photoreceptor PMP compartmentalization code. In the absence of interactions with chaperones, PMPs tend to distribute according to a few simple rules. Positive charge near any lipid moiety leads to synaptic enrichment. Myristoylated proteins with any charge and neutral prenylated proteins slightly favor the ciliary OS. All others are distributed like unmodified EGFP (A). To achieve “super” enrichment of the OS or synapse compartments, active mechanisms to enrich or deplete the ciliary OS must come into play (B). |
References [+] :
Baehr,
Membrane protein transport in photoreceptors: the function of PDEδ: the Proctor lecture.
2014, Pubmed
Baehr, Membrane protein transport in photoreceptors: the function of PDEδ: the Proctor lecture. 2014, Pubmed
Baker, The outer segment serves as a default destination for the trafficking of membrane proteins in photoreceptors. 2008, Pubmed , Xenbase
Bentley, The cellular mechanisms that maintain neuronal polarity. 2016, Pubmed
Besharse, Turnover of rod photoreceptor outer segments. II. Membrane addition and loss in relationship to light. 1977, Pubmed , Xenbase
Breslow, An in vitro assay for entry into cilia reveals unique properties of the soluble diffusion barrier. 2013, Pubmed
Calvert, Light-driven translocation of signaling proteins in vertebrate photoreceptors. 2006, Pubmed
Calvert, Fluorescence relaxation in 3D from diffraction-limited sources of PAGFP or sinks of EGFP created by multiphoton photoconversion. 2007, Pubmed
Calvert, Diffusion of a soluble protein, photoactivatable GFP, through a sensory cilium. 2010, Pubmed , Xenbase
Datta, Accumulation of non-outer segment proteins in the outer segment underlies photoreceptor degeneration in Bardet-Biedl syndrome. 2015, Pubmed
Deretic, Molecular assemblies that control rhodopsin transport to the cilia. 2012, Pubmed
El-Husseini, Dual palmitoylation of PSD-95 mediates its vesiculotubular sorting, postsynaptic targeting, and ion channel clustering. 2000, Pubmed
Endicott, NUP98 Sets the Size-Exclusion Diffusion Limit through the Ciliary Base. 2018, Pubmed
Fukata, Protein palmitoylation in neuronal development and synaptic plasticity. 2010, Pubmed
Geneva, Untangling ciliary access and enrichment of two rhodopsin-like receptors using quantitative fluorescence microscopy reveals cell-specific sorting pathways. 2017, Pubmed
Grossman, Immunocytochemical evidence of Tulp1-dependent outer segment protein transport pathways in photoreceptor cells. 2011, Pubmed
Haeseleer, Interaction and colocalization of CaBP4 and Unc119 (MRG4) in photoreceptors. 2008, Pubmed
Hagins, Dark current and photocurrent in retinal rods. 1970, Pubmed
Hancock, A polybasic domain or palmitoylation is required in addition to the CAAX motif to localize p21ras to the plasma membrane. 1990, Pubmed
Hanke-Gogokhia, Arf-like Protein 3 (ARL3) Regulates Protein Trafficking and Ciliogenesis in Mouse Photoreceptors. 2016, Pubmed
Hilgendorf, The primary cilium as a cellular receiver: organizing ciliary GPCR signaling. 2016, Pubmed
Hollyfield, Turnover of rod photoreceptor outer segments. I. Membrane addition and loss in relationship to temperature. 1977, Pubmed
Horner, Phosphorylation of GRK1 and GRK7 by cAMP-dependent protein kinase attenuates their enzymatic activities. 2005, Pubmed
Hu, A septin diffusion barrier at the base of the primary cilium maintains ciliary membrane protein distribution. 2010, Pubmed
Hubbell, Rhodopsin structure, dynamics, and activation: a perspective from crystallography, site-directed spin labeling, sulfhydryl reactivity, and disulfide cross-linking. 2003, Pubmed
Hubbell, Transbilayer coupling mechanism for the formation of lipid asymmetry in biological membranes. Application to the photoreceptor disc membrane. 1990, Pubmed
Jensen, Gates for soluble and membrane proteins, and two trafficking systems (IFT and LIFT), establish a dynamic ciliary signaling compartment. 2017, Pubmed
Johnson, Heterogeneous N-acylation is a tissue- and species-specific posttranslational modification. 1994, Pubmed
Jovanovic-Talisman, Protein Transport by the Nuclear Pore Complex: Simple Biophysics of a Complex Biomachine. 2017, Pubmed
Kee, A size-exclusion permeability barrier and nucleoporins characterize a ciliary pore complex that regulates transport into cilia. 2012, Pubmed
Kerov, N-terminal fatty acylation of transducin profoundly influences its localization and the kinetics of photoresponse in rods. 2007, Pubmed
Klenchin, Inhibition of rhodopsin kinase by recoverin. Further evidence for a negative feedback system in phototransduction. 1995, Pubmed
Knox, Transgene expression in Xenopus rods. 1998, Pubmed , Xenbase
Kokame, Lipid modification at the N terminus of photoreceptor G-protein alpha-subunit. 1992, Pubmed
Kosloff, Electrostatic and lipid anchor contributions to the interaction of transducin with membranes: mechanistic implications for activation and translocation. 2008, Pubmed
Kroll, Transgenic Xenopus embryos from sperm nuclear transplantations reveal FGF signaling requirements during gastrulation. 1996, Pubmed , Xenbase
Lobanova, Transducin translocation in rods is triggered by saturation of the GTPase-activating complex. 2007, Pubmed
Lodowski, Signals governing the trafficking and mistrafficking of a ciliary GPCR, rhodopsin. 2013, Pubmed , Xenbase
Mani, Xenopus rhodopsin promoter. Identification of immediate upstream sequences necessary for high level, rod-specific transcription. 2001, Pubmed , Xenbase
McCarthy, Free calcium concentrations in bullfrog rods determined in the presence of multiple forms of Fura-2. 1994, Pubmed
Murray, Electrostatic interaction of myristoylated proteins with membranes: simple physics, complicated biology. 1997, Pubmed
Najafi, Steric volume exclusion sets soluble protein concentrations in photoreceptor sensory cilia. 2012, Pubmed , Xenbase
Neubert, Functional heterogeneity of transducin alpha subunits. 1998, Pubmed
Neubert, The rod transducin alpha subunit amino terminus is heterogeneously fatty acylated. 1992, Pubmed
Norton, Evaluation of the 17-kDa prenyl-binding protein as a regulatory protein for phototransduction in retinal photoreceptors. 2005, Pubmed
Osawa, Phosphorylation of G protein-coupled receptor kinase 1 (GRK1) is regulated by light but independent of phototransduction in rod photoreceptors. 2011, Pubmed
Peet, Quantification of the cytoplasmic spaces of living cells with EGFP reveals arrestin-EGFP to be in disequilibrium in dark adapted rod photoreceptors. 2004, Pubmed , Xenbase
Peitzsch, Binding of acylated peptides and fatty acids to phospholipid vesicles: pertinence to myristoylated proteins. 1993, Pubmed
Peters, Fine structure of a periciliary ridge complex of frog retinal rod cells revealed by ultrahigh resolution scanning electron microscopy. 1983, Pubmed
Rainy, Knockdown of unc119c results in visual impairment and early-onset retinal dystrophy in zebrafish. 2016, Pubmed
Rappsilber, Stop and go extraction tips for matrix-assisted laser desorption/ionization, nanoelectrospray, and LC/MS sample pretreatment in proteomics. 2003, Pubmed
Resh, Fatty acylation of proteins: The long and the short of it. 2016, Pubmed
Schacher, Synaptic activity of frog retinal photoreceptors. A peroxidase uptake study. 1976, Pubmed
Silvius, Fluorimetric evaluation of the affinities of isoprenylated peptides for lipid bilayers. 1994, Pubmed
SOROKIN, Centrioles and the formation of rudimentary cilia by fibroblasts and smooth muscle cells. 1962, Pubmed
Spencer, Distribution of membrane proteins in mechanically dissociated retinal rods. 1988, Pubmed
Thomas, A homozygous PDE6D mutation in Joubert syndrome impairs targeting of farnesylated INPP5E protein to the primary cilium. 2014, Pubmed
Townes-Anderson, Rod cells dissociated from mature salamander retina: ultrastructure and uptake of horseradish peroxidase. 1985, Pubmed
Tsui, Distribution of charge on photoreceptor disc membranes and implications for charged lipid asymmetry. 1990, Pubmed
Vieira, FAPP2, cilium formation, and compartmentalization of the apical membrane in polarized Madin-Darby canine kidney (MDCK) cells. 2006, Pubmed
Wang, Molecular complexes that direct rhodopsin transport to primary cilia. 2014, Pubmed
Wei, Live-cell imaging of alkyne-tagged small biomolecules by stimulated Raman scattering. 2014, Pubmed
Wiśniewski, Universal sample preparation method for proteome analysis. 2009, Pubmed
Wright, ARL3 regulates trafficking of prenylated phototransduction proteins to the rod outer segment. 2016, Pubmed
Ye, BBSome trains remove activated GPCRs from cilia by enabling passage through the transition zone. 2018, Pubmed
Younger, Light-dependent control of calcium in intact rods of the bullfrog Rana catesbeiana. 1996, Pubmed
Zhang, Deletion of PrBP/delta impedes transport of GRK1 and PDE6 catalytic subunits to photoreceptor outer segments. 2007, Pubmed
Zhang, The prenyl-binding protein PrBP/δ: a chaperone participating in intracellular trafficking. 2012, Pubmed
Zhang, UNC119 is required for G protein trafficking in sensory neurons. 2011, Pubmed
Zhao, Molecular forms of human rhodopsin kinase (GRK1). 1998, Pubmed
