XB-ART-56348
Cell Rep
2019 Oct 08;292:422-436.e5. doi: 10.1016/j.celrep.2019.08.097.
Show Gene links
Show Anatomy links
Topoisomerase II Is Crucial for Fork Convergence during Vertebrate Replication Termination.
Heintzman DR, Campos LV, Byl JAW, Osheroff N, Dewar JM.
???displayArticle.abstract???
Termination of DNA replication occurs when two replication forks converge upon the same stretch of DNA. Resolution of topological stress by topoisomerases is crucial for fork convergence in bacteria and viruses, but it is unclear whether similar mechanisms operate during vertebrate termination. Using Xenopus egg extracts, we show that topoisomerase II (Top2) resolves topological stress to prevent converging forks from stalling during termination. Under these conditions, stalling arises due to an inability to unwind the final stretch of DNA ahead of each fork. By promoting fork convergence, Top2 facilitates all downstream events of termination. Converging forks ultimately overcome stalling independently of Top2, indicating that additional mechanisms support fork convergence. Top2 acts throughout replication to prevent the accumulation of topological stress that would otherwise stall converging forks. Thus, termination poses evolutionarily conserved topological problems that can be mitigated by careful execution of the earlier stages of replication.
???displayArticle.pubmedLink??? 31597101
???displayArticle.pmcLink??? PMC6919565
???displayArticle.link??? Cell Rep
???displayArticle.grants??? [+]
Species referenced: Xenopus
Genes referenced: cdc45 cdc7 gmnn mcm6.2 pcna rpa1 top2a
GO keywords: DNA topoisomerase activity [+]
???displayArticle.disOnts??? cancer
???attribute.lit??? ???displayArticles.show???
|
|
Graphical abstract |
|
|
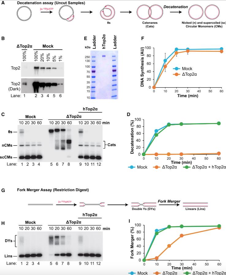
Figure 1. Top2α Is Important for Decatenation and Fork Merger (A) Schematic of the decatenation assay. (B) Top2α-immunodepleted extracts were visualized alongside mock-immunodepleted extracts by western blotting. The dark panel is overexposed. (C) Plasmid DNA was replicated in mock-, Top2α-immunodepleted, and rescued (ΔTop2α+hTop2α) extracts containing [α-32P]dATP. Replication intermediates were purified and then separated on an agarose gel and visualized by autoradiography. See also Figures S1E–S1G and S1B. (D) Quantification of decatenation in (C). See also Figure S1C. (E) 500 ng of human Top2α was separated on a polyacrylamide gel and visualized by Coomassie staining. (F) DNA synthesis was measured during plasmid DNA replication in mock- and Top2α-immunodepleted extracts. Plot depicts mean ± SD from 4 experiments. (G) Schematic of the fork merger assay. (H) DNA samples from (E) were digested and then separated on an agarose gel and visualized by autoradiography. See also Figure S1H. (I) Quantification of fork merger in (H). See also Figure S1I. |
|
|
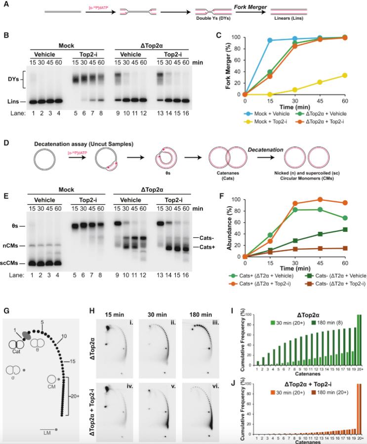
Figure 2. Fork Merger, but Not Decatenation, Can Occur in the Absence of Top2α (A) Schematic of the fork merger assay. (B) Plasmid DNA replication was performed in mock- or Top2α-immunodepleted extracts containing [α-32P]dATP and either vehicle or Top2-i. Replication intermediates were purified, digested, and then separated on an agarose gel and visualized by autoradiography. See also Figure S2A. (C) Quantification of fork merger in (B). See also Figure S2B. (D) Schematic of the decatenation assay. (E) Replication intermediates from (B) were separated on an agarose gel and visualized by autoradiography. See also Figure S2G. (F) Quantification of Catsâ and Cats+ in (E). See also Figures S2IâS2K. (G) Schematic of DNA structures observed by 2D gel analysis of nicked replication intermediates. The source of the θs, Cats, and cm is indicated in (D). Linear monomers (LMs) arise from a double-strand breaks in cm, while Ïs arise from double-strand breaks in θs. Each catenated species runs at a discrete location corresponding to the number of catenanes present. Numbers indicate how many catenated linkages are present. (H) Plasmid DNA was replicated in Top2α-immunodepleted extracts containing [α-32P]dATP and either Vehicle or Top2-i. Replication intermediates were purified, nicked, and then separated by 2D gel electrophoresis and detected by autoradiography. See also Figure S3J. (I and J) Quantification of the number of catenanes present in the catenanted species detected in (Hii), (Hiii), (Hv), and (Hvi). The graphs depict cumulative frequency distribution, and numbers in parentheses indicate the median number of catenanes in each condition. See also Figures S3KâS3N. |
|
|
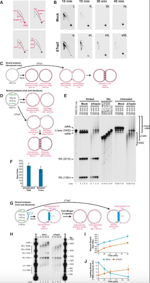
Figure 3. Loss of Top2α Impairs Fork Convergence (A) Schematic of DNA structures observed by 2D gel electrophoresis following restriction digest (as in Figure 1G). Double Ys and Xs arise from intermediates cut behind two forks, while bubbles occur when intermediates are cut between two forks. Ys arise from incision of one fork (see Figure S4B). (B) Plasmid DNA was replicated in mock- and Top2α-immunodepleted extracts containing [α-32P]dATP. To monitor the DNA structures formed, replication intermediates were digested and then separated by 2D gel electrophoresis and detected by autoradiography. See also Figure S4A. (C) Plasmid DNA was replicated in Mock- and Top2α-immunodepleted extracts containing [α-32P]dATP. Replication intermediates were purified then denatured. The expected products are shown. Black lines indicate unlabeled parental strands. Dashed lines represent strands that should not be detectable because they are unlabeled or not intertwined with a labeled strand. (D) Schematic depicting the effect of Nb.BssSI treatment on the intermediates shown in (C). (E) Replication intermediates from (C) and (D) were separated on a denaturing agarose gel and visualized by autoradiography. Structures indicated in (C) and (D) are labeled. Linear (3,402) molecules arise from double-stranded monomers that were nicked during DNA purification, prior to Nb.BssSI treatment. Lanes 10–14 are molecular weight standards of the indicated sizes. The numbers in parentheses represent the amount of unreplicated DNA in lanes 2–9 and 15–22 that each standard corresponds to. See also Figures S4C and S4H–S4K. (F) Quantification of the amount of unreplicated DNA in lane 6 of (E) after correcting for the ∼60-bp footprint of the replisome (Dewar et al., 2015). Plot depicts mean ± SD from 4 experiments. (G) Plasmid DNA containing a LacR-bound 16xlacO array was replicated in mock- and Top2α-immunodepleted extracts containing [α-32P]dATP. Replication intermediates were purified and then nicked and denatured. (H) Replication intermediates from (G) were separated on a denaturing agarose gel alongside a DNA ladder. Note that lanes 1 and 10 are overexposed. See also Figures S4L–S4Q. (I) Quantification of the size of the nascent strand products from (H) relative to the initial size of the nascent products in mock-immunodepleted extracts. Plot depicts mean ± SD from 3 experiments. (J) Quantification of the abundance of the leading strand (∼948) products from (H) relative to the initial abundance in mock-immunodepleted extracts. Plot depicts mean ± SD from 3 experiments. |
|
|
Figure 4. Top2α Is Crucial for Ligation and Replisome Unloading (A) Schematic of the ligation assay. Dashed lines represent unlabeled parental strands, which are not detected. (B) Plasmid DNA was replicated in mock-, Top2α-immunodepleted, and rescued (ÎTop2α+hTop2α) extracts containing [α-32P]dATP. Replication intermediates were purified, digested, and then separated on a denaturing agarose gel and visualized by autoradiography. See also Figure S5A. (C) Quantification of ligation in (B). See also Figure S5B. (D) Fork merger and ligation were quantified from multiple experiments. Plot depicts mean ± SD from 4 experiments. See also Figure 1F. (E) Plasmid DNA replication was performed in mock- and Top2α-immunodepleted extracts, and chromatin-bound proteins were recovered at different time points by plasmid pull-down. Approximate kinetics of DNA replication are indicated. (F) Chromatin associated proteins from (E) were detected by western blotting. (GâJ) Binding of MCM6 (G), CDC45 (H), RPA70 (I), and RPA30 (J) to chromatin was quantified from (F). See also Figures S5CâS5H. |
|
|
Figure 5. Top2α Acts throughout Replication to Promote Termination (A) Plasmid DNA containing a LacR-bound 32xlacO array was replicated in mock- and Top2α-immunodepleted extracts. To monitor the effect of Top2α loss throughout replication, IPTG was added at the onset of replication to mock- and Top2α-immunodepleted extracts to allow termination to occur (upper panels). To monitor the effect of Top2α loss during termination, replication proceeded in mock-immunodepleted extracts until forks stalled at the LacR array (18 min), then Top2-i was added, and termination was induced by IPTG addition (20 min, lower panels). (B) Replication intermediates from (A) were purified, digested, and then separated on an agarose gel and visualized by autoradiography. See also Figure S6P. (C and D) Quantification of fork merger in (B). See also Figures S6Q and S6R. (E) Schematic of the decatenation assay. (F) Replication intermediates from (E) were separated on an agarose gel and visualized by autoradiography. See also Figure S6S. (G and H) Quantification of decatenation in (F). See also Figures S6T and S6U. |
|
|
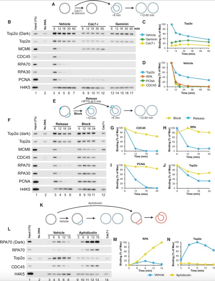
Figure 6. Top2α Binds Pre-catenanes throughout Replication (A) Plasmid DNA was replicated in extracts treated with vehicle, Cdc7-I, or Geminin. Chromatin-bound proteins were recovered at different time points by plasmid pull-down. Approximate kinetics of DNA replication are indicated. (B) Chromatin-associated proteins from (A) were detected by western blotting (C) Binding of Top2α was quantified from (B). See also Figure S7A. (D) Replication-dependent binding of Top2α, RPA, PCNA, and CDC45 was quantified from (B). See also Figure S7B. (E) Plasmid DNA containing a LacR-bound 16xlacO array was replicated with IPTG added to allow termination (âReleaseâ) or omitted to block termination (âBlockâ). Chromatin-bound proteins were recovered at different time points by plasmid pull-down. Approximate kinetics of DNA replication are indicated. (F) Chromatin-associated proteins from (E) were detected by western blotting. (GâJ) Quantification of replication-dependent CDC45 (G), RPA (H), PCNA (I), and Top2α binding in (F). See also Figures S7CâS7I. (K) Plasmid DNA was replicated in extracts treated with vehicle or aphidicolin. Chromatin-bound proteins were recovered at different time points by plasmid pull-down. Red dots indicate RPA binding to nascent single-stranded DNA in aphidicolin-treated extracts. (L) Chromatin-associated proteins from (K) were detected by western blotting. (M and N) Quantification of RPA70 and Top2α binding in (L). See also Figures S7OâS7R. |
|
|
Figure 7. Model for the Role of Top2α during Vertebrate Termination (A) Under unperturbed conditions, pre-catenanes form prior to termination and are resolved by Top2α to facilitate fork convergence (i). Fork convergence occurs when the final stretch of DNA is unwound, and this process is sensitive to topological stress (i and ii). Once replisomes meet, fork merger, final ligation, replisome unloading, and decatenation proceed rapidly (iiâv) as previously described (Dewar et al., 2015). Top2α binds prior to termination and remains bound throughout this process. (B) In the absence of Top2α, converging replisomes stall with unreplicated DNA between them due to accumulation of topological stress (i). Fork convergence ultimately goes to completion independently of Top2 activity (i and ii), allowing fork merger (ii and iii), ligation (iii and iv), and replisome unloading (iv and v) to occur, likely through the previously described mechanism for termination. Decatenation occurs very slowly (iv and v) using a different Top2 activity (Top2?) that is likely Top2β. |
References [+] :
Baxter,
Topoisomerase II inactivation prevents the completion of DNA replication in budding yeast.
2008, Pubmed
Baxter, Topoisomerase II inactivation prevents the completion of DNA replication in budding yeast. 2008, Pubmed
Bell, Chromosome Duplication in Saccharomyces cerevisiae. 2016, Pubmed
Bermejo, Top1- and Top2-mediated topological transitions at replication forks ensure fork progression and stability and prevent DNA damage checkpoint activation. 2007, Pubmed
Bleichert, Mechanisms for initiating cellular DNA replication. 2017, Pubmed
Brill, Need for DNA topoisomerase activity as a swivel for DNA replication for transcription of ribosomal RNA. , Pubmed
Bromberg, Human topoisomerase IIalpha possesses an intrinsic nucleic acid specificity for DNA ligation. Use of 5' covalently activated oligonucleotide substrates to study enzyme mechanism. 2002, Pubmed
Cuvier, A topoisomerase II-dependent mechanism for resetting replicons at the S-M-phase transition. 2008, Pubmed , Xenbase
Deegan, Pif1-Family Helicases Support Fork Convergence during DNA Replication Termination in Eukaryotes. 2019, Pubmed
Deng, Mitotic CDK Promotes Replisome Disassembly, Fork Breakage, and Complex DNA Rearrangements. 2019, Pubmed , Xenbase
Dewar, CRL2Lrr1 promotes unloading of the vertebrate replisome from chromatin during replication termination. 2017, Pubmed , Xenbase
Dewar, The mechanism of DNA replication termination in vertebrates. 2015, Pubmed , Xenbase
Dewar, Mechanisms of DNA replication termination. 2017, Pubmed , Xenbase
Elsea, A yeast type II topoisomerase selected for resistance to quinolones. Mutation of histidine 1012 to tyrosine confers resistance to nonintercalative drugs but hypersensitivity to ellipticine. 1995, Pubmed
Espeli, Temporal regulation of topoisomerase IV activity in E. coli. 2003, Pubmed
Gaggioli, DNA topoisomerase IIα controls replication origin cluster licensing and firing time in Xenopus egg extracts. 2013, Pubmed , Xenbase
Gambus, Termination of Eukaryotic Replication Forks. 2017, Pubmed
Gardner, Geminin overexpression prevents the completion of topoisomerase IIα chromosome decatenation, leading to aneuploidy in human mammary epithelial cells. 2011, Pubmed
Hiasa, Tus prevents overreplication of oriC plasmid DNA. 1994, Pubmed
Hiasa, Two distinct modes of strand unlinking during theta-type DNA replication. 1996, Pubmed
Huberman, On the mechanism of DNA replication in mammalian chromosomes. 1968, Pubmed
Ishimi, Topoisomerase II plays an essential role as a swivelase in the late stage of SV40 chromosome replication in vitro. 1992, Pubmed
Ivessa, The Saccharomyces Pif1p DNA helicase and the highly related Rrm3p have opposite effects on replication fork progression in ribosomal DNA. 2000, Pubmed
Keszthelyi, The Causes and Consequences of Topological Stress during DNA Replication. 2016, Pubmed
Kingma, Spontaneous DNA lesions poison human topoisomerase IIalpha and stimulate cleavage proximal to leukemic 11q23 chromosomal breakpoints. 1997, Pubmed
Kochaniak, Proliferating cell nuclear antigen uses two distinct modes to move along DNA. 2009, Pubmed , Xenbase
Lebofsky, DNA replication in nucleus-free Xenopus egg extracts. 2009, Pubmed , Xenbase
Lee, Topoisomerase III Acts at the Replication Fork To Remove Precatenanes. 2019, Pubmed
Lucas, Topoisomerase II can unlink replicating DNA by precatenane removal. 2001, Pubmed , Xenbase
Maric, Cdc48 and a ubiquitin ligase drive disassembly of the CMG helicase at the end of DNA replication. 2014, Pubmed
Mariezcurrena, Observation of DNA intertwining along authentic budding yeast chromosomes. 2017, Pubmed
McClendon, Human topoisomerase IIalpha rapidly relaxes positively supercoiled DNA: implications for enzyme action ahead of replication forks. 2005, Pubmed
McGarry, Geminin, an inhibitor of DNA replication, is degraded during mitosis. 1998, Pubmed , Xenbase
Mimura, Xenopus Cdc45-dependent loading of DNA polymerase alpha onto chromatin under the control of S-phase Cdk. 1998, Pubmed , Xenbase
Montagnoli, A Cdc7 kinase inhibitor restricts initiation of DNA replication and has antitumor activity. 2008, Pubmed
Moreno, Polyubiquitylation drives replisome disassembly at the termination of DNA replication. 2014, Pubmed , Xenbase
Nitiss, Targeting DNA topoisomerase II in cancer chemotherapy. 2009, Pubmed
O'Donnell, Principles and concepts of DNA replication in bacteria, archaea, and eukarya. 2013, Pubmed
Pommier, Roles of eukaryotic topoisomerases in transcription, replication and genomic stability. 2016, Pubmed
Ray Chaudhuri, Topoisomerase I poisoning results in PARP-mediated replication fork reversal. 2012, Pubmed , Xenbase
Roca, Antitumor bisdioxopiperazines inhibit yeast DNA topoisomerase II by trapping the enzyme in the form of a closed protein clamp. 1994, Pubmed
Rowley, Organizational principles of 3D genome architecture. 2018, Pubmed
Rudolph, Avoiding chromosome pathology when replication forks collide. 2013, Pubmed
Schalbetter, Fork rotation and DNA precatenation are restricted during DNA replication to prevent chromosomal instability. 2015, Pubmed
Seidman, Late replicative intermediates are accumulated during simian virus 40 DNA replication in vivo and in vitro. 1979, Pubmed
Semlow, Replication-Dependent Unhooking of DNA Interstrand Cross-Links by the NEIL3 Glycosylase. 2016, Pubmed , Xenbase
Siddiqui, Regulating DNA replication in eukarya. 2013, Pubmed
Sonneville, CUL-2LRR-1 and UBXN-3 drive replisome disassembly during DNA replication termination and mitosis. 2017, Pubmed , Xenbase
Sparks, The CMG Helicase Bypasses DNA-Protein Cross-Links to Facilitate Their Repair. 2019, Pubmed , Xenbase
Suski, Resolution of converging replication forks by RecQ and topoisomerase III. 2008, Pubmed
Tapper, Discontinuous DNA replication: accumulation of Simian virus 40 DNA at specific stages in its replication. 1978, Pubmed
Vos, All tangled up: how cells direct, manage and exploit topoisomerase function. 2011, Pubmed
Walter, Initiation of eukaryotic DNA replication: origin unwinding and sequential chromatin association of Cdc45, RPA, and DNA polymerase alpha. 2000, Pubmed , Xenbase
Walter, Regulated chromosomal DNA replication in the absence of a nucleus. 1998, Pubmed , Xenbase
Wang, Chromatin assembly and transcriptional cross-talk in Xenopus laevis oocyte and egg extracts. 2016, Pubmed , Xenbase
Wohlschlegel, Inhibition of eukaryotic DNA replication by geminin binding to Cdt1. 2000, Pubmed , Xenbase
Worland, Inducible overexpression, purification, and active site mapping of DNA topoisomerase II from the yeast Saccharomyces cerevisiae. 1989, Pubmed
Wu, TRAIP is a master regulator of DNA interstrand crosslink repair. 2019, Pubmed , Xenbase
Wühr, The Nuclear Proteome of a Vertebrate. 2015, Pubmed , Xenbase
Yeeles, Regulated eukaryotic DNA replication origin firing with purified proteins. 2015, Pubmed
