XB-ART-56328
J Biol Chem
2019 Nov 08;29445:16789-16803. doi: 10.1074/jbc.RA119.007732.
Show Gene links
Show Anatomy links
Structural determinants underlying permeant discrimination of the Cx43 hemichannel.
Nielsen BS, Zonta F, Farkas T, Litman T, Nielsen MS, MacAulay N.
???displayArticle.abstract???
Connexin (Cx) gap junction channels comprise two hemichannels in neighboring cells, and their permeability is well-described, but permeabilities of the single Cx hemichannel remain largely unresolved. Moreover, determination of isoform-specific Cx hemichannel permeability is challenging because of concurrent expression of other channels with similar permeability profiles and inhibitor sensitivities. The mammalian Cx hemichannels Cx30 and Cx43 are gated by extracellular divalent cations, removal of which promotes fluorescent dye uptake in both channels but atomic ion conductance only through Cx30. To determine the molecular determinants of this difference, here we employed chimeras and mutagenesis of predicted pore-lining residues in Cx43. We expressed the mutated channels in Xenopus laevis oocytes to avoid background activity of alternative channels. Oocytes expressing a Cx43 hemichannel chimera containing the N terminus or the first extracellular loop from Cx30 displayed ethidium uptake and, unlike WT Cx43, ion conduction, an observation further supported by molecular dynamics simulations. Additional C-terminal truncation of the chimeric Cx43 hemichannel elicited an even greater ion conductance with a magnitude closer to that of Cx30. The inhibitory profile for the connexin hemichannels depended on the permeant, with conventional connexin hemichannel inhibitors having a higher potency toward the ion conductance pathway than toward fluorescent dye uptake. Our results demonstrate a permeant-dependent, isoform-specific inhibition of connexin hemichannels. They further reveal that the outer segments of the pore-lining region, including the N terminus and the first extracellular loop, together with the C terminus preclude ion conductance of the open Cx43 hemichannel.
???displayArticle.pubmedLink??? 31554662
???displayArticle.pmcLink??? PMC6851295
???displayArticle.link??? J Biol Chem
Species referenced: Xenopus laevis
Genes referenced: gja1 gjb1 gjb2
GO keywords: gap junction [+]
???attribute.lit??? ???displayArticles.show???
|
|
Fig. 1. Homology model of Cx43 and alignment of the predicted pore-lining region of Cx43, Cx30 and Cx26. A: Image depicting a homology model of a Cx43 gap junctional channel (AA 1-244), based on the Cx26 gap junction structure. The predicted pore-lining region is highlighted and colored in the typology drawing as well as the in structure of the Cx43 monomer. B: Alignment of the predicted pore-lining region of Cx43, Cx30 and Cx26. The residues of Cx43 selected for mutagenesis are underscored and highlighted in bold. |
|
|
Fig. 2. Mutagenesis of select pore-lining residues does not alter Cx43 hemichannel ion conductance. A: Illustrates the predicted pore-lining region of a Cx43 monomer with the select predicted pore-lining residues that were mutated individually to the aligned amino acid in Cx30, marked in pink. B: I-V curves from uninjected-, Cx30-, Cx43-, and Cx43 mutant-expressing oocytes (n=17, n=9, n=11 and nâ¥7 for the mutations, respectively). C: Summarized membrane currents obtained at -60 mV. D: Ethidium uptake in uninjected-, Cx30-, Cx43-, and Cx43 mutant-expressing oocytes (all n=4). E: Western blot showing oocyte surface expression of Cx43 or the 11 Cx43 mutated constructs. Data in I/V curves and in the bar graphs are presented as mean ± SD. Statistical significance of DCFS-induced hemichannel activity within each group was tested using repeated measures two-way ANOVA (current, interaction: F(26,208) = 46.9, P<0.001; construct: F(13,104) = 68.3, P<0.001; test solution: F(2,208) = 55.0, P<0.001 and Eth, interaction: F(26,84) = 13.2, P<0.001; construct: F(13,42) = 4.2, P<0.001; test solution: F(2,84) = 184.7, P<0.001) with Dunnettâs post hoc test (against control). **; P < 0.01,***; P < 0.001. |
|
|
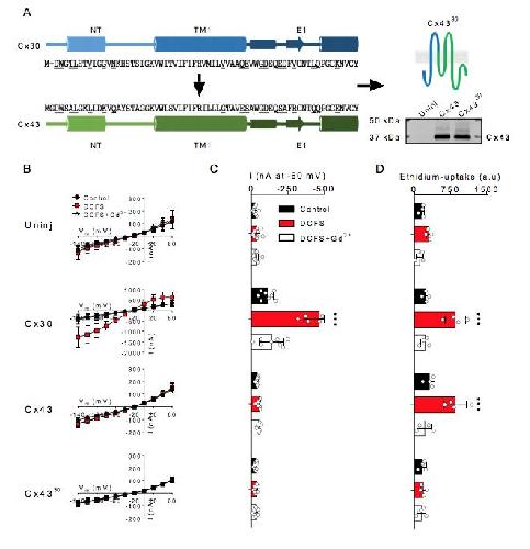
Fig. 3. Cx43 chimera with the predicted pore-lining region of Cx30 display no ion conductance or ethidium uptake. A: Alignment of the N-terminus (NT), transmembrane region 1 (TM1), and extracellular loop 1 (E1) of Cx30 and Cx43 with the predicted pore-lining residues underlined in the amino acid sequence as well as an illustration of Cx43 chimera containing the predicted pore-lining region of Cx30. Western blot of oocyte surface expression of Cx43 and Cx4330 in the right lower corner. B: I-V curves from uninjected-, Cx30-, Cx43-, and Cx4330 -expressing oocytes (n=10, n=8, n=8, and n=8, respectively). C: Summarized membrane currents obtained at -60 mV. D: Ethidium uptake from uninjected-, Cx30-, Cx43-, and Cx4330-expressing oocytes (all n=4). Data in I/V curves and in the bar graphs are presented as mean ± SD. Statistical significance of DCFS-induced hemichannel activity within every group was tested using repeated measures two-way ANOVA (current, interaction: F(8,74) = 214.8, P<0.001; construct: F(4,37) = 54.1, P<0.001; test solution: F(2,74) = 254.4, P<0.001 and Eth, interaction: F(6,24) = 7.2, P<0.001; construct: F(3,12) = 30.0, P<0.001; test solution: F(2,24) = 38.5 P<0.001) with Dunnettâs post hoc test (against control). ***; P < 0.001. |
|
|
Fig. 4. Cx43 chimeras containing the N-terminus or the extracellular loop 1 of the Cx30 display DCFS activated membrane currents. A: Alignment of the NT-, TM1-, and E1 of Cx30 and Cx43 with the predicted pore-lining residues underlined in the amino acid sequence as well as an illustration of Cx43 chimeras containing the NT, TM1, or the E1 from Cx30. Western blot of oocyte surface expression of Cx43, Cx4330NT, Cx4330TM1, and Cx4330E1 in the right lower corner. B: Summarized I/V curves from uninjected-, Cx30-, Cx43-, Cx4330NT-, Cx4330TM1- and Cx4330E1-expressing oocytes (n=11, n=7, n=9, n=13, n=11 and n=15, respectively): Summarized membrane currents obtained at -60 mV. D: Ethidium uptake in uninjected-, Cx30-, Cx43-, Cx4330NT-, Cx4330TM1- and Cx4330E1-expressing oocytes (all n=5). Data in I/V curves and in the bar graphs are presented as mean ± SD. Statistical significance of DCFS induced hemichannel activity within each group was tested using repeated measures two-way ANOVA (current, interaction: F(10,120) = 137.5, P<0.001; construct: F(5,60) = 92.8, P<0.001; test solution: F(2,120) = 315.5, P<0.001 and Eth, interaction: F(10,48) = 20.3, P<0.001; construct: F(5,24) = 6.2, P<0.001; test solution: F(2,48) = 182.8 P<0.001) with Dunnettâs post hoc test (against control) and marked by asterisks above the bar. ***; P < 0.001. |
|
|
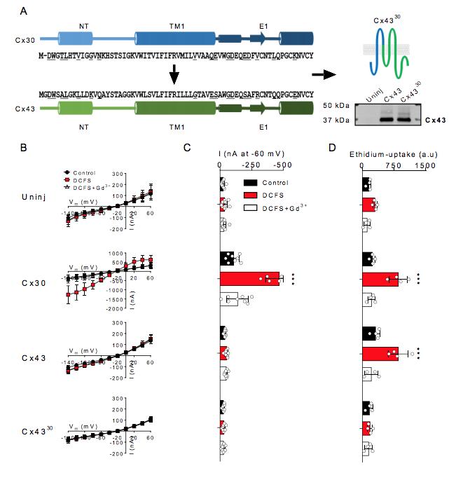
Fig. 5. Combination of C-terminal truncation of Cx43 (M257) with the incorporation of both the Nterminus and the first extracellular loop of Cx30 enhances the DCFS-activated membrane currents. A: Alignment of the NT-, TM1-, and E1 of Cx30 and Cx43 with the predicted pore-lining residues underlined in the amino acid sequence as well as an illustration of the Cx43M257 chimera containing the NT and the E1 from Cx30. B: Summarized I/V curves from uninjected-, Cx30-, Cx43-, and Cx43M25730NT-E1-expressing oocytes (n=9, n=9, n=9, n=10, and n=11, respectively). C: Summarized membrane currents obtained at -60 mV. D: Ethidium uptake in uninjected-, Cx30-, Cx43-, and Cx43M25730NT-E1-expressing oocytes (all n=5). Data in I/V curves and in the bar graphs are presented as mean ± SD. Statistical significance of DCFS-induced hemichannel activity within every group was tested using repeated measures two-way ANOVA (current, interaction: F(6,64) = 20.9, P<0.001; construct: F(3,32) = 16.5, P<0.001; test solution: F(2,64) = 51.5, P<0.001 and Eth, interaction: F(6,32) = 64.5, P<0.001; construct: F(3,16) = 43.3, P<0.001; test solution: F(2,32) = 194.6, P<0.001) with Dunnettâs post hoc test (against control) and marked by asterisks above the bars, when significant. ***; P < 0.001. |
|
|
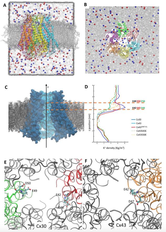
Fig. 6. Molecular dynamics of Cx30, Cx43 and Cx4330NT-E1 hemichannels. A-B: Side (A) and extracellular (B) view of the Cx30 model. The hemichannel is inserted in a phospholipid bilayer and simulations are performed in explicit solvent environment. Each of the six connexins composing the hemichannel are represented with different colors. K+ is blue and Clis red. In panel A, which represents a single snapshot of the simulation, it is possible to notice the accumulation of K+ in the extracellular part of the channel. C: Cx30 hemichannel embedded in the phospholipid bilayer. The proteins are represented according to their predicted solvent accessible surfaces. Two connexins are removed for showing the internal part of the channel. D: The graphs show the K+ density along the Z axis of the different hemichannels during the molecular dynamics simulations. The Z positions are centered on the midpoint of mass of each hemichannel, and the graphs are reported in register with the Cx30 hemichannel represented in panel C. The two orange dotted lines show the position of residues 42 and 49 in Cx30, which corresponds to 43 and 50 for Cx43 and Cx4330NT-E1. It is evident how K+ accumulates in the extracellular vestibule of Cx30 and Cx4330NT-E1, compared with Cx43. E-F: The position of acidic residues facing the pore in the E1 region for Cx30 (E) and Cx43 (F). For clarity, we report the position in one or two connexin polypeptides only. |
|
|
Fig. 7. Permeant-dependent isoform-specific inhibition. A-E (left panels): Cx26- and Cx30-mediated currents were obtained in DCFS with the indicated inhibitor concentrations (n=6-11). Membrane currents were recorded in DCFS from +60 to -140 mV in steps of 20 mV from a holding potential of -30 mV and the currents recorded at -120 mV were used for the inhibitor sensitivity curves upon normalization to the current obtained in the absence of inhibitor or peptide. A-E (right panels): Ethidium uptake was determined in Cx30- and Cx43-expressing oocytes after 40 minutes exposure to DCFS with drug concentrations indicated (n=3-6). For gap27 an additional exposure time of 1 hour (preincubated) were performed with 100 µM and 500 µM (n=3). Uninjected oocyte background uptake was subtracted, and the hemichannel-mediated ethidium uptake was normalized to the control uptake in the absence of inhibitor. Data are presented as mean ± SD. |
References [+] :
Abbaci,
Advantages and limitations of commonly used methods to assay the molecular permeability of gap junctional intercellular communication.
2008, Pubmed
Abbaci, Advantages and limitations of commonly used methods to assay the molecular permeability of gap junctional intercellular communication. 2008, Pubmed
Alstrøm, Isoform-specific phosphorylation-dependent regulation of connexin hemichannels. 2015, Pubmed , Xenbase
Bahima, Endogenous hemichannels play a role in the release of ATP from Xenopus oocytes. 2006, Pubmed , Xenbase
Bao, Mechanism of regulation of the gap junction protein connexin 43 by protein kinase C-mediated phosphorylation. 2004, Pubmed , Xenbase
Bargiello, Gating of Connexin Channels by transjunctional-voltage: Conformations and models of open and closed states. 2018, Pubmed
Barrio, Gap junctions formed by connexins 26 and 32 alone and in combination are differently affected by applied voltage. 1991, Pubmed , Xenbase
Bennett, An electrostatic mechanism for Ca(2+)-mediated regulation of gap junction channels. 2016, Pubmed
Berger, Mutations in Cx30 that are linked to skin disease and non-syndromic hearing loss exhibit several distinct cellular pathologies. 2014, Pubmed
Biasini, SWISS-MODEL: modelling protein tertiary and quaternary structure using evolutionary information. 2014, Pubmed
Braet, Pharmacological sensitivity of ATP release triggered by photoliberation of inositol-1,4,5-trisphosphate and zero extracellular calcium in brain endothelial cells. 2003, Pubmed
Bruzzone, Connexin 43 hemi channels mediate Ca2+-regulated transmembrane NAD+ fluxes in intact cells. 2001, Pubmed
Cherian, Mechanical strain opens connexin 43 hemichannels in osteocytes: a novel mechanism for the release of prostaglandin. 2005, Pubmed
Contreras, Metabolic inhibition induces opening of unapposed connexin 43 gap junction hemichannels and reduces gap junctional communication in cortical astrocytes in culture. 2002, Pubmed
Contreras, Gating and regulation of connexin 43 (Cx43) hemichannels. 2003, Pubmed
Dahl, Gap junction-mimetic peptides do work, but in unexpected ways. 2007, Pubmed
Dahl, Cell/cell channel formation involves disulfide exchange. 1991, Pubmed
D'hondt, Pannexins, distant relatives of the connexin family with specific cellular functions? 2009, Pubmed
Dong, Role of the N-terminus in permeability of chicken connexin45.6 gap junctional channels. 2006, Pubmed
Ebihara, Xenopus connexin38 forms hemi-gap-junctional channels in the nonjunctional plasma membrane of Xenopus oocytes. 1996, Pubmed , Xenbase
Essenfelder, Connexin30 mutations responsible for hidrotic ectodermal dysplasia cause abnormal hemichannel activity. 2004, Pubmed , Xenbase
Fenton, Differential water permeability and regulation of three aquaporin 4 isoforms. 2010, Pubmed , Xenbase
Figueroa, Extracellular gentamicin reduces the activity of connexin hemichannels and interferes with purinergic Ca(2+) signaling in HeLa cells. 2014, Pubmed , Xenbase
Gemel, N-terminal residues in Cx43 and Cx40 determine physiological properties of gap junction channels, but do not influence heteromeric assembly with each other or with Cx26. 2006, Pubmed
Hansen, Activation, permeability, and inhibition of astrocytic and neuronal large pore (hemi)channels. 2014, Pubmed , Xenbase
Hansen, Distinct permeation profiles of the connexin 30 and 43 hemichannels. 2014, Pubmed , Xenbase
Harris, Connexin channel permeability to cytoplasmic molecules. 2007, Pubmed
Harris, Kinetic properties of a voltage-dependent junctional conductance. 1981, Pubmed
Hofer, Visualization and functional blocking of gap junction hemichannels (connexons) with antibodies against external loop domains in astrocytes. 1998, Pubmed
Hu, Conductance of connexin hemichannels segregates with the first transmembrane segment. 2006, Pubmed , Xenbase
Hu, Exchange of conductance and gating properties between gap junction hemichannels. 1999, Pubmed , Xenbase
Jespersen, Dual-function vector for protein expression in both mammalian cells and Xenopus laevis oocytes. 2002, Pubmed , Xenbase
John, Connexin-43 hemichannels opened by metabolic inhibition. 1999, Pubmed
Kang, Connexin 43 hemichannels are permeable to ATP. 2008, Pubmed
Kronengold, Single-channel SCAM identifies pore-lining residues in the first extracellular loop and first transmembrane domains of Cx46 hemichannels. 2003, Pubmed , Xenbase
Kyle, An intact connexin N-terminus is required for function but not gap junction formation. 2008, Pubmed , Xenbase
Lai, Oculodentodigital dysplasia connexin43 mutations result in non-functional connexin hemichannels and gap junctions in C6 glioma cells. 2006, Pubmed
Li, Properties and regulation of gap junctional hemichannels in the plasma membranes of cultured cells. 1996, Pubmed
Lindorff-Larsen, Improved side-chain torsion potentials for the Amber ff99SB protein force field. 2010, Pubmed
Lopez, Divalent regulation and intersubunit interactions of human connexin26 (Cx26) hemichannels. 2014, Pubmed
Lopez, Mechanism of gating by calcium in connexin hemichannels. 2016, Pubmed , Xenbase
Ma, Cosegregation of permeability and single-channel conductance in chimeric connexins. 2006, Pubmed , Xenbase
Ma, Pharmacological characterization of pannexin-1 currents expressed in mammalian cells. 2009, Pubmed
Maeda, Structure of the connexin 26 gap junction channel at 3.5 A resolution. 2009, Pubmed
Musa, Amino terminal glutamate residues confer spermine sensitivity and affect voltage gating and channel conductance of rat connexin40 gap junctions. 2004, Pubmed
Myers, Structure of native lens connexin 46/50 intercellular channels by cryo-EM. 2018, Pubmed
Nielsen, Permeant-specific gating of connexin 30 hemichannels. 2017, Pubmed , Xenbase
Nielsen, Connexin Hemichannels in Astrocytes: An Assessment of Controversies Regarding Their Functional Characteristics. 2017, Pubmed
Nielsen, Gap junctions. 2012, Pubmed
Oh, Charges dispersed over the permeation pathway determine the charge selectivity and conductance of a Cx32 chimeric hemichannel. 2008, Pubmed , Xenbase
Orellana, Cation permeation through connexin 43 hemichannels is cooperative, competitive and saturable with parameters depending on the permeant species. 2011, Pubmed
Pronk, GROMACS 4.5: a high-throughput and highly parallel open source molecular simulation toolkit. 2013, Pubmed
Ramachandran, A novel role for connexin hemichannel in oxidative stress and smoking-induced cell injury. 2007, Pubmed
Retamal, Cx43 hemichannels and gap junction channels in astrocytes are regulated oppositely by proinflammatory cytokines released from activated microglia. 2007, Pubmed
Retamal, Extracellular Cysteine in Connexins: Role as Redox Sensors. 2016, Pubmed
Ripps, Properties of connexin26 hemichannels expressed in Xenopus oocytes. 2004, Pubmed , Xenbase
Roux, Astroglial Connexin 43 Hemichannels Modulate Olfactory Bulb Slow Oscillations. 2015, Pubmed
Sáez, Cell membrane permeabilization via connexin hemichannels in living and dying cells. 2010, Pubmed
Sanchez, Aberrant Cx26 hemichannels and keratitis-ichthyosis-deafness syndrome: insights into syndromic hearing loss. 2014, Pubmed
Sanchez, The D50N mutation and syndromic deafness: altered Cx26 hemichannel properties caused by effects on the pore and intersubunit interactions. 2013, Pubmed , Xenbase
Scemes, Connexins, pannexins, innexins: novel roles of "hemi-channels". 2009, Pubmed
Silverman, Probenecid, a gout remedy, inhibits pannexin 1 channels. 2008, Pubmed , Xenbase
Skerrett, Application of SCAM (substituted cysteine accessibility method) to gap junction intercellular channels. 2001, Pubmed , Xenbase
Söhl, An update on connexin genes and their nomenclature in mouse and man. 2003, Pubmed
Spray, Functional connexin "hemichannels": a critical appraisal. 2006, Pubmed
Srinivas, Connexin43 mutations linked to skin disease have augmented hemichannel activity. 2019, Pubmed , Xenbase
Stout, Intercellular calcium signaling in astrocytes via ATP release through connexin hemichannels. 2002, Pubmed
Tong, Different consequences of cataract-associated mutations at adjacent positions in the first extracellular boundary of connexin50. 2011, Pubmed , Xenbase
Tong, The First Extracellular Domain Plays an Important Role in Unitary Channel Conductance of Cx50 Gap Junction Channels. 2015, Pubmed
Tong, Charge at the 46th residue of connexin 50 is crucial for the gap-junctional unitary conductance and transjunctional voltage-dependent gating. 2014, Pubmed
Trexler, The first extracellular loop domain is a major determinant of charge selectivity in connexin46 channels. 2000, Pubmed , Xenbase
Valiunas, Electrical properties of gap junction hemichannels identified in transfected HeLa cells. 2000, Pubmed
Valiunas, Cyclic nucleotide permeability through unopposed connexin hemichannels. 2013, Pubmed
Veenstra, Size and selectivity of gap junction channels formed from different connexins. 1996, Pubmed
Verselis, Opposite voltage gating polarities of two closely related connexins. 1994, Pubmed , Xenbase
Wang, Connexin mimetic peptides inhibit Cx43 hemichannel opening triggered by voltage and intracellular Ca2+ elevation. 2012, Pubmed
Wang, Modulation of membrane channel currents by gap junction protein mimetic peptides: size matters. 2007, Pubmed , Xenbase
Wang, Monovalent ion selectivity sequences of the rat connexin43 gap junction channel. 1997, Pubmed
Waterhouse, SWISS-MODEL: homology modelling of protein structures and complexes. 2018, Pubmed
Weber, The permeability of gap junction channels to probes of different size is dependent on connexin composition and permeant-pore affinities. 2004, Pubmed , Xenbase
Wei, Ultrafine carbon black induces glutamate and ATP release by activating connexin and pannexin hemichannels in cultured astrocytes. 2014, Pubmed
Xin, Aspartic acid residue D3 critically determines Cx50 gap junction channel transjunctional voltage-dependent gating and unitary conductance. 2012, Pubmed
Xin, The role of amino terminus of mouse Cx50 in determining transjunctional voltage-dependent gating and unitary conductance. 2010, Pubmed
Ye, Pharmacological "cross-inhibition" of connexin hemichannels and swelling activated anion channels. 2009, Pubmed
Ye, Functional hemichannels in astrocytes: a novel mechanism of glutamate release. 2003, Pubmed
Zhou, Identification of a pore lining segment in gap junction hemichannels. 1997, Pubmed , Xenbase
Zonta, Permeation pathway of homomeric connexin 26 and connexin 30 channels investigated by molecular dynamics. 2012, Pubmed
Zonta, Cues to Opening Mechanisms From in Silico Electric Field Excitation of Cx26 Hemichannel and in Vitro Mutagenesis Studies in HeLa Transfectans. 2018, Pubmed
Zonta, Molecular dynamics simulations highlight structural and functional alterations in deafness-related M34T mutation of connexin 26. 2014, Pubmed
