XB-ART-56306
Mol Biol Evol
2020 Jan 01;371:149-166. doi: 10.1093/molbev/msz209.
Show Gene links
Show Anatomy links
"Lost and Found": snoRNA Annotation in the Xenopus Genome and Implications for Evolutionary Studies.
Deryusheva S, Talhouarne GJS, Gall JG.
???displayArticle.abstract???
Small nucleolar RNAs (snoRNAs) function primarily as guide RNAs for posttranscriptional modification of rRNAs and spliceosomal snRNAs, both of which are functionally important and evolutionarily conserved molecules. It is commonly believed that snoRNAs and the modifications they mediate are highly conserved across species. However, most relevant data on snoRNA annotation and RNA modification are limited to studies on human and yeast. Here, we used RNA-sequencing data from the giant oocyte nucleus of the frog Xenopus tropicalis to annotate a nearly complete set of snoRNAs. We compared the frog data with snoRNA sets from human and other vertebrate genomes, including mammals, birds, reptiles, and fish. We identified many Xenopus-specific (or nonhuman) snoRNAs and Xenopus-specific domains in snoRNAs from conserved RNA families. We predicted that some of these nonhuman snoRNAs and domains mediate modifications at unexpected positions in rRNAs and snRNAs. These modifications were mapped as predicted when RNA modification assays were applied to RNA from nine vertebrate species: frogs X. tropicalis and X. laevis, newt Notophthalmus viridescens, axolotl Ambystoma mexicanum, whiptail lizard Aspidoscelis neomexicana, zebrafish Danio rerio, chicken, mouse, and human. This analysis revealed that only a subset of RNA modifications is evolutionarily conserved and that modification patterns may vary even between closely related species. We speculate that each functional domain in snoRNAs (half of an snoRNA) may evolve independently and shuffle between different snoRNAs.
???displayArticle.pubmedLink??? 31553476
???displayArticle.pmcLink??? PMC6984369
???displayArticle.link??? Mol Biol Evol
???displayArticle.grants??? [+]
R01 GM033397 NIGMS NIH HHS
Species referenced: Xenopus tropicalis Xenopus laevis
Genes referenced: gnl3
GO keywords: RNA modification
???attribute.lit??? ???displayArticles.show???
|
|
Fig 1. SNORD19/SNORD69 snoRNA family. (A) Schematic gene models of the GNL3 gene harboring SNORD19 (red) and SNORD69 (blue) snoRNAs in different vertebrate species. The current assembly of the Xenopus tropicalis genome contains gaps indicated with Ns (top of the two X. tropicalis schemes). Using PCR amplification and sequencing, we filled the gap in X. tropicalis gnl3 and annotated SNORD69 in this region (bottom of the two X. tropicalis schemes). (B) IGV browser view of deep-sequencing reads generated for RNA from cytoplasm and nuclei (germinal vesicles, or GV) of X. tropicalis oocytes and aligned to the X. tropicalis 9.1 genome (top two panels) or to the improved gene model (two bottom panels). Expression of SNORD69 (blue) along with SNORD19 (red) became evident when the de novo gene annotation was used. (C) Northern blot analysis of newly identified SNORD69 in X. tropicalis. RNA was isolated from 20 oocyte nuclei (GVs) and liver. (D) Clustal analysis of SNORD19/SNORD69 snoRNA family sequences from different taxonomic groups. All SNORD69 (blue) sequences cluster together regardless of their modification activity on 18S rRNA. Stars indicate SNORD69 sequences that are functional on both 28S and 18S rRNAs. (E) Postulated base-pairing of SNORD19 and SNORD69 snoRNAs from different species with 18S and 28S rRNAs. Experimentally verified guide activity is indicated for each snoRNA with a plus or minus sign (functional or nonfunctional at the listed position). For more details on the guide-RNA modification activity assay, see supplementary figure 2A and D, Supplementary Material online. The positions of one-nucleotide variations critical for SNORD69 modification activity on 18S rRNA are marked with a star. |
|
|
Fig 2. Novel snoRNA assignments to previously known and recently identified orphan modifications in U2 snRNA, 18S and 28S rRNAs. For experimental verification of the predicted guide activities, see supplementary figures 2 and 4, Supplementary Material online. |
|
|
Fig 3. An evolutionarily conserved snoRNA cluster hosted by the TAF1D locus. (A) Schematic drawing of TAF1D gene models in different vertebrate species. Homologous intron-encoded snoRNAs are color-coded. (B) Predicted base-pairing between 18S rRNA and Xenopus-specific snoRNA pug18S-211. (C) Clustal analysis of SNORA25 sequences from different species. Those that have two functional pseudouridylation pockets are highlighted with stars. Predicted interactions with rRNAs are shown for the 3′ terminal domains of SNORA25 from human, Xenopus, chicken, lizard and alligator. Strong base-pairing of human SNORA25 with 18S rRNA for positioning Ψ814 is possible only in a highly unstable configuration. For experimental verification of the predicted guide activities, see supplementary figures 3A and 4, Supplementary Material online. (D) Predicted base-pairing between SNORA40 and rRNAs: An alternative configuration for positioning of pseudouridine in 28S rRNA is functional in human but not in Xenopus. |
|
|
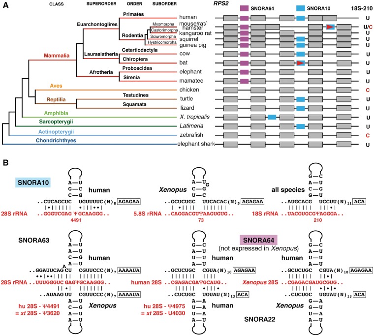
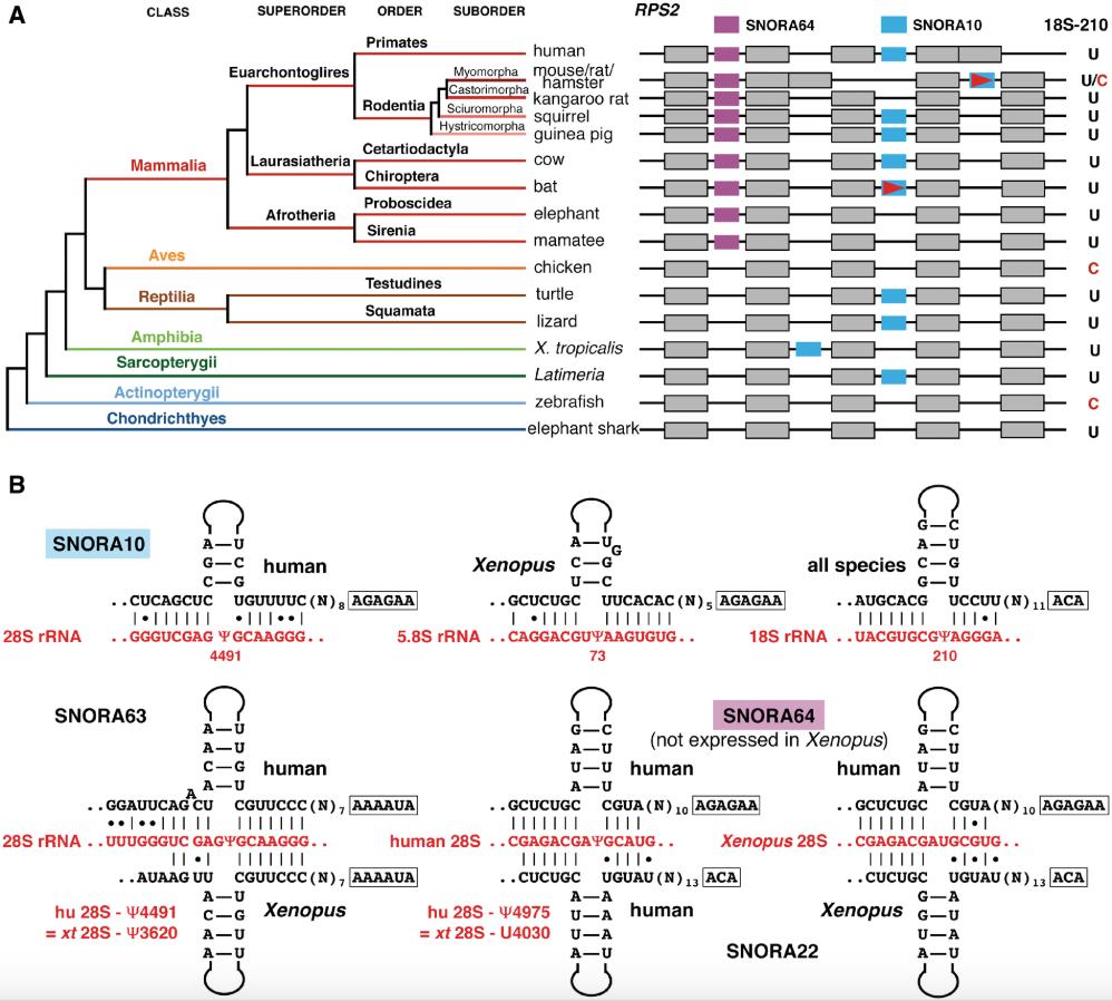
Fig 4. (A) Expression of the SNORA10/SNORA64 snoRNA family. Insertions of transposable elements (indicated with red triangles) destroyed SNORA10 in rodents and bats. No SNORA10 sequences were found in fish (except Latimeria) and chicken. In mammalian species SNORA10 gave rise to SNORA64, targeting 28S rRNA at position 4975. (B) Postulated base-pairing between SNORA10 and rRNAs: human SNORA10 targets 18S-210 and 28S-4491, whereas Xenopus SNORA10 targets 5.8S rRNA instead of 28S rRNA. SNORA63 is a newly identified conserved guide RNA for positioning 28S-Ψ4491. SNORA64 and SNORA22 can modify human 28S rRNA at position 4975. The equivalent position in Xenopus is not modified, because SNORA22 interaction with Xenopus 28S rRNA is weak, and SNORA64 is not expressed in nonmammalian species. |
|
|
Fig 5. (A) Postulated base-pairing between SNORA29 and 28S rRNA (H-box domain) and 18S rRNA (ACA-box domain). The canonical ACA box is characteristic of SNORA29 in all nonhuman vertebrates that have been analyzed. A point mutation in the human SNORA29 sequence is shown in magenta. We found the same A-to-G substitution in the Neandertal and Denisovan genomes (https://genome.ucsc.edu/Neandertal/; last accessed August 16, 2019). Pseudouridylation of 28S rRNA at position 45 and of 18S rRNA at position 220 was not detected in human RNA samples (see supplementary fig. 4, Supplementary Material online). (B) Northern blot analysis of total RNA isolated from mouse 3T3 and human HeLa cells with a probe specific for the human SNORA29 sequence. Mature SNORA29 was detected in mouse RNA samples, but not in human. Amount of RNA loaded on the gel is indicated at the top of each lane. 5S rRNA served as a loading control. |
|
|
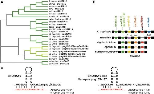
Fig 6. (A) The SNORA16 snoRNA family includes Xenopus-specific SNORA16-like guide RNA pug18S-137 clustered together with SNORA16 from diverged vertebrate species. (B) Xenopus SNORA16-like pug18S-137 arose from an additional copy of SNORA16 encoded within the nonprotein-coding SNHG12, which harbors a conserved snoRNA cluster; conserved snoRNAs in this cluster are indicated and color-coded. (C) Postulated base-pairing between evolutionarily conserved SNORA16 and 28S rRNA and between Xenopus-specific SNORA16-like and 18S rRNA. |
|
|
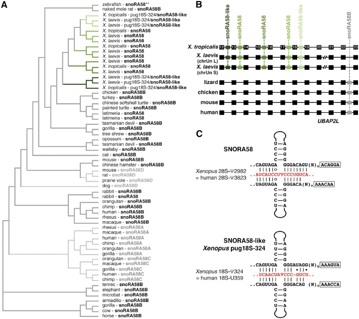
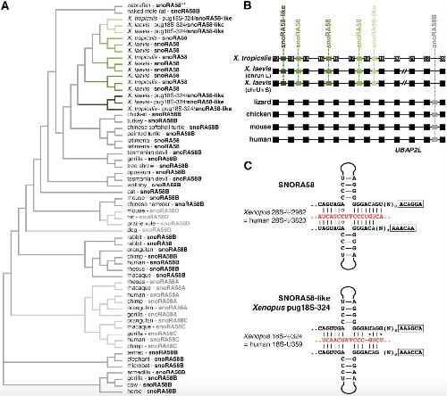
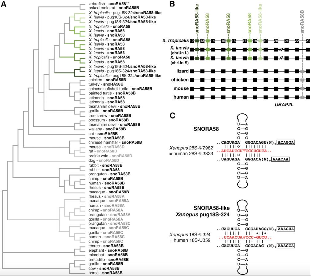
Fig 7. (A) The SNORA58 snoRNA family includes Xenopus-specific SNORA58-like guide RNA pug18S-324 clustered together with SNORA58 from diverged vertebrate species. Zebrafish snoRNA (top line marked with two stars), although similar in sequence to other SNORA58s, does not have the conserved pseudouridylation pocket for positioning pseudouridine in 28S rRNA. (B) Xenopus SNORA58 and SNORA58-like RNAs are encoded in the evolutionarily conserved SNORA58 host gene UBAP2L. (C) Postulated base-pairing between evolutionarily conserved SNORA58 and 28S rRNA and between Xenopus-specific SNORA58-like and 18S rRNA. |
|
|
Fig 8. Antisense element shuffling between conserved snoRNA families in Xenopus and human. When a family is represented by multiple copies of snoRNAs with diverged antisense elements, all such variants are depicted. Identical and/or diverged antisense element targets are color-coded. The actual target positions and snoRNA copy numbers are listed in supplementary table 1, Supplementary Material online. |
|
|
Fig 9. Graphical representation of comparative pseudouridylation analysis of 18S rRNA from nine vertebrate species and yeast Saccharomyces cerevisiae. All positions that contain pseudouridine in at least one species are highlighted. |
|
|
Supplementary figure 1 Postulated base-pairing between vertebrate snoRNAs and their substrates. Only newly identified interactions are shown. |
|
|
Supplementary Fig. 1 (cont.) |
|
|
Supplementary Fig. 1 (cont.) |
|
|
Supplementary Fig. 1 (cont.) |
|
|
Supplementary Fig. 1 (cont.) |
|
|
Supplementary Fig. 1 (cont.) |
|
|
Supplementary Fig. 1 (cont.) |
|
|
Supplementary Fig. 1 (cont.) |
|
|
Supplementary figure 2 Testing snoRNA guide activities in the yeast cell system. (A) Schematic representation of artificial substrate RNA constructs used in this study to test modification guide activities of various vertebrate snoRNAs. Grey line in the human U87 scheme indicates the sequence absent from the constructed substrate RNA backbone. Sequences of inserted substrate RNA fragments (blue line) are listed in Supplementary table 2. (B-D) Fluorescent primer extension reactions to map modifications induced by vertebrate snoRNAs in artificial substrate RNAs expressed in yeast cells. Results of the fluorescently labeled fragment analysis are plotted using GeneMapper software. Terminations of the primer extension reactions occur one nucleotide downstream of the actual modification and appear as peaks above the baseline. Artificial substrate RNAs expressed alone (grey traces) serve as negative controls. (B) SNORA11 is a genuine guide RNA for pseudouridylation of position 58 in U2 snRNA. When this snoRNA was expressed in yeast cells it induced modification of the equivalent position in the corresponding artificial substrate RNA, U87-U2 snRNA [51-68] (red trace, star). (C) SNORA57 is a functional guide for three positions in 18S rRNA. When substrate RNA U87-18S rRNA [1041-1055] was expressed alone in wild- type yeast cells, it became modified by the endogenous yeast pseudouridine synthase Pus4p at the position corresponding to 18S-1046 (top grey trace). Co-expression of SNORA57 induced pseudouridylation at position 1045 in addition to the Pus4p-induced Y1046 (magenta trace, star). In a Pus4p-deficient pus4D yeast strain, expression of SNORA57 mediated pseudouridylation of both positions 1045 and 1046 (blue trace, stars). SNORA57 was also functional on U87-18S rRNA [996-1012] substrate (red and grey bottom traces). (D) When expressed in yeast cells, SNORD19 (red traces) from different vertebrate species showed dual modification activities on 18S rRNA (left panels) and 28S rRNA (right panels). SNORD69 (blue traces) from Xenopus and zebrafish functioned similar to SNORD19. Human SNORD69 (bottom blue traces) was active on 28S rRNA (right panel) but not on 18S rRNA (left panel, open arrowhead indicates unmodified 18S-G683). Stars indicate peaks corresponding to 2’-O-methylated positions. |
|
|
Supplementary figure 3 Testing snoRNA guide activities in the yeast cell system. (A) Endogenous yeast 18S rRNA became modified at the expected positions when Xenopus tropicalis SNORA14 and SNORA28 were expressed in the BY4741 wild-type strain of S. cerevisiae. Stars indicate the induced pseudouridines at positions 835 and 808. X. laevis SNORA28, human SNORA25 and SNORA19 could not induce positioning of additional pseudouridines in yeast 18S rRNA. Open arrowheads indicate predicted target positions. SNORA28 also guides pseudouridylation of 18S rRNA at a position equivalent to position 759 in yeast. Note elevated levels of pseudouridylation at this position when X. laevis SNORA28a and SNORA28b were expressed in yeast cells. (B) Base- pairing of Xenopus SNORA14 and SNORA28 with 18S rRNA. Point mutations in X. laevis SNORA28 that impede strong base-pairing are shown in green. (C). Surprisingly, X. laevis SNORA28 showed full (xlSNORA28a, magenta trace) or partial guide activity (xlSNORA28b, green trace) on corresponding artificial substrate RNA. Human SNORA19 was still nonfunctional in the same experimental setup (blue trace). |
|
|
Fig. 1. SNORD19/SNORD69 snoRNA family. (A) Schematic gene models of the GNL3 gene harboring SNORD19 (red) and SNORD69 (blue) snoRNAs in different vertebrate species. The current assembly of the Xenopus tropicalis genome contains gaps indicated with Ns (top of the two X. tropicalis schemes). Using PCR amplification and sequencing, we filled the gap in X. tropicalis gnl3 and annotated SNORD69 in this region (bottom of the two X. tropicalis schemes). (B) IGV browser view of deep-sequencing reads generated for RNA from cytoplasm and nuclei (germinal vesicles, or GV) of X. tropicalis oocytes and aligned to the X. tropicalis 9.1 genome (top two panels) or to the improved gene model (two bottom panels). Expression of SNORD69 (blue) along with SNORD19 (red) became evident when the de novo gene annotation was used. (C) Northern blot analysis of newly identified SNORD69 in X. tropicalis. RNA was isolated from 20 oocyte nuclei (GVs) and liver. (D) Clustal analysis of SNORD19/SNORD69 snoRNA family sequences from different taxonomic groups. All SNORD69 (blue) sequences cluster together regardless of their modification activity on 18S rRNA. Stars indicate SNORD69 sequences that are functional on both 28S and 18S rRNAs. (E) Postulated base-pairing of SNORD19 and SNORD69 snoRNAs from different species with 18S and 28S rRNAs. Experimentally verified guide activity is indicated for each snoRNA with a plus or minus sign (functional or nonfunctional at the listed position). For more details on the guide-RNA modification activity assay, see supplementary figure 2A and D, Supplementary Material online. The positions of one-nucleotide variations critical for SNORD69 modification activity on 18S rRNA are marked with a star. |
|
|
Fig. 2. Novel snoRNA assignments to previously known and recently identified orphan modifications in U2 snRNA, 18S and 28S rRNAs. For experimental verification of the predicted guide activities, see supplementary figures 2 and 4, Supplementary Material online. |
|
|
Fig. 3. An evolutionarily conserved snoRNA cluster hosted by the TAF1D locus. (A) Schematic drawing of TAF1D gene models in different vertebrate species. Homologous intron-encoded snoRNAs are color-coded. (B) Predicted base-pairing between 18S rRNA and Xenopus-specific snoRNA pug18S-211. (C) Clustal analysis of SNORA25 sequences from different species. Those that have two functional pseudouridylation pockets are highlighted with stars. Predicted interactions with rRNAs are shown for the 3′ terminal domains of SNORA25 from human, Xenopus, chicken, lizard and alligator. Strong base-pairing of human SNORA25 with 18S rRNA for positioning Ψ814 is possible only in a highly unstable configuration. For experimental verification of the predicted guide activities, see supplementary figures 3A and 4, Supplementary Material online. (D) Predicted base-pairing between SNORA40 and rRNAs: An alternative configuration for positioning of pseudouridine in 28S rRNA is functional in human but not in Xenopus. |
|
|
Fig. 4. (A) Expression of the SNORA10/SNORA64 snoRNA family. Insertions of transposable elements (indicated with red triangles) destroyed SNORA10 in rodents and bats. No SNORA10 sequences were found in fish (except Latimeria) and chicken. In mammalian species SNORA10 gave rise to SNORA64, targeting 28S rRNA at position 4975. (B) Postulated base-pairing between SNORA10 and rRNAs: human SNORA10 targets 18S-210 and 28S-4491, whereas Xenopus SNORA10 targets 5.8S rRNA instead of 28S rRNA. SNORA63 is a newly identified conserved guide RNA for positioning 28S-Ψ4491. SNORA64 and SNORA22 can modify human 28S rRNA at position 4975. The equivalent position in Xenopus is not modified, because SNORA22 interaction with Xenopus 28S rRNA is weak, and SNORA64 is not expressed in nonmammalian species. |
|
|
Fig. 5. (A) Postulated base-pairing between SNORA29 and 28S rRNA (H-box domain) and 18S rRNA (ACA-box domain). The canonical ACA box is characteristic of SNORA29 in all nonhuman vertebrates that have been analyzed. A point mutation in the human SNORA29 sequence is shown in magenta. We found the same A-to-G substitution in the Neandertal and Denisovan genomes (https://genome.ucsc.edu/Neandertal/; last accessed August 16, 2019). Pseudouridylation of 28S rRNA at position 45 and of 18S rRNA at position 220 was not detected in human RNA samples (see supplementary fig. 4, Supplementary Material online). (B) Northern blot analysis of total RNA isolated from mouse 3T3 and human HeLa cells with a probe specific for the human SNORA29 sequence. Mature SNORA29 was detected in mouse RNA samples, but not in human. Amount of RNA loaded on the gel is indicated at the top of each lane. 5S rRNA served as a loading control. |
|
|
Fig. 6. (A) The SNORA16 snoRNA family includes Xenopus-specific SNORA16-like guide RNA pug18S-137 clustered together with SNORA16 from diverged vertebrate species. (B) Xenopus SNORA16-like pug18S-137 arose from an additional copy of SNORA16 encoded within the nonprotein-coding SNHG12, which harbors a conserved snoRNA cluster; conserved snoRNAs in this cluster are indicated and color-coded. (C) Postulated base-pairing between evolutionarily conserved SNORA16 and 28S rRNA and between Xenopus-specific SNORA16-like and 18S rRNA. |
|
|
Fig. 7. (A) The SNORA58 snoRNA family includes Xenopus-specific SNORA58-like guide RNA pug18S-324 clustered together with SNORA58 from diverged vertebrate species. Zebrafish snoRNA (top line marked with two stars), although similar in sequence to other SNORA58s, does not have the conserved pseudouridylation pocket for positioning pseudouridine in 28S rRNA. (B) Xenopus SNORA58 and SNORA58-like RNAs are encoded in the evolutionarily conserved SNORA58 host gene UBAP2L. (C) Postulated base-pairing between evolutionarily conserved SNORA58 and 28S rRNA and between Xenopus-specific SNORA58-like and 18S rRNA. |
|
|
Fig. 8. Antisense element shuffling between conserved snoRNA families in Xenopus and human. When a family is represented by multiple copies of snoRNAs with diverged antisense elements, all such variants are depicted. Identical and/or diverged antisense element targets are color-coded. The actual target positions and snoRNA copy numbers are listed in supplementary table 1, Supplementary Material online. |
|
|
Fig. 9. Graphical representation of comparative pseudouridylation analysis of 18S rRNA from nine vertebrate species and yeast Saccharomyces cerevisiae. All positions that contain pseudouridine in at least one species are highlighted. |
References [+] :
Bartschat,
snoStrip: a snoRNA annotation pipeline.
2014, Pubmed
Bartschat, snoStrip: a snoRNA annotation pipeline. 2014, Pubmed
Bazeley, snoTARGET shows that human orphan snoRNA targets locate close to alternative splice junctions. 2008, Pubmed
Bortolin, Elements essential for accumulation and function of small nucleolar RNAs directing site-specific pseudouridylation of ribosomal RNAs. 1999, Pubmed
Canzler, The fungal snoRNAome. 2018, Pubmed
Carlile, Pseudouridine profiling reveals regulated mRNA pseudouridylation in yeast and human cells. 2014, Pubmed
Chojnacki, Programmatic access to bioinformatics tools from EMBL-EBI update: 2017. 2017, Pubmed
Dennis, Small non-coding RNAs in Archaea. 2005, Pubmed
Deryusheva, Orchestrated positioning of post-transcriptional modifications at the branch point recognition region of U2 snRNA. 2018, Pubmed , Xenbase
Deryusheva, scaRNAs and snoRNAs: Are they limited to specific classes of substrate RNAs? 2019, Pubmed
Deryusheva, Dual nature of pseudouridylation in U2 snRNA: Pus1p-dependent and Pus1p-independent activities in yeasts and higher eukaryotes. 2017, Pubmed , Xenbase
Deryusheva, Post-transcriptional modification of spliceosomal RNAs is normal in SMN-deficient cells. 2012, Pubmed
Deryusheva, Small Cajal body-specific RNAs of Drosophila function in the absence of Cajal bodies. 2009, Pubmed , Xenbase
Deryusheva, Novel small Cajal-body-specific RNAs identified in Drosophila: probing guide RNA function. 2013, Pubmed , Xenbase
Freyhult, Fisher: a program for the detection of H/ACA snoRNAs using MFE secondary structure prediction and comparative genomics - assessment and update. 2008, Pubmed
Gardner, Stable intronic sequence RNA (sisRNA), a new class of noncoding RNA from the oocyte nucleus of Xenopus tropicalis. 2012, Pubmed , Xenbase
Hertel, SnoReport: computational identification of snoRNAs with unknown targets. 2008, Pubmed
Hoeppner, Comparative genomics of eukaryotic small nucleolar RNAs reveals deep evolutionary ancestry amidst ongoing intragenomic mobility. 2012, Pubmed
Hoeppner, Evolutionarily stable association of intronic snoRNAs and microRNAs with their host genes. 2009, Pubmed
Huang, Post-transcriptional modification of RNAs by artificial Box H/ACA and Box C/D RNPs. 2011, Pubmed
Hughes, The pseudouridine contents of the ribosomal ribonucleic acids of three vertebrate species. Numerical correspondence between pseudouridine residues and 2'-O-methyl groups is not always conserved. 1978, Pubmed , Xenbase
Jády, Modification of Sm small nuclear RNAs occurs in the nucleoplasmic Cajal body following import from the cytoplasm. 2003, Pubmed
Jády, A small nucleolar guide RNA functions both in 2'-O-ribose methylation and pseudouridylation of the U5 spliceosomal RNA. 2001, Pubmed
Jády, Human intron-encoded Alu RNAs are processed and packaged into Wdr79-associated nucleoplasmic box H/ACA RNPs. 2012, Pubmed
Jorjani, An updated human snoRNAome. 2016, Pubmed
Karijolich, Transcriptome-wide dynamics of RNA pseudouridylation. 2015, Pubmed
Karijolich, Spliceosomal snRNA modifications and their function. 2010, Pubmed
Karpinka, Xenbase, the Xenopus model organism database; new virtualized system, data types and genomes. 2015, Pubmed , Xenbase
Kehr, Matching of Soulmates: coevolution of snoRNAs and their targets. 2014, Pubmed
Kehr, PLEXY: efficient target prediction for box C/D snoRNAs. 2011, Pubmed
Kishore, Insights into snoRNA biogenesis and processing from PAR-CLIP of snoRNA core proteins and small RNA sequencing. 2013, Pubmed
Kiss, Human box H/ACA pseudouridylation guide RNA machinery. 2004, Pubmed
Kiss-László, Sequence and structural elements of methylation guide snoRNAs essential for site-specific ribose methylation of pre-rRNA. 1998, Pubmed
Krogh, Profiling of 2'-O-Me in human rRNA reveals a subset of fractionally modified positions and provides evidence for ribosome heterogeneity. 2016, Pubmed
Lestrade, snoRNA-LBME-db, a comprehensive database of human H/ACA and C/D box snoRNAs. 2006, Pubmed
Lovejoy, Transcriptome-wide mapping of pseudouridines: pseudouridine synthases modify specific mRNAs in S. cerevisiae. 2014, Pubmed
Lowe, A computational screen for methylation guide snoRNAs in yeast. 1999, Pubmed
Machyna, The coilin interactome identifies hundreds of small noncoding RNAs that traffic through Cajal bodies. 2014, Pubmed
Maden, Identification of the locations of the methyl groups in 18 S ribosomal RNA from Xenopus laevis and man. 1986, Pubmed , Xenbase
Maden, Pseudouridine distribution in mammalian 18 S ribosomal RNA. A major cluster in the central region of the molecule. 1988, Pubmed , Xenbase
Maden, The numerous modified nucleotides in eukaryotic ribosomal RNA. 1990, Pubmed
Maden, Locations of methyl groups in 28 S rRNA of Xenopus laevis and man. Clustering in the conserved core of molecule. 1988, Pubmed , Xenbase
Makarova, Analysis of C/D box snoRNA genes in vertebrates: The number of copies decreases in placental mammals. 2009, Pubmed , Xenbase
McCallum, Human 18 S ribosomal RNA sequence inferred from DNA sequence. Variations in 18 S sequences and secondary modification patterns between vertebrates. 1985, Pubmed , Xenbase
Ofengand, Mapping to nucleotide resolution of pseudouridine residues in large subunit ribosomal RNAs from representative eukaryotes, prokaryotes, archaebacteria, mitochondria and chloroplasts. 1997, Pubmed
Patra Bhattacharya, Phylogenetic distribution of plant snoRNA families. 2016, Pubmed
Qu, The spatial-functional coupling of box C/D and C'/D' RNPs is an evolutionarily conserved feature of the eukaryotic box C/D snoRNP nucleotide modification complex. 2011, Pubmed
Rajan, Pseudouridines on Trypanosoma brucei spliceosomal small nuclear RNAs and their implication for RNA and protein interactions. 2019, Pubmed
Salim, Nucleotide sequence encoding the 5' end of Xenopus laevis 18S rRNA. 1980, Pubmed , Xenbase
Schattner, A computational screen for mammalian pseudouridylation guide H/ACA RNAs. 2006, Pubmed
Schwartz, Transcriptome-wide mapping reveals widespread dynamic-regulated pseudouridylation of ncRNA and mRNA. 2014, Pubmed
Shao, Genome-wide analysis of chicken snoRNAs provides unique implications for the evolution of vertebrate snoRNAs. 2009, Pubmed
Sharma, Identification of sites of 2'-O-methylation vulnerability in human ribosomal RNAs by systematic mapping. 2017, Pubmed
Spenkuch, Pseudouridine: still mysterious, but never a fake (uridine)! 2014, Pubmed
Stanley, Loss-of-function mutations in the RNA biogenesis factor NAF1 predispose to pulmonary fibrosis-emphysema. 2016, Pubmed
Tafer, RNAsnoop: efficient target prediction for H/ACA snoRNAs. 2010, Pubmed
Talhouarne, Lariat intronic RNAs in the cytoplasm of Xenopus tropicalis oocytes. 2014, Pubmed , Xenbase
Talhouarne, Lariat intronic RNAs in the cytoplasm of vertebrate cells. 2018, Pubmed , Xenbase
Taoka, Landscape of the complete RNA chemical modifications in the human 80S ribosome. 2018, Pubmed
Taoka, The complete chemical structure of Saccharomyces cerevisiae rRNA: partial pseudouridylation of U2345 in 25S rRNA by snoRNA snR9. 2016, Pubmed
Torchet, The complete set of H/ACA snoRNAs that guide rRNA pseudouridylations in Saccharomyces cerevisiae. 2005, Pubmed
Tycowski, A small nucleolar RNA requirement for site-specific ribose methylation of rRNA in Xenopus. 1996, Pubmed , Xenbase
Tycowski, Guide RNAs with 5' caps and novel box C/D snoRNA-like domains for modification of snRNAs in metazoa. 2004, Pubmed
Tycowski, Modification of U6 spliceosomal RNA is guided by other small RNAs. 1998, Pubmed , Xenbase
Weber, Mammalian small nucleolar RNAs are mobile genetic elements. 2006, Pubmed
Wu, U2 snRNA is inducibly pseudouridylated at novel sites by Pus7p and snR81 RNP. 2011, Pubmed
Xiao, Functionality and substrate specificity of human box H/ACA guide RNAs. 2009, Pubmed
Yang, snoSeeker: an advanced computational package for screening of guide and orphan snoRNA genes in the human genome. 2006, Pubmed
Yu, Internal modification of U2 small nuclear (sn)RNA occurs in nucleoli of Xenopus oocytes. 2001, Pubmed , Xenbase
Zhao, An H/ACA guide RNA directs U2 pseudouridylation at two different sites in the branchpoint recognition region in Xenopus oocytes. 2002, Pubmed , Xenbase
