XB-ART-56297
J Cell Biol
2019 Oct 07;21810:3237-3257. doi: 10.1083/jcb.201901004.
Show Gene links
Show Anatomy links
Enrichment of Aurora B kinase at the inner kinetochore controls outer kinetochore assembly.
Bonner MK, Haase J, Swinderman J, Halas H, Miller Jenkins LM, Kelly AE.
???displayArticle.abstract???
Outer kinetochore assembly enables chromosome attachment to microtubules and spindle assembly checkpoint (SAC) signaling in mitosis. Aurora B kinase controls kinetochore assembly by phosphorylating the Mis12 complex (Mis12C) subunit Dsn1. Current models propose Dsn1 phosphorylation relieves autoinhibition, allowing Mis12C binding to inner kinetochore component CENP-C. Using Xenopus laevis egg extracts and biochemical reconstitution, we found that autoinhibition of the Mis12C by Dsn1 impedes its phosphorylation by Aurora B. Our data indicate that the INCENP central region increases Dsn1 phosphorylation by enriching Aurora B at inner kinetochores, close to CENP-C. Furthermore, centromere-bound CENP-C does not exchange in mitosis, and CENP-C binding to the Mis12C dramatically increases Dsn1 phosphorylation by Aurora B. We propose that the coincidence of Aurora B and CENP-C at inner kinetochores ensures the fidelity of kinetochore assembly. We also found that the central region is required for the SAC beyond its role in kinetochore assembly, suggesting that kinetochore enrichment of Aurora B promotes the phosphorylation of other kinetochore substrates.
???displayArticle.pubmedLink??? 31527147
???displayArticle.pmcLink??? PMC6781445
???displayArticle.link??? J Cell Biol
Species referenced: Xenopus laevis
Genes referenced: birc5l bub1b cdca8 dsn1 incenp mad2l1 mis12 ndc80 picalml
GO keywords: kinetochore [+]
???displayArticle.antibodies??? FLAG Ab1 H3f3a Ab33
???attribute.lit??? ???displayArticles.show???
|
|
|
|
|
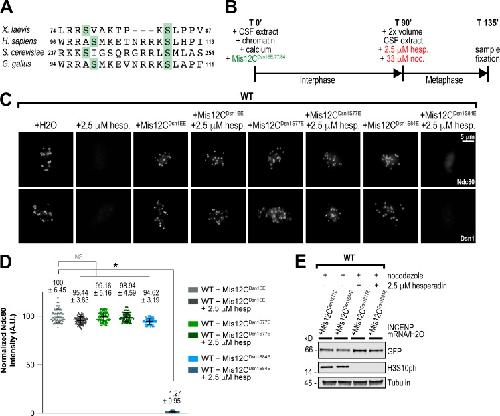
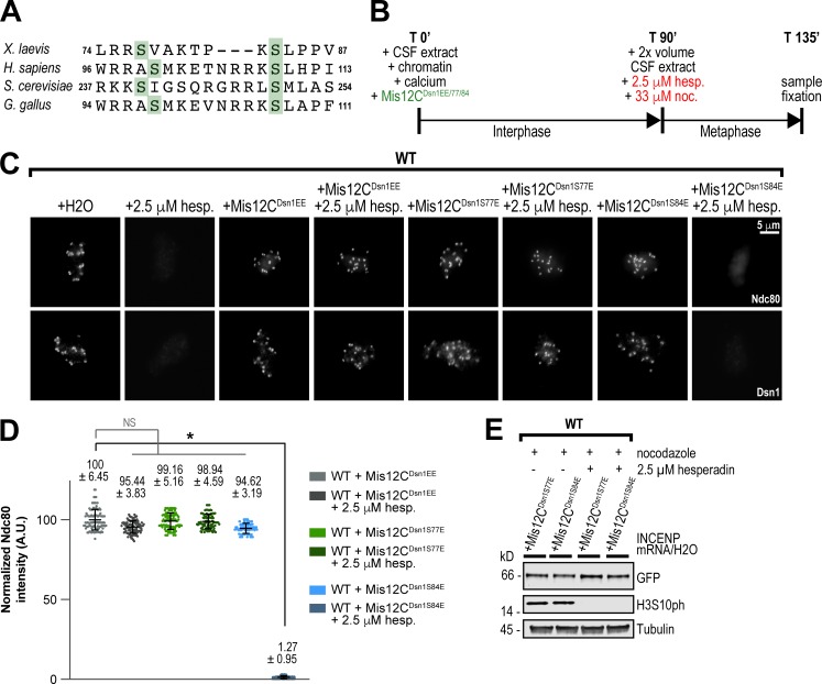
Figure 1. Outer kinetochore assembly is completely dependent on the phosphorylation of Dsn1 by Aurora B in Xenopus egg extracts. (A) Alignment of the Dsn1 autoinhibitory basic region from indicated species showing conserved Aurora B phosphorylation sites. (B) Schematic of kinetochore assembly experiments in Xenopus egg extract. Sperm chromatin was added to WT or ÎCPC CSF extract. To express mutants, recombinant protein or mRNA was added to CSF extract at this point. Here, shown in green, mRNA was added to express the Mis12C or its variants (Mis12CDsn1EE/S77E/S84E), composed of Nsl1, Mis12, Pmf1, and Dsn1-LAP. For all figures, unless recombinant (r) protein is noted in text or figure legend, all mutants were expressed from mRNA. Calcium chloride was added to cycle extract into interphase. After 90 min, 2Ã volume CSF extract (WT or ÎCPC) was added to cycle the extract into metaphase in addition to drugs shown in red. After a total of 135 min, samples were taken for immunofluorescence and Western blots. (C) Representative immunofluorescence images of replicated chromosomes in WT Xenopus metaphase extracts with the Mis12C expressed from mRNA in extracts and treated with hesperadin in indicated conditions. Chromosomes were stained for Ndc80 and Dsn1. (D) Quantification of fluorescence intensity of Ndc80 on replicated chromosomes in metaphase extracts in indicated conditions shown in C, normalized to WT. n = 96 kinetochores. Error bars represent SD unless otherwise noted, and asterisks indicate a statistically significant difference (*, P < 0.001). A.U., arbitrary units. (E) Western blot for Dsn1-LAP, histone H3 phosphorylation (H3S10ph), and tubulin for samples shown in C and D. |
|
|
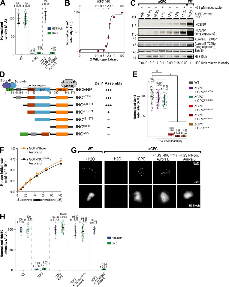
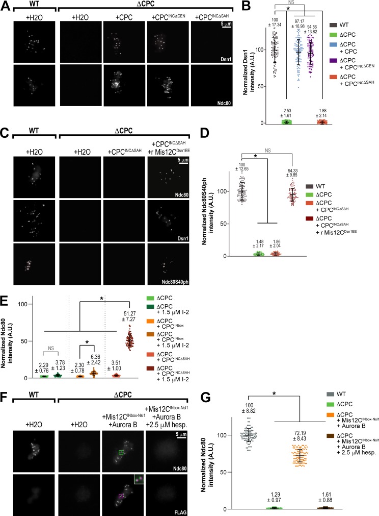
Figure 2. The central region of INCENP is required for kinetochore assembly. (A) Quantification of fluorescence intensity of Dsn1 and H3S10ph on replicated chromosomes in WT or CPC-depleted (ÎCPC) metaphase extracts with indicated CPC conditions, normalized to WT. Purified, preactivated, recombinant (r) Strep-INboxâHis6-Aurora B was added to ÎCPC extract at 2.65 µM. Samples contained 33 µM nocodazole. n = 96 kinetochores for Dsn1, and n = 50 spindles for H3S10ph. A.U., arbitrary units. (B) Mean integrated fluorescence intensity of Dsn1 was quantified at indicated percentage mixture of CPC-depleted and mock-depleted extracts and normalized to mock-depleted levels (WT; 100% CPC). Estimated CPC concentration is indicated. Solid line represents fit to the Hill equation. n = 50 kinetochores per condition. Error bars represent SEM. (C) Western blot for INCENP, Aurora B phosphorylation (T248ph), and tubulin for samples shown in B. WT extract was mixed with CPC-depleted (ÎCPC) extract at various concentrations to determine how much CPC was necessary to enable outer kinetochore assembly. CPC-depleted extracts with >1% CPC remaining led to detectable kinetochore assembly. (D) Schematic of INCENP constructs used in this study. These constructs were expressed from mRNA in extracts, along with full-length Borealin, Survivin, and Aurora B, to reconstitute ÎCPC extracts, unless otherwise noted. To achieve full activation of Aurora B kinase when expressing mRNAs lacking the CEN domain, either beads bound with anti-INCENP antibodies or substoichiometric amounts of clustering anti-INCENP antibodies were added. Extent of Dsn1 assembly at kinetochores for each condition is indicated. (E) Quantification of fluorescence intensity of Dsn1 on replicated chromosomes in mock-depleted (WT) and ÎCPC metaphase extracts with indicated CPC conditions with anti-INCENP antibody added where specified, normalized to WT. n = 96 kinetochores. Error bars represent SD. *, P < 0.001. (F) Initial rate of chemosensor phosphorylation by indicated preactivated recombinant GST-INCENPâHis6-Aurora B complexes as a function of chemosensor concentration. Solid lines represent fit by the MichaelisâMenten equation. Graphs represent data from two independent experiments. Error bars represent SEM. (G) Representative immunofluorescence images of replicated chromosomes in WT and ÎCPC metaphase extracts reconstituted with indicated CPC condition, preactivated recombinant GST-INCENP328â871âHis6-Aurora B or preactivated recombinant GST-INboxâHis6-Aurora B, and treated with nocodazole. Chromosomes were stained for Dsn1 or histone H3S10ph. (H) Quantification of fluorescence intensity of Dsn1 and H3S10ph on replicated chromosomes in WT or ÎCPC metaphase extracts reconstituted with indicated CPC conditions shown in G, normalized to WT. n = 50 kinetochores per condition. Error bars represent SD. |
|
|
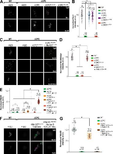
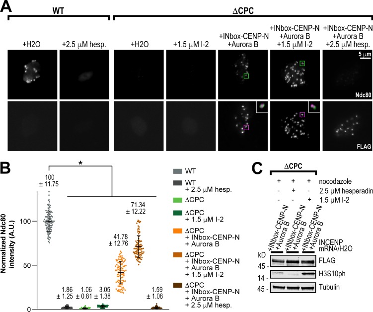
Figure 3. The SAH domain of INCENP is critical for kinetochore assembly. (A) Representative immunofluorescence images of replicated chromosomes in WT and ÎCPC metaphase extracts reconstituted with CPC containing the indicated INCENP construct with anti-INCENP antibody added for the INCÎCEN sample to ensure kinase activation. Samples contained 33 µM nocodazole. Chromosomes were stained for Dsn1 and Ndc80. (B) Quantification of fluorescence intensity of Dsn1 on replicated chromosomes in WT or ÎCPC metaphase extracts reconstituted with indicated CPC conditions shown in A, normalized to WT. n = 96 kinetochores per condition. A.U., arbitrary units. (C) Representative IF images of replicated chromosomes in WT and ÎCPC metaphase extracts reconstituted with CPC containing the indicated INCENP construct and recombinant Mis12CDsn1EE as indicated. Chromosomes were stained for Ndc80, Dsn1, and Ndc80 phosphorylation (Ndc80S40ph). (D) Quantification of fluorescence intensity of Ndc80S40ph on replicated chromosomes in WT or ÎCPC metaphase extracts reconstituted with indicated CPC conditions shown in C, normalized to WT. n = 96 kinetochores per condition. (E) Quantification of fluorescence intensity of Ndc80 in WT and ÎCPC metaphase extracts with indicated CPC conditions and anti-INCENP antibody added to the INbox sample, treated as indicated with I-2, and normalized to WT. n = 96 kinetochores per condition. (F) Representative immunofluorescence images of replicated chromosomes in WT and ÎCPC metaphase extracts with indicated CPC conditions, treated as indicated with hesperadin. Chromosomes were stained for Ndc80 (kinetochore pairs indicated with green boxes) and FLAG (for 3XFLAG-INbox-Nsl1 construct; kinetochore pairs indicated with magenta boxes). The inset white boxes show a merged, 3X zoom image of colocalization of Ndc80 (green) and FLAG (magenta). (G) Quantification of fluorescence intensity of Ndc80 shown in F, normalized to WT. n = 96 kinetochores per condition. Error bars represent SD. *, P < 0.001. |
|
|
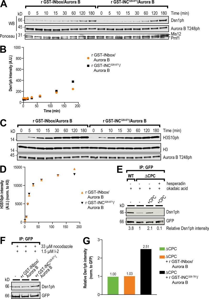
Figure 4. The central region promotes Dsn1 phosphorylation by Aurora B. (A) In vitro kinase assay for Dsn1 phosphorylation. Purified Xenopus recombinant (r) Mis12C was incubated with preactivated recombinant GST-INboxâHis6-Aurora B kinase or recombinant GST-INC328-871âHis6-Aurora B for the indicated times, and phosphorylation was assessed by Western blot (WB) using a phospho-specific antibody to Ser77 of Dsn1. (B) Quantification of kinase assay for Dsn1 phosphorylation shown in A. A.U., arbitrary units. (C) In vitro kinase assay for histone H3 phosphorylation (H3S10ph). Purified Xenopus recombinant H3âH4 was incubated with preactivated recombinant GST-INboxâHis6-Aurora B kinase or recombinant GST-INC328-871âHis6-Aurora B for the indicated times, and phosphorylation was assessed by Western blot using a phospho-specific antibody for H3S10ph. (D) Quantification of kinase assay for H3S10 phosphorylation shown in C. (E) Western blot for phosphorylation of Dsn1 in samples of immunoprecipitated (IP) recombinant Mis12Dsn1-LAP complex from WT and ÎCPC metaphase extracts, in indicated CPC conditions, in the presence of nocodazole, okadaic acid, and hesperadin as specified. Normalized phosphorylation levels are indicated below. (F) Western blot for phosphorylation of Dsn1 in samples of immunoprecipitated Mis12Dsn1-LAP complex expressed from mRNAs in ÎCPC metaphase extracts, in indicated CPC conditions. Recombinant GST-INboxâHis6-Aurora B or recombinant GST-INC328â871âHis6-Aurora B were activated with anti-INCENP beads in the presence of nocodazole and I-2. (G) Quantification of phosphorylation of Dsn1 from samples shown in C, normalized to GFP. |
|
|
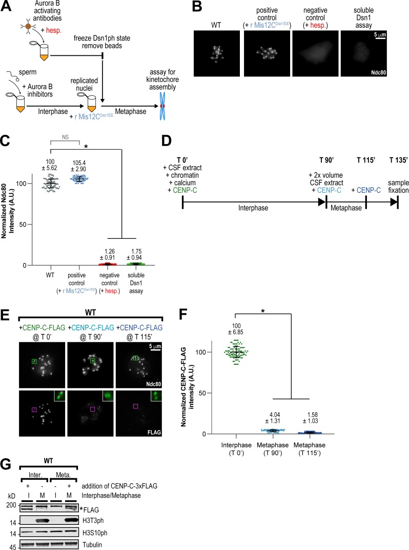
Figure 5. The CPC promotes kinetochore assembly only at kinetochore-bound CENP-C. (A) Schematic of soluble Dsn1 Assay to test if Mis12C phosphorylated away from chromatin promotes kinetochore assembly (see Fig. S5 C and Materials and methods for more details). In brief, Aurora B was activated by anti-INCENP beads in CSF extract lacking chromosomes and given time to phosphorylate Mis12C. Kinase and phosphatase inhibitors were added to preserve the phosphorylation state of Mis12C, and beads were then removed. This extract, containing soluble phosphorylated Mis12C, was then added to interphase extract containing Aurora B inhibitors and chromatin to drive the reaction into metaphase. Positive and negative control reactions are indicated with blue and red, respectively. (B) Representative immunofluorescence images of replicated chromosomes from the soluble Dsn1 assay outlined in A. Chromosomes were stained for Ndc80. (C) Quantification of fluorescence intensity of Ndc80 for samples in Soluble Dsn1 assay, normalized to WT. n = 96 kinetochores per condition. A.U., arbitrary units. (D) Schematic of kinetochore assembly experiment to test whether CENP-C can be incorporated at kinetochores when added at different points in the cell cycle. CENP-Câ3XFLAG from an in vitro translation reaction was added at the beginning of interphase, at the beginning of metaphase (T 90â), and at 115 min. Samples were fixed for immunofluorescence staining at 135 min. (E) Representative IF images of replicated chromosomes in WT extracts with CENP-Câ3XFLAG added to extract at indicated time points. Chromosomes were stained for Ndc80 (kinetochore pairs indicated with green boxes) and FLAG (kinetochore pairs indicated with magenta boxes). The inset white boxes show a merged, 3Ã zoom image of colocalization of Ndc80 (green) and FLAG (magenta) for each time point. (F) Quantification of fluorescence intensity of CENP-Câ3XFLAG shown in E, normalized to the T 0â condition. n = 96 kinetochores per condition. (G) Western blot for FLAG, histone H3 phosphorylation (H3T3ph and H3S10ph), and tubulin for samples shown in E and F. Asterisk denotes CENP-Câ3XFLAG band, under the background band. Error bars represent SD. *, P < 0.001. |
|
|
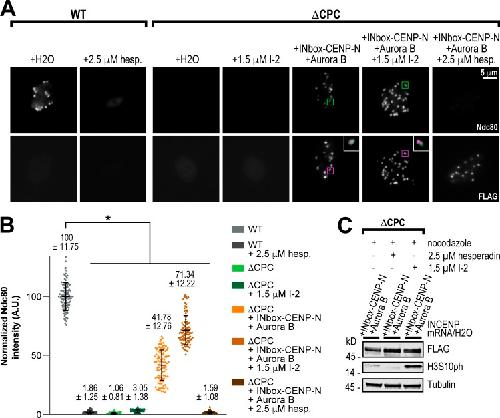
Figure 6. Mis12C assembly requires enrichment of Aurora B at inner kinetochores. (A) Representative immunofluorescence images of replicated chromosomes in WT and ÎCPC metaphase extracts with indicated CPC conditions, treated as indicated with I-2 and hesperadin. Chromosomes were stained for Ndc80 and FLAG (for 3XFLAG-INboxâCENP-N construct). White inset boxes show a merged, 3Ã zoom image of colocalization of Ndc80 (green) and 3XFLAG-INboxâCENP-N (magenta). (B) Quantification of fluorescence intensity of Ndc80 shown in A, normalized to WT. n = 96 kinetochores per condition. A.U., arbitrary units. (C) Western blot for FLAG, histone H3 phosphorylation (H3S10ph), and tubulin for samples shown in A and B. Error bars represent SD. *, P < 0.001. |
|
|
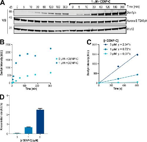
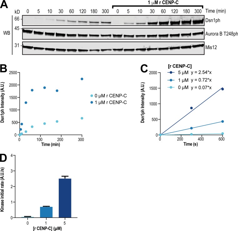
Figure 7. Autoinhibition of the Mis12C impedes the phosphorylation of Dsn1 by Aurora B. (A) In vitro kinase assay for Dsn1 phosphorylation. Purified recombinant (r) Mis12C was incubated with preactivated recombinant GST-INboxâHis-Aurora B in the presence or absence of recombinant CENP-C2â55âLAP for the indicated times. Western blot shows Dsn1ph, Aurora B T248ph, and Mis12 at indicated time points of assay. (B) Quantification of Dsn1 phosphorylation data from in vitro kinase assay shown in A. A.U., arbitrary units. (C) Quantification of Dsn1 phosphorylation over time used to calculate initial rates. Purified recombinant Mis12C was incubated with preactivated recombinant GST-INboxâHis6-Aurora B and indicated concentrations of recombinant CENP-C2â55âLAP. (D) Quantification of initial rates of Dsn1 phosphorylation calculated from data shown in C. Purified recombinant Mis12C was incubated with preactivated recombinant GST-INboxâHis6-Aurora B and indicated concentrations of recombinant CENP-C2â55âLAP. Graph represents data from two independent experiments. Error bars represent SEM. |
|
|
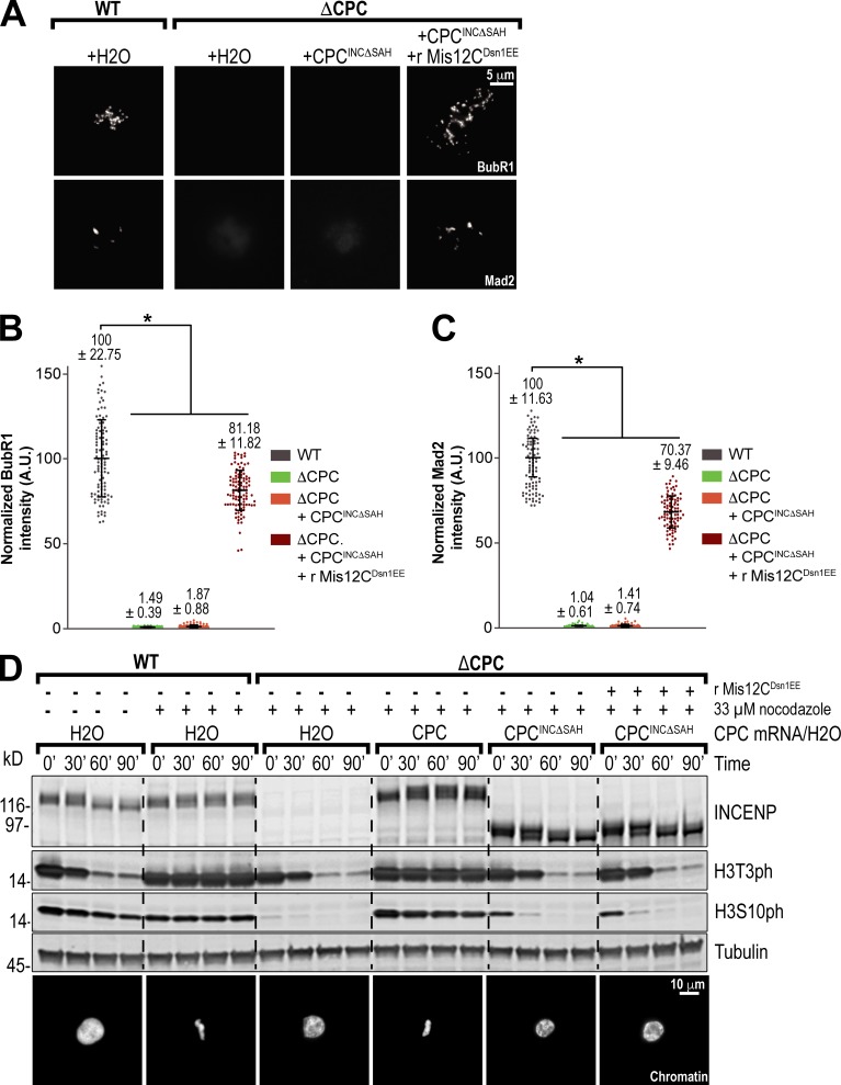
Figure 8. The SAH domain is required for the SAC independently of its roles in kinetochore assembly and microtubule binding. (A) Representative immunofluorescence images of replicated chromosomes in WT and ÎCPC metaphase extracts with indicated CPC conditions, treated with 33 µM nocodazole and recombinant (r) Mis12CDsn1EE as specified. Chromosomes were stained for BubR1 or Mad2. (B and C) Quantification of fluorescence intensity of BubR1 and Mad2 shown in A normalized to WT. n = 96 kinetochores. A.U., arbitrary units. (D) Western blot for global checkpoint assay for INCENP, histone H3 phosphorylation (H3T3ph and H3S10ph), and tubulin. WT or ÎCPC metaphase extracts with indicated CPC conditions were incubated with sperm nuclei and then challenged with the addition of calcium chloride. Samples were taken at indicated time points after calcium addition, shown with representative images of chromatin morphology at the end of the assay. Error bars represent SD. *, P < 0.001. |
|
|
Figure 9. Kinetochore-localized Aurora B is required for kinetochore assembly and function. (A) Mis12C autoinhibition prevents phosphorylation by Aurora B. Away from kinetochores, the autoinhibited form of the Mis12C (orange spheres) predominates and prevents Aurora B phosphorylation of Dsn1 through burial of Dsn1S77. (B) Model for kinetochore assembly through the cooperative actions of CENP-C, the INCENP central region, and Aurora B. At the inner kinetochore, the Mis12C transiently binds to prebound CENP-C (and likely CENP-T) molecules, which relieves Mis12C autoinhibition and exposes the Dsn1 tail. In early mitosis, Aurora B is enriched at inner kinetochores by the central region of INCENP. This high local concentration of Aurora B rapidly phosphorylates the exposed Dsn1 tail to prevent dissociation of the Mis12C. Thus, the coincidence of CENP-C and the CPC at inner kinetochores stabilizes the Mis12CâCENP-C interaction to drive outer kinetochore assembly. Our data indicate that enrichment of Aurora B at the inner kinetochore is also involved in SAC signaling through the phosphorylation substrates other than Dsn1. |
References [+] :
Abe,
HP1-Assisted Aurora B Kinase Activity Prevents Chromosome Segregation Errors.
2016, Pubmed
Abe, HP1-Assisted Aurora B Kinase Activity Prevents Chromosome Segregation Errors. 2016, Pubmed
Akiyoshi, The aurora B kinase promotes inner and outer kinetochore interactions in budding yeast. 2013, Pubmed
Bekier, Borealin dimerization mediates optimal CPC checkpoint function by enhancing localization to centromeres and kinetochores. 2015, Pubmed
Bishop, Phosphorylation of the carboxyl terminus of inner centromere protein (INCENP) by the Aurora B Kinase stimulates Aurora B kinase activity. 2002, Pubmed
Boyarchuk, Bub1 is essential for assembly of the functional inner centromere. 2007, Pubmed , Xenbase
Campbell, Tension sensing by Aurora B kinase is independent of survivin-based centromere localization. 2013, Pubmed
Carmena, The chromosomal passenger complex (CPC): from easy rider to the godfather of mitosis. 2012, Pubmed
Cheerambathur, Linked in: formation and regulation of microtubule attachments during chromosome segregation. 2014, Pubmed
Cheeseman, A combined approach for the localization and tandem affinity purification of protein complexes from metazoans. 2005, Pubmed
Cheeseman, The kinetochore. 2014, Pubmed
Chen, Association of spindle assembly checkpoint component XMAD2 with unattached kinetochores. 1996, Pubmed , Xenbase
Chittori, Structural mechanisms of centromeric nucleosome recognition by the kinetochore protein CENP-N. 2018, Pubmed , Xenbase
DeLuca, Temporal changes in Hec1 phosphorylation control kinetochore-microtubule attachment stability during mitosis. 2011, Pubmed
des Georges, Structure of mammalian eIF3 in the context of the 43S preinitiation complex. 2015, Pubmed
Dimitrova, Structure of the MIND Complex Defines a Regulatory Focus for Yeast Kinetochore Assembly. 2016, Pubmed
Emanuele, Aurora B kinase and protein phosphatase 1 have opposing roles in modulating kinetochore assembly. 2008, Pubmed , Xenbase
Emanuele, Measuring the stoichiometry and physical interactions between components elucidates the architecture of the vertebrate kinetochore. 2005, Pubmed , Xenbase
Fink, An engineered minimal chromosomal passenger complex reveals a role for INCENP/Sli15 spindle association in chromosome biorientation. 2017, Pubmed
Fischböck-Halwachs, The COMA complex interacts with Cse4 and positions Sli15/Ipl1 at the budding yeast inner kinetochore. 2019, Pubmed
García-Rodríguez, Aurora B-INCENP Localization at Centromeres/Inner Kinetochores Is Required for Chromosome Bi-orientation in Budding Yeast. 2019, Pubmed
Gascoigne, Induced ectopic kinetochore assembly bypasses the requirement for CENP-A nucleosomes. 2011, Pubmed
Gascoigne, CDK-dependent phosphorylation and nuclear exclusion coordinately control kinetochore assembly state. 2013, Pubmed
González-Vera, A rapid method for generation of selective Sox-based chemosensors of Ser/Thr kinases using combinatorial peptide libraries. 2009, Pubmed
Haase, Distinct Roles of the Chromosomal Passenger Complex in the Detection of and Response to Errors in Kinetochore-Microtubule Attachment. 2017, Pubmed , Xenbase
Hara, Kinetochore assembly and disassembly during mitotic entry and exit. 2018, Pubmed
Hara, Multiple phosphorylations control recruitment of the KMN network onto kinetochores. 2018, Pubmed
Hemmerich, Dynamics of inner kinetochore assembly and maintenance in living cells. 2008, Pubmed
Hengeveld, Inner centromere localization of the CPC maintains centromere cohesion and allows mitotic checkpoint silencing. 2017, Pubmed
Hindriksen, The Ins and Outs of Aurora B Inner Centromere Localization. 2017, Pubmed
Hinshaw, The structure of the Ctf19c/CCAN from budding yeast. 2019, Pubmed
Hiruma, CELL DIVISION CYCLE. Competition between MPS1 and microtubules at kinetochores regulates spindle checkpoint signaling. 2015, Pubmed
Hoffman, Microtubule-dependent changes in assembly of microtubule motor proteins and mitotic spindle checkpoint proteins at PtK1 kinetochores. 2001, Pubmed
Hori, CENP-O class proteins form a stable complex and are required for proper kinetochore function. 2008, Pubmed
Huang, BubR1 is an effector of multiple mitotic kinases that specifies kinetochore: microtubule attachments and checkpoint. 2009, Pubmed , Xenbase
Huis In 't Veld, Molecular basis of outer kinetochore assembly on CENP-T. 2016, Pubmed
Ji, CELL DIVISION CYCLE. Kinetochore attachment sensed by competitive Mps1 and microtubule binding to Ndc80C. 2015, Pubmed
Kang, Functional cooperation of Dam1, Ipl1, and the inner centromere protein (INCENP)-related protein Sli15 during chromosome segregation. 2001, Pubmed
Kelly, Survivin reads phosphorylated histone H3 threonine 3 to activate the mitotic kinase Aurora B. 2010, Pubmed , Xenbase
Kelly, Chromosomal enrichment and activation of the aurora B pathway are coupled to spatially regulate spindle assembly. 2007, Pubmed , Xenbase
Kim, Multiple assembly mechanisms anchor the KMN spindle checkpoint platform at human mitotic kinetochores. 2015, Pubmed
Krenn, KI motifs of human Knl1 enhance assembly of comprehensive spindle checkpoint complexes around MELT repeats. 2014, Pubmed
Krenn, The Aurora B Kinase in Chromosome Bi-Orientation and Spindle Checkpoint Signaling. 2015, Pubmed
Krizaic, The distinct functions of CENP-C and CENP-T/W in centromere propagation and function in Xenopus egg extracts. 2015, Pubmed , Xenbase
Lacoste, Mislocalization of the centromeric histone variant CenH3/CENP-A in human cells depends on the chaperone DAXX. 2014, Pubmed
Lang, An assay for de novo kinetochore assembly reveals a key role for the CENP-T pathway in budding yeast. 2018, Pubmed
Liu, Regulated targeting of protein phosphatase 1 to the outer kinetochore by KNL1 opposes Aurora B kinase. 2010, Pubmed
London, Phosphoregulation of Spc105 by Mps1 and PP1 regulates Bub1 localization to kinetochores. 2012, Pubmed
Maldonado, Constitutive Mad1 targeting to kinetochores uncouples checkpoint signalling from chromosome biorientation. 2011, Pubmed
McCleland, The highly conserved Ndc80 complex is required for kinetochore assembly, chromosome congression, and spindle checkpoint activity. 2003, Pubmed , Xenbase
McKinley, The CENP-L-N Complex Forms a Critical Node in an Integrated Meshwork of Interactions at the Centromere-Kinetochore Interface. 2015, Pubmed
Milks, Dissection of CENP-C-directed centromere and kinetochore assembly. 2009, Pubmed , Xenbase
Musacchio, A Molecular View of Kinetochore Assembly and Function. 2017, Pubmed
Pereira, Separase regulates INCENP-Aurora B anaphase spindle function through Cdc14. 2003, Pubmed
Perpelescu, The ABCs of CENPs. 2011, Pubmed
Pesenti, Reconstitution of a 26-Subunit Human Kinetochore Reveals Cooperative Microtubule Binding by CENP-OPQUR and NDC80. 2018, Pubmed
Petrovic, Structure of the MIS12 Complex and Molecular Basis of Its Interaction with CENP-C at Human Kinetochores. 2016, Pubmed
Przewloka, CENP-C is a structural platform for kinetochore assembly. 2011, Pubmed
Rago, Distinct organization and regulation of the outer kinetochore KMN network downstream of CENP-C and CENP-T. 2015, Pubmed
Rosenberg, KNL1/Spc105 recruits PP1 to silence the spindle assembly checkpoint. 2011, Pubmed
Ruppert, HP1α targets the chromosomal passenger complex for activation at heterochromatin before mitotic entry. 2018, Pubmed
Saleh, Atomic view of the energy landscape in the allosteric regulation of Abl kinase. 2017, Pubmed
Samejima, The Inner Centromere Protein (INCENP) Coil Is a Single α-Helix (SAH) Domain That Binds Directly to Microtubules and Is Important for Chromosome Passenger Complex (CPC) Localization and Function in Mitosis. 2015, Pubmed
Sandall, A Bir1-Sli15 complex connects centromeres to microtubules and is required to sense kinetochore tension. 2006, Pubmed
Screpanti, Direct binding of Cenp-C to the Mis12 complex joins the inner and outer kinetochore. 2011, Pubmed
Sessa, Mechanism of Aurora B activation by INCENP and inhibition by hesperadin. 2005, Pubmed , Xenbase
Shepperd, Phosphodependent recruitment of Bub1 and Bub3 to Spc7/KNL1 by Mph1 kinase maintains the spindle checkpoint. 2012, Pubmed
Shevchenko, In-gel digestion for mass spectrometric characterization of proteins and proteomes. 2006, Pubmed
Tseng, Dual detection of chromosomes and microtubules by the chromosomal passenger complex drives spindle assembly. 2010, Pubmed , Xenbase
Ulrich, Scaffolding in the Spliceosome via Single α Helices. 2016, Pubmed
Vader, The chromosomal passenger complex controls spindle checkpoint function independent from its role in correcting microtubule kinetochore interactions. 2007, Pubmed
van der Horst, Inter-domain Cooperation in INCENP Promotes Aurora B Relocation from Centromeres to Microtubules. 2015, Pubmed
Wan, Protein architecture of the human kinetochore microtubule attachment site. 2009, Pubmed
Wang, Histone H3 Thr-3 phosphorylation by Haspin positions Aurora B at centromeres in mitosis. 2010, Pubmed , Xenbase
Wang, Aurora B dynamics at centromeres create a diffusion-based phosphorylation gradient. 2011, Pubmed
Welburn, Aurora B phosphorylates spatially distinct targets to differentially regulate the kinetochore-microtubule interface. 2010, Pubmed
Wheelock, Dual recognition of chromatin and microtubules by INCENP is important for mitotic progression. 2017, Pubmed
Wühr, Deep proteomics of the Xenopus laevis egg using an mRNA-derived reference database. 2014, Pubmed , Xenbase
Yamagishi, MPS1/Mph1 phosphorylates the kinetochore protein KNL1/Spc7 to recruit SAC components. 2012, Pubmed
Yamagishi, Two histone marks establish the inner centromere and chromosome bi-orientation. 2010, Pubmed
Yang, Phosphorylation of HsMis13 by Aurora B kinase is essential for assembly of functional kinetochore. 2008, Pubmed
Yu, Structural and energetic mechanisms of cooperative autoinhibition and activation of Vav1. 2010, Pubmed
Zaytsev, Bistability of a coupled Aurora B kinase-phosphatase system in cell division. 2016, Pubmed
Zhou, Phosphorylation of CENP-C by Aurora B facilitates kinetochore attachment error correction in mitosis. 2017, Pubmed
