Click here to close
Hello! We notice that you are using Internet Explorer, which is not supported by Xenbase and may cause the site to display incorrectly.
We suggest using a current version of Chrome,
FireFox, or Safari.
PLoS One
2019 Sep 03;149:e0220892. doi: 10.1371/journal.pone.0220892.
Show Gene links
Show Anatomy links
Xenopus fraseri: Mr. Fraser, where did your frog come from?
Evans BJ, Gansauge MT, Stanley EL, Furman BLS, Cauret CMS, Ofori-Boateng C, Gvoždík V, Streicher JW, Greenbaum E, Tinsley RC, Meyer M, Blackburn DC.
???displayArticle.abstract???
A comprehensive, accurate, and revisable alpha taxonomy is crucial for biodiversity studies, but is challenging when data from reference specimens are difficult to collect or observe. However, recent technological advances can overcome some of these challenges. To illustrate this, we used modern approaches to tackle a centuries-old taxonomic enigma presented by Fraser's Clawed Frog, Xenopus fraseri, including whether X. fraseri is different from other species, and if so, where it is situated geographically and phylogenetically. To facilitate these inferences, we used high-resolution techniques to examine morphological variation, and we generated and analyzed complete mitochondrial genome sequences from all Xenopus species, including >150-year-old type specimens. Our results demonstrate that X. fraseri is indeed distinct from other species, firmly place this species within a phylogenetic context, and identify its minimal geographic distribution in northern Ghana and northern Cameroon. These data also permit novel phylogenetic resolution into this intensively studied and biomedically important group. Xenopus fraseri was formerly thought to be a rainforest endemic placed alongside species in the amieti species group; in fact this species occurs in arid habitat on the borderlands of the Sahel, and is the smallest member of the muelleri species group. This study illustrates that the taxonomic enigma of Fraser's frog was a combined consequence of sparse collection records, interspecies conservation and intraspecific polymorphism in external anatomy, and type specimens with unusual morphology.
???displayArticle.pubmedLink???
31509539 ???displayArticle.pmcLink???PMC6738922 ???displayArticle.link???PLoS One
Fig 1.
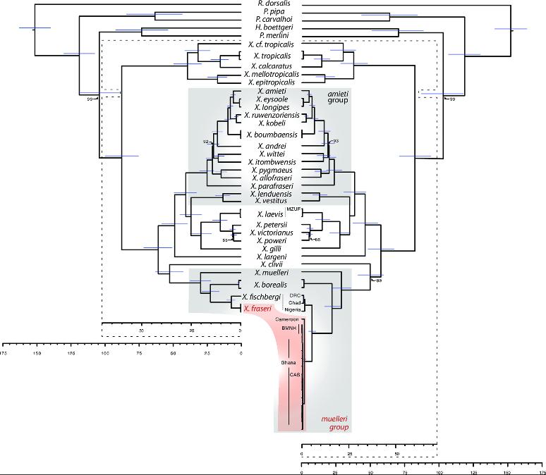
Baysian phylogenetic analysis of Xenopus mitochondrial DNA complete or almost complete genomes (left), and these data plus partial mitochondrial sequences (right). Two almost complete genomes from the lectotype and paralectotype of X. fraseri were included in both analyses; these genomes are labeled BMNH on the right and unlabeled on the left. All other Xenopus species have at least one complete or almost complete mitochondrial DNA genome. GenBank mitochondrial genomes from X. borealis and X. tropicalis were almost identical to ones generated, and the mitochondrial genome of specimen MZUF 16294 (MZUF), also unlabeled on the left, is almost identical to the mitochondrial genome we generated for X. laevis. The putative X. fraseri specimen CAS 146198 (CAS), type specimens of X. fraseri, and samples from Ghana are almost identical to one another. All nodes have 100% posterior probability except where indicated. Node bars indicate 95% highest posterior density for the node age. Scale bars are in millions of years.
Fig 2.
μCT scans and external morphology of the paralectotype of X. fraseri (BMNH 1947.2.24.79; probably male, SVL = 32.5 mm), a X. fraseri conspecific (CAS 146198; male, SVL = 34.1 mm), and the holotype of X. fischbergi (CAS 255060; female, SVL = 51.7 mm).
On the ventral view, vomerine teeth and optic foramina are enlarged.
S1.
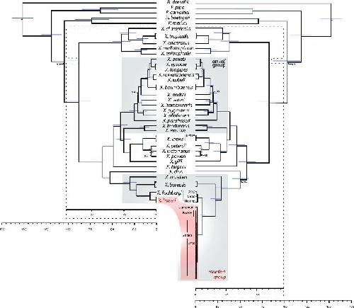
Maximum likelihood bootstrap consensus tree of Xenopus mitochondrial DNA complete or almost complete genomes (left), and these data plus partial mitochondrial sequences (right). Bootstrap support is 100 percent except where indicated.
S2.
Prehallux morphology of X. fraseri.
Some X. fraseri individuals have a rounded prehallux (left two images), a slightly pointed prehallux (center), or a pointed and keratinized prehallux (right two images). Thus, a pointed and/or keratinized prehallux is a distinguishing, but not universal, characteristic of X. fraseri.
S3.
μCT scans of four X. fischbergi specimens from Chad.
On the ventral view, vomerine teeth and optic foramina are highlighted as in Fig 2. In the two juvenile specimens (right), one or both vomerine teeth are not X-ray opaque and are not visible on these scans, but they are present.
Bewick,
Evolution of the closely related, sex-related genes DM-W and DMRT1 in African clawed frogs (Xenopus).
2011, Pubmed,
Xenbase
Bewick,
Evolution of the closely related, sex-related genes DM-W and DMRT1 in African clawed frogs (Xenopus).
2011,
Pubmed
,
Xenbase Bickford,
Cryptic species as a window on diversity and conservation.
2007,
Pubmed Conlon,
Host-defense peptides from skin secretions of Fraser's clawed frog Xenopus fraseri (Pipidae): Further insight into the evolutionary history of the Xenopodinae.
2014,
Pubmed
,
Xenbase Drummond,
Bayesian phylogenetics with BEAUti and the BEAST 1.7.
2012,
Pubmed Evans,
Genome evolution and speciation genetics of clawed frogs (Xenopus and Silurana).
2008,
Pubmed
,
Xenbase Evans,
Evolution of RAG-1 in polyploid clawed frogs.
2005,
Pubmed
,
Xenbase Evans,
Genetics, Morphology, Advertisement Calls, and Historical Records Distinguish Six New Polyploid Species of African Clawed Frog (Xenopus, Pipidae) from West and Central Africa.
2015,
Pubmed
,
Xenbase Evans,
A mitochondrial DNA phylogeny of African clawed frogs: phylogeography and implications for polyploid evolution.
2004,
Pubmed
,
Xenbase Evans,
Description of a new octoploid frog species (Anura: Pipidae: Xenopus) from the Democratic Republic of the Congo, with a discussion of the biogeography of African clawed frogs in the Albertine Rift.
2011,
Pubmed
,
Xenbase Feng,
Phylogenomics reveals rapid, simultaneous diversification of three major clades of Gondwanan frogs at the Cretaceous-Paleogene boundary.
2017,
Pubmed Furman,
Pan-African phylogeography of a model organism, the African clawed frog 'Xenopus laevis'.
2015,
Pubmed
,
Xenbase Furman,
Sequential Turnovers of Sex Chromosomes in African Clawed Frogs (Xenopus) Suggest Some Genomic Regions Are Good at Sex Determination.
2016,
Pubmed
,
Xenbase Grabherr,
Full-length transcriptome assembly from RNA-Seq data without a reference genome.
2011,
Pubmed Haramoto,
Complete mitochondrial genome of "Xenopus tropicalis" Asashima line (Anura: Pipidae), a possible undescribed species.
2016,
Pubmed
,
Xenbase Hellsten,
The genome of the Western clawed frog Xenopus tropicalis.
2010,
Pubmed
,
Xenbase Irwin,
Phylogeographic breaks without geographic barriers to gene flow.
2002,
Pubmed Katoh,
MAFFT multiple sequence alignment software version 7: improvements in performance and usability.
2013,
Pubmed Minh,
Ultrafast approximation for phylogenetic bootstrap.
2013,
Pubmed Nguyen,
IQ-TREE: a fast and effective stochastic algorithm for estimating maximum-likelihood phylogenies.
2015,
Pubmed Session,
Genome evolution in the allotetraploid frog Xenopus laevis.
2016,
Pubmed
,
Xenbase Tandon,
Expanding the genetic toolkit in Xenopus: Approaches and opportunities for human disease modeling.
2017,
Pubmed
,
Xenbase Yoshimoto,
A W-linked DM-domain gene, DM-W, participates in primary ovary development in Xenopus laevis.
2008,
Pubmed
,
Xenbase