Click here to close
Hello! We notice that you are using Internet Explorer, which is not supported by Xenbase and may cause the site to display incorrectly.
We suggest using a current version of Chrome,
FireFox, or Safari.
???displayArticle.abstract???
Selectivity remains a major challenge in anticancer therapy, which potentially can be overcome by local activation of a cytotoxic drug. Such triggered activation can be obtained through modification of a drug with a photoremovable protecting group (PPG), and subsequent irradiation in the chosen place and time. Herein, the design, synthesis and biological evaluation is described of a photoactivatable MDM2 inhibitor, PPG-idasanutlin, which exerts no functional effect on cellular outgrowth, but allows for the selective, noninvasive activation of antitumor properties upon irradiation visible light, demonstrating activation with micrometer, single cell precision. The generality of this method has been demonstrated by growth inhibition of multiple cancer cell lines showing p53 stabilization and subsequent growth inhibition effects upon irradiation. Light activation to regulate protein-protein interactions between MDM2 and p53 offers exciting opportunities to control a multitude of biological processes and has the potential to circumvent common selectivity issues in antitumor drug development.
Figure 1. A schematic representation of the principles
behind phototriggered
p53 stabilization. Caged inhibitor (PPG-idasanutlin) is not able to
inhibit the MDM2–p53 protein–protein interaction, which
results in p53 ubiquitylation and degradation. Irradiation with 400
nm light releases the active inhibitor idasanutlin which prevents
MDM2–p53 binding and as a consequence increases the p53 level,
leading to senescence or cell death.
Figure 2. Strategy toward photocleavable nutlin derivatives.
(a) Idasanutlin,
a potent MDM2 inhibitor allowing the stabilization of p53 levels in
tumor cells. (b) Molecular docking showcases the possible interaction
with Lys90 as a potential site to alter the activity (PDB: 4JRG).29 (c) Irradiation of PPG-idasanutlin led to the formation
of idasanutlin and PPG(6) as the sole products. (d) Absorption spectra
of PPG-idasanutlin, idasanutlin and PPG(6) in buffer.30 (e) UV–vis spectra of PPG-idasanutlin upon exposure
to 400 nm light showing a clean photochemical conversion (isosbestic
point at 350 nm) to the desired products, see SI for detailed UPLC–MS studies.
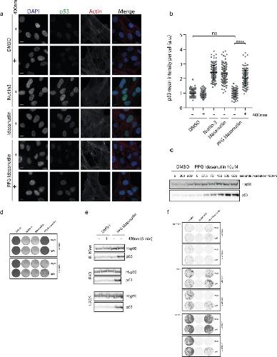
Figure 3. Functional
p53 induction upon λ = 400 nm irradiation in PPG-idasanutlin
treated cells. (a) RPE-1 cells were treated with indicated compounds
(all 10 μM final) and fixed 4 h after 5 min (∓ 400 nm)
irradiation.34 (b) Quantification of the
mean p53 intensity per nucleus in cells treated as in (a).35 (c) Representative Western blot showing p53
protein levels in cells 4 h after addition of DMSO or PPG-idasanutlin
and irradiation for indicated time periods. Hsp90 is used as a loading
control. (d) Selective outgrowth disadvantage in RPE-1 cells 6 days
after PPG-idasanutlin treatment +400 nm irradiation for 5 min. (e)
Representative Western blot showing p53 protein levels in three cell
lines (U2OS, RKO, BJhTert) 4 h after indicated treatments. (f) Selective
outgrowth inhibition in indicated cell lines 6 days after PPG-idasanutlin
treatment +400 nm irradiation for 5 min.36
Figure 4. Spatiotemporal
control of PPG-idasanutlin. (a) Schematic representation
of microwell setup for laser irradiation of individual RPE-1 cells
to activate PPG-idasanutlin. Laser target area (represented by red
circle) for single pulse (0.1 s irradiation at 5 μm interspaced
position) indicated with scale. Individual irradiated cells followed
by measuring nuclear p53-venus levels (fluorescence) every 15 min
for 3 h after laser irradiation. Approximately 200 cells in each microwell.
(b) Percentage of cells that divide within 8 h after indicated treatments.38 (c,d) p53-venus fluorescent signal in individual
RPE-1 cells tracked over time after indicated treatments as represented
in (a).39
Bild,
Oncogenic pathway signatures in human cancers as a guide to targeted therapies.
2006, Pubmed
Bild,
Oncogenic pathway signatures in human cancers as a guide to targeted therapies.
2006,
Pubmed Broichhagen,
A roadmap to success in photopharmacology.
2015,
Pubmed Brown,
Awakening guardian angels: drugging the p53 pathway.
2009,
Pubmed Burgess,
Clinical Overview of MDM2/X-Targeted Therapies.
2016,
Pubmed Ding,
Discovery of RG7388, a potent and selective p53-MDM2 inhibitor in clinical development.
2013,
Pubmed Gandioso,
Development of Green/Red-Absorbing Chromophores Based on a Coumarin Scaffold That Are Useful as Caging Groups.
2017,
Pubmed Gandioso,
A Green Light-Triggerable RGD Peptide for Photocontrolled Targeted Drug Delivery: Synthesis and Photolysis Studies.
2016,
Pubmed Hansen,
Wavelength-selective cleavage of photoprotecting groups: strategies and applications in dynamic systems.
2015,
Pubmed Harris,
The p53 pathway: positive and negative feedback loops.
2005,
Pubmed Haupt,
Mdm2 promotes the rapid degradation of p53.
1997,
Pubmed Honda,
Oncoprotein MDM2 is a ubiquitin ligase E3 for tumor suppressor p53.
1997,
Pubmed Kastenhuber,
Putting p53 in Context.
2017,
Pubmed Klán,
Photoremovable protecting groups in chemistry and biology: reaction mechanisms and efficacy.
2013,
Pubmed Krenning,
Transient activation of p53 in G2 phase is sufficient to induce senescence.
2014,
Pubmed Kubbutat,
Regulation of p53 stability by Mdm2.
1997,
Pubmed Lakoma,
The MDM2 small-molecule inhibitor RG7388 leads to potent tumor inhibition in p53 wild-type neuroblastoma.
2015,
Pubmed Lerch,
Emerging Targets in Photopharmacology.
2016,
Pubmed Moslehi,
Cardiovascular Toxic Effects of Targeted Cancer Therapies.
2016,
Pubmed Prestel,
Spatio-temporal control of cellular uptake achieved by photoswitchable cell-penetrating peptides.
2016,
Pubmed Ray-Coquard,
Effect of the MDM2 antagonist RG7112 on the P53 pathway in patients with MDM2-amplified, well-differentiated or dedifferentiated liposarcoma: an exploratory proof-of-mechanism study.
2012,
Pubmed Stanton-Humphreys,
Wavelength-orthogonal photolysis of neurotransmitters in vitro.
2012,
Pubmed Tran,
Synthesis and properties of lysosome-specific photoactivatable probes for live-cell imaging.
2015,
Pubmed Tsakos,
Ester coupling reactions--an enduring challenge in the chemical synthesis of bioactive natural products.
2015,
Pubmed van't Veer,
Enabling personalized cancer medicine through analysis of gene-expression patterns.
2008,
Pubmed Vassilev,
In vivo activation of the p53 pathway by small-molecule antagonists of MDM2.
2004,
Pubmed Velema,
Orthogonal control of antibacterial activity with light.
2014,
Pubmed Vogelstein,
p53 function and dysfunction.
1992,
Pubmed