XB-ART-56267
Cell
2019 Sep 05;1786:1421-1436.e24. doi: 10.1016/j.cell.2019.08.002.
Show Gene links
Show Anatomy links
Single Amino Acid Change Underlies Distinct Roles of H2A.Z Subtypes in Human Syndrome.
Greenberg RS, Long HK, Swigut T, Wysocka J.
???displayArticle.abstract???
The developmental disorder Floating-Harbor syndrome (FHS) is caused by heterozygous truncating mutations in SRCAP, a gene encoding a chromatin remodeler mediating incorporation of histone variant H2A.Z. Here, we demonstrate that FHS-associated mutations result in loss of SRCAP nuclear localization, alter neural crest gene programs in human in vitro models and Xenopus embryos, and cause craniofacial defects. These defects are mediated by one of two H2A.Z subtypes, H2A.Z.2, whose knockdown mimics and whose overexpression rescues the FHS phenotype. Selective rescue by H2A.Z.2 is conferred by one of the three amino acid differences between the H2A.Z subtypes, S38/T38. We further show that H2A.Z.1 and H2A.Z.2 genomic occupancy patterns are qualitatively similar, but quantitatively distinct, and H2A.Z.2 incorporation at AT-rich enhancers and expression of their associated genes are both sensitized to SRCAP truncations. Altogether, our results illuminate the mechanism underlying a human syndrome and uncover selective functions of H2A.Z subtypes during development.
???displayArticle.pubmedLink??? 31491386
???displayArticle.pmcLink??? PMC7103420
???displayArticle.link??? Cell
???displayArticle.grants??? [+]
R35 GM131757 NIGMS NIH HHS , Wellcome Trust , Howard Hughes Medical Institute , F31 DE025534 NIDCR NIH HHS
Species referenced: Xenopus laevis
Genes referenced: crebbp eng h2ac21 h2az1 h2az2 hsp90aa1 mmut msx1 ngfr nr2f1 nucb1 otx2 slc12a3 snai1 snai2 sox3 sox9 srcap tfap2a twist1 wt1 zic1
???displayArticle.antibodies??? Ngfr Ab2 Tfap2a Ab2
???displayArticle.morpholinos??? h2az1 MO2 h2az2 MO1 srcap MO1 srcap MO2
???displayArticle.omims??? FLOATING-HARBOR SYNDROME; FLHS
???attribute.lit??? ???displayArticles.show???
|
|
Graphical Abstract |
|
|
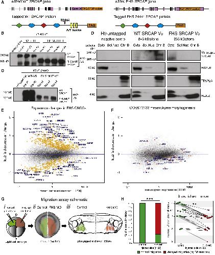
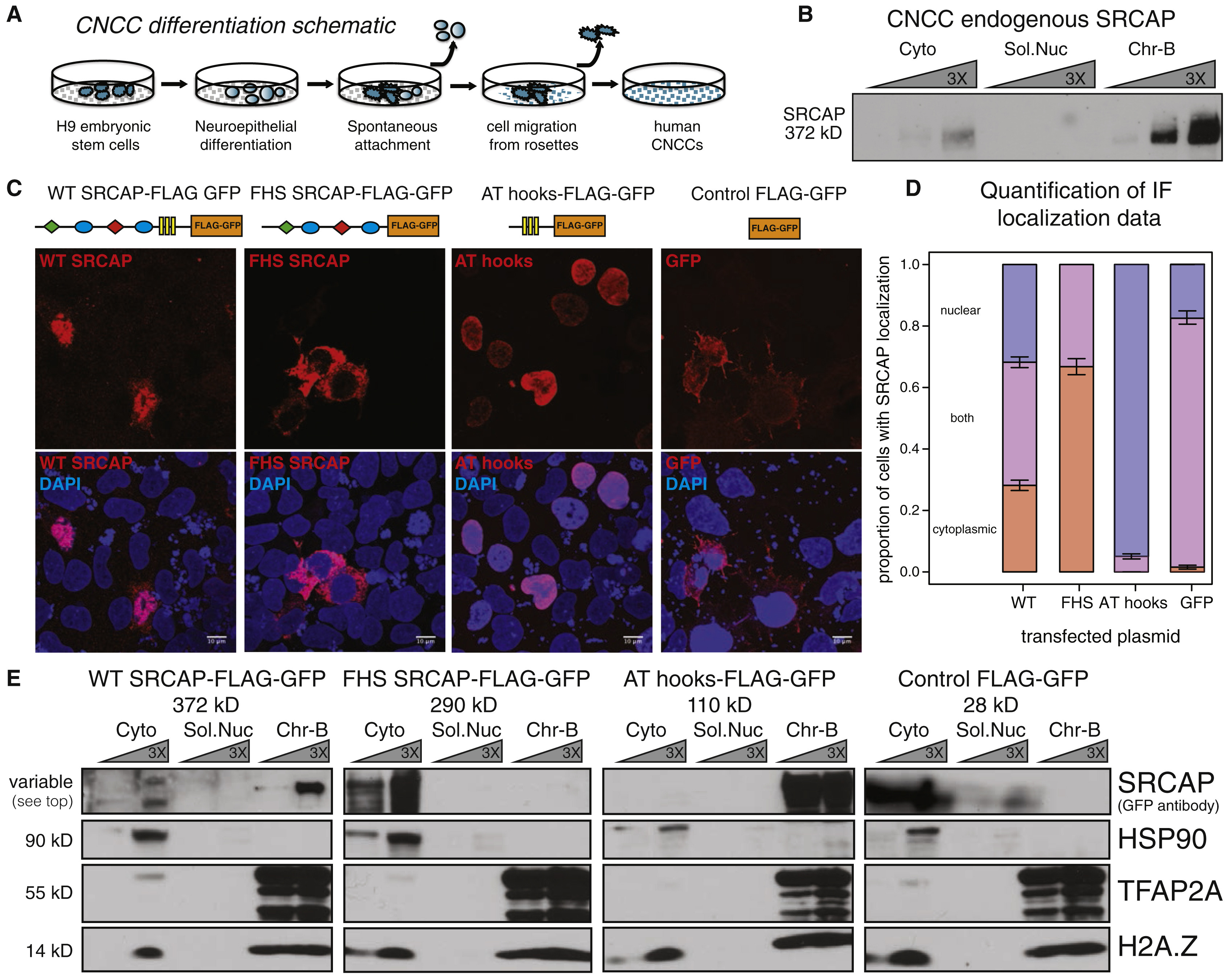
Figure 1. Recapitulating Floating-Harbor Syndrome SRCAP truncations in Xenopus laevis Affects Neural Crest Derived Craniofacial Structures. (A) Graphical representation of typical (left) and Floating-Harbor syndrome (right) craniofacial features. Characteristic triangular facial shape (most characteristic and diagnostic feature) demarcated in red. (B) Plot of frequencies of SRCAP mutations in Floating-Harbor syndrome probands. The x axis goes from amino acid 2200 to 2800, and each mutation is denoted on this axis. The most frequent mutation R2444â is highlighted in red. (C) Schematic of WT and the FHS truncated SRCAP proteins. The hot spot for FHS truncating mutations is indicated by red arrowheads. Protein domains are annotated with HSA in green, ATPase in blue, CBP-binding in red, AT-hooks in yellow. The amino acid scale is below the schematic. (D and E) Ventral (D) and side (E) view of X. laevis head with craniofacial cartilage stained with Alcian blue at stage 40, WT (mock-injected) and SRCAP FHS morphant (5.0 μM MO). Scale bar, 0.5 mm. Animals from n = 3 biologically independent experiments. (F) Diagram of homology between branchial arch structures in X. laevis to pharyngeal arches of the developing human face, with key homologous structures highlighted in matching colors. (G) Blinded quantification of rescue of characteristic craniofacial phenotype with co-injection of FHS MO and 200 pg pB CAG GFP-FLAG, or pB CAG WT-SRCAP-GFP-FLAG, or pB CAG FHS-SRCAP-GFP-FLAG. Statistical test used was Fisherâs exact test (FET). FET p value < 0.005 = ââ, FET p value < 10eâ5 = ââ, FET p value > 0.05 = n.s. Animals from n = 4 independent experiments. (H) Diagram of injection set up at two-cell stage and of asymmetrical FHS SRCAP MO expression at neurula stage. In situ hybridization at neurula stage for neural crest specification genes twist1, slug, and sox9 (abnormal phenotype in 9/11, 5/5, 5/6 embryos, respectively), for neural crest induction and specification gene tfap2a (abnormal phenotype in 11/12 embryos), for neural plate border maintenance genes zic1 and msx1 (abnormal phenotype in 1/10, 0/6 embryos, respectively), for early neural patterning gene otx2 and for neural plate gene sox3 (abnormal phenotype in 0/5, 1/5 embryos, respectively), with 5.0 μM FHS MO injected on right side only, control on left. Ventral side shown, with anterior at top and posterior at bottom. Scale bar, 250 μm for neurula images. In situ hybridization at tailbud stage (stage 28), with each pair of images from same animal (control image flipped in vertical plane). In situ probes twist1 and tfap2a (abnormal phenotype in 8/10 and 11/13 embryos, respectively) visualize neural crest migration. Scale bar, 250 μm for tailbud images. Blue arrows denote normal gene expression pattern, red arrows denote impact on expression for FHS morphant. Image brightness and color adjusted to optimize visualization. See also Figure S1, Table S1, and Video S1. |
|
|
Figure S1. In Vivo Recapitulation of SRCAP FHS Truncation Leads to a Characteristic Craniofacial Phenotype that is Phenocopied by Epistatic Gene H2A.Z.2, Related to Figure 1. (A) Comparison of SRCAP orthologs. Protein domains are annotated with HSA in green, ATPase in blue, CBP-binding in red, AT-hooks in yellow, and SANT domain in purple. Protein name and relevant organism are indicated. (B) Morpholino strategy for generating FHS truncated SRCAP mRNA, with domains defined as in (A). Splice blocking by morpholino denoted by bar-headed line at target region. (C) Western blot of cellular extract from dissected X. laevis at tailbud stage, with WT and 5.0 μM FHS SRCAP MO samples used. Antibodies against C-terminal SRCAP (short and long exposures), N-terminal SRCAP (showing WT and truncated SRCAP), and total histone H3 (loading control). 1X and 2X dilution of each sample. (D) RT-PCR showing successful targeting of final intron-exon junction with FHS SRCAP MO #1 at two concentrations (5.0μM, 20μM) and FHS SRCAP MO #2 (10μM). Primers designed to span exons, with expected products at (i) â¼126 bp. (ii) FHS product with intron incorporated expected to be 844bp. Bands indicated with blue and red arrows, respectively. (E) Diagram of MO targeting and expected protein product based on Sanger sequencing results from RT-PCR products from (i) WT (126 bp band) and (ii) FHS morphant (844 bp band) (from D). (F) Ventral and lateral views of dissected X. laevis cartilage stained with Alcian blue at stage 40, WT (water injected) and SRCAP FHS MO #1 (SRCAP truncation) (5.0 μM). 0.5 mm scale bar shown. Animals from n > 3 biologically independent experiments. (G) Ventral view of FHS dose titration with X. laevis cartilage stained with Alcian blue at stage 40. WT (water injected), SRCAP FHS morphant (SRCAP truncation with FHS MO #1) at 0.1 μM, 1.0 μM, 5.0 μM, 10.0 μM, and 20.0 μM. 0.5 mm scale bar shown. (H) Surface models from 3D Optical projection tomography images of dissected cartilage from WT (blue) and FHS SRCAP MO #1 (green) with ventral views. 3D reconstruction produced using inverse Radon transform in MATLAB and visualized in Slicer. (I) Images of SRCAP gut looping in WT and in FHS MO #1 (5.0 μM) injected morphants, with example diagrams of typical and atypical looping patterns observed on right. 0.5 mm scale bar shown. (J) Quantification of SRCAP gut looping defect. Normal counter-clockwise gut looping is indicated in blue, abnormal gut looping (typically disorganization of loops, definitively no coiling) in red. Statistical test was Pearson's chi-squared 2-sample test for equality of proportions with continuity correction. âââ - p-value <2.2e-16. Animals from n=4 independent experiments. (K) Quantitative analysis of craniofacial phenotype due to FHS truncation. WT in light blue, FHS truncated in light green. At top are diagrams of features measured. Nose to tail length in red (p-value not significant), distance between eyes in pink (p-value =8.719e-12), angle between Meckelâs cartilage and ceratohyal cartilage in green (p-value < 2.12e-16), area of ceratohyal cartilage in blue (p-value < 5.046e-12), area of gillrake cartilage in orange (p-value = 1.477e-10), area of entire craniofacial cartilage in yellow (p-value = 0.03523). Statistical analysis by Wilcoxon-Mann Whitney test, n.s. - p-value > 0.05, â - p-value < 0.05, âââ - p-value < 0.0005. Further details of how measurements were made can be found in STAR Methods section. (L) Ventral view of dissected X. laevis cartilage from WT embryos and embryos asymmetrically injected with 10 μM of FHS SRCAP MO #1 (injected side shown on the right) stained with Alcian blue at Nieuwkoop and Faber stages 40 and 46. 0.5 mm scale bar shown. (M) WT and SRCAP FHS morphant (5.0 μM) with Alcian staining of Meckelâs cartilage at 12x magnification. WT and SRCAP FHS morphant (5.0 μM) with Alcian staining of Meckelâs cartilage and ceratohyal cartilage. 250 μm scale bars shown. (N) Ventral view of representative tadpoles for SRCAP rescue experiment. Showing WT, and co-injection of FHS MO and 200pg pB CAG GFP-FLAG, or pB CAG WT-SRCAP-GFP-FLAG, or pB CAG FHS-SRCAP-GFP-FLAG. Injection schematic above each image and below normal craniofacial phenotype is indicated in blue, abnormal craniofacial phenotype is indicated in red. 0.5 mm scale bar shown. (O) Ventral view of representative tadpoles of WT frogs and frogs injected with 10 μM FHS MO #2. Injection schematic indicated above each image and below normal craniofacial phenotype is indicated in blue, abnormal craniofacial phenotype is indicated in red. 0.5 mm scale bar shown. (P) Blinded quantification of characteristic craniofacial phenotype caused by FHS MO#2. Statistical test used was Fisherâs Exact Test (FET). FET p-value < 10e-5 = âââ. Animals from n=3 independent experiments. (Q) Western blot of cellular extract from dissected X. laevis at tailbud stage, with WT and 10 μM FHS MO #2 samples. Antibodies against C-terminal SRCAP and total H2A.Z (loading control). 1X and 2X dilution of each sample. Imaged on LI-COR Odyssey. |
|
|
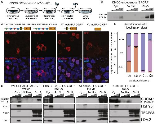
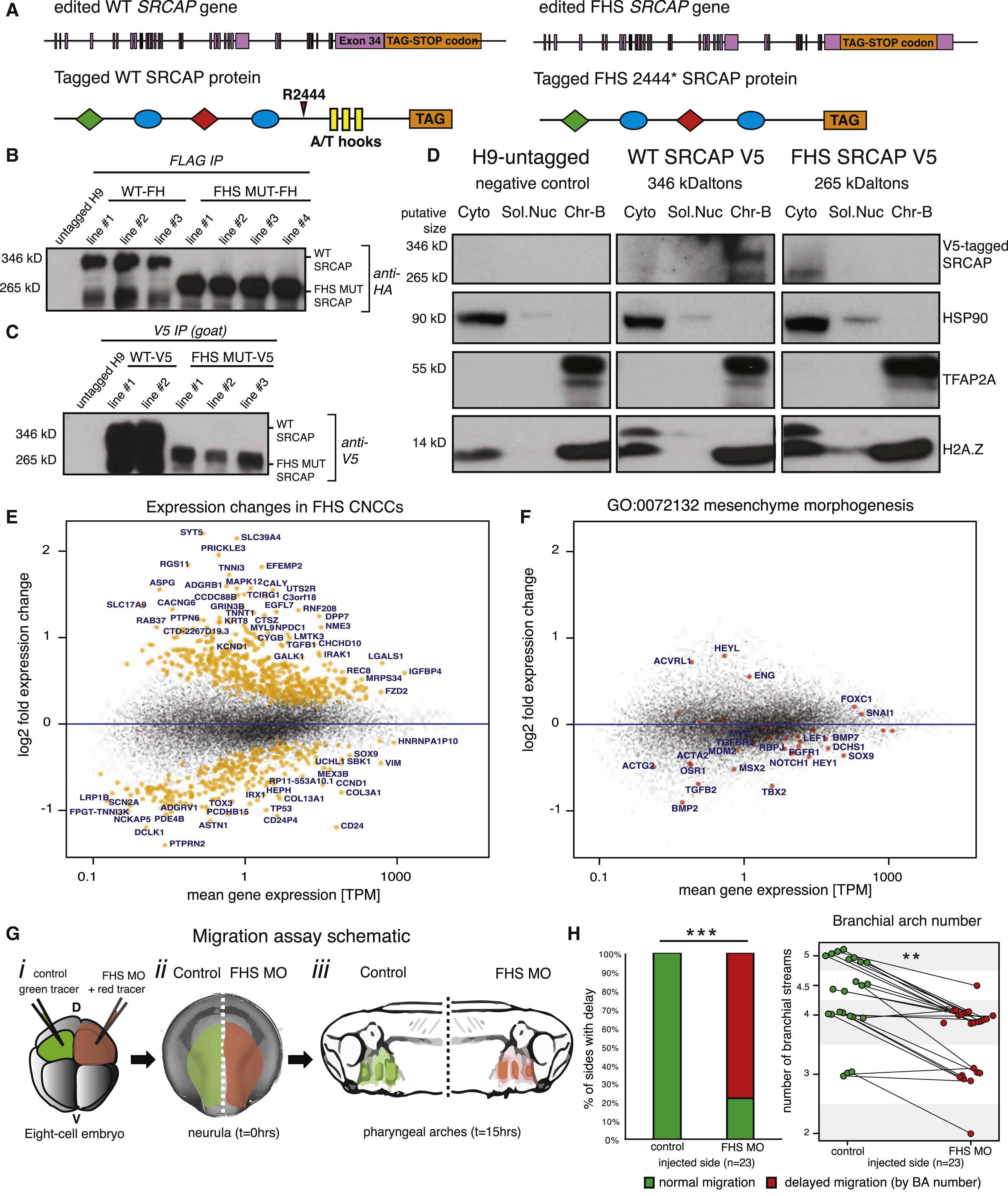
Figure 2. Nuclear Localization and Chromatin Association Defects of FHS SRCAP Protein. (A) Schematic of differentiation of hESC to CNCCs. (B) Biochemical fractionation of human CNCCs with immunoblotting against endogenous SRCAP protein (Kerafast antibody). 1Ã, 3Ã, and 9à protein dilutions. Cyto, cytoplasmic fraction; Sol.Nuc, soluble nuclear fraction; Chr-B, chromatin bound fraction. Predicted protein size on left. (C) Confocal microscopy of anti-GFP immunofluorescence staining of CNCCs overexpressing FLAG-GFP tagged WT SRCAP, FHS mutant SRCAP, SRCAP AT hooks, and FLAG-GFP alone (blue, DAPI; red, tagged protein). Bottom panel shows merged image with DAPI staining. Scale bar, 10 μm. (D) Quantification of cellular localization of overexpression proteins with nucleus defined by DAPI signal; 95% confidence intervals from quasibinomial glm model. (E) Biochemical fractionation of CNCCs overexpressing FLAG-GFP tagged WT SRCAP, FHS mutant SRCAP, SRCAP AT hooks, FLAG-GFP alone with GFP antibody for SRCAP or control proteins, HSP90 to mark cytoplasmic fraction (Cyto), TFAP2A and pan-H2A.Z to mark chromatin-bound fraction (Chr-B). 1à and 3à dilution of each sample. See also Figure S2. |
|
|
Figure S2. Identifying Change in the Localization of FHS Mutant SRCAP Protein by Overexpression in CNCCs and HEK293T Cells, Related to Figure 2. (A) Live cell imaging using epifluorescence microscope in CNCCs for overexpressed FLAG-GFP tagged WT SRCAP, FHS mutant SRCAP, SRCAP AT hooks, FLAG-GFP alone, showing GFP signal. Scale bar shown is 100 μm. (B) Confocal microscopy of immunofluorescence staining in HEK293T cells for overexpressed FLAG-GFP tagged WT SRCAP and FHS mutant SRCAP with DAPI in blue and SRCAP-tagged protein in red. Immunofluorescence staining with primary antibody against GFP tag, DAPI to denote nucleus. Scale bars shown are 10μm. (C) Chromatin fractionation in HEK293T cells for overexpressed FLAG-GFP tagged WT SRCAP and FHS mutant SRCAP. Cyto - Cytoplasmic fraction, Sol.Nuc - soluble nuclear fraction, Chr-B- chromatin bound fraction. GFP primary antibody for SRCAP proteins, CREBBP in chromatin bound fraction (Chr-B) and cytoplasmic fraction (Cyto), total histone H3 and pan-H2A.Z in the chromatin-bound fraction (Chr-B). (D) Nuclear localization signal analysis using NLS Mapper (Kosugi et al., 2009). Full protein amino acid sequence with nuclear localization signals in red, AT-hooks of SRCAP highlighted in yellow. (E) Predicted monopartite and bipartite NLSs for WT SRCAP, with NLSs lost upon SRCAP truncation in red. Score represents relative strength of NLS. (F) Nuclear localization signal analysis for FHS MUT SRCAP 2444â in NLS Mapper (Kosugi et al., 2009). Truncated protein amino acid sequence with nuclear localization signals are in red. |
|
|
Figure 3. Engineered FHS SRCAP Heterozygous Human CNCCs Show Downregulation of Critical Migration and Morphogenesis Genes. (A) CRISPR/Cas9 targeting strategy for endogenous tagging and/or truncation of SRCAP gene using homologous recombination with ultramers to add FLAG-HA or V5 tag. (B) Validation of FLAG-HA tagged WT SRCAP and FHS mutant CNCCs by whole cell immunoprecipitation for FLAG with immunoblotting against HA tag. Predicted protein size indicated on left. (C) Validation of V5 tagged WT SRCAP and FHS mutant CNCCs by whole cell immunoprecipitation for V5 with immunoblotting also against V5 tag. Predicted protein size indicated on left. (D) Biochemical fractionation of CNCCs with untagged SRCAP (H9-untagged), endogenously V5-tagged WT SRCAP protein, and endogenously V5-tagged FHS mutant SRCAP protein. Immunoblotting with mouse-V5 antibody. HSP90 in cytoplasmic fraction (Cyto), TFAP2A, and pan-H2A.Z in chromatin-bound fraction (Chr-B). Predicted protein size on left. (E) Gene expression changes between SRCAP WT and FHS mutant CRISPR/Cas9 lines determined by RNA-seq (FLAG-HA tagged lines WT1-3 and FHS MUT1-4). Significant changes at false discover rate (FDR) <0.1 denoted in orange. (F) Enrichment of genes involved in mesenchyme morphogenesis (GO term: 0072132) with gene denoted in red, gene names in blue. (G) Diagram of migration assay schematic. (i) Injection into one dorsal cell at four-cell stage with 250 pg red fluorescent tracer mCherry mRNA and 5.0 μM FHS MO #1, injection of 250 pg green fluorescent tracer Kaede mRNA into both animal pole-dorsal cells at eight-cell stage. (iiâiii) embryos with red and green fluorescence analyzed at neurula stage (time = 0) and tailbud stage (time = 15 h), respectively. (H) Quantification of neural crest migratory delay. Statistical test used was Pearson's chi-squared 2-sample test for equality of proportions with continuity correction. âââp value <2.2eâ16. n=3 independent experiments. Normal migration in green, abnormal migration in red. Quantification of number of branchial arch streams, with lines matching number of arch streams from same embryo at time = 15 h. Statistical test used was two-sample Kolmogorov-Smirnov test. p value = 0.003819. ââp value <0.005. Animals from n = 3 biologically independent experiments. See also Figure S3. |
|
|
Figure S3. Characterizing Molecular and Cellular Phenotypes in FHS Mutant Cranial Neural Crest Cells, Related to Figure 3. A) Confocal microscopy of immunofluorescence staining in WT and FHS MUT SRCAP CNCCs against canonical NCC markers NR2F1 (red), TFAP2A (orange), and p75 (green) with DAPI nuclear stain (blue). 10μm scale bars shown. (B) Fluorescence activated cell surface marker analysis of WT (WT-V5 lines #1-#3) and FHS MUT (FHS-V5 lines #1-#3) NCCs, with markers CD271 PE-Cy7, CD266 PE, CD105 PacificBlue, CD24 PerCP-Cy5, and CD10 APC. All are previously characterized markers for normal neural crest cells. (C) Enrichment of genes involved in calcium-dependent cell-cell adhesion (GO:0016339) with gene enrichment in red and associated gene names in blue. (D) Enrichment of migration genes enriched in HHSt11cluster 1 (Morrison et al., 2017) that are affected in FHS MUT SRCAP CNCCs with gene enrichment in red and associated gene names in blue. (E) Cell cycle analysis of WT (WT-V5 lines #1-#3) and FHS (FHS-V5 lines #3) NCCs for two distinct differentiations with cell cycle phases identified using Click-iT and FxCycle DNA staining with flow cytometry analysis. No significant differences detected by binomial regression. Confidence intervals obtained using quasi-binomial regression in glm. (F) CD24 flow cytometry analysis of WT and FHS MUT NCCs. CD24 by CD10 in one representative experiment, with three WT and three FHS MUT lines differentiated to CNCCs. (G) Fraction of CD24-low CNCCs compared between WT (orange) and FHS MUT (blue) over n=3 independent differentiations. Statistical analysis was analysis of covariance test with p=0.00003. (H) Imaging time course from migration assay (see Figure 3H) showing embryos selected for correct fluorescence at neurula stage (time=0 hours), migratory stage (time=5 hours) and tailbud stage (time=15 hours). 250μm scale bar shown. White line for each branchial arch and diagram on right shows number and patterning of branchial arches counted for quantifications. |
|
|
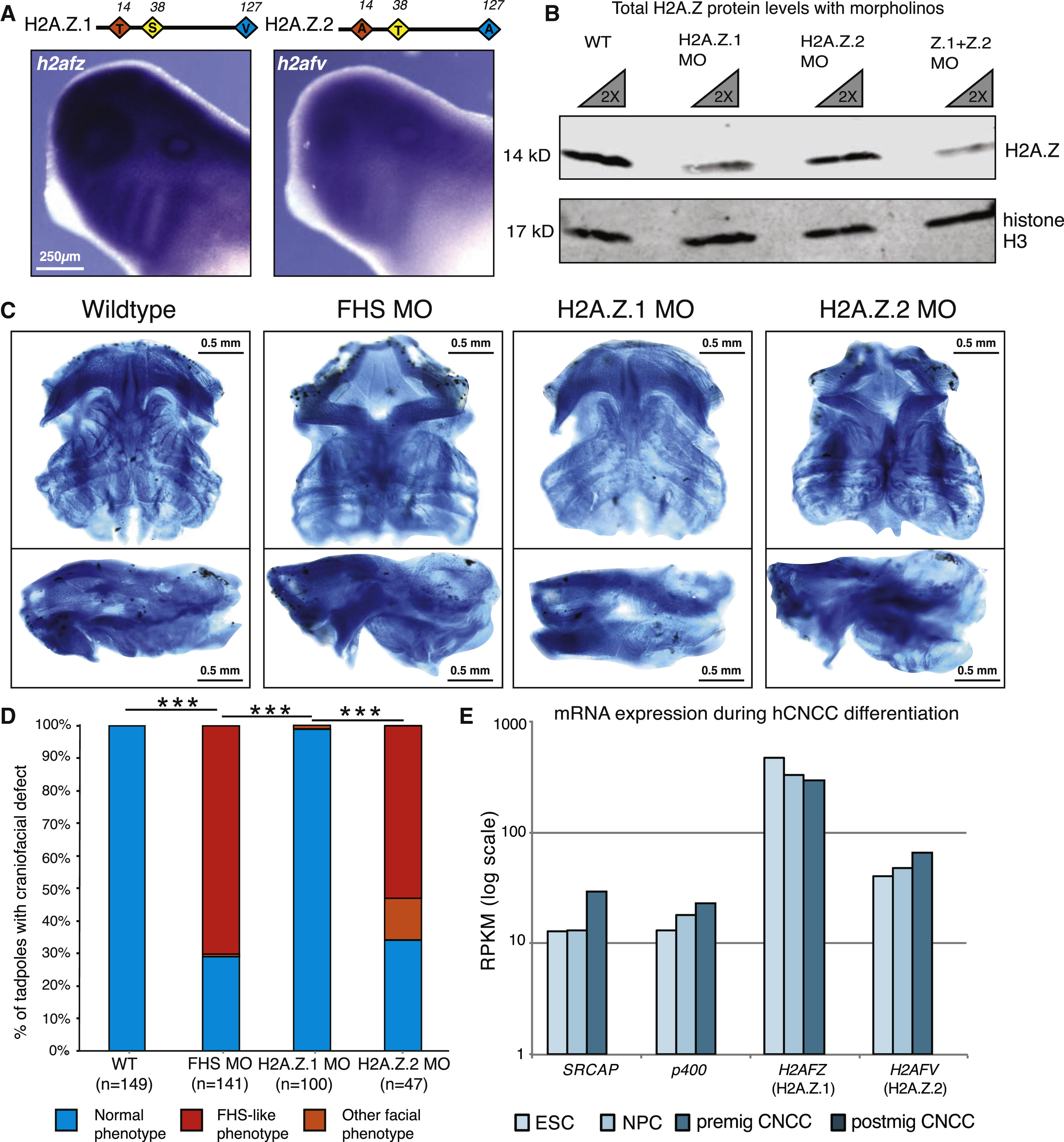
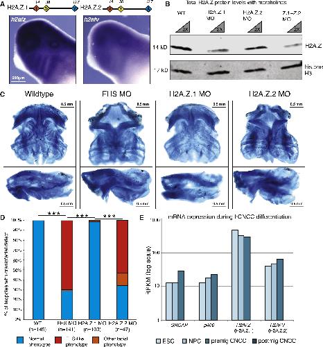
Figure 4. Knockdown of H2A.Z.2 Phenocopies the Craniofacial Features of FHS Morphant Frogs. (A) Schematic of H2A.Z.1 and H2A.Z.2 proteins. Red, yellow, and blue diamonds denote three amino acids divergent between H2A.Z.1 and H2A.Z.2. In situ hybridization staining for h2afz and h2afv mRNA at tailbud stage in WT X. laevis tadpoles. Scale bar, 250 μm. (B) Western blot of cellular extract from dissected X. laevis at tailbud stage, with WT and 2.5 μM H2AFZ MO and 2.5 μM H2AFV MO samples used. Antibodies against total-H2A.Z and total histone H3 (loading control). 1à and 2à dilution of each sample. Imaged and quantified on LI-COR Odyssey (see Figure S2B). (C) Ventral and side views of dissected X. laevis cartilage stained with Alcian blue at stage 40, WT (mock injected), SRCAP FHS morphant (SRCAP truncation) (5 μM), H2A.Z.1 morpholino (2.5 μM morpholino), and H2A.Z.2 morpholino (2.5 μM morpholino). Scale bar, 0.5 mm. Animals from n = 3 biologically independent experiments. (D) Blinded quantification of characteristic craniofacial phenotype. Statistical test was Pearson's chi-squared 2-sample test for equality of proportions with continuity correction. âââp value <2.2eâ16. Animals from n = 3 independent experiments. (E) mRNA expression of indicated genes (measured by reads per kilobase of transcript per million [RPKM]) from hESCs, neural precursor cells (NPCs), pre-migratory neural crest cells (premig NCCs), and post-migratory neural crest cells (postmig NCCs) (Rada-Iglesias et al., 2012). See also Figure S4. |
|
|
Figure S4. Characterization of Histone Variant H2A.Z Subtype H2A.Z.2 Dysfunction in X. laevis, Related to Figure 4. (A) In situ hybridization staining for srcap expression at tailbud stage in WT X. laevis tadpoles. 250μm scale bar shown. (B) Quantification of H2A.Z protein levels from immunoblot image (Figure 4B) taken with LI-COR Odyssey. For each sample, H2A.Z signal was normalized to signal from 1X dilution of H3 (loading control). Normalization of both 1X and 2X dilution for each sample shown. (C) RT-PCR showing specific H2A.Z.1 and H2A.Z.2 mRNA targeting. One h2afz primer set and one h2afv primer set was used for RT-PCR. WT â cDNA from control injected embryos; H2A.Z.1 MOâ cDNA from H2A.Z.1 MO injected embryos; H2A.Z.2 MOâ cDNA from H2A.Z.2 MO injected embryos; Z.1 MO + Z.2 MO - cDNA from embryros co-injected with H2A.Z.1 MO and H2A.Z.2 MO. Expected PCR sizes without targeting are indicated by blue arrows (h2afz â 229bp; h2afv â 200bp), splicing defects affecting PCR product size due to morpholino targeting are indicated by red arrows. (D) Ventral view of tadpoles stained with Alcian blue at stage 40, WT (water injected), SRCAP FHS morphant (SRCAP truncation) (5 μM), H2A.Z.1 morpholino (2.5 μM morpholino), H2A.Z.2 morpholino (2.5 μM morpholino). Scale bar is 0.5 mm for each image. Animals from n = 3 biologically independent experiments. (E) Ventral view of H2A.Z.2 dose titration with X.laevis cartilage stained with Alcian blue at stage 40. WT (water injected), H2A.Z.2 morpholino at 1.0 μM, H2A.Z.2 morpholino at 2.5 μM, H2A.Z.2 morpholino at 5.0 μM. Scale bar is 0.5 mm for each image. (F) H2A.Z.1 (2.5 μM) and H2A.Z.2 morphant (2.5 μM) with Alcian staining of ceratohyal cartilage at 12x magnification. 250μm scale bars shown. (G) Quantitative analysis of craniofacial phenotype for all morpholinos. Normal phenotypes in light blue, abnormal phenotypes in light green. Nose to tail length in red (p-value not significant), distance between eyes in pink, ceratohyal cartilage area in blue. Statistical analysis was ANOVA followed by Tukey HSD test, n.s. - p-value > 0.05, â - p-value < 0.05, ââ - p-value < 0.005, âââ - p-value < 0.0005. (H) Ventral view of tadpoles stained with Alcian blue at stage 40, WT, H2A.Z.1 MO (5.0 μM), H2A.Z.1 MO (5.0 μM) with HA-tagged H2A.Z.1 mRNA overexpression, H2A.Z.2 MO (2.5 μM), H2A.Z.2 MO (2.5 μM) with HA-tagged H2A.Z.2 mRNA overexpression, and H2A.Z.1 MO (5.0 μM) with H2A.Z.2 MO (2.5 μM). All mRNA injected at 2.5ng each. 0.5 mm scale bar indicated for each image. Animals from n = 2 biologically independent experiments (except H2A.Z.1 MO with H2A.Z.2 MO, as only one experiment had any survival). (I) Blinded quantification of rescue capacity for developmental defects with for H2A.Z.1 MO and H2A.Z.2 MO with overexpression of H2A.Z.1 or H2A.Z.2 mRNA, respectively. Statistical test was Fisherâs Exact Test (FET). FET p-value < 0.05 = â, FET p-value < 0.005 =ââ, FET p-value < 0.00005 = ââââ. n=2 independent experiments. (J) Western blot of cellular extract from dissected X. laevis at neurula stage, with WT, H2A.Z.1 MO (5.0 μM), H2A.Z.1 MO (5.0 μM) with HA-tagged H2A.Z.1 mRNA overexpression, H2A.Z.2 MO (2.5 μM), H2A.Z.2 MO (2.5 μM) with HA-tagged H2A.Z.2 mRNA overexpression, and H2A.Z.1 MO (5.0 μM) with H2A.Z.2 MO (2.5 μM) samples. All mRNA injected at 2.5ng each. Antibodies against HA-tag (overexpressed HA-tagged H2A.Z.1 or H2A.Z.2, protein bands indicated by red arrows) (mouse HA) and alpha tubulin (loading control). 1X and 2X dilution of each sample. Imaged on LI-COR Odyssey. |
|
|
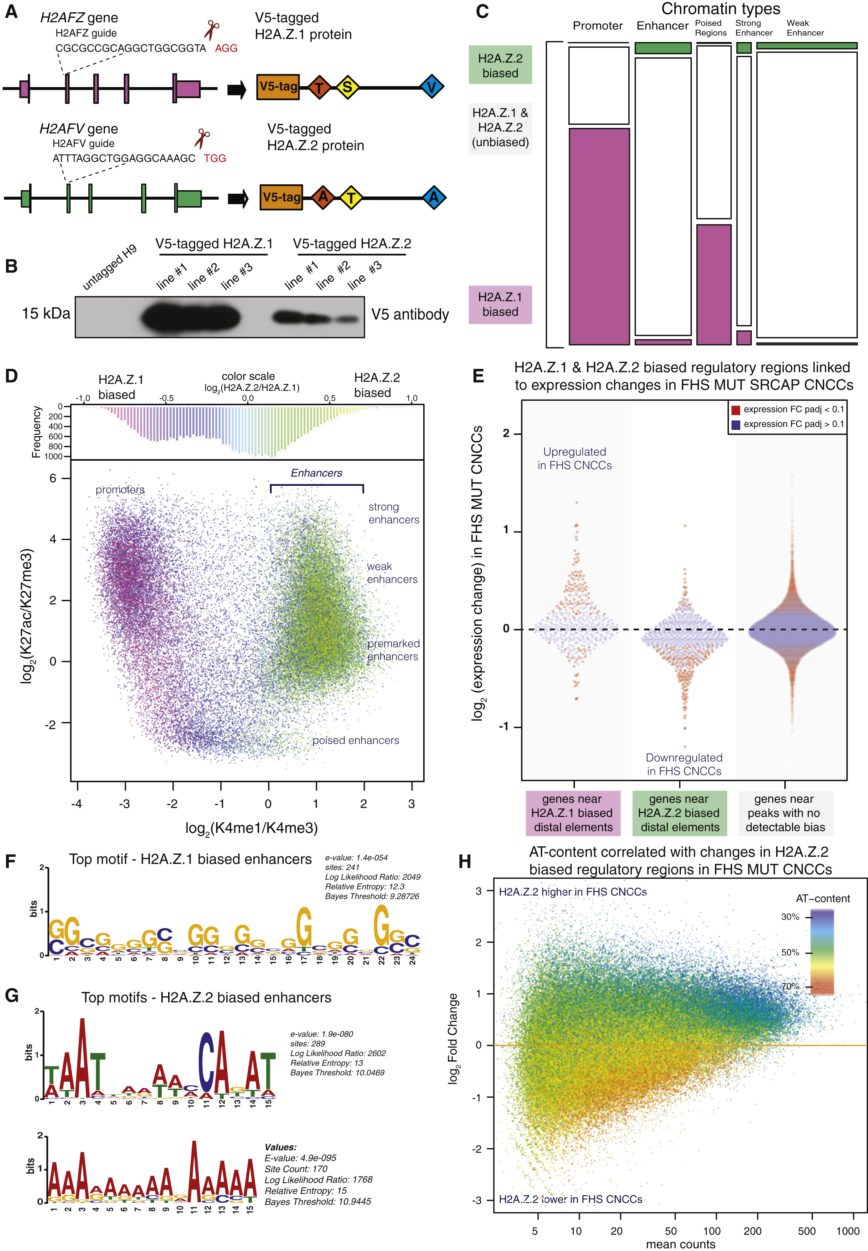
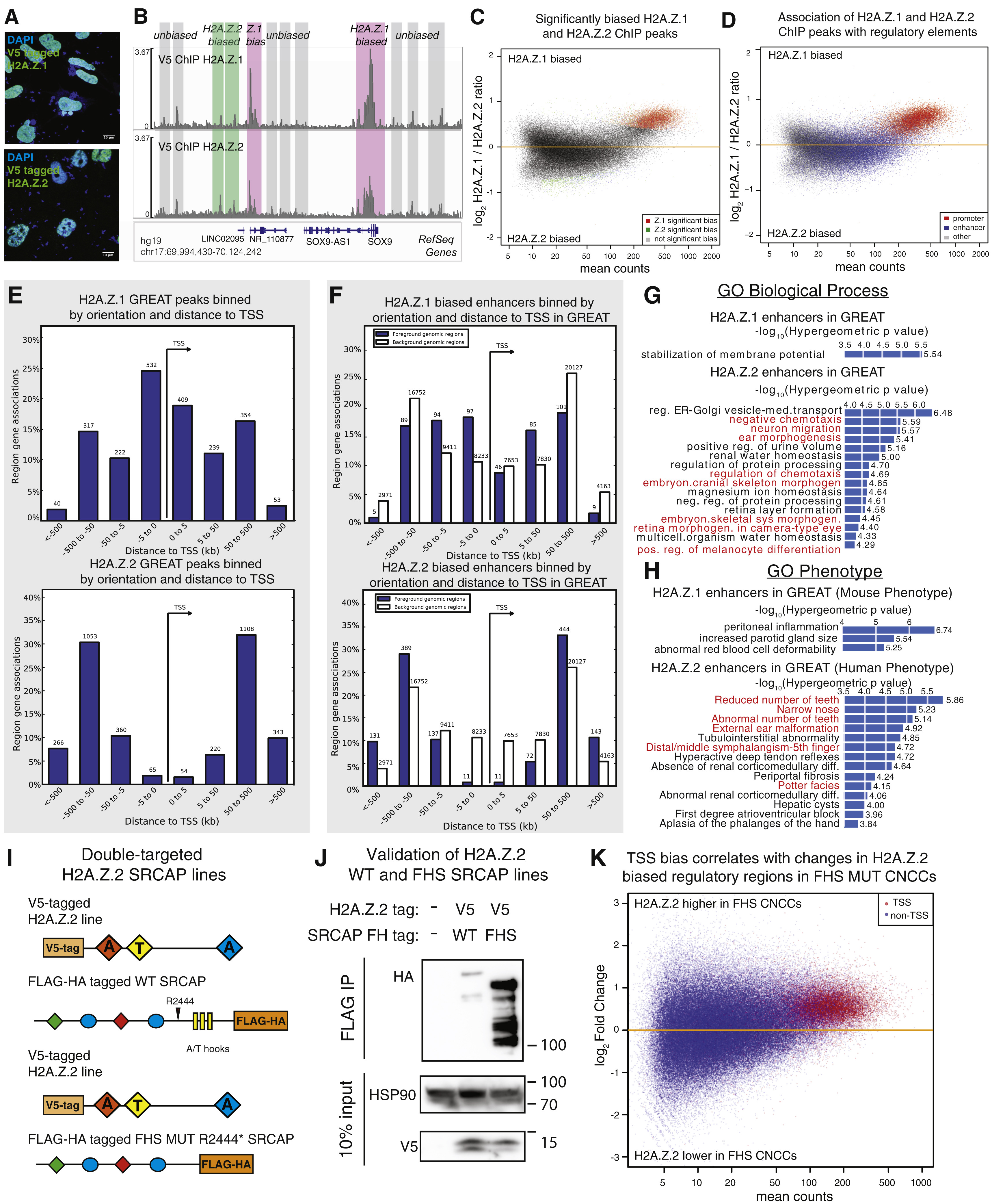
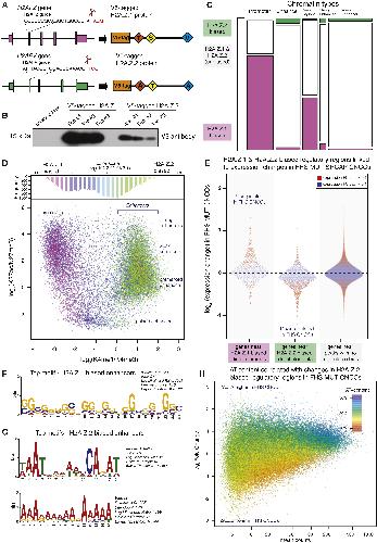
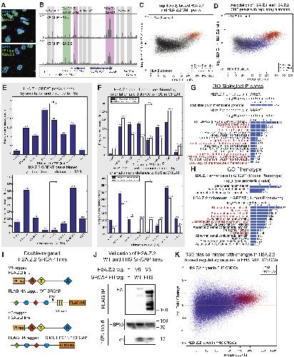
Figure 5. H2A.Z.2-Biased Regions Are Found at AT-Rich Enhancers Near Genes Downregulated in FHS. (A) CRISPR/Cas9 targeting strategy in hESCs for endogenously V5-tagging N-terminus of H2A.Z.1 and H2A.Z.2 by homologous recombination. H2A.Z.1 in magenta, H2A.Z.2 in green. (B) Immunoblot against V5 tag for H2A.Z.1 lines 1â3 and H2A.Z.2 lines 1â3, untargeted H9s as negative control. (C) H2A.Z sites classified into five categories with k-means algorithm based on chromatin modifications and into H2A.Z.1-biased sites (green) or H2A.Z.2-biased sites (purple) based on V5-tag ChIP-seq data. (D) Distribution of H2A.Z.1/H2A.Z.2 ratio over CNCC regulatory element landscape. Upper panel: histogram of H2A.Z.1/H2A.Z.2 ratio distribution. Lower panel: scatter plot of regulatory regions, colored by H2A.Z.1/H2A.Z.2 ratio as in upper panel. x axis: log ratio of H3K4me1 to H3K4me3 differentiating promoters from enhancer-like elements; y axis: log ratio of H3K27ac to H3K27me3 reflecting region transcriptional activity and Polycomb silencing, respectively. (E) Genes in proximity of H2A.Z.2-biased regulatory regions downregulated in FHS CNCCs. 1D scatterplot of gene expression changes between WT and FHS SRCAP CNCCs for genes in proximity to H2A.Z.1-biased or H2A.Z.2-biased promoter-distal ChIP-seq peaks or genes with only unbiased elements in vicinity. Genes with RNA-seq differential expression analysis FDR <0.1 colored in red, others in blue. (F) Motif associated by MEME with H2A.Z.1-biased enhancers, using identified CNCC enhancers as background model (Bailey et al., 2009). (G) Primary and secondary motifs associated by MEME with H2A.Z.2-biased enhancers, using identified CNCC enhancers as background model (Bailey et al., 2009). (H) Association of changes in H2A.Z.2 incorporation for WT and FHS SRCAP CNCCs with DNA AT-content. Plot of H2A.Z.2 incorporation in FHS CNCCs compared to WT CNCCs with a range of AT-content from 30% (blue) to 50% (green) to 70% (red). X axis is mean counts, normalized reads for each site with adjusted mean as base factor. See also Figure S5. |
|
|
Figure S5FHS SRCAP Defects Are in Part Due to Histone Variant H2A.Z.2 Dysfunction, Related to Figure 5. A) Confocal microscopy of immunofluorescence staining in CNCCs with H2A.Z.1 or H2A.Z.2 endogenously V5- tagged; DAPI in blue, V5 (mouse antibody) in green. 10μm scale bar denoted. (B) ChIP-seq traces for V5-tagged H2A.Z.1 (lines #1-#3 overlaid, shown in gray) and V5-tagged H2A.Z.2 (lines #1-#3 overlaid, shown in gray) at the SOX9 gene. Alignment to hg19, window at chr17: 69,940,012-70,184,231. H2A.Z.1 biased peaks shaded in purple, H2A.Z.2 biased peaks shaded in green, unbiased peaks shaded in gray. (C) Identification of statistically significant H2A.Z.1 and H2A.Z.2 biased peaks. Plot of H2A.Z.1 ChIP enrichment versus H2A.Z.2 ChIP enrichment with identification of significant Z.1 sites (red), significant Z.2 sites (green), and not significant sites (grey). X-axis is mean counts, which are normalized reads for each site with an adjusted mean for a base factor. (D) Association of H2A.Z.1 and H2A.Z.2 biased peaks with regulatory elements. Plot of H2A.Z.1 ChIP enrichment versus H2A.Z.2 ChIP enrichment with identification of promoters (red), enhancers (blue), and other sites (grey). X-axis is mean counts, which are normalized reads for each site with an adjusted mean for a base factor. (E) All H2A.Z.1 and H2A.Z.2 biased peaks GREAT analysis - x-axis is distance to TSS in kb, y-axis is number of region-gene associations. TSS is indicated on graph (McLean et al., 2010). (F) All H2A.Z.1 and H2A.Z.2 biased enhancers, as defined by chromatin modifications (Figure 4E) - GREAT analysis - x-axis is distance to TSS in kb, y-axis is number of region-gene associations. TSS is indicated on graph. Background set all identified enhancer regions from CNCCs (McLean et al., 2010). (G) GO biological processes terms for H2A.Z.1 and H2A.Z.2 biased enhancers with description, binomial rank, p-value, and FDR (McLean et al., 2010). Processes relevant to FHS and neural crest development in red. (H) GO phenotypes (human and mouse) terms for H2A.Z.1 and H2A.Z.2 biased enhancers with description, binomial rank, p-value, and FDR (McLean et al., 2010). Phenotypes relevant to FHS symptoms in red. (I) CRISPR/Cas9 targeting strategy in hESCs for retargeting the V5-tagged H2A.Z.2 line with endogenous tagging and/or truncation of SRCAP gene using homologous recombination with ultramers to add FLAG-HA tag. SRCAP and H2A.Z.2 protein domains annotated as previously described. (J) Validation of FLAG-HA tagged WT SRCAP and FHS mutant CNCCs by whole cell immunoprecipitation for FLAG with immunoblotting against HA tag. Immunoblot against input sample for V5 tag, endogenous SRCAP protein, and HSP90 as a loading control, with untargeted H9s as negative control. (K) Association of statistically significant changes in H2A.Z.2 incorporation between WT and FHS MUT CNCCs with regulatory elements. Plot of H2A.Z.1 ChIP enrichment versus H2A.Z.2 ChIP enrichment with identification of TSSs/promoters (red) and other non-TSS sites including enhancers (blue). X-axis is mean counts, which are normalized reads for each site with an adjusted mean for a base factor. |
|
|
Figure 6. H2A.Z.2 but Not H2A.Z.1 Can Rescue FHS In Vivo Due to a Single Amino Acid Substitution. A) Schematic of H2A.Z.1 and H2A.Z.2 protein domains. Red, yellow, and blue diamonds denote three amino acids divergent between H2A.Z.1 and H2A.Z.2. Structural domains including loop 1, loop 2, and docking domain in brackets and alpha helices are indicated. (BâD) Ventral and lateral views of dissected X. laevis cartilage Alcian blue stained at stage 40 and injected as schematically indicated above each image. Scale bar, 0.5 mm. All FHS MO #1 injected at 5.0 μM, all mRNA at 2.5 ng each. (B) WT (mock injected), H2A.Z.1 mRNA overexpression, and H2A.Z.2 mRNA overexpression. (C) SRCAP FHS MO #1, injected alone or with H2A.Z.1 mRNA or H2A.Z.2 mRNA. (D) SRCAP FHS MO #1, injected with H2A.Z.1 T14A mRNA, or H2A.Z.1 S38T mRNA, or H2A.Z.1 V127A mRNA. (E) Blinded quantification of characteristic craniofacial phenotype for FHS rescue with H2AZ.1 and H2AZ.2 mRNA. Statistical test was Fisherâs exact test (FET). FET p value <0.005 = ââ, FET p value <10eâ5 = ââ. Animals from n = 3 biologically independent experiments. (F) Blinded quantification of characteristic craniofacial phenotype for FHS rescue with H2AZ subtypes and H2AZ.1 single amino acid substitution mRNA, includes samples from (E). Statistical test was Pearsonâs chi-squared 2-sample test for equality of proportions with continuity correction. FET p value <0.005 = ââ, FET p value <10eâ5 = âââ. Animals from n = 3 biologically independent experiments. See also Figure S6. |
|
|
Figure S6. FHS SRCAP Defects Can be Rescued by Overexpression of Histone Variant H2A.Z.2 Due to a Single Subtype-Specific Amino Acid Difference, Related to Figure 6. ) Ventral view of tadpoles stained with Alcian blue at stage 40, WT, HA-tagged H2A.Z.1 mRNA overexpression, HA-tagged H2A.Z.2 mRNA overexpression, FHS MO #1, FHS MO #1 with HA-tagged H2A.Z.1 mRNA overexpression, and FHS MO #1 HA-tagged H2A.Z.2 mRNA overexpression. All FHS MO #1 at 5.0 μM, all mRNA at 2.5ng each. 0.5 mm scale bar indicated for each image. Animals from n = 3 biologically independent experiments. (B) Ventral view of tadpoles stained with Alcian blue at stage 40, WT, FHS MO #1 with HA-tagged H2A.Z.1 T14A mRNA overexpression FHS MO #1 with HA-tagged H2A.Z.1 S38T mRNA overexpression, and FHS MO #1 HA-tagged H2A.Z.1 V127A mRNA overexpression. All FHS MO #1 at 5.0 μM, all mRNA at 2.5ng each. 0.5 mm scale bar indicated for each image. Animals from n = 3 biologically independent experiments. (C) Western blot of cellular extract from dissected X. laevis at neurula stage, with WT, FHS MO #1, FHS MO #1 with HA-tagged H2A.Z.1 mRNA overexpression, FHS MO #1 with HA-tagged H2A.Z.2 mRNA overexpression, FHS MO #1 with HA-tagged H2A.Z.1 T14A mRNA overexpression, FHS MO #1 with HA-tagged H2A.Z.1 S38T mRNA overexpression, and FHS MO #1 HA-tagged H2A.Z.1 V127A mRNA overexpression samples. Antibodies against total H2A.Z (endogenous H2A.Z and overexpressed HA-tagged H2A.Z.1 or H2A.Z.2 or mutants) (rabbit) and H3 (mouse, loading control). 1X and 2X dilution of each sample. Imaged on LI-COR Odyssey, changes in signal intensity of total H2A.Z in relation to control H3 signal shown below blots with quantifications done in ImageJ. (D) Quantitative analysis of craniofacial phenotype due to FHS truncation upon rescue by overexpression with H2A.Z.1 and H2A.Z.2 mRNA. Normal range in blue, abnormal range in red, partial rescue in light purple. Analyses include nose to tail length (p-value not significant), distance between eyes, and area of ceratohyal cartilage. Statistical analysis ANOVA followed by Tukey HSD test, n.s. - p-value > 0.05, â - p-value < 0.05, ââ - p-value < 0.005, âââ - p-value < 0.0005. (E) Quantitative analysis of craniofacial phenotype due to FHS truncation upon rescue by overexpression with H2A.Z.1 and H2A.Z.2 mRNA and H2A.Z.1 single amino acid mutants (T14A, S38T, V127A). Normal range in blue, abnormal range in red, partial rescue in light purple. Analyses include nose to tail length (p-value not significant), distance between eyes, and area of ceratohyal cartilage. Statistical analysis ANOVA followed by Tukey HSD test, n.s. - p-value > 0.05, â - p-value < 0.05, ââ - p-value < 0.005, âââ - p-value < 0.0005. |
|
|
Figure S7. Structural Differences between H2A.Z-Subtypes H2A.Z.1 and H2A.Z.2, Related to Figure 7. (A) Alignments of crystal structures of H2A.Z.1 (purple/pink) and H2A.Z.2 (green/yellow) (Horikoshi et al., 2013, Horikoshi et al., 2016). Amino acid differences A14/T14, S38/T38, and V127/A127 denoted with arrows. Predicted SRCAP binding site denoted with gray arrows (Hong et al., 2014). RMSD calculated in Pymol. (B) Main and side chain structures of H2A.Z.1 (pink) and H2A.Z.2 (yellow) loop 1. Amino acid difference S38/T38 denoted with arrows (Horikoshi et al., 2013, Horikoshi et al., 2016). |
|
|
Figure 7. Proposed Model of Floating-Harbor Syndrome and H2A.Z Subtype Specialization. In FHS, heterozygous SRCAP mutation truncates the protein prior to DNA-binding AT-hooks, causing loss of SRCAP from nucleus and chromatin. With a diminished dose of functional SRCAP present in FHS, nuclear H2A.Z-remodeling activity is reduced. Genomic incorporation pattern of the two H2A.Z subtypes is qualitatively similar, but is biased toward promoters for H2A.Z.1 and AT-rich enhancers for H2A.Z.2. In FHS CNCCs, H2A.Z.2 is preferentially lost from AT-rich enhancers, and associated genes are downregulated. These sensitized regions regulate genes important for CNCC migration and differentiation. FHS patients have craniofacial anomalies related to defects in these developmental processes. See also Figure S7. |
References [+] :
Bailey,
MEME SUITE: tools for motif discovery and searching.
2009, Pubmed
Bailey, MEME SUITE: tools for motif discovery and searching. 2009, Pubmed
Bajpai, CHD7 cooperates with PBAF to control multipotent neural crest formation. 2010, Pubmed , Xenbase
Betancur, Assembling neural crest regulatory circuits into a gene regulatory network. 2010, Pubmed
Bhat, A gene network that coordinates preplacodal competence and neural crest specification in zebrafish. 2013, Pubmed
Bönisch, Histone H2A variants in nucleosomes and chromatin: more or less stable? 2012, Pubmed
Buschbeck, Variants of core histones and their roles in cell fate decisions, development and cancer. 2017, Pubmed
Calo, Tissue-selective effects of nucleolar stress and rDNA damage in developmental disorders. 2018, Pubmed , Xenbase
Calo, Modification of enhancer chromatin: what, how, and why? 2013, Pubmed
Cong, Genome engineering using CRISPR-Cas9 system. 2015, Pubmed
Devotta, Sf3b4-depleted Xenopus embryos: A model to study the pathogenesis of craniofacial defects in Nager syndrome. 2016, Pubmed , Xenbase
Dryhurst, Characterization of the histone H2A.Z-1 and H2A.Z-2 isoforms in vertebrates. 2009, Pubmed
Dubey, Modeling human craniofacial disorders in Xenopus. 2017, Pubmed , Xenbase
Dunn, Histone Hypervariants H2A.Z.1 and H2A.Z.2 Play Independent and Context-Specific Roles in Neuronal Activity-Induced Transcription of Arc/Arg3.1 and Other Immediate Early Genes. 2017, Pubmed
Eirín-López, The evolutionary differentiation of two histone H2A.Z variants in chordates (H2A.Z-1 and H2A.Z-2) is mediated by a stepwise mutation process that affects three amino acid residues. 2009, Pubmed
Eisen, Controlling morpholino experiments: don't stop making antisense. 2008, Pubmed , Xenbase
Faast, Histone variant H2A.Z is required for early mammalian development. 2001, Pubmed
Fedorov, 3D Slicer as an image computing platform for the Quantitative Imaging Network. 2012, Pubmed
Fryns, The Floating-Harbor syndrome: two affected siblings in a family. 1996, Pubmed
Hersh, Changing phenotype in Floating-Harbor syndrome. 1998, Pubmed
Hong, The catalytic subunit of the SWR1 remodeler is a histone chaperone for the H2A.Z-H2B dimer. 2014, Pubmed
Hood, Mutations in SRCAP, encoding SNF2-related CREBBP activator protein, cause Floating-Harbor syndrome. 2012, Pubmed
Horikoshi, Crystal structures of heterotypic nucleosomes containing histones H2A.Z and H2A. 2016, Pubmed
Horikoshi, Structural polymorphism in the L1 loop regions of human H2A.Z.1 and H2A.Z.2. 2013, Pubmed
Hu, Epigenetic regulation in neural crest development. 2014, Pubmed
Jones, An overview of Xenopus development. 2008, Pubmed , Xenbase
Kim, HISAT: a fast spliced aligner with low memory requirements. 2015, Pubmed
Kong, Neural crest development and craniofacial morphogenesis is coordinated by nitric oxide and histone acetylation. 2014, Pubmed
Kosugi, Systematic identification of cell cycle-dependent yeast nucleocytoplasmic shuttling proteins by prediction of composite motifs. 2009, Pubmed
Ku, H2A.Z landscapes and dual modifications in pluripotent and multipotent stem cells underlie complex genome regulatory functions. 2012, Pubmed
Lander, Interactions between Twist and other core epithelial-mesenchymal transition factors are controlled by GSK3-mediated phosphorylation. 2013, Pubmed , Xenbase
Langmead, Fast gapped-read alignment with Bowtie 2. 2012, Pubmed
Leek, The sva package for removing batch effects and other unwanted variation in high-throughput experiments. 2012, Pubmed
Le Goff, Not all floating-harbor syndrome cases are due to mutations in exon 34 of SRCAP. 2013, Pubmed
Li, The Sequence Alignment/Map format and SAMtools. 2009, Pubmed
Liang, Structural basis of H2A.Z recognition by SRCAP chromatin-remodeling subunit YL1. 2016, Pubmed
Liao, featureCounts: an efficient general purpose program for assigning sequence reads to genomic features. 2014, Pubmed
Love, Moderated estimation of fold change and dispersion for RNA-seq data with DESeq2. 2014, Pubmed
Luo, Induction of neural crest in Xenopus by transcription factor AP2alpha. 2003, Pubmed , Xenbase
Maze, Every amino acid matters: essential contributions of histone variants to mammalian development and disease. 2014, Pubmed
McLean, GREAT improves functional interpretation of cis-regulatory regions. 2010, Pubmed
Megason, In toto imaging of embryogenesis with confocal time-lapse microscopy. 2009, Pubmed
Méndez, Chromatin association of human origin recognition complex, cdc6, and minichromosome maintenance proteins during the cell cycle: assembly of prereplication complexes in late mitosis. 2000, Pubmed , Xenbase
Milet, Neural crest induction at the neural plate border in vertebrates. 2012, Pubmed , Xenbase
Monsoro-Burq, A rapid protocol for whole-mount in situ hybridization on Xenopus embryos. 2007, Pubmed , Xenbase
Morcos, Achieving targeted and quantifiable alteration of mRNA splicing with Morpholino oligos. 2007, Pubmed
Morrison, Single-cell transcriptome analysis of avian neural crest migration reveals signatures of invasion and molecular transitions. 2017, Pubmed
Morrison, Chromatin remodelling beyond transcription: the INO80 and SWR1 complexes. 2009, Pubmed
Nikkel, The phenotype of Floating-Harbor syndrome: clinical characterization of 52 individuals with mutations in exon 34 of SRCAP. 2013, Pubmed
Obri, ANP32E is a histone chaperone that removes H2A.Z from chromatin. 2014, Pubmed
Patton, Floating-Harbor syndrome. 1991, Pubmed
Pegoraro, Signaling and transcriptional regulation in neural crest specification and migration: lessons from xenopus embryos. 2013, Pubmed , Xenbase
Prescott, Enhancer divergence and cis-regulatory evolution in the human and chimp neural crest. 2015, Pubmed
Pünzeler, Multivalent binding of PWWP2A to H2A.Z regulates mitosis and neural crest differentiation. 2017, Pubmed , Xenbase
Quinlan, BEDTools: a flexible suite of utilities for comparing genomic features. 2010, Pubmed
Rada-Iglesias, A unique chromatin signature uncovers early developmental enhancers in humans. 2011, Pubmed , Xenbase
Rada-Iglesias, Epigenomic annotation of enhancers predicts transcriptional regulators of human neural crest. 2012, Pubmed , Xenbase
Robinson, Integrative genomics viewer. 2011, Pubmed
Ruhl, Purification of a human SRCAP complex that remodels chromatin by incorporating the histone variant H2A.Z into nucleosomes. 2006, Pubmed
Sargent, Transcriptional regulation at the neural plate border. 2006, Pubmed , Xenbase
Schindelin, Fiji: an open-source platform for biological-image analysis. 2012, Pubmed
Sinner, Global analysis of the transcriptional network controlling Xenopus endoderm formation. 2006, Pubmed , Xenbase
Vardabasso, Histone variant H2A.Z.2: A novel driver of melanoma progression. 2016, Pubmed
Vardabasso, Histone Variant H2A.Z.2 Mediates Proliferation and Drug Sensitivity of Malignant Melanoma. 2015, Pubmed
White, The phenotype of Floating-Harbor syndrome in 10 patients. 2010, Pubmed
Wong, The chromatin remodeling protein, SRCAP, is critical for deposition of the histone variant H2A.Z at promoters. 2007, Pubmed
Wysocka, Loss of HCF-1-chromatin association precedes temperature-induced growth arrest of tsBN67 cells. 2001, Pubmed
Zhang, Model-based analysis of ChIP-Seq (MACS). 2008, Pubmed
Zhou, Mechanisms of ATP-Dependent Chromatin Remodeling Motors. 2016, Pubmed
