Click here to close
Hello! We notice that you are using Internet Explorer, which is not supported by Xenbase and may cause the site to display incorrectly.
We suggest using a current version of Chrome,
FireFox, or Safari.
The SNPs in myoD gene from normal muscle developing individuals have no effect on muscle mass.
Ding S, Nie Y, Zhang X, Liu X, Wang C, Yuan R, Chen K, Zhu Q, Cai S, Fang Y, Chen Y, Mo D.
???displayArticle.abstract???
BACKGROUND: Myogenic Differentiation 1 (MyoD) is a crucial master switch in regulating muscle-specific gene transcription. Forced expression of myoD is equipped to induce several cell lineages into myoblast, which then differentiate and fuse into myotube. Pig is one of the most significant livestock supplying meat, and has been classified into lean, fat and miniature pig breeds. However, the mechanisms underlying muscle mass variation among different pig breeds have remained unclear. Considering the important effect of MyoD on muscle development, it remains to be investigated whether the difference in muscle mass is caused by its single nucleotide polymorphisms (SNPs) which are the major differences among pig breeds at DNA level.
RESULTS: In this study, we identified the locations of porcine myoD regulatory regions including proximal regulatory region (PRR), distal regulatory region (DRR), and core enhancer (CE) region. There are 8 SNPs in the regulatory regions and 6 SNPs in gene body region, which were identified from lean, fat and miniature pig populations. However, these SNPs have no effects on its temporal expression and transcriptional activity which might lead to the distinction in postnatal muscle mass. In addition, overexpression of myoD clones across from amphibious to mammals including xenopus tropicalis, chicken, mouse and pig whose gene identities vary from 68 to 84%, could promote myogenesis in NIH3T3 fibroblasts cells.
CONCLUSIONS: These results proved that myoD nucleotide variations from different pig populations have no effect on muscle mass, suggesting that the function of myoD is highly conserved not only among different pig breeds, but also across different species. Thus, it would be futile to discover SNPs affecting muscle mass in pig populations with normal muscle development.
2018YFD0501200 National Key R&D Program of China, 31772565 National Natural Science Foundation of China, 2014YT02H042 Sailing Plan of Guangdong Province, CARS-36 National Swine Industry Technology System
Fig. 1. Sequence and location determination of myoD in pigs. (a-c) Homology of CE regions (a), DRR (b) and PRR (c) of humans, mice and pigs myoD were obtained respectively. The CE region is highly conservative among the three species. Regions of identity of three species are represented in red. Consensus or near-consensus binding motifs for factors implicated in muscle gene regulation (black boxes) were identified. d A statistical map of the regulatory region of myoD gene in pigs
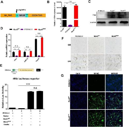
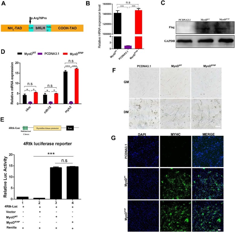
Fig. 2. The mutation (Arg76Pro) of MyoD has no effect on its transcriptional activity. a Schematic representation of WT pig MyoD protein. Arrows denote amino acid positions of the mutation. b qPCR analysis for the expression of myoD in NIH3T3 cells treated with overexpression Flag-MyoDWTãFlag-MyoDR76P or a control Flag vector. GAPDH was used as internal control. c Western blotting analysis for protein levels of MyoD by Flag antibody for 48âh in GM. d qPCR analysis was performed to detect the level of ckmãcdh15 and myh3 at 3d post-differentiation. e 293âT cells were transiently transfected with 4Rtk-luc and expression vector encoding the indicated proteins. Cells were harvested 48âh post-transfection. Firefly and Renilla luciferase activities were measured using the Dual-Luciferase Reporter Assay System Kit (Promega). The data was presented as the normalized ratio of Firefly luciferase activity to the Renilla luciferase activity. f The myotube formation was observed under white light after differentiation for 5âdays. Scale bar =50âμm. g After transfection and differentiation for 6âdays, MyHC was detected by immunofluorescence staining. Scale barâ=â100âμm. Data are presented as meanâ±âS.E.M.; nâ=â3; *pâ<â0.05, ***pâ<â0.001 (Studentâs t-test)
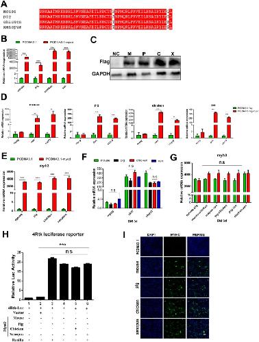
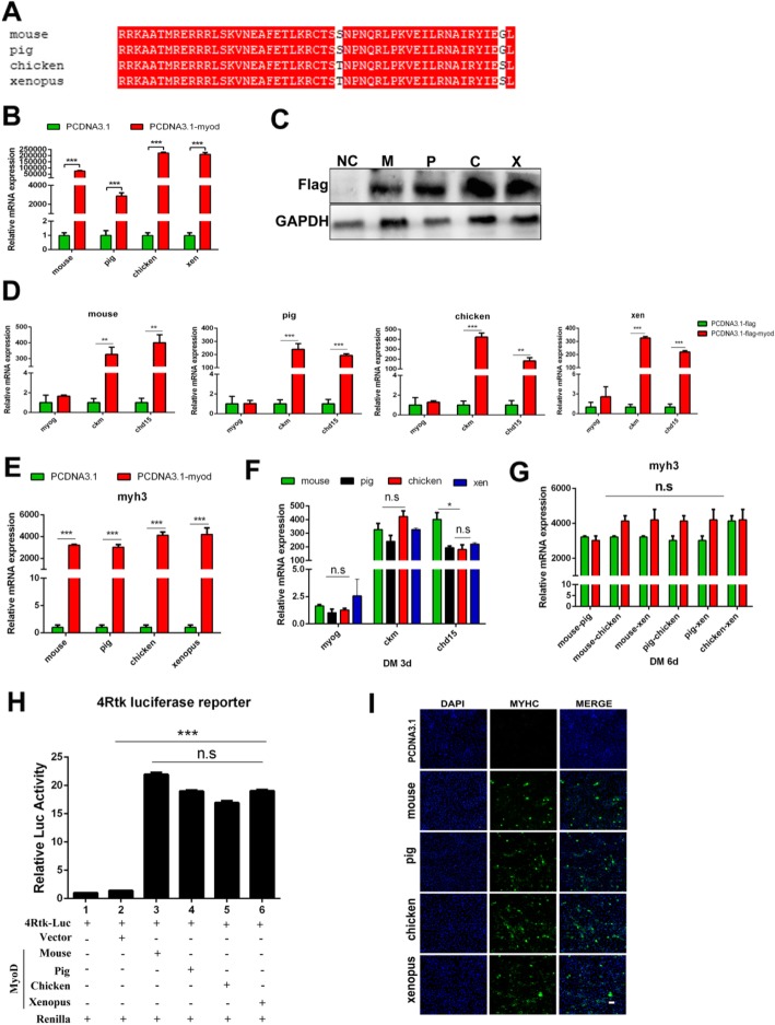
Fig. 3. There is no difference in the transcriptional activity of MyoD among four species. a Alignment of bHLH domain among mouse, pig, chicken and xenopus. b qPCR analysis for the expression of myoD in NIH3T3 cells treated with overexpression Flag-myoD plasmid of different species or a control Flag vector in GM for 36âh. c After transfection of 48âh, MyoD protein level was detected by Flag antibody. Ctrl represents a control group. (d, e) qPCR analysis was performed to detect the expression level of myog, ckm, cdh15 and myh3 in different species at 3d (d) or 6d (e) post-differentiation. f, g The significance analysis of expression levels of key factors of myogenic differentiation from D and E in different species to determine whether MyoD has the same transcriptional activity. h 293âT cells were transiently transfected with 4Rtk-luc and myoD expression vectors of different species. After transfection of 48âh, cells were harvested to measure Firefly and Renilla luciferase activities by Dual-Luciferase Reporter Assay System Kit (Promega). i Immunofluorescence detection of MyHC (green) in myoD plasmid of mouse, pig, chicken and xenopus or control transfected NIH3T3 cells after 7âdays of differentiation. Data are presented as meanâ±âS.E.M.; nâ=â3; *pâ<â0.05, **pâ<â0.01, ***pâ<â0.001 (Studentâs t-test); Scale bar =100âμm
Andersson,
Domestic-animal genomics: deciphering the genetics of complex traits.
2004, Pubmed
Andersson,
Domestic-animal genomics: deciphering the genetics of complex traits.
2004,
Pubmed Asakura,
The regulation of MyoD gene expression: conserved elements mediate expression in embryonic axial muscle.
1995,
Pubmed
,
Xenbase Chen,
The core enhancer is essential for proper timing of MyoD activation in limb buds and branchial arches.
2004,
Pubmed Chen,
Two upstream enhancers collaborate to regulate the spatial patterning and timing of MyoD transcription during mouse development.
2001,
Pubmed Di Gioia,
Recessive MYF5 Mutations Cause External Ophthalmoplegia, Rib, and Vertebral Anomalies.
2018,
Pubmed Fong,
Conversion of MyoD to a neurogenic factor: binding site specificity determines lineage.
2015,
Pubmed Freilich,
Implant-guided vertical bone growth in the mini-pig.
2012,
Pubmed Garstang,
An Enhancer-Derived RNA Muscles In to Regulate Myogenin In trans.
2018,
Pubmed Goldhamer,
Embryonic activation of the myoD gene is regulated by a highly conserved distal control element.
1995,
Pubmed Harada,
Incorporation of histone H3.1 suppresses the lineage potential of skeletal muscle.
2015,
Pubmed Hettmer,
Muscling in: Uncovering the origins of rhabdomyosarcoma.
2010,
Pubmed Huang,
Ccndbp1 is a new positive regulator of skeletal myogenesis.
2016,
Pubmed Law,
Expression of Non-acetylatable H2A.Z in Myoblast Cells Blocks Myoblast Differentiation through Disruption of MyoD Expression.
2015,
Pubmed Li,
Fast and accurate short read alignment with Burrows-Wheeler transform.
2009,
Pubmed Li,
Genetic effects of IGF-1 gene on the performance in Landrace x Lantang pig resource population.
2003,
Pubmed Luo,
Deltex2 represses MyoD expression and inhibits myogenic differentiation by acting as a negative regulator of Jmjd1c.
2017,
Pubmed McKenna,
The Genome Analysis Toolkit: a MapReduce framework for analyzing next-generation DNA sequencing data.
2010,
Pubmed Mueller,
MUNC, a long noncoding RNA that facilitates the function of MyoD in skeletal myogenesis.
2015,
Pubmed Newcom,
Breed differences and genetic parameters of myoglobin concentration in porcine longissimus muscle.
2004,
Pubmed Rudnicki,
MyoD or Myf-5 is required for the formation of skeletal muscle.
1993,
Pubmed Schuster-Gossler,
Premature myogenic differentiation and depletion of progenitor cells cause severe muscle hypotrophy in Delta1 mutants.
2007,
Pubmed Scionti,
LSD1 Controls Timely MyoD Expression via MyoD Core Enhancer Transcription.
2017,
Pubmed Singh,
Differential modulation of cell cycle progression distinguishes members of the myogenic regulatory factor family of transcription factors.
2013,
Pubmed Suzuki,
Carcass composition and meat quality of Chinese purebred and European × Chinese crossbred pigs.
1991,
Pubmed Tang,
LongSAGE analysis of skeletal muscle at three prenatal stages in Tongcheng and Landrace pigs.
2007,
Pubmed Tapscott,
The circuitry of a master switch: Myod and the regulation of skeletal muscle gene transcription.
2005,
Pubmed Tapscott,
MyoD1: a nuclear phosphoprotein requiring a Myc homology region to convert fibroblasts to myoblasts.
1988,
Pubmed Tapscott,
A novel myoblast enhancer element mediates MyoD transcription.
1992,
Pubmed Tsai,
A Muscle-Specific Enhancer RNA Mediates Cohesin Recruitment and Regulates Transcription In trans.
2018,
Pubmed Wang,
Loss of MyoD Promotes Fate Transdifferentiation of Myoblasts Into Brown Adipocytes.
2017,
Pubmed Weintraub,
Activation of muscle-specific genes in pigment, nerve, fat, liver, and fibroblast cell lines by forced expression of MyoD.
1989,
Pubmed White,
Myotube formation is delayed but not prevented in MyoD-deficient skeletal muscle: studies in regenerating whole muscle grafts of adult mice.
2000,
Pubmed Zhao,
Comparative analyses by sequencing of transcriptomes during skeletal muscle development between pig breeds differing in muscle growth rate and fatness.
2011,
Pubmed