XB-ART-56249
PLoS One
2019 Aug 30;148:e0221698. doi: 10.1371/journal.pone.0221698.
Show Gene links
Show Anatomy links
Divergent roles of the Wnt/PCP Formin Daam1 in renal ciliogenesis.
???displayArticle.abstract???
Kidneys are composed of numerous ciliated epithelial tubules called nephrons. Each nephron functions to reabsorb nutrients and concentrate waste products into urine. Defects in primary cilia are associated with abnormal formation of nephrons and cyst formation in a wide range of kidney disorders. Previous work in Xenopus laevis and zebrafish embryos established that loss of components that make up the Wnt/PCP pathway, Daam1 and ArhGEF19 (wGEF) perturb kidney tubulogenesis. Dishevelled, which activates both the canonical and non-canonical Wnt/PCP pathway, affect cilia formation in multiciliated cells. In this study, we investigated the role of the noncanoncial Wnt/PCP components Daam1 and ArhGEF19 (wGEF) in renal ciliogenesis utilizing polarized mammalian kidney epithelia cells (MDCKII and IMCD3) and Xenopus laevis embryonic kidney. We demonstrate that knockdown of Daam1 and ArhGEF19 in MDCKII and IMCD3 cells leads to loss of cilia, and Daam1's effect on ciliogenesis is mediated by the formin-activity of Daam1. Moreover, Daam1 co-localizes with the ciliary transport protein Ift88 and is present in cilia. Interestingly, knocking down Daam1 in Xenopus kidney does not lead to loss of cilia. These data suggests a new role for Daam1 in the formation of primary cilia.
???displayArticle.pubmedLink??? 31469868
???displayArticle.pmcLink??? PMC6716777
???displayArticle.link??? PLoS One
???displayArticle.grants??? [+]
Species referenced: Xenopus laevis
Genes referenced: cby1 ctnnb1 daam1 dvl2 fmn1 grap2 ift88 lhx1 ran
GO keywords: Wnt signaling pathway
???displayArticle.disOnts??? Joubert syndrome [+]
???attribute.lit??? ???displayArticles.show???
|
|
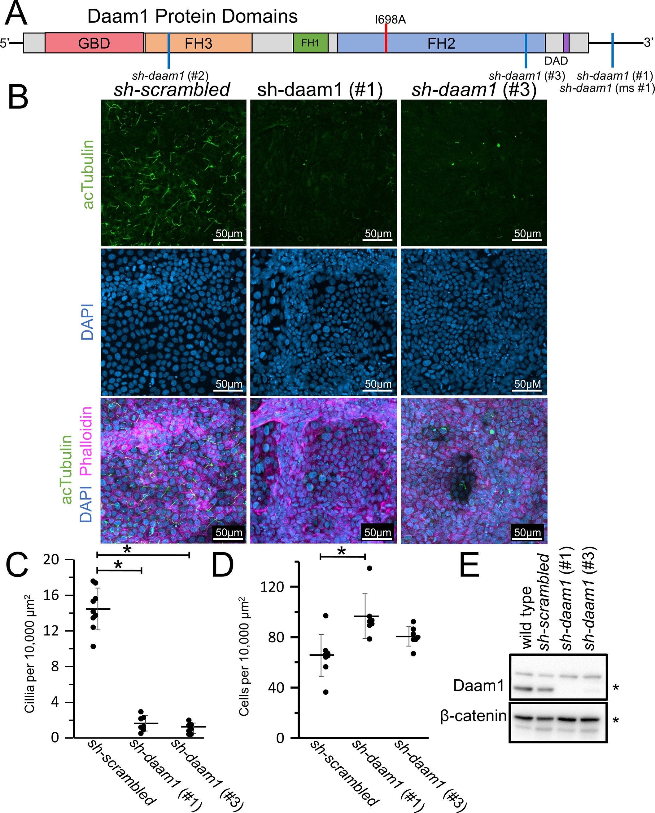
Fig 1. Daam1 knockdown results in a loss of primary cilia in MDCKII cells. A) Diagram illustrating the domains within the Daam1 protein. The GBD (DiaphanousGTPase-binding Domain), FH3 (Diaphanous FH3 Domain), FH1 (Formin Homology 1), FH2 (Formin Homology 2) and DAD (Diaphanous Auto-regulatory Domain) are indicated. The location of the I698A mutation within the formin homology 2 domain (FH2) is marked with a red line, and positions corresponding to the shRNAs are marked with a blue line. MDCKII canine kidney epithelial cells were infected with either sh-daam1 or a control construct and grown upon transwell filters. B) Cells were stained with acetylated α-Tubulin antibody (acTubulin) to visualize primary cilia (green), DAPI to label nuclei (blue), and phalloidin to label F-actin (magenta). Confocal imaging was used to analyze the effect of Daam1 depletion on primary ciliogenesis. Scale bars equal to 50 μm. C) Cilia were quantified. Error bars are shown as ± SD and black dots indicate value of each image quatified. D) Cell numbers were quantified as described in S5 Fig. Error bars are shown as ± SD and black dots indicate value of each image quatified. E) Western blot of sh-daam1 MDCKII cell lysates showing depletion of Daam1 protein levels. β-catenin was used as a loading control. * indicates p < 0.05 as compared to sh-scrambled using two tailed t test. |
|
|
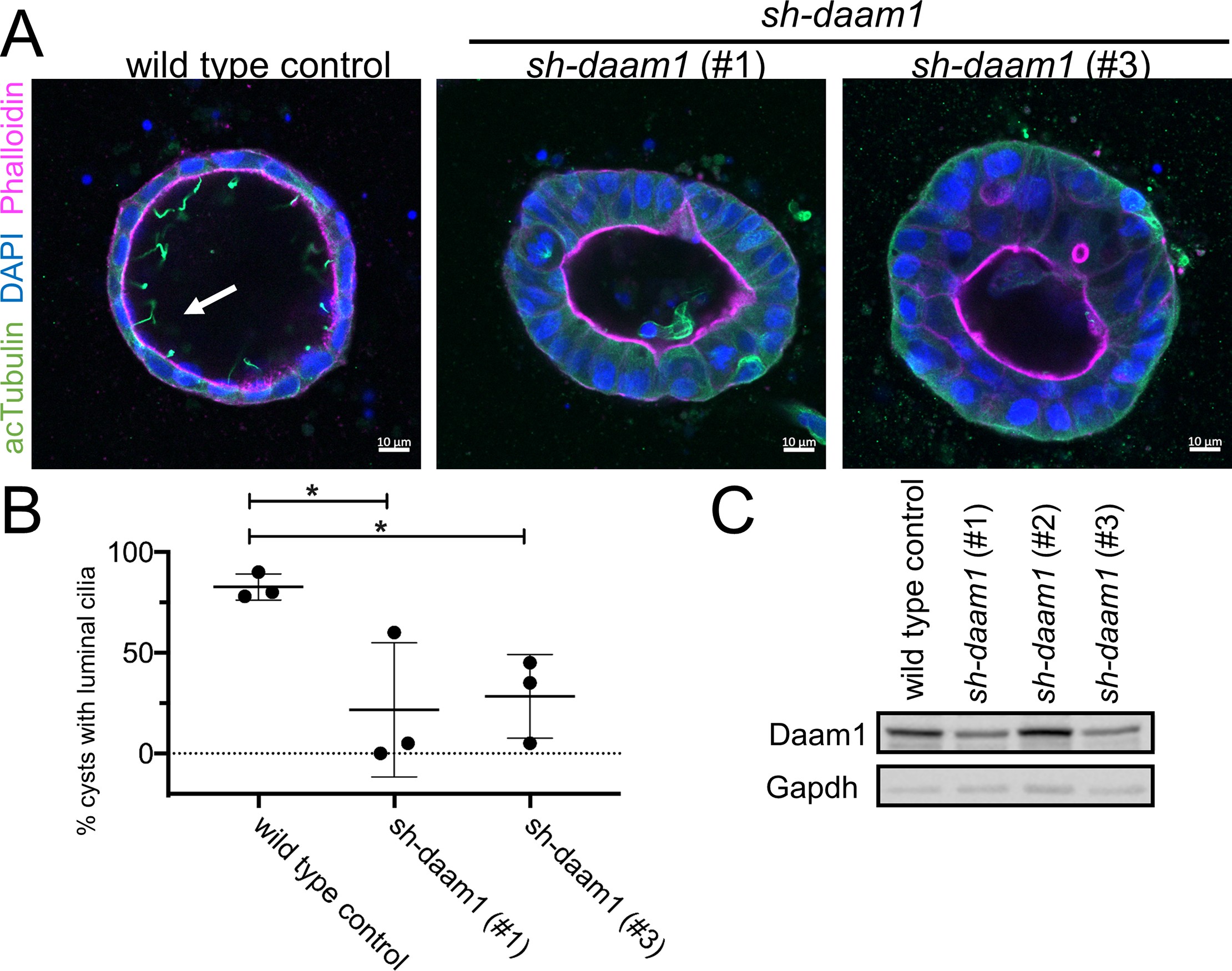
Fig 2. sh-daam1 depleted MDCKII cells show reduced luminal ciliogenesis in 3D cultures. Control and sh-daam1-depleted cells were cultured in collagen I matrix to form cysts. After 12â14 days in culture, cysts were fixed and stained with an antibody against acetylated α-Tubulin (acTubulin) to visualize primary cilia (green), phalloidin for F-actin (magenta) and DAPI for nuclei (blue). Using confocal imaging we analyzed the effect of Daam1 depletion on ciliogenesis. A) Representative merged confocal images showing reduction of luminal cilia upon Daam1 knockdown. White arrow points to luminal cilia in control cysts. Scale bars equal to 10 μm. B) The graph shows quantification of cysts with luminal cilia for each condition. Twenty randomly chosen cyst per sample were analyzed in three independent experiments. Error bars are shown as ± SD; Significance was calculated using unpaired, two-tailed t-test; ns indicates p > 0.05, * indicates p < 0.05, **p < 0.01 C) Western blot showing Daam1 protein levels in wild-type (control) cells and in cells expressing different shRNAs targeting Daam1. GAPDH was used as loading control. |
|
|
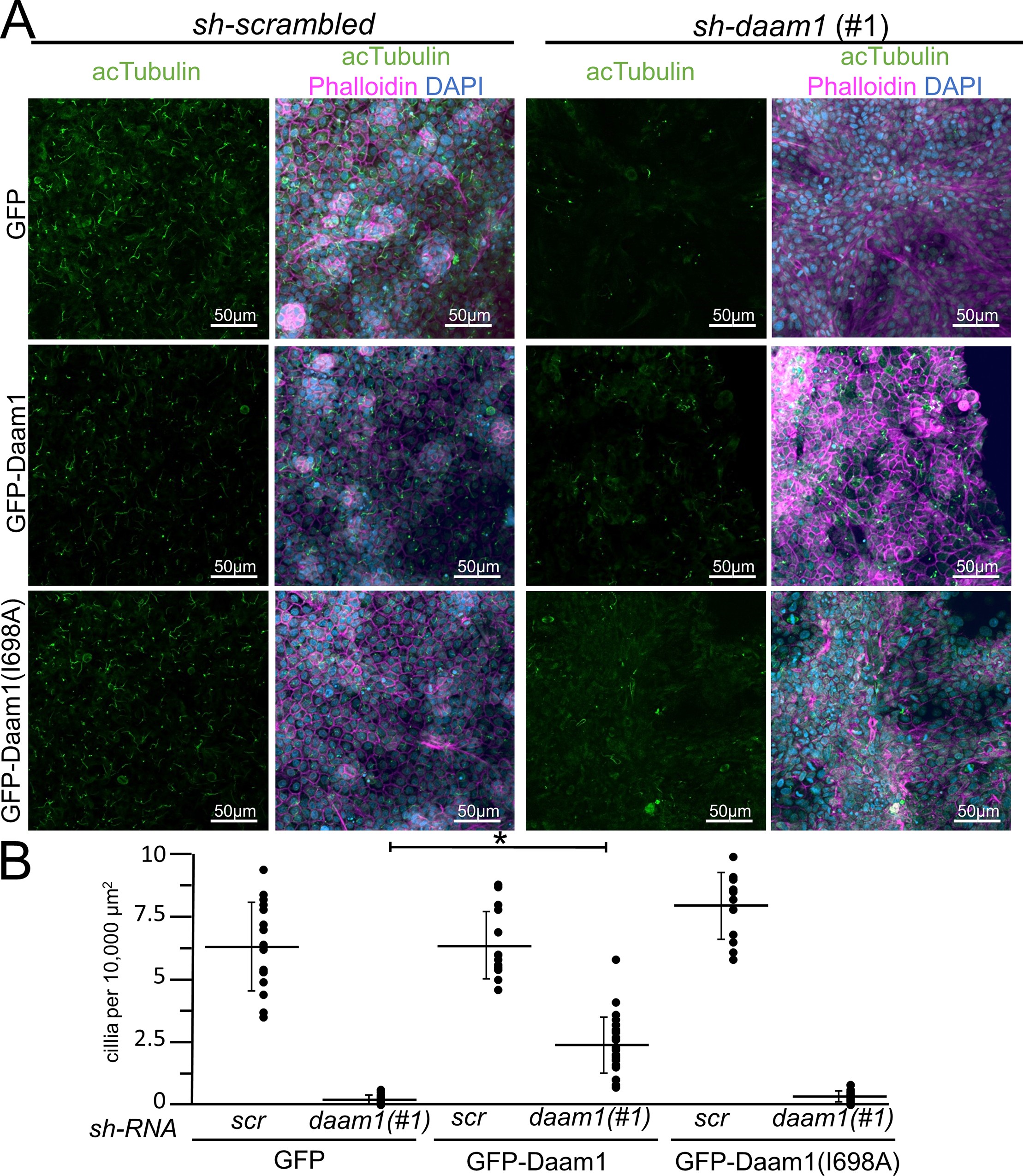
Fig 3. The sh-daam1 cilia phenotype can be rescued with wild-type Daam1 but not Daam1(I698A). Stable MDCKII cells infected with either sh-daam1 or a control sh-scrambled construct were transiently transfected with constructs that express either GFP, GFP-Daam1, or GFP-Daam1(I698A) constructs. Cells were grown on transwell filters and stained with acetylated α-Tubulin antibody (acTubulin) to label primary cilia (green), DAPI to label nuclei (blue), and phalloidin to label F-actin (Magemta). Confocal imaging was used to analyze the effects upon primary ciliogenesis. A) Representitive images of ciliated cells stained with acetylated tubulin (green), dapi (blue) and phalloidin (magenta). Scale bars equal to 50 μm. B) Quantification of the amount of ciliation. Error bars are shown as ± SD. Black dots indicate individual values for each image quantified. * indicates p < 0.05 as compared to sh-scrambled using two tailed t test. |
|
|
Fig 4. Daam1 localizes to ciliary vesicles and cilia. A) MDCKII cells were co-transfected with constructs that express mCherry-Daam1 and GFP-Daam1(I698A) then imaged via confocal to analyze the localization in live cells. B) MDCKII cells were co-transfected with constructs that express mCherry-Daam1 and Ift88-GFP than imaged via confocal in live cells to determine the subcellular localization. Scale bars equal to 10 μm. C) MCDKII Cells were transfected with mCherry-Daam1 along with GFP, GFP-Ift88, or GFP-Daam1(I698A), then colocalization was measured using both the Pearson and Manders equations. Error bars are shown as ± SD and black dots indicate colocalization value for each cell measured. D) Wildtype and sh-daam1 (#1) cells were cells were ciliated, fixed, then stained for Daam1 (Proteintech) and acTubulin (Sigma). E) MDCKII cells were subconfluently grown then fractionated for subcellular components. âTotalâ indicates whole cells lysated isolated prior to fractionation. Lysates were ran on Western blot and probed for Daam1, secretory components (Rab11), ciliary vesicles (Ift88), and cytoplasmic + vescular components (GAPDH). F) Cilia was isolated from IMCD3 cells and lysates were ran on a Western blot. âTotalâ indicates whole cell lysated isolated prior to deciliation. The blot was probed for the Daam1, a ciliary marker Ift88, and a cellular marker GAPDH. |
|
|
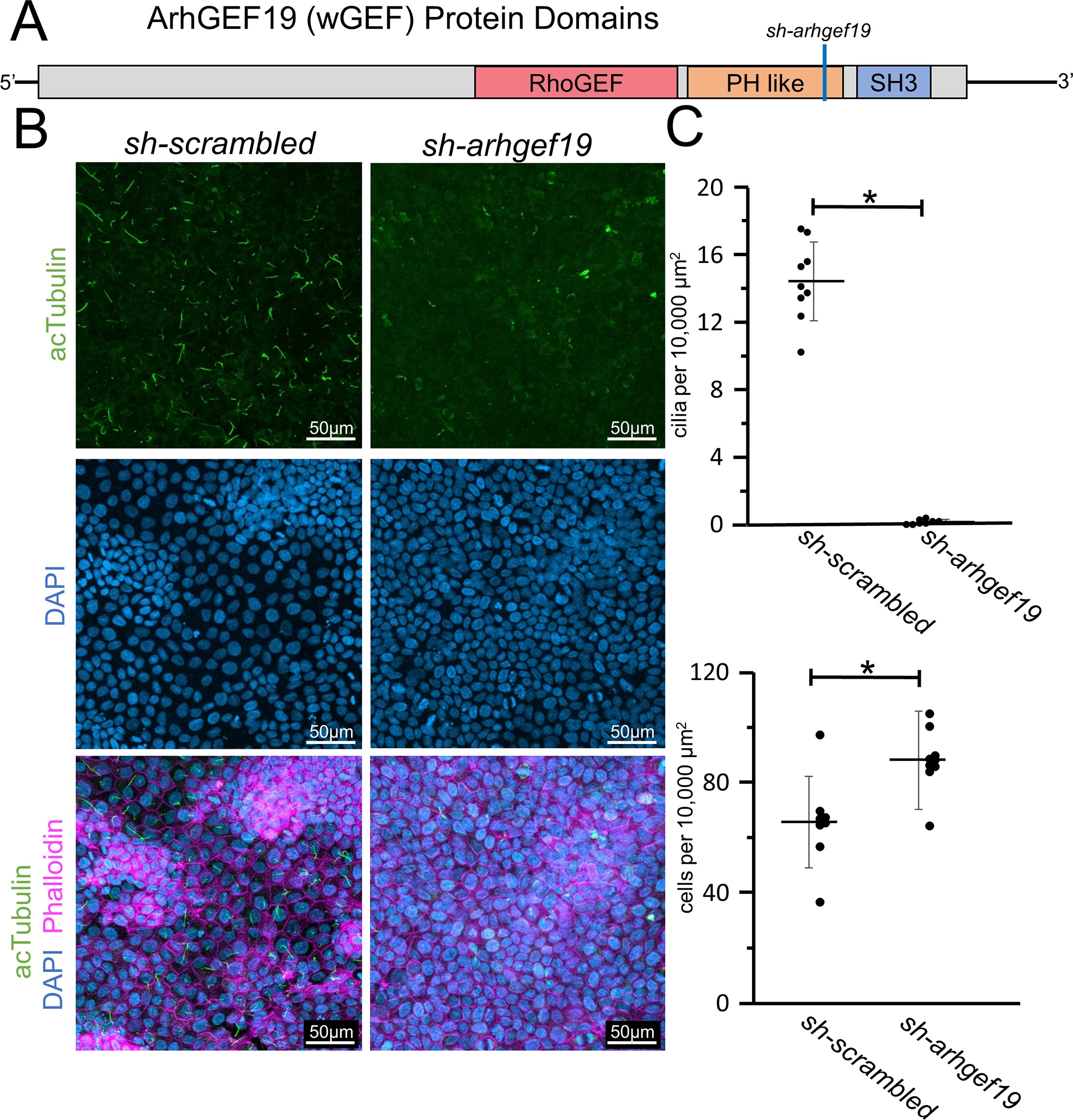
Fig 5. Arhgef19 knockdown results in loss of primary cilia in MDCKII cells. A) Diagram of the domains within the Arhgef19 (WGEF) protein. The corresponding position of the shRNA is marked with a blue line. B) MDCKII cells were infected with either a control construct or a construct that targets Arhgef19 and then polarized on transwell filters. Cells were stained with acetylated α-Tubulin antibody (acTubulin) to visualize primary cilia (green), DAPI to label nuclei (blue), and phalloidin to label F-actin (magenta). Confocal imaging was used to analyze the effects Arhgef19 depletion upon primary ciliogenesis. Scale bars equal to 50 μm. C) The number of cilia was counted and cell numbers were quantified as described in S5 Fig. * indicates p < 0.05 as compared to sh-scrambled. Error bars are shown as ± SD and black dots indicate value of each image quatified. |
|
|
Fig 6. Daam1-depletion does not cause absence of cilia within Xenopus embryonic kidneys. Because knockdown of Daam1 in Xenopus kidney leads to kidney defects, we analyzed the effect of Daam1 knockdown on renal ciliogenesis. We injected Daam1 or Standard (Control) morpholino in combination with a membrane-tagged red fluorescent protein (mRFP) mRNA as a lineage tracer, into a Xenopus blastomere fated to the nephric anlagen. Embryos were fixed at stage 39â40 and stained with an antibody against acetylated α-Tubulin (acTubulin) to label cilia (green), anti-mRFP lineage tracer (magenta) and lectin to label the proximal tubule (blue). A) Stereoscope brightfield imaging shows the gross morphology of Control and Daam1-morpholino injected embryos. Confocal fluorescent imaging of boxed regions (green) shows magnified views of corresponding kidneys. Kidney tubules displaying primary cilia are outlined in white. Neurons (n), multiciliated epidermal cells (mcc) and multiciliated cells within nephrostomes (ns) are immunostained with acetylated α-Tubulin (acTubulin) antibody. Scale bars equal to 20 μm. B) The graph represents the percentage of Control (n = 32 embryos) and Daam1-depleted (n = 34 embryos) kidneys with primary cilia. C) Western blot showing Daam1 protein expression levels in uninjected wild-type, control and Daam1 morphant embryos. |
|
|
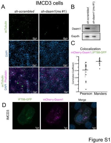
S1 Fig. Loss of Daam1 results in a reduction of primary cilia and mCherry-Daam1 localizes to vesicles carrying Ift88 in IMCD3 cells. Murine inner medullary collecting duct (IMCD3) were infected with either sh-daam1 or a control construct then ciliated on glass coverslips. A) Cells were stained with acetylated α-Tubulin antibody (acTubulin) to label primary cilia (green), DAPI to label nuclei (blue), and phalloidin to label F-actin (magenta). Confocal imaging was used to analyze the effects Daam1 depletion upon primary ciliogenesis. Scale bars equal to 20 μm. B) Western blot of sh-daam1 IMCD3 cell lysates showing depletion of Daam1 protein levels. GAPDH was used as a loading control. C) Cells were co-transfected with constructs that express mCherry-Daam1 and Ift88-GFP than imaged in live cells. Colocalization analysis was performed on individual cells using both Pierson and Manders formulas. Error bars are shown as ± SD and black dots indicate each image quatified. D) Representitive images of mCherry-Daam1 and Ift88-GFP in IMCD3 cells. Scale bars equal to 5 μm |
|
|
S2 Fig. Phenotypes derived from control and sh-daam1 knockdown. Daam1-depleted 3D MDCKII cyst were scored for the presence of (1) non-luminal ciliaâcilia that do not protrude into central lumen, (2) multiple lumens and (3) hollow lumens-luminal clearance. Twenty cysts were randomly selected for analysis in three independent experiments. A) The graph indicates the relative percentage of cyst for each phenotype. Error bars are shown as ± SD; Significance was calculated using unpaired, two-tailed t-test; ns indicates p > 0.05, * indicates p < 0.05, **p < 0.01 B) Representative images of cysts with non-luminal cilia phenotype. In Daam1-depleted cysts, white arrows point at cilia protruding out into extracellular matrix. Scale bars equal to 10 μm. |
|
|
S3 Fig. Daam1 localiation at cilia and vesicles. A-B) Murine inner medullary collecting duct (IMCD3) cells were transfected with mCherry-Daam1 along with either Cby1-GFP or α-Tubulin-GFP. Cells were grown to confluency and serum starved to ciliate. Then cells were analyzed via confocal for colocalization of Daam1 and these ciliary markers. White boxes outline the ciliary transition zone in Cby images and cilia in α-Tubulin images. Scale bars equal to 10 μm. C-D) IMCD3 cells were ciliated fixed with glyoxal then stained for Ift88 and Daam1 using two diferent Daam1 antibodies. E) IMCD3 cells transfected with mCherry-Daam1 construct were grown to confluency and puncta were imaged using Airyscan super-resolution system. Vesicles are circled with a yellow dotted line. |
|
|
S4 Fig. Daam1-depletion does not lead to the absence of cilia during development of Xenopus embryonic kidneys. To further analyze the effect of Daam1 depletion on ciliogenesis, we fixed 8-cell Daam1 and Standard (control) morpholino injected embryos during early stages of kidney morphogenesis (stage 30). mRFP mRNA was used as a lineage tracer and coinjected with morpholinos. Stage 30-fixed embryos were immunostained with an antibody against anti-mRFP to visualize tracer (magenta) together with an Lhx1 antibody to label nephric progenitor cells (blue) and acetylated α-Tubulin antibody to label primary cilia (green). Subsequently, embryos were analyzed using a confocal laser-scanning microscope and representative maximum projections of Z-stack sections are shown. Acetylated α-Tubulin antibody stains primary cilia (white arrows), neurons (n) and multiciliated epidermal cells (mcc). Scale bar is equal to 50 μm. |
|
|
S5 Fig. Quantification methodology. A) To obtain unbiased quantitation of cell numbers in MDCKII depletion experiments (Figs 1 and 5), DAPI images were divided into a 4 x 4 grid. Nuclei were counted within the 4 indicated and the number of cells was averaged. This number was multiplied by 16 to obtain the approximate number of cells per image. B) Cilia labeled with using acetylated Lys40 tubulin antibody were counted manually. All cilia within an image were counted as shown in red. C) The lumen of 3D cysts were scored either for presence or absence of cilia. The lumens of cysts are marked with yellow dashed lines. |
References [+] :
Alberts,
Identification of a carboxyl-terminal diaphanous-related formin homology protein autoregulatory domain.
2001, Pubmed
Alberts, Identification of a carboxyl-terminal diaphanous-related formin homology protein autoregulatory domain. 2001, Pubmed
Arts, Current insights into renal ciliopathies: what can genetics teach us? 2013, Pubmed
Baek, Dynamin Binding Protein (Tuba) Deficiency Inhibits Ciliogenesis and Nephrogenesis in Vitro and in Vivo. 2016, Pubmed
Bryant, A molecular network for de novo generation of the apical surface and lumen. 2010, Pubmed
Chen, Rab11 is required for trans-golgi network-to-plasma membrane transport and a preferential target for GDP dissociation inhibitor. 1998, Pubmed
Copeland, Actin-dependent regulation of cilia length by the inverted formin FHDC1. 2018, Pubmed
Corbit, Kif3a constrains beta-catenin-dependent Wnt signalling through dual ciliary and non-ciliary mechanisms. 2008, Pubmed
Corkins, Transgenic Xenopus laevis Line for In Vivo Labeling of Nephrons within the Kidney. 2018, Pubmed , Xenbase
DeLay, Dynamin Binding Protein Is Required for Xenopus laevis Kidney Development. 2019, Pubmed , Xenbase
DeLay, Tissue-Specific Gene Inactivation in Xenopus laevis: Knockout of lhx1 in the Kidney with CRISPR/Cas9. 2018, Pubmed , Xenbase
DeLay, Technique to Target Microinjection to the Developing Xenopus Kidney. 2016, Pubmed , Xenbase
Ding, DGKδ triggers endoplasmic reticulum release of IFT88-containing vesicles destined for the assembly of primary cilia. 2017, Pubmed
Drummond, Actin polymerization controls cilia-mediated signaling. 2018, Pubmed
Elia, Culturing MDCK cells in three dimensions for analyzing intracellular dynamics. 2009, Pubmed
Fogelgren, The exocyst protein Sec10 interacts with Polycystin-2 and knockdown causes PKD-phenotypes. 2011, Pubmed
Habas, Wnt/Frizzled activation of Rho regulates vertebrate gastrulation and requires a novel Formin homology protein Daam1. 2001, Pubmed , Xenbase
Hebert, Merlin/ERM proteins establish cortical asymmetry and centrosome position. 2012, Pubmed
Hemmati-Brivanlou, Inhibition of activin receptor signaling promotes neuralization in Xenopus. 1994, Pubmed , Xenbase
Hoffmann, Daam1 is a regulator of filopodia formation and phagocytic uptake of Borrelia burgdorferi by primary human macrophages. 2014, Pubmed
Ishikawa, Proteomic analysis of mammalian primary cilia. 2012, Pubmed
Jin, The BBSome. 2009, Pubmed
Jones, Ciliary proteins link basal body polarization to planar cell polarity regulation. 2008, Pubmed
Kida, Daam1 regulates the endocytosis of EphB during the convergent extension of the zebrafish notochord. 2007, Pubmed
Lee, Developmentally regulated GTP-binding protein 1 modulates ciliogenesis via an interaction with Dishevelled. 2019, Pubmed , Xenbase
Lee, A systems-biology approach to understanding the ciliopathy disorders. 2011, Pubmed
Lee, Cby1 promotes Ahi1 recruitment to a ring-shaped domain at the centriole-cilium interface and facilitates proper cilium formation and function. 2014, Pubmed
Liu, Mechanism of activation of the Formin protein Daam1. 2008, Pubmed , Xenbase
Liu, The proteome of the mouse photoreceptor sensory cilium complex. 2007, Pubmed
Longo, Transient mammalian cell transfection with polyethylenimine (PEI). 2013, Pubmed
Lu, Structure of the FH2 domain of Daam1: implications for formin regulation of actin assembly. 2007, Pubmed , Xenbase
Luo, Formin DAAM1 Organizes Actin Filaments in the Cytoplasmic Nodal Actin Network. 2016, Pubmed
Mahuzier, Dishevelled stabilization by the ciliopathy protein Rpgrip1l is essential for planar cell polarity. 2012, Pubmed
Manders, Measurement of co-localization of objects in dual-colour confocal images. 1993, Pubmed
McCrea, Induction of a secondary body axis in Xenopus by antibodies to beta-catenin. 1993, Pubmed , Xenbase
McMurray, Surface topography regulates wnt signaling through control of primary cilia structure in mesenchymal stem cells. 2013, Pubmed
Mick, Proteomics of Primary Cilia by Proximity Labeling. 2015, Pubmed , Xenbase
Miller, Pronephric tubulogenesis requires Daam1-mediated planar cell polarity signaling. 2011, Pubmed , Xenbase
Mirvis, Cilium structure, assembly, and disassembly regulated by the cytoskeleton. 2018, Pubmed
Mitchell, Methods for the isolation of sensory and primary cilia--an overview. 2009, Pubmed
Moffat, A lentiviral RNAi library for human and mouse genes applied to an arrayed viral high-content screen. 2006, Pubmed
Moody, Fates of the blastomeres of the 32-cell-stage Xenopus embryo. 1987, Pubmed , Xenbase
Moseley, Formin proteins: purification and measurement of effects on actin assembly. 2006, Pubmed
Moyer, Candidate gene associated with a mutation causing recessive polycystic kidney disease in mice. 1994, Pubmed
Nagai, Jasplakinolide induces primary cilium formation through cell rounding and YAP inactivation. 2017, Pubmed
O'Brien, Rac1 orientates epithelial apical polarity through effects on basolateral laminin assembly. 2001, Pubmed
Onuchic, Sequence analysis of the human hTg737 gene and its polymorphic sites in patients with autosomal recessive polycystic kidney disease. 1995, Pubmed
Park, Dishevelled controls apical docking and planar polarization of basal bodies in ciliated epithelial cells. 2008, Pubmed , Xenbase
Polgar, The exocyst gene Sec10 regulates renal epithelial monolayer homeostasis and apoptotic sensitivity. 2015, Pubmed
Richter, Glyoxal as an alternative fixative to formaldehyde in immunostaining and super-resolution microscopy. 2018, Pubmed
Ross, Disruption of Bardet-Biedl syndrome ciliary proteins perturbs planar cell polarity in vertebrates. 2005, Pubmed
Satir, The primary cilium at a glance. 2010, Pubmed
Shah, Loss of Bardet-Biedl syndrome proteins alters the morphology and function of motile cilia in airway epithelia. 2008, Pubmed
Shi, Chibby functions in Xenopus ciliary assembly, embryonic development, and the regulation of gene expression. 2014, Pubmed , Xenbase
Siller, Chibby functions to preserve normal ciliary morphology through the regulation of intraflagellar transport in airway ciliated cells. 2015, Pubmed
Steere, A Wnt/beta-catenin pathway antagonist Chibby binds Cenexin at the distal end of mother centrioles and functions in primary cilia formation. 2012, Pubmed
Taira, The LIM domain-containing homeo box gene Xlim-1 is expressed specifically in the organizer region of Xenopus gastrula embryos. 1992, Pubmed , Xenbase
Tanegashima, WGEF activates Rho in the Wnt-PCP pathway and controls convergent extension in Xenopus gastrulation. 2008, Pubmed , Xenbase
Tisdale, Glyceraldehyde-3-phosphate dehydrogenase is required for vesicular transport in the early secretory pathway. 2001, Pubmed
Wang, WGEF is a novel RhoGEF expressed in intestine, liver, heart, and kidney. 2004, Pubmed
Werner, Actin and microtubules drive differential aspects of planar cell polarity in multiciliated cells. 2011, Pubmed , Xenbase
Williams, Loss of polarity alters proliferation and differentiation in low-grade endometrial cancers by disrupting Notch signaling. 2017, Pubmed
Yasunaga, The polarity protein Inturned links NPHP4 to Daam1 to control the subapical actin network in multiciliated cells. 2015, Pubmed , Xenbase
Yoder, Polaris, a protein disrupted in orpk mutant mice, is required for assembly of renal cilium. 2002, Pubmed
Zhu, Functional exploration of the IFT-A complex in intraflagellar transport and ciliogenesis. 2017, Pubmed
Zhu, Both ciliary and non-ciliary functions of Foxj1a confer Wnt/β-catenin signaling in zebrafish left-right patterning. 2015, Pubmed
Zuo, The exocyst acting through the primary cilium is necessary for renal ciliogenesis, cystogenesis, and tubulogenesis. 2019, Pubmed
