Click here to close
Hello! We notice that you are using Internet Explorer, which is not supported by Xenbase and may cause the site to display incorrectly.
We suggest using a current version of Chrome,
FireFox, or Safari.
J Hazard Mater
2020 Jan 05;381:120995. doi: 10.1016/j.jhazmat.2019.120995.
Show Gene links
Show Anatomy links
Coexposure to environmental concentrations of cis-bifenthrin and graphene oxide: Adverse effects on the nervous system during metamorphic development of Xenopus laevis.
Li M, Zhu J, Fang H, Wang M, Wang Q, Zhou B.
???displayArticle.abstract???
Despite the great concerns associated with the combined biological effects of nanoparticles and insecticides, the current understanding of the corresponding ecological risks remains limited. Xenopus laevis (X. laevis) tadpoles were exposed to various concentrations of typical pyrethroid (cis-bifenthrin; cis-BF), either alone or in combination with graphene oxide (GO), for 21 days. The presence of GO resulted in increased bioconcentration of cis-BF and a higher 1S-enantiomer fraction. Exposure to cis-BF and GO caused further reduction in pre-metamorphic developmental rates and activated dopaminergic, noradrenergic, and serotonergic neurotransmitter systems. Reduced tadpole activity and levels of genomic DNA methylation at cytosine nucleotides (5hmC) were observed in the coexposure groups. These results indicate that GO enhance the bioconcentration of cis-BF and promote the conversion of its 1R-enantiomer to the 1S form, which lead to disruption of neurotransmitter systems as well as interference in metamorphic development.
Fig. 1. Concentrations of cis-BF (A), triiodothyronine (B) and thyroxin (C) in tadpoles exposed to cis-BF and GO. Values are expressed as mean ± SE of three replicates (three tadpoles per replicate). “*” symbols denote significant differences compared with the control group: *p < 0.05; **p < 0.01; ***p < 0.001. “#” symbols denote significant differences between coexposure and cis-BF exposure groups: #p < 0.05.
Fig. 2. Proline, taurine, aspartic acid, serine, glycine, valine, leucine, isoleucine, alanine, β-alanine (A); γ-aminobutyric acid, glutamic acid, glutamine, ornithine, phenylalanine, tyrosine, 3,4-dihydroxyphenylacetic acid, dopamine, 3,4-dihydroxyphenylalanine (B); homovanillic acid, norepinephrine, tryptophan, tryptamine, 3-hydroxyanthranilic acid, serotonin and kynurenine (C) concentrations in tadpoles after exposure to cis-BF and GO. Data represent the mean ± SE of three replicates (three tissues per replicate). “*” symbols denote significant differences compared with the control group: *p < 0.05; **p < 0.01; ***p < 0.001. Red line represents the mean of normalized neurotransmitter contents in control group (For interpretation of the references to colour in this figure legend, the reader is referred to the web version of this article).
Fig. 3. Gene expression levels and neurotransmitter contents in tadpoles exposed to cis-BF and GO for 21 days. The direction of regulation is shown in different colors.
Fig. 4. Percentages of 5-mC (A) and 5-hmC (B) in genomic DNA of tadpoles exposed to cis-BF and GO. Locomotor behavior of tadpoles exposed to cis-BF and GO: average swimming speed (C) and average activity (D). “*” symbols denote significant differences compared with the control group: *p < 0.05; **p < 0.01; ***p < 0.001. “#” symbols denote significant differences between coexposure and cis-BF exposure groups: # p < 0.05; ### p < 0.001.
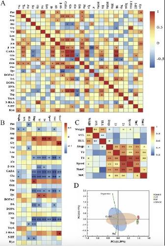
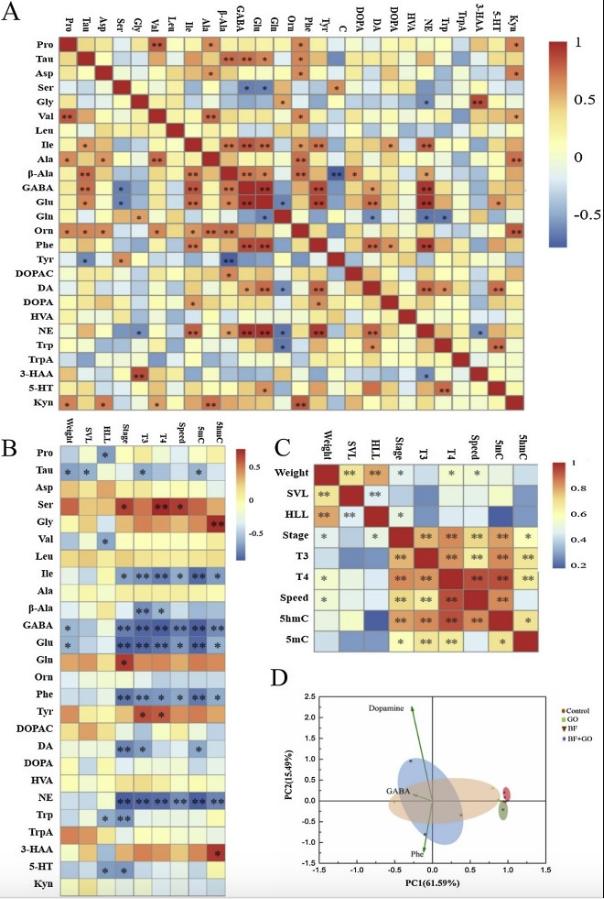
Fig. 5. Correlations within neurotransmitters (A), between neurotransmitters and developmental indices (B), and within developmental indices (C); principal component analysis (D). Significant negative or positive correlations (R > 0.5 or < -0.5, respectively) are indicated by one (p < 0.05) or two (p < 0.001) asterisks. The arrows in panel D indicate the neurotransmitters with the largest contribution to the variations among sample groups.