XB-ART-56194
J Cell Sci
2018 Jan 29;1313:. doi: 10.1242/jcs.206565.
Show Gene links
Show Anatomy links
Protein localization screening in vivo reveals novel regulators of multiciliated cell development and function.
???displayArticle.abstract???
Multiciliated cells (MCCs) drive fluid flow in diverse tubular organs and are essential for the development and homeostasis of the vertebrate central nervous system, airway and reproductive tracts. These cells are characterized by dozens or hundreds of motile cilia that beat in a coordinated and polarized manner. In recent years, genomic studies have not only elucidated the transcriptional hierarchy for MCC specification but also identified myriad new proteins that govern MCC ciliogenesis, cilia beating and cilia polarization. Interestingly, this burst of genomic data has also highlighted that proteins with no obvious role in cilia do, in fact, have important ciliary functions. Understanding the function of proteins with little prior history of study presents a special challenge, especially when faced with large numbers of such proteins. Here, we define the subcellular localization in MCCs of ∼200 proteins not previously implicated in cilia biology. Functional analyses arising from the screen provide novel links between actin cytoskeleton and MCC ciliogenesis.
???displayArticle.pubmedLink??? 29180514
???displayArticle.pmcLink??? PMC5826043
???displayArticle.link??? J Cell Sci
???displayArticle.grants??? [+]
DP1 GM106408 NIGMS NIH HHS , R01 HD085901 NICHD NIH HHS , R01 HL117164 NHLBI NIH HHS , R35 GM122480 NIGMS NIH HHS
Species referenced: Xenopus laevis
Genes referenced: arfgap3 c7h10orf88 ccp110 cep164 cetn4 dennd2b eef1a2 efhc2 galt ift20 mcc ptk2 rfx2 ttbk2
GO keywords: cytosolic ciliogenesis
???displayArticle.omims??? HYDROCEPHALUS, NORMAL-PRESSURE, 1; HYDNP1
???attribute.lit??? ???displayArticles.show???
|
|
Fig. 1. High-content screening of protein localization in MCCs in vivo. (A) Schematics of the screening pipeline; see Materials and Methods for details. (B) Schematics of MCC subcellular structures, indicating the major distinct subcellular structures identified in our screen. (C) Summary of screening results. Out of 259 candidates, 198 showed detectable signal localized to distinct subcellular structures, as categorized on the histogram. (D) Representative localizations of screened Rfx2 targets. Left columns, expression patterns of selected genes; middle columns, expression patterns of reference genes. Afap1 localizes to the actin cortex (marked by LifeAct–RFP), Efhc2 to axonemes (marked by CAAX–RFP), Ablim1 to basal bodies (marked by Centrin2–BFP), Dap3 to mitochondria (marked by mito-RFP), Tmem38b to ER (marked by Cal–BFP-KDEL), Arfgap3 to the Golgi (marked by GalT–RFP), C10orf88 to cytosol, and Fam125b to the basolateral membrane (marked by CAAX–RFP). Numbers at the bottom-left corner indicate the z-plane position in reference to the apical domain (0 µm z). Scale bars: 5 μm. The yellow dotted line outlines the cell boundary of MCC. |
|
|
Fig. 2. Myo5c localizes to basal bodies and is required for basal body apical migration. (A) Myo5c–GFP (green) localized in proximity to basal bodies (marked by Centrin2–RFP, magenta) and aligned with actin cables (as marked by LifeAct–BFP, cyan). Images were taken at stage 19 and at 3 µm below (−3 μm Z) the apical surface of the MCC (outlined by a yellow dotted line). The orange square highlighted the region shown at a higher magnification in the four right-most panels. Scale bar: 1 µm. (B) Sagittal sections of early stage intercalating MCCs showing basal bodies (marked by Chibby–GFP, green) apparently migrating along actin cables (marked by phalloidin, magenta) to the apical surface of MCC. G, goblet cell. Scale bars: 5 µm. (C) The dominant negative (DN) form of Myo5c was generated by truncating the myosin motor domain of Myo5c (amino acids 84–744) to disrupt its migration ability, while leaving the cargo-binding domain (amino acids 1346–1713) intact. (D) Overexpression of the dominant-negative version of Myo5c (Myo5c-DN–GFP driven by α-tubulin promoter) disrupted basal body migration. In controls (GFP driven by α-tubulin promoter), most of the basal bodies (white) docked within the apical actin network (marked by phalloidin, magenta, and outlined by a yellow dotted line). Upon overexpression of Myo5c-DN, basal bodies failed to migrate apically and accumulated below the apical surface, see orthogonal views. Scale bars: 10 µm. (E) Quantification (mean±s.d.) of basal body positions in controls and upon overexpression of a Myo5c-DN in MCCs. More than 75% of the basal bodies in Myo5c-DN-overexpressing cells failed to migrate to the apical surface of MCCs. The mean±s.d. depth of basal bodies increased from 0.08±0.06 µm in controls to 1.37±0.35 µm below the apical domain (reference position, 0 µm) in Myo5-DN-expressing cells (***P<0.001, Mann–Whitney U-test; control, n=13 cells; Myo5C-DN, n=14 cells; N>5 embryos). |
|
|
Fig. 3. St5 localizes to apical actin networks and is required for basal body planar polarity. (A) GFPâSt5 (green) localized to the apical and subapical actin network (marked by phalloidin, magenta). Scale bars: 10â µm (main images); 1â µm (magnified image). Images were taken at stage 32. (B) St5 knockdown (KD) reduced the number of subapical actin foci (actin marked by phalloidin, magenta). Scale bars: 10â µm. (C) The number of subapical actin foci was decreased from 61.3±22.7 in controls to 8.7±9.7 in St5 KD (P<0.001, MannâWhitney U-test; control, n=21 cells; St5 KD, n=33 cells; N>5 embryos). Data represent mean±s.d. (D) St5 KD disrupts basal body orientation. Orientation of basal bodies was determined by measuring the angle (yellow dotted line) between a basal body (marked by Centrin2, white) and its corresponding rootlet (marked by Clamp, green) in respect to the horizontal line. Scale bar: 10â µm (top panel), 1â µm (bottom panel). (E) Quantification of basal bodies orientation. Each arrow represents one cell, where length indicates uniformity of measured angle (as shown in D) in that cell (resultant vector). The mean±s.d. resultant vector value was decreased from 0.71±0.18 in controls to 0.39±0.2 in the St5 KD cells. (P<0.001, MannâWhitney U-test; control, n=19 cells; St5 KD, n=22 cells; N>5 embryos). |
|
|
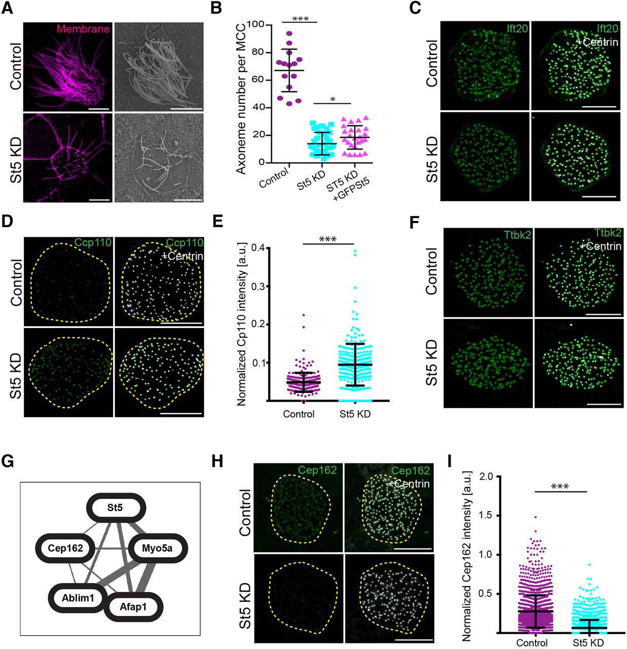
Fig. 4. St5 is required for ciliogenesis. (A) Perturbation of St5 disrupted ciliogenesis. Left panel, axonemes visualized by CAAXâRFP, magenta. Right panel, SEM of a control MCC and MCC upon St5 knockdown (KD). Scale bars: 10â µm. (B) The axoneme number per MCC was significantly reduced from 67.1±15.4 in controls to 14.0±8.2 in St5 KD (***P<0.001, MannâWhitney U-test; Control, n=14 cells; St5 KD, n=32 cells; N>5 embryos). The number of axonemes was increased by rescue expression of GFPâSt5 with an α-tubulin promoter to 18.6±8.5 (*P<0.05, MannâWhitney U-test; St5 KD with GFPâSt5, n=25 cells, N>5 embryos). Data represent mean±s.d. (C) St5 KD did not disrupt the recruitment of Ift20 (IftâGFP, green). Scale bars: 10â µm. (D) St5 KD increases the level of GFPâCp110 (green) at basal bodies (marked by Centrin2âRFP, white). Scale bars: 10â µm. (E) The normalized Cp110 intensities around basal bodies increased from 0.046±0.045 to 0.093±0.098. (***P<0.001, MannâWhitney U-test; Control, n=1430 intensities from eight cells; St5 KD, n=1413 from 10 cells; N>5 embryos). Data represent mean±s.d. (F) St5 is dispensable for Ttbk2 recruitment. GFPâTtbk2 showed ring shape structures in both control and St5 KD cells. (G) Network of St5-containing protein complex predicted by assembled map of human protein complexes (Drew et al., 2017). Line weights represent support vector machine confidence scores. (H) The level of Cep162âGFP (green) at basal bodies (marked by Centrin2âRFP, white) was decreased upon St5 KD. Scale bars: 10â µm. (I) The normalized Cep162 intensities around basal bodies decreased from 0.28±0.21 to 0.07±0.10. (***P<0.001, MannâWhitney U-test; Control, n=1734 intensities from 10 cells; St5 KD, n=1710 from 13 cells; N>5 embryos). Data represent mean±s.d. The yellow dotted lines in D and H outline the cell boundary of MCCs. |
|
|
Figure S1. Subcellular localization of selected proteins from the screen in MCCs. (A) Arfgap3-GFP (green) localized to Golgi (Golgi marker, GalT-RFP, red), 3D view. (B) GFP-Pof1b(green) localized to the junction of MCC (membrane marker, CAAX-RFP, magenta), 3D view. (C) Fam125b-GFP (green) localized to basolateral membrane (CAAX-RFP, magenta), 3D view. (D) Image sequences of a MCC expressing CCDC146-GFP(green). CCDC146 localized to cytoplasmic foci of different sizes. White arrows indicate formation of a new focus. Yellow dotted line outlines the cell boundary of MCC. Scale bar, 10 μm. (E) An MCC from an embryo injected with Ccdc167GFP plasmid, Adarb1RFP plasmid and memBFP mRNA together. |
|
|
Figure S2. St5 KD and KO show similar axonemogenesis defect phenotype but St5 is not required for recruitment of Cep164 and Fak. (A) The levels of St5 transcripts were significantly reduced by injection of St5 morpholino compared with control. EF1a, input reference. (B) T7 Endonuclease I (T7EI) assay showed St5 CRISPR induced genomic mutations in St5 (C) St5 MO#2 and St5 CRISPR led to similar axonemogenesis defects as St5 MO#1. (D) St5 KD did not disrupt basal body docking. (E) St5 KD did not disrupt the recruitment of Fak (Fak-GFP, green). Scale bar, 10 μm. (F) St5 KD did not disrupt the transition zone marked by Cep164(GFP-Cep164, green). Scale bar, 10 μm. |
References [+] :
Ahmed,
Mutations of LRTOMT, a fusion gene with alternative reading frames, cause nonsyndromic deafness in humans.
2008, Pubmed
Ahmed, Mutations of LRTOMT, a fusion gene with alternative reading frames, cause nonsyndromic deafness in humans. 2008, Pubmed
Antoniades, Making the connection: ciliary adhesion complexes anchor basal bodies to the actin cytoskeleton. 2014, Pubmed
Assis, The molecular motor Myosin Va interacts with the cilia-centrosomal protein RPGRIP1L. 2017, Pubmed
Avasthi, Actin is required for IFT regulation in Chlamydomonas reinhardtii. 2014, Pubmed
Boisvieux-Ulrich, Cytochalasin D inhibits basal body migration and ciliary elongation in quail oviduct epithelium. 1990, Pubmed
Boon, MCIDAS mutations result in a mucociliary clearance disorder with reduced generation of multiple motile cilia. 2014, Pubmed , Xenbase
Boutros, Microscopy-Based High-Content Screening. 2015, Pubmed
Brooks, Multiciliated cells. 2014, Pubmed
Bryan, The Dlx3 protein harbors basic residues required for nuclear localization, transcriptional activity and binding to Msx1. 2000, Pubmed
Bultema, Myosin vc interacts with Rab32 and Rab38 proteins and works in the biogenesis and secretion of melanosomes. 2014, Pubmed
Cabral, Absence of the ER Cation Channel TMEM38B/TRIC-B Disrupts Intracellular Calcium Homeostasis and Dysregulates Collagen Synthesis in Recessive Osteogenesis Imperfecta. 2016, Pubmed
Cao, miR-129-3p controls cilia assembly by regulating CP110 and actin dynamics. 2012, Pubmed
Chevalier, miR-34/449 control apical actin network formation during multiciliogenesis through small GTPase pathways. 2015, Pubmed , Xenbase
Chien, Bbof1 is required to maintain cilia orientation. 2013, Pubmed , Xenbase
Choksi, Systematic discovery of novel ciliary genes through functional genomics in the zebrafish. 2014, Pubmed
Choksi, Switching on cilia: transcriptional networks regulating ciliogenesis. 2014, Pubmed
Chung, Coordinated genomic control of ciliogenesis and cell movement by RFX2. 2014, Pubmed , Xenbase
Delmaghani, Mutations in CDC14A, Encoding a Protein Phosphatase Involved in Hair Cell Ciliogenesis, Cause Autosomal-Recessive Severe to Profound Deafness. 2016, Pubmed
Drew, Integration of over 9,000 mass spectrometry experiments builds a global map of human protein complexes. 2017, Pubmed , Xenbase
Elkon, RFX transcription factors are essential for hearing in mice. 2015, Pubmed
Fliegauf, Mucociliary clearance defects in a murine in vitro model of pneumococcal airway infection. 2013, Pubmed
Goetz, The spinocerebellar ataxia-associated gene Tau tubulin kinase 2 controls the initiation of ciliogenesis. 2012, Pubmed
Göhring, Disruption of ST5 is associated with mental retardation and multiple congenital anomalies. 2010, Pubmed
Grampa, Novel NEK8 Mutations Cause Severe Syndromic Renal Cystic Dysplasia through YAP Dysregulation. 2016, Pubmed
Grimes, Zebrafish models of idiopathic scoliosis link cerebrospinal fluid flow defects to spine curvature. 2016, Pubmed
Harland, Xenopus research: metamorphosed by genetics and genomics. 2011, Pubmed , Xenbase
Hayes, Identification of novel ciliogenesis factors using a new in vivo model for mucociliary epithelial development. 2007, Pubmed , Xenbase
Herawati, Multiciliated cell basal bodies align in stereotypical patterns coordinated by the apical cytoskeleton. 2016, Pubmed
Hildebrandt, Ciliopathies. 2011, Pubmed
Hjeij, ARMC4 mutations cause primary ciliary dyskinesia with randomization of left/right body asymmetry. 2013, Pubmed
Horani, CCDC65 mutation causes primary ciliary dyskinesia with normal ultrastructure and hyperkinetic cilia. 2013, Pubmed
Ikeda, The mouse ortholog of EFHC1 implicated in juvenile myoclonic epilepsy is an axonemal protein widely conserved among organisms with motile cilia and flagella. 2005, Pubmed
Ioannou, DENND2B activates Rab13 at the leading edge of migrating cells and promotes metastatic behavior. 2015, Pubmed
Jaworek, An alteration in ELMOD3, an Arl2 GTPase-activating protein, is associated with hearing impairment in humans. 2013, Pubmed
Karasugi, Association of the tag SNPs in the human SKT gene (KIAA1217) with lumbar disc herniation. 2009, Pubmed
Kieserman, High-magnification in vivo imaging of Xenopus embryos for cell and developmental biology. 2010, Pubmed , Xenbase
Kim, Actin remodelling factors control ciliogenesis by regulating YAP/TAZ activity and vesicle trafficking. 2015, Pubmed
Kim, Functional genomic screen for modulators of ciliogenesis and cilium length. 2010, Pubmed
Kim, Association between regulating synaptic membrane exocytosis 2 gene polymorphisms and degenerative lumbar scoliosis. 2013, Pubmed
Kleczkowska, Complex chromosomal rearrangement involving chromosomes 11, 13 and 21. 1988, Pubmed
Klos Dehring, Deuterosome-mediated centriole biogenesis. 2013, Pubmed , Xenbase
Kohli, The ciliary membrane-associated proteome reveals actin-binding proteins as key components of cilia. 2017, Pubmed
Lai, Inflammation-mediated upregulation of centrosomal protein 110, a negative modulator of ciliogenesis, in patients with chronic rhinosinusitis. 2011, Pubmed
Lemullois, Development and functions of the cytoskeleton during ciliogenesis in metazoa. 1988, Pubmed
Li, Respiratory motile cilia dysfunction in a patient with cranioectodermal dysplasia. 2015, Pubmed
Marchelletta, The class V myosin motor, myosin 5c, localizes to mature secretory vesicles and facilitates exocytosis in lacrimal acini. 2008, Pubmed
Mitchell, A positive feedback mechanism governs the polarity and motion of motile cilia. 2007, Pubmed , Xenbase
Pan, RhoA-mediated apical actin enrichment is required for ciliogenesis and promoted by Foxj1. 2007, Pubmed
Park, Dishevelled controls apical docking and planar polarization of basal bodies in ciliated epithelial cells. 2008, Pubmed , Xenbase
Park, Ciliogenesis defects in embryos lacking inturned or fuzzy function are associated with failure of planar cell polarity and Hedgehog signaling. 2006, Pubmed , Xenbase
Pitaval, Cell shape and contractility regulate ciliogenesis in cell cycle-arrested cells. 2010, Pubmed
Rodriguez, Human myosin-Vc is a novel class V myosin expressed in epithelial cells. 2002, Pubmed
Rogers, Regulation of melanosome movement in the cell cycle by reversible association with myosin V. 1999, Pubmed , Xenbase
Rual, Towards a proteome-scale map of the human protein-protein interaction network. 2005, Pubmed
Sedzinski, RhoA regulates actin network dynamics during apical surface emergence in multiciliated epithelial cells. 2017, Pubmed , Xenbase
Sedzinski, Emergence of an Apical Epithelial Cell Surface In Vivo. 2016, Pubmed , Xenbase
Sladewski, Myosin Vc Is Specialized for Transport on a Secretory Superhighway. 2016, Pubmed
Song, miR-34/449 miRNAs are required for motile ciliogenesis by repressing cp110. 2014, Pubmed , Xenbase
Sorokin, Reconstructions of centriole formation and ciliogenesis in mammalian lungs. 1968, Pubmed
Stubbs, Radial intercalation of ciliated cells during Xenopus skin development. 2006, Pubmed , Xenbase
Symoens, Genetic Defects in TAPT1 Disrupt Ciliogenesis and Cause a Complex Lethal Osteochondrodysplasia. 2015, Pubmed
Symoens, Deficiency for the ER-stress transducer OASIS causes severe recessive osteogenesis imperfecta in humans. 2013, Pubmed
Tandon, Expanding the genetic toolkit in Xenopus: Approaches and opportunities for human disease modeling. 2017, Pubmed , Xenbase
Temple, The completion of the Mammalian Gene Collection (MGC). 2009, Pubmed
Toriyama, The ciliopathy-associated CPLANE proteins direct basal body recruitment of intraflagellar transport machinery. 2016, Pubmed , Xenbase
Treutlein, Reconstructing lineage hierarchies of the distal lung epithelium using single-cell RNA-seq. 2014, Pubmed
Tsang, CP110 suppresses primary cilia formation through its interaction with CEP290, a protein deficient in human ciliary disease. 2008, Pubmed
Turk, Zeta-Tubulin Is a Member of a Conserved Tubulin Module and Is a Component of the Centriolar Basal Foot in Multiciliated Cells. 2015, Pubmed , Xenbase
Tuson, Mutation of CERKL, a novel human ceramide kinase gene, causes autosomal recessive retinitis pigmentosa (RP26). 2004, Pubmed
Vize, Assays for gene function in developing Xenopus embryos. 1991, Pubmed , Xenbase
Walentek, What we can learn from a tadpole about ciliopathies and airway diseases: Using systems biology in Xenopus to study cilia and mucociliary epithelia. 2017, Pubmed , Xenbase
Walentek, Ciliary transcription factors and miRNAs precisely regulate Cp110 levels required for ciliary adhesions and ciliogenesis. 2016, Pubmed , Xenbase
Wallingford, Xenopus. 2010, Pubmed , Xenbase
Wallmeier, Mutations in CCNO result in congenital mucociliary clearance disorder with reduced generation of multiple motile cilia. 2014, Pubmed , Xenbase
Wallmeier, TTC25 Deficiency Results in Defects of the Outer Dynein Arm Docking Machinery and Primary Ciliary Dyskinesia with Left-Right Body Asymmetry Randomization. 2016, Pubmed , Xenbase
Wang, Defining the protein-protein interaction network of the human hippo pathway. 2014, Pubmed
Wang, CEP162 is an axoneme-recognition protein promoting ciliary transition zone assembly at the cilia base. 2013, Pubmed
Werner, Actin and microtubules drive differential aspects of planar cell polarity in multiciliated cells. 2011, Pubmed , Xenbase
Werner, Understanding ciliated epithelia: the power of Xenopus. 2012, Pubmed , Xenbase
Wu, Visualization of melanosome dynamics within wild-type and dilute melanocytes suggests a paradigm for myosin V function In vivo. 1998, Pubmed
Yadav, Centrosomal protein CP110 controls maturation of the mother centriole during cilia biogenesis. 2016, Pubmed
Ye, C2cd3 is critical for centriolar distal appendage assembly and ciliary vesicle docking in mammals. 2014, Pubmed
Yoshimura, Family-wide characterization of the DENN domain Rab GDP-GTP exchange factors. 2010, Pubmed
Zariwala, ZMYND10 is mutated in primary ciliary dyskinesia and interacts with LRRC6. 2013, Pubmed , Xenbase
Zhao, Identifying domains of EFHC1 involved in ciliary localization, ciliogenesis, and the regulation of Wnt signaling. 2016, Pubmed , Xenbase
