XB-ART-56187
Zoological Lett
2019 Aug 02;5:27. doi: 10.1186/s40851-019-0143-1.
Show Gene links
Show Anatomy links
Evolution of cis-regulatory modules for the head organizer gene goosecoid in chordates: comparisons between Branchiostoma and Xenopus.
???displayArticle.abstract???
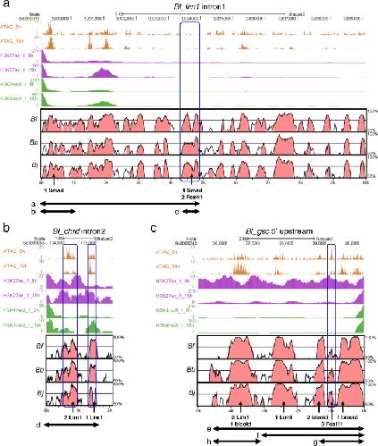
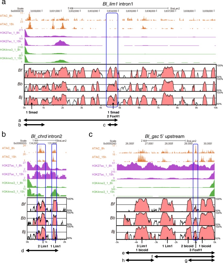
BACKGROUND: In cephalochordates (amphioxus), the notochord runs along the dorsal to the anterior tip of the body. In contrast, the vertebrate head is formed anterior to the notochord, as a result of head organizer formation in anterior mesoderm during early development. A key gene for the vertebrate head organizer, goosecoid (gsc), is broadly expressed in the dorsal mesoderm of amphioxus gastrula. Amphioxus gsc expression subsequently becomes restricted to the posterior notochord from the early neurula. This has prompted the hypothesis that a change in expression patterns of gsc led to development of the vertebrate head during chordate evolution. However, molecular mechanisms of head organizer evolution involving gsc have never been elucidated. RESULTS: To address this question, we compared cis-regulatory modules of vertebrate organizer genes between amphioxus, Branchiostoma japonicum, and frogs, Xenopus laevis and Xenopus tropicalis. Here we show conservation and diversification of gene regulatory mechanisms through cis-regulatory modules for gsc, lim1/lhx1, and chordin in Branchiostoma and Xenopus. Reporter analysis using Xenopus embryos demonstrates that activation of gsc by Nodal/FoxH1 signal through the 5' upstream region, that of lim1 by Nodal/FoxH1 signal through the first intron, and that of chordin by Lim1 through the second intron, are conserved between amphioxus and Xenopus. However, activation of gsc by Lim1 and Otx through the 5' upstream region in Xenopus are not conserved in amphioxus. Furthermore, the 5' region of amphioxus gsc recapitulated the amphioxus-like posterior mesoderm expression of the reporter gene in transgenic Xenopus embryos. CONCLUSIONS: On the basis of this study, we propose a model, in which the gsc gene acquired the cis-regulatory module bound with Lim1 and Otx at its 5' upstream region to be activated persistently in anterior mesoderm, in the vertebrate lineage. Because Gsc globally represses trunk (notochord) genes in the vertebrate head organizer, this cooption of gsc in vertebrates appears to have resulted in inhibition of trunk genes and acquisition of the head organizer and its derivative prechordal plate.
???displayArticle.pubmedLink??? 31388442
???displayArticle.pmcLink??? PMC6679436
???displayArticle.link??? Zoological Lett
Species referenced: Xenopus tropicalis Xenopus laevis
Genes referenced: chrd chrd.2 foxh1 foxh1.2 gsc ldb1 lhx1 nodal otx2 sia1 ssbp3 wnt8a
GO keywords: head development
???attribute.lit??? ???displayArticles.show???
References [+] :
Arendt,
Common ground plans in early brain development in mice and flies.
1996, Pubmed
Arendt, Common ground plans in early brain development in mice and flies. 1996, Pubmed
Arendt, Evolution of the bilaterian larval foregut. 2001, Pubmed
Artinger, Interaction of goosecoid and brachyury in Xenopus mesoderm patterning. 1997, Pubmed , Xenbase
Berger, Variation in homeodomain DNA binding revealed by high-resolution analysis of sequence preferences. 2008, Pubmed
Berman, Computational identification of developmental enhancers: conservation and function of transcription factor binding-site clusters in Drosophila melanogaster and Drosophila pseudoobscura. 2004, Pubmed
Bertrand, Evolutionary crossroads in developmental biology: amphioxus. 2011, Pubmed
Blitz, Anterior neurectoderm is progressively induced during gastrulation: the role of the Xenopus homeobox gene orthodenticle. 1995, Pubmed , Xenbase
Charney, A gene regulatory program controlling early Xenopus mesendoderm formation: Network conservation and motifs. 2017, Pubmed , Xenbase
Charney, Foxh1 Occupies cis-Regulatory Modules Prior to Dynamic Transcription Factor Interactions Controlling the Mesendoderm Gene Program. 2017, Pubmed , Xenbase
Cho, Molecular nature of Spemann's organizer: the role of the Xenopus homeobox gene goosecoid. 1991, Pubmed , Xenbase
De Robertis, The establishment of Spemann's organizer and patterning of the vertebrate embryo. 2000, Pubmed , Xenbase
de Souza, Anterior endoderm and head induction in early vertebrate embryos. 2000, Pubmed , Xenbase
Duboc, Nodal and BMP2/4 signaling organizes the oral-aboral axis of the sea urchin embryo. 2004, Pubmed
Fritzenwanker, Analysis of forkhead and snail expression reveals epithelial-mesenchymal transitions during embryonic and larval development of Nematostella vectensis. 2004, Pubmed
Fukuda, Zygotic VegT is required for Xenopus paraxial mesoderm formation and is regulated by Nodal signaling and Eomesodermin. 2010, Pubmed , Xenbase
Garcia-Fernàndez, Organizing chordates with an organizer. 2007, Pubmed
Glenn Northcutt, The new head hypothesis revisited. 2005, Pubmed
Gore, The zebrafish dorsal axis is apparent at the four-cell stage. 2005, Pubmed
Guo, Axin and GSK3- control Smad3 protein stability and modulate TGF- signaling. 2008, Pubmed
Hagos, The role of maternal Activin-like signals in zebrafish embryos. 2007, Pubmed , Xenbase
Harland, In situ hybridization: an improved whole-mount method for Xenopus embryos. 1991, Pubmed , Xenbase
Heasman, Patterning the early Xenopus embryo. 2006, Pubmed , Xenbase
Hellsten, The genome of the Western clawed frog Xenopus tropicalis. 2010, Pubmed , Xenbase
Herrmann, The T genes in embryogenesis. 1994, Pubmed , Xenbase
Holland, Chordate roots of the vertebrate nervous system: expanding the molecular toolkit. 2009, Pubmed
Holland, Nuclear beta-catenin promotes non-neural ectoderm and posterior cell fates in amphioxus embryos. 2005, Pubmed
Holland, The amphioxus genome illuminates vertebrate origins and cephalochordate biology. 2008, Pubmed
Holland, Gene duplication, co-option and recruitment during the origin of the vertebrate brain from the invertebrate chordate brain. 2008, Pubmed
Holland, Conservation of Brachyury (T) genes in amphioxus and vertebrates: developmental and evolutionary implications. 1995, Pubmed
Horie, Shared evolutionary origin of vertebrate neural crest and cranial placodes. 2018, Pubmed , Xenbase
Hua, Glycogen synthase kinase-3beta negatively regulates TGF-beta1 and Angiotensin II-mediated cellular activity through interaction with Smad3. 2010, Pubmed
Huang, Decelerated genome evolution in modern vertebrates revealed by analysis of multiple lancelet genomes. 2014, Pubmed
Ishibashi, Generation of Transgenic Xenopus laevis: II. Sperm Nuclei Preparation. 2007, Pubmed , Xenbase
Ishibashi, Generation of Transgenic Xenopus laevis: I. High-Speed Preparation of Egg Extracts. 2007, Pubmed , Xenbase
Ishibashi, Generation of Transgenic Xenopus laevis: III. Sperm Nuclear Transplantation. 2007, Pubmed , Xenbase
Joseph, Xnr4: a Xenopus nodal-related gene expressed in the Spemann organizer. 1997, Pubmed , Xenbase
Koide, Xenopus as a model system to study transcriptional regulatory networks. 2005, Pubmed , Xenbase
Kozmikova, Essential role of Bmp signaling and its positive feedback loop in the early cell fate evolution of chordates. 2013, Pubmed
Kozmikova, Conservation and diversification of an ancestral chordate gene regulatory network for dorsoventral patterning. 2011, Pubmed , Xenbase
Kraus, The blastoporal organiser of a sea anemone. 2007, Pubmed
Kuroda, Cloning a novel developmental regulating gene, Xotx5: its potential role in anterior formation in Xenopus laevis. 2000, Pubmed , Xenbase
Langeland, An amphioxus LIM-homeobox gene, AmphiLim1/5, expressed early in the invaginating organizer region and later in differentiating cells of the kidney and central nervous system. 2006, Pubmed , Xenbase
Latinkić, The Xenopus Brachyury promoter is activated by FGF and low concentrations of activin and suppressed by high concentrations of activin and by paired-type homeodomain proteins. 1997, Pubmed , Xenbase
Laurent, The Xenopus homeobox gene twin mediates Wnt induction of goosecoid in establishment of Spemann's organizer. 1997, Pubmed , Xenbase
Lowe, The deuterostome context of chordate origins. 2015, Pubmed
Marlétaz, Amphioxus functional genomics and the origins of vertebrate gene regulation. 2018, Pubmed
Massagué, Transcriptional control by the TGF-beta/Smad signaling system. 2000, Pubmed
Massagué, Smad transcription factors. 2005, Pubmed
Matus, Molecular evidence for deep evolutionary roots of bilaterality in animal development. 2006, Pubmed , Xenbase
Mazza, Genomic organization, gene structure, and developmental expression of three clustered otx genes in the sea anemone Nematostella vectensis. 2007, Pubmed
Mii, Secreted Frizzled-related proteins enhance the diffusion of Wnt ligands and expand their signalling range. 2009, Pubmed , Xenbase
Mochizuki, Xlim-1 and LIM domain binding protein 1 cooperate with various transcription factors in the regulation of the goosecoid promoter. 2000, Pubmed , Xenbase
Neidert, Amphioxus goosecoid and the evolution of the head organizer and prechordal plate. 2000, Pubmed
Niehrs, Regionally specific induction by the Spemann-Mangold organizer. 2004, Pubmed
Northcutt, The genesis of neural crest and epidermal placodes: a reinterpretation of vertebrate origins. 1983, Pubmed
Noyes, Analysis of homeodomain specificities allows the family-wide prediction of preferred recognition sites. 2008, Pubmed
Onai, Retinoic acid and Wnt/beta-catenin have complementary roles in anterior/posterior patterning embryos of the basal chordate amphioxus. 2009, Pubmed
Onai, Opposing Nodal/Vg1 and BMP signals mediate axial patterning in embryos of the basal chordate amphioxus. 2010, Pubmed , Xenbase
Onai, Ancestral mesodermal reorganization and evolution of the vertebrate head. 2015, Pubmed
Onuma, XCR2, one of three Xenopus EGF-CFC genes, has a distinct role in the regulation of left-right patterning. 2006, Pubmed , Xenbase
Pani, Ancient deuterostome origins of vertebrate brain signalling centres. 2012, Pubmed
Pannese, The Xenopus homologue of Otx2 is a maternal homeobox gene that demarcates and specifies anterior body regions. 1995, Pubmed , Xenbase
Putnam, The amphioxus genome and the evolution of the chordate karyotype. 2008, Pubmed
Rebbert, Transcriptional regulation of the Xlim-1 gene by activin is mediated by an element in intron I. 1997, Pubmed , Xenbase
Reichert, Developmental genetic evidence for a monophyletic origin of the bilaterian brain. 2001, Pubmed
Ring, The role of a Williams-Beuren syndrome-associated helix-loop-helix domain-containing transcription factor in activin/nodal signaling. 2002, Pubmed , Xenbase
Robb, Gastrula organiser and embryonic patterning in the mouse. 2004, Pubmed
Röttinger, A framework for the establishment of a cnidarian gene regulatory network for "endomesoderm" specification: the inputs of ß-catenin/TCF signaling. 2012, Pubmed
Sander, The opposing homeobox genes Goosecoid and Vent1/2 self-regulate Xenopus patterning. 2007, Pubmed , Xenbase
Sasai, Xenopus chordin: a novel dorsalizing factor activated by organizer-specific homeobox genes. 1994, Pubmed , Xenbase
Saudemont, Ancestral regulatory circuits governing ectoderm patterning downstream of Nodal and BMP2/4 revealed by gene regulatory network analysis in an echinoderm. 2010, Pubmed
Schier, Molecular genetics of axis formation in zebrafish. 2005, Pubmed
Scholz, The ancestral role of Brachyury: expression of NemBra1 in the basal cnidarian Nematostella vectensis (Anthozoa). 2003, Pubmed
Session, Genome evolution in the allotetraploid frog Xenopus laevis. 2016, Pubmed , Xenbase
Sudou, Dynamic in vivo binding of transcription factors to cis-regulatory modules of cer and gsc in the stepwise formation of the Spemann-Mangold organizer. 2012, Pubmed , Xenbase
Taira, The LIM domain-containing homeo box gene Xlim-1 is expressed specifically in the organizer region of Xenopus gastrula embryos. 1992, Pubmed , Xenbase
Taira, Expression of the LIM class homeobox gene Xlim-1 in pronephros and CNS cell lineages of Xenopus embryos is affected by retinoic acid and exogastrulation. 1994, Pubmed , Xenbase
Terazawa, Formation of the chordamesoderm in the amphioxus embryo: Analysis with Brachyury and fork head/HNF-3 genes. 1997, Pubmed
Toyama, The LIM class homeobox gene lim5: implied role in CNS patterning in Xenopus and zebrafish. 1995, Pubmed , Xenbase
Trindade, DNA-binding specificity and embryological function of Xom (Xvent-2). 1999, Pubmed , Xenbase
Visel, ChIP-seq accurately predicts tissue-specific activity of enhancers. 2009, Pubmed
Watabe, Molecular mechanisms of Spemann's organizer formation: conserved growth factor synergy between Xenopus and mouse. 1995, Pubmed , Xenbase
Watanabe, Regulation of the Lim-1 gene is mediated through conserved FAST-1/FoxH1 sites in the first intron. 2002, Pubmed , Xenbase
Wilson, Cooperative dimerization of paired class homeo domains on DNA. 1993, Pubmed
Yamamoto, Molecular link in the sequential induction of the Spemann organizer: direct activation of the cerberus gene by Xlim-1, Xotx2, Mix.1, and Siamois, immediately downstream from Nodal and Wnt signaling. 2003, Pubmed , Xenbase
Yao, Goosecoid promotes head organizer activity by direct repression of Xwnt8 in Spemann's organizer. 2001, Pubmed , Xenbase
Yasui, beta-Catenin in early development of the lancelet embryo indicates specific determination of embryonic polarity. 2002, Pubmed
Yasuoka, Occupancy of tissue-specific cis-regulatory modules by Otx2 and TLE/Groucho for embryonic head specification. 2014, Pubmed , Xenbase
Yasuoka, Evolutionary origins of blastoporal expression and organizer activity of the vertebrate gastrula organizer gene lhx1 and its ancient metazoan paralog lhx3. 2009, Pubmed , Xenbase
Yasuoka, Microinjection of DNA Constructs into Xenopus Embryos for Gene Misexpression and cis-Regulatory Module Analysis. 2019, Pubmed , Xenbase
Yu, Amphioxus whole-mount in situ hybridization. 2009, Pubmed
Yu, Axial patterning in cephalochordates and the evolution of the organizer. 2007, Pubmed
Yue, Conserved Noncoding Elements in the Most Distant Genera of Cephalochordates: The Goldilocks Principle. 2016, Pubmed
Zamparini, Hex acts with beta-catenin to regulate anteroposterior patterning via a Groucho-related co-repressor and Nodal. 2006, Pubmed , Xenbase
Zhang, Topographic changes in nascent and early mesoderm in amphioxus embryos studied by DiI labeling and by in situ hybridization for a Brachyury gene. 1997, Pubmed
