Click here to close
Hello! We notice that you are using Internet Explorer, which is not supported by Xenbase and may cause the site to display incorrectly.
We suggest using a current version of Chrome,
FireFox, or Safari.
Ann Clin Transl Neurol
2019 Jul 01;67:1263-1272. doi: 10.1002/acn3.50822.
Show Gene links
Show Anatomy links
Encephalopathies with KCNC1 variants: genotype-phenotype-functional correlations.
Cameron JM, Maljevic S, Nair U, Aung YH, Cogné B, Bézieau S, Blair E, Isidor B, Zweier C, Reis A, Koenig MK, Maarup T, Sarco D, Afenjar A, Huq AHMM, Kukolich M, Billette de Villemeur T, Nava C, Héron B, Petrou S, Berkovic SF.
???displayArticle.abstract???
OBJECTIVE: To analyze clinical phenotypes associated with KCNC1 variants other than the Progressive Myoclonus Epilepsy-causing variant p.Arg320His, determine the electrophysiological functional impact of identified variants and explore genotype-phenotype-physiological correlations.
METHODS: Ten cases with putative pathogenic variants in KCNC1 were studied. Variants had been identified via whole-exome sequencing or gene panel testing. Clinical phenotypic data were analyzed. To determine functional impact of variants detected in the Kv 3.1 channel encoded by KCNC1, Xenopus laevis oocyte expression system and automated two-electrode voltage clamping were used.
RESULTS: Six unrelated patients had a Developmental and Epileptic Encephalopathy and a recurrent de novo variant p.Ala421Val (c.1262C > T). Functional analysis of p.Ala421Val revealed loss of function through a significant reduction in whole-cell current, but no dominant-negative effect. Three patients had a contrasting phenotype of Developmental Encephalopathy without seizures and different KCNC1 variants, all of which caused loss of function with reduced whole-cell currents. Evaluation of the variant p.Ala513Val (c.1538C > T) in the tenth case, suggested it was a variant of uncertain significance.
INTERPRETATION: These are the first reported cases of Developmental and Epileptic Encephalopathy due to KCNC1 mutation. The spectrum of phenotypes associated with KCNC1 is now broadened to include not only a Progressive Myoclonus Epilepsy, but an infantile onset Developmental and Epileptic Encephalopathy, as well as Developmental Encephalopathy without seizures. Loss of function is a key feature, but definitive electrophysiological separation of these phenotypes has not yet emerged.
Figure 1. Facial features of patient 3 showing a large mouth, smooth philtrum, up‐slanting palpebral fissure, and dental enlargement.
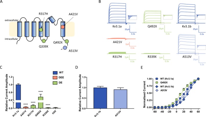
Figure 2. Functional expression of Kv3.1 variants in Xenopus laevis oocytes (A) Schematic of the Kv3.1 channel with putative positions of variants reported in this study (Orange ‐ Developmental and Epileptic Encephalopathy [DEE] variant; Green ‐ Developmental Encephalopathy variants [DE]; Light blue ‐ variant of uncertain significance). The dashed line shows the distal part of the C‐terminus that is present only in the longer transcript variant (Kv3.1b) indicating that the A513V variant is only found in this transcript. (B) Representative traces of whole‐cell currents recorded from Xenopus laevis oocytes injected with the same amount of cRNA encoding Kv3.1 wild‐type (Kv3.1a and Kv3.1b) and different variants during 0.5 sec voltage steps ranging from − 60 mV to + 60 mV. Insets show blown up tail currents, which were analyzed to generate conductance‐voltage relationships for WT and mutant channels shown in E. (C, D) Current amplitudes analyzed at the end of the voltage step to + 60 mV and normalized to the mean current amplitude of the corresponding WT recorded on the same day; Kv3.1a (n = 136), A421V (n = 62), R317H (n = 32), Q492X (n = 30), R339X (n = 48), and water (n = 35); Kv3.1b (n = 15), A513V (n = 17). ****P < 0.0001, using one‐way ANOVA with Dunnett’s multiple comparisons test (C). Mann–Whitney non‐parametric test (D) revealed P = 0.5. (E) Conductance‐voltage relationships for the WT transcripts and variants showing current amplitudes above the background level. V0.5 and k values were as follows: for Kv3.1a 23 ± 2 mV, 12.8 ± 0.6 (n = 37), for Kv3.1b 33.8 ± 1.1 mV, 12.80 ± 1.04 (n = 18), for Q492X 15 ± 3 mV, 12.7 ± 0.8 (n = 19), and for A513V 29 ± 2 mV, 11.6 ± 0.6 (n = 21); V0.5 Kv3.1a vs V0.5 Kv3.1b, ANOVA with Tukey’s multiple comparisons test.
Figure 3. Dominant‐negative effect of Kv3.1 variants. (A) Representative current traces recorded from Xenopus laevis oocytes injected with the same amount of cRNA encoding Kv3.1a wild‐type with addition of either H2O or the same amount cRNA encoding Kv3.1 variants in a 1:1 ratio. (B) Current amplitudes analyzed at the end of the voltage step to + 60 mV and normalized to the mean current amplitude of WT + H2O recorded on the same day revealed a significant reduction for R317H and R339X but not for the A421V coexpression, ***P < 0.001, **P < 0.01 using one‐way ANOVA with Dunnett’s multiple comparisons test; WT + H2O (n = 111), WT + A421V (n = 62); WT + R317H (n = 11); WT + Q492X (n = 21); WT + R339X (n = 17). (C) Conductance‐voltage relationships of the WT and its coexpressions with A421V, R317H and R339X. V0.5 and slope factor (k) values were as follows: for WT + H2O 18.2 ± 1.4 mV, 12.4 ± 0.4 (n = 27), for WT + A421V 16.6 ± 1.8, 15.2 ± 0.4 (n = 36), for WT + R317H 21.1 ± 4.5 mV, 17.8 ± 1.9 (n = 8), for WT + Q492X 25 ± 3 mV, 13.9 ± 0.5 (n = 12), and for WT + R339X 15.8 ± 3.1 mV, 12.2 ± 1.1 (n = 15).
Baranauskas,
Kv3.4 subunits enhance the repolarizing efficiency of Kv3.1 channels in fast-spiking neurons.
2003, Pubmed
Baranauskas,
Kv3.4 subunits enhance the repolarizing efficiency of Kv3.1 channels in fast-spiking neurons.
2003,
Pubmed Boda,
Brain expression of Kv3 subunits during development, adulthood and aging and in a murine model of Alzheimer's disease.
2012,
Pubmed Espinosa,
Alcohol hypersensitivity, increased locomotion, and spontaneous myoclonus in mice lacking the potassium channels Kv3.1 and Kv3.3.
2001,
Pubmed Feng,
Development of synapses and expression of a voltage-gated potassium channel in chick embryonic auditory nuclei.
2006,
Pubmed Firth,
DECIPHER: Database of Chromosomal Imbalance and Phenotype in Humans Using Ensembl Resources.
2009,
Pubmed Firth,
The Deciphering Developmental Disorders (DDD) study.
2011,
Pubmed Gan,
When, where, and how much? Expression of the Kv3.1 potassium channel in high-frequency firing neurons.
1998,
Pubmed Ho,
Pleiotropic effects of a disrupted K+ channel gene: reduced body weight, impaired motor skill and muscle contraction, but no seizures.
1997,
Pubmed Kaczmarek,
International Union of Basic and Clinical Pharmacology. C. Nomenclature and Properties of Calcium-Activated and Sodium-Activated Potassium Channels.
2017,
Pubmed Köhling,
Potassium Channels in Epilepsy.
2016,
Pubmed Kuenzel,
Increase of Kv3.1b expression in avian auditory brainstem neurons correlates with synaptogenesis in vivo and in vitro.
2009,
Pubmed Long,
Voltage sensor of Kv1.2: structural basis of electromechanical coupling.
2005,
Pubmed McMahon,
Allele-dependent changes of olivocerebellar circuit properties in the absence of the voltage-gated potassium channels Kv3.1 and Kv3.3.
2004,
Pubmed Minassian,
Altered Kv3.3 channel gating in early-onset spinocerebellar ataxia type 13.
2012,
Pubmed
,
Xenbase Muona,
A recurrent de novo mutation in KCNC1 causes progressive myoclonus epilepsy.
2015,
Pubmed
,
Xenbase Oliver,
Myoclonus epilepsy and ataxia due to KCNC1 mutation: Analysis of 20 cases and K+ channel properties.
2017,
Pubmed Perney,
Expression of the mRNAs for the Kv3.1 potassium channel gene in the adult and developing rat brain.
1992,
Pubmed Petrou,
P2X7 purinoceptor expression in Xenopus oocytes is not sufficient to produce a pore-forming P2Z-like phenotype.
1997,
Pubmed
,
Xenbase Piton,
20 ans après: a second mutation in MAOA identified by targeted high-throughput sequencing in a family with altered behavior and cognition.
2014,
Pubmed Poirier,
Loss of Function of KCNC1 is associated with intellectual disability without seizures.
2017,
Pubmed Rajakulendran,
Episodic ataxia type 1: a neuronal potassium channelopathy.
2007,
Pubmed Rudy,
Kv3 channels: voltage-gated K+ channels designed for high-frequency repetitive firing.
2001,
Pubmed Scheffer,
ILAE classification of the epilepsies: Position paper of the ILAE Commission for Classification and Terminology.
2017,
Pubmed Weiser,
Differential expression of Shaw-related K+ channels in the rat central nervous system.
1994,
Pubmed
,
Xenbase Yasuda,
Kv3.1 channels stimulate adult neural precursor cell proliferation and neuronal differentiation.
2013,
Pubmed Zhang,
Kv3.3 potassium channels and spinocerebellar ataxia.
2016,
Pubmed Zhao,
Spinocerebellar ataxia-13 Kv3.3 potassium channels: arginine-to-histidine mutations affect both functional and protein expression on the cell surface.
2013,
Pubmed
,
Xenbase