XB-ART-56148
Nat Commun
2019 Jul 22;101:3274. doi: 10.1038/s41467-019-11104-0.
Show Gene links
Show Anatomy links
Involvement of G-quadruplex regions in mammalian replication origin activity.
Prorok P, Artufel M, Aze A, Coulombe P, Peiffer I, Lacroix L, Guédin A, Mergny JL, Damaschke J, Schepers A, Cayrou C, Teulade-Fichou MP, Ballester B, Méchali M.
???displayArticle.abstract???
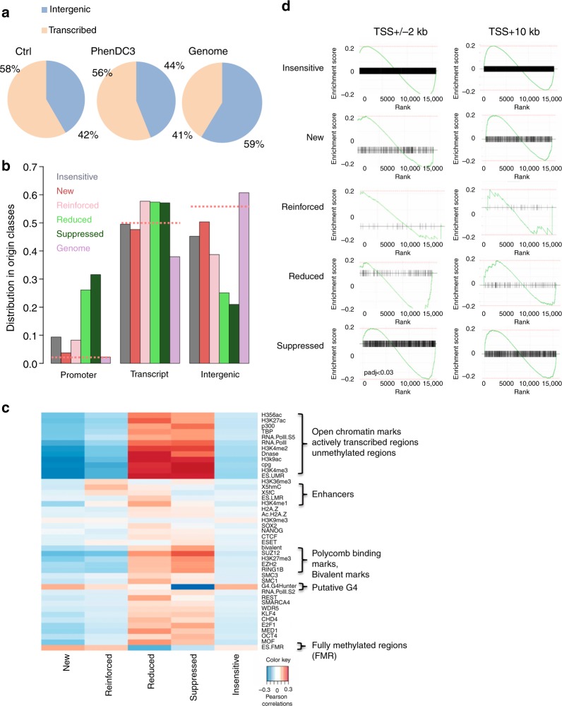
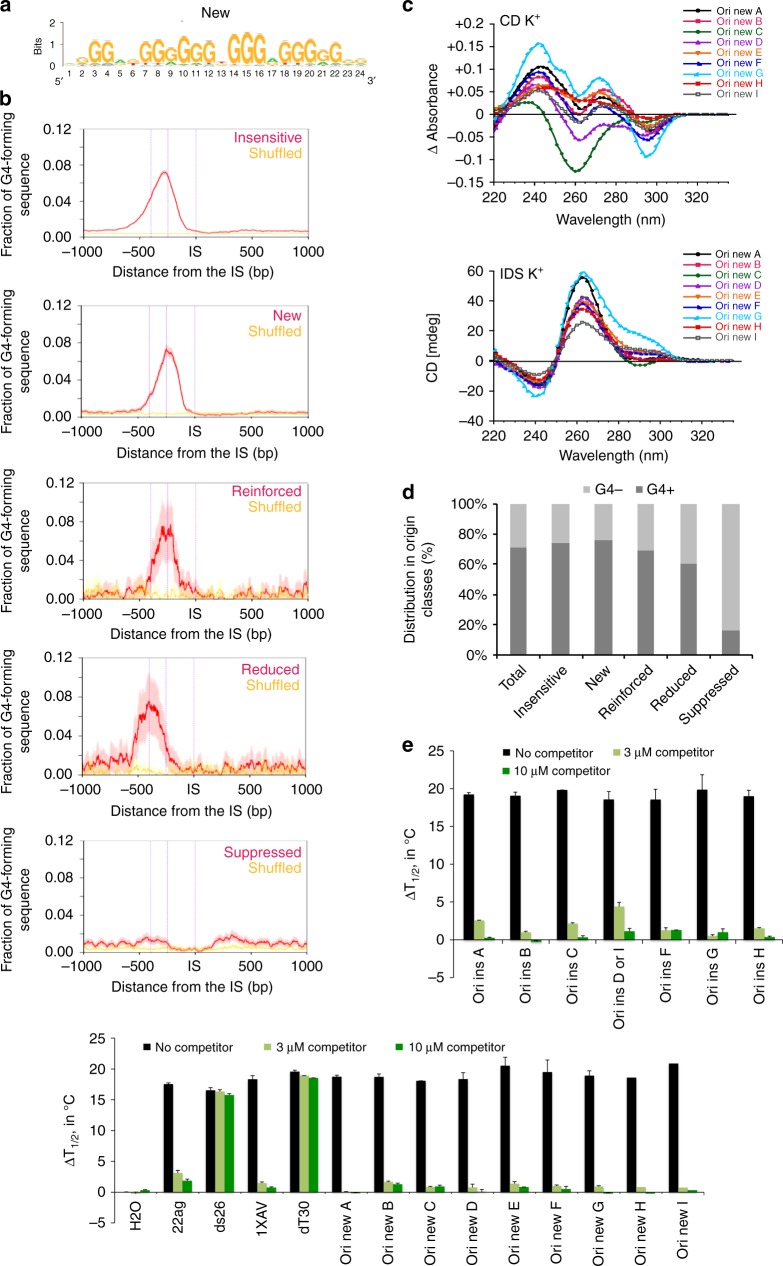
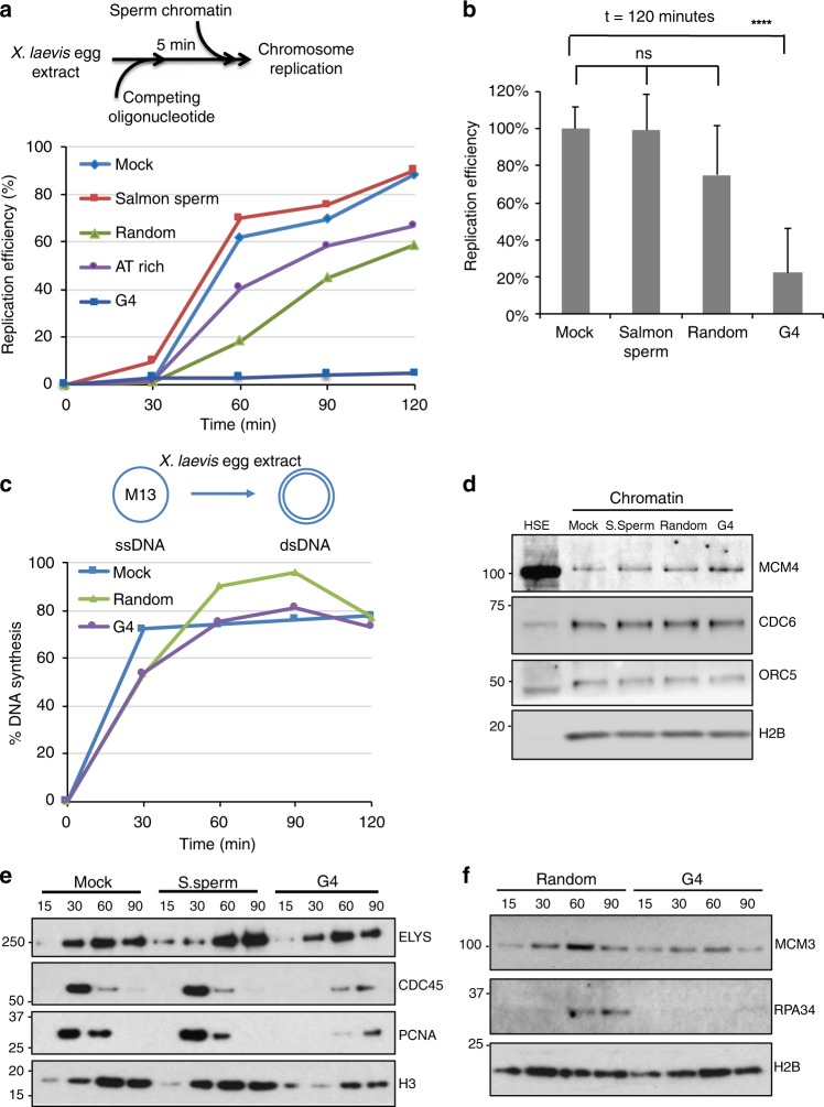
Genome-wide studies of DNA replication origins revealed that origins preferentially associate with an Origin G-rich Repeated Element (OGRE), potentially forming G-quadruplexes (G4). Here, we functionally address their requirements for DNA replication initiation in a series of independent approaches. Deletion of the OGRE/G4 sequence strongly decreased the corresponding origin activity. Conversely, the insertion of an OGRE/G4 element created a new replication origin. This element also promoted replication of episomal EBV vectors lacking the viral origin, but not if the OGRE/G4 sequence was deleted. A potent G4 ligand, PhenDC3, stabilized G4s but did not alter the global origin activity. However, a set of new, G4-associated origins was created, whereas suppressed origins were largely G4-free. In vitro Xenopus laevis replication systems showed that OGRE/G4 sequences are involved in the activation of DNA replication, but not in the pre-replication complex formation. Altogether, these results converge to the functional importance of OGRE/G4 elements in DNA replication initiation.
???displayArticle.pubmedLink??? 31332171
???displayArticle.pmcLink??? PMC6646384
???displayArticle.link??? Nat Commun
Species referenced: Xenopus laevis
Genes referenced: actb c8h6orf47 h2bc21 ids kidins220 rai1
???attribute.lit??? ???displayArticles.show???
References [+] :
Anderson,
Ionizing radiation induces apoptosis and elevates cyclin A1-Cdk2 activity before but not after the midblastula transition in Xenopus.
1997, Pubmed,
Xenbase
Anderson, Ionizing radiation induces apoptosis and elevates cyclin A1-Cdk2 activity before but not after the midblastula transition in Xenopus. 1997, Pubmed , Xenbase
Bartholdy, Allele-specific analysis of DNA replication origins in mammalian cells. 2015, Pubmed
Bedrat, Re-evaluation of G-quadruplex propensity with G4Hunter. 2016, Pubmed
Belsky, Genome-wide chromatin footprinting reveals changes in replication origin architecture induced by pre-RC assembly. 2015, Pubmed
Cadoret, Genome-wide studies highlight indirect links between human replication origins and gene regulation. 2008, Pubmed
Cayrou, Genome-scale identification of active DNA replication origins. 2012, Pubmed
Cayrou, New insights into replication origin characteristics in metazoans. 2012, Pubmed
Cayrou, The chromatin environment shapes DNA replication origin organization and defines origin classes. 2015, Pubmed
Cayrou, Genome-scale analysis of metazoan replication origins reveals their organization in specific but flexible sites defined by conserved features. 2011, Pubmed
Chaudhuri, Human DNA replication initiation factors, ORC and MCM, associate with oriP of Epstein-Barr virus. 2001, Pubmed
Chung, Solution structure of a G-quadruplex bound to the bisquinolinium compound Phen-DC(3). 2014, Pubmed
Comoglio, High-resolution profiling of Drosophila replication start sites reveals a DNA shape and chromatin signature of metazoan origins. 2015, Pubmed
Costas, Genome-wide mapping of Arabidopsis thaliana origins of DNA replication and their associated epigenetic marks. 2011, Pubmed
De Cian, Highly efficient G-quadruplex recognition by bisquinolinium compounds. 2007, Pubmed
Delgado, Initiation of DNA replication at CpG islands in mammalian chromosomes. 1998, Pubmed
Dhar, Replication from oriP of Epstein-Barr virus requires human ORC and is inhibited by geminin. 2001, Pubmed
Eaton, Conserved nucleosome positioning defines replication origins. 2010, Pubmed
Fragkos, DNA replication origin activation in space and time. 2015, Pubmed
Françon, A hypophosphorylated form of RPA34 is a specific component of pre-replication centers. 2004, Pubmed , Xenbase
Franz, MEL-28/ELYS is required for the recruitment of nucleoporins to chromatin and postmitotic nuclear pore complex assembly. 2007, Pubmed , Xenbase
Gerhardt, Identification of new human origins of DNA replication by an origin-trapping assay. 2006, Pubmed
Gillespie, ELYS/MEL-28 chromatin association coordinates nuclear pore complex assembly and replication licensing. 2007, Pubmed , Xenbase
Gómez, Heterochromatin on the inactive X chromosome delays replication timing without affecting origin usage. 2004, Pubmed
Guédin, Stability of intramolecular quadruplexes: sequence effects in the central loop. 2009, Pubmed
Halder, Bisquinolinium compounds induce quadruplex-specific transcriptome changes in HeLa S3 cell lines. 2012, Pubmed
Hammerschmidt, Replication of Epstein-Barr viral DNA. 2013, Pubmed
Hirt, Selective extraction of polyoma DNA from infected mouse cell cultures. 1967, Pubmed
Hoshina, Human origin recognition complex binds preferentially to G-quadruplex-preferable RNA and single-stranded DNA. 2013, Pubmed , Xenbase
Huppert, Prevalence of quadruplexes in the human genome. 2005, Pubmed
Hyrien, Transition in specification of embryonic metazoan DNA replication origins. 1995, Pubmed , Xenbase
Jares, Xenopus cdc7 function is dependent on licensing but not on XORC, XCdc6, or CDK activity and is required for XCdc45 loading. 2000, Pubmed , Xenbase
Kappas, Dissection of the XChk1 signaling pathway in Xenopus laevis embryos. 2000, Pubmed , Xenbase
Kumagai, Claspin, a novel protein required for the activation of Chk1 during a DNA replication checkpoint response in Xenopus egg extracts. 2000, Pubmed , Xenbase
Kumagai, MTBP, the partner of Treslin, contains a novel DNA-binding domain that is essential for proper initiation of DNA replication. 2017, Pubmed , Xenbase
Langley, Genome-wide identification and characterisation of human DNA replication origins by initiation site sequencing (ini-seq). 2016, Pubmed
Laskey, Replication origins in the eucaryotic chromosome. 1981, Pubmed
Lemaître, Competence to replicate in the unfertilized egg is conferred by Cdc6 during meiotic maturation. 2002, Pubmed , Xenbase
Lindner, The affinity of EBNA1 for its origin of DNA synthesis is a determinant of the origin's replicative efficiency. 2008, Pubmed
Lipford, Nucleosomes positioned by ORC facilitate the initiation of DNA replication. 2001, Pubmed
Lunyak, Developmental changes in the Sciara II/9A initiation zone for DNA replication. 2002, Pubmed
Madireddy, G-quadruplex-interacting compounds alter latent DNA replication and episomal persistence of KSHV. 2016, Pubmed
Maiorano, MCM8 is an MCM2-7-related protein that functions as a DNA helicase during replication elongation and not initiation. 2005, Pubmed , Xenbase
Mao, DNA G-quadruplex structures mold the DNA methylome. 2018, Pubmed
Martin, Genome-wide depletion of replication initiation events in highly transcribed regions. 2011, Pubmed
Masai, Molecular architecture of G-quadruplex structures generated on duplex Rif1-binding sequences. 2018, Pubmed
Méchali, Lack of specific sequence requirement for DNA replication in Xenopus eggs compared with high sequence specificity in yeast. 1984, Pubmed , Xenbase
Méchali, DNA synthesis in a cell-free system from Xenopus eggs: priming and elongation on single-stranded DNA in vitro. 1982, Pubmed , Xenbase
Medina-Rivera, RSAT 2015: Regulatory Sequence Analysis Tools. 2015, Pubmed
Mergny, Thermal difference spectra: a specific signature for nucleic acid structures. 2005, Pubmed
Mukhopadhyay, Allele-specific genome-wide profiling in human primary erythroblasts reveal replication program organization. 2014, Pubmed
Norseen, Role for G-quadruplex RNA binding by Epstein-Barr virus nuclear antigen 1 in DNA replication and metaphase chromosome attachment. 2009, Pubmed
Quinlan, BEDTools: a flexible suite of utilities for comparing genomic features. 2010, Pubmed
Rodríguez-Martínez, The gastrula transition reorganizes replication-origin selection in Caenorhabditis elegans. 2017, Pubmed
Schepers, Human origin recognition complex binds to the region of the latent origin of DNA replication of Epstein-Barr virus. 2001, Pubmed
Sequeira-Mendes, Transcription initiation activity sets replication origin efficiency in mammalian cells. 2009, Pubmed
Smith, Distinct epigenetic features of differentiation-regulated replication origins. 2016, Pubmed
Sugimoto, Genome-wide analysis of the spatiotemporal regulation of firing and dormant replication origins in human cells. 2018, Pubmed
Tsukakoshi, CpG Methylation Changes G-Quadruplex Structures Derived from Gene Promoters and Interaction with VEGF and SP1. 2018, Pubmed
Tubbs, Dual Roles of Poly(dA:dT) Tracts in Replication Initiation and Fork Collapse. 2018, Pubmed
Valton, G4 motifs affect origin positioning and efficiency in two vertebrate replicators. 2014, Pubmed
Vorlíčková, Circular dichroism and guanine quadruplexes. 2012, Pubmed
Xu, Genome-wide identification and characterization of replication origins by deep sequencing. 2012, Pubmed
Zamiri, Quadruplex formation by both G-rich and C-rich DNA strands of the C9orf72 (GGGGCC)8•(GGCCCC)8 repeat: effect of CpG methylation. 2015, Pubmed
Zhang, Model-based analysis of ChIP-Seq (MACS). 2008, Pubmed
