Click here to close
Hello! We notice that you are using Internet Explorer, which is not supported by Xenbase and may cause the site to display incorrectly.
We suggest using a current version of Chrome,
FireFox, or Safari.
???displayArticle.abstract??? Thyroid hormone (T3) plays several key roles in development of the nervous system in vertebrates, controlling diverse processes such as neurogenesis, cell migration, apoptosis, differentiation, and maturation. In anuran amphibians, the hormone exerts its actions on the tadpolebrain during metamorphosis, a developmental period dependent on T3. Thyroid hormone regulates gene transcription by binding to two nuclear receptors, TRα and TRβ. Our previous findings using pharmacological and other approaches supported that TRα plays a pivotal role in mediating T3 actions on neural cell proliferation in Xenopus tadpolebrain. Here we used Xenopus tropicalis (X. tropicalis) tadpoles with an inactivating mutation in the gene that encodes TRα to investigate roles for TRα in mitosis and gene regulation in tadpolebrain. Gross morphological analysis showed that mutant tadpoles had proportionally smaller brains, corrected for body size, compared with wildtype, both during prometamorphosis and at the completion of metamorphosis. This was reflected in a large reduction in phosphorylated histone 3 (pH3; a mitosis marker) immunoreactive (ir) nuclei in prometamorphic tadpolebrain, when T3-dependent cell proliferation is maximal. Treatment of wild type premetamorphic tadpoles with T3 for 48 h induced gross morphological changes in the brain, and strongly increased pH3-ir, but had no effect in mutant tadpoles. Thyroid hormone induction of the direct TR target genes thrb, klf9, and thibz was dysregulated in mutant tadpoles. Analysis of gene expression by RNA sequencing in the brain of premetamorphic tadpoles treated with or without T3 for 16 h showed that the TRα accounts for 95% of the gene regulation responses to T3.
Figure 1. Brain size and cell proliferation is reduced in thramtâexon4 animals. We measured body length and brain volume in wild type (WT) and thramtâexon4 animals at two stages of development. Brain volume was measured on fixed brains as described in the Materials and Methods. Bars are the mean ± SEM. (A) Comparison of body length and brain volume of WT and thramtâexon4 prometamorphic tadpoles (NF stage 56; n = 6/genotype). (B) Comparison of body length and brain volume of WT and thramtâexon4 newly metamorphosed frogs (NF stage 66; n = 8/genotype). (C) Comparison of phosphorylated histone 3 (pH3) immunoreactive nuclei in the brain of WT and thramtâexon4 NF stage 56 tadpoles (n = 4â6/genotype). *p < 0.01, **p < 0.001, ***p < 0.0001, unpaired Student's t-test.
Figure 2. Thyroid hormone receptor α is required for T3-dependent morphological changes, and induction of cell proliferation in tadpolebrain. We treated wild type (WT) and thramtâexon4 premetamorphic (NF stage 54) tadpoles with T3 (5 nM) or vehicle added to the aquarium water for 42 h, then measured brain size and phosphorylated histone 3 immunoreactivity (pH3-ir) in the brain as described in the Materials and Methods. Bars are the mean ± SEM. (A) Exogenous T3 caused dramatic morphological changes in the brains of WT, but not thramtâexon4 tadpoles. Shown are dorsal images of fixed tadpole brains. (B) Exogenous T3 decreased length, and increased width of WT tadpolebrain, but had no effect in thramtâexon4 animals (***p < 0.0001, unpaired Student's t-test). In vehicle-treated tadpoles, the baseline brain length and width were both smaller in thramtâexon4 compared with WT (###p < 0.0001, unpaired Student's t-test). (C) Treatment with T3 strongly increased pH3-ir in WT (p < 0.0001, unpaired Student's t-test), but decreased it in thramtâexon4 tadpolebrain (p < 0.0001). Shown is the fold change in total brain pH3-ir nuclei in each genotype. The dashed line indicates fold change of 1.0 = no change.
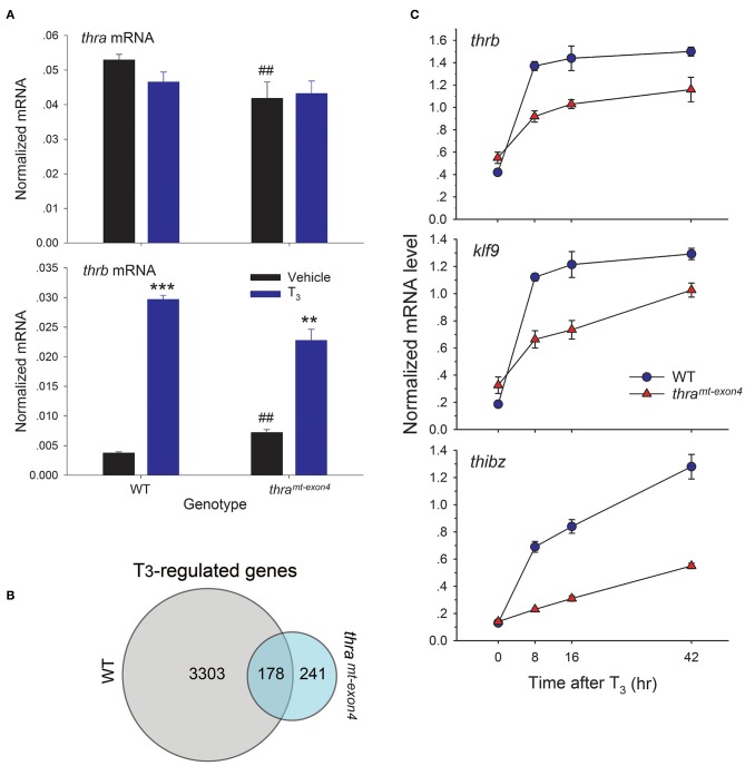
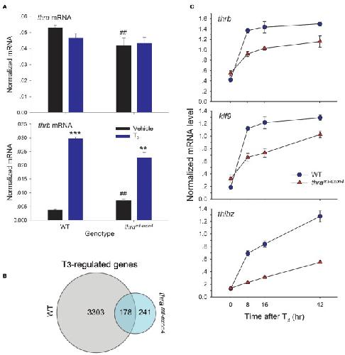
Figure 3. Gene transcription responses to exogenous T3 are impaired in thramtâexon4 tadpolebrain. We treated wild type (WT) and thramtâexon4 premetamorphic (NF stage 54) tadpoles with T3 (5 nM) or vehicle added to the aquarium water for different times, then measured target gene mRNA levels in brain (region of the preoptic area/thalamus/hypothalamus) by RTqPCR using absolute quantification (for thra and thrb, panel A) or relative quantification (genes in panel B). (A) Thyroid hormone receptor α is the major TR subtype expressed in tadpolebrain. Comparison of baseline mRNA levels, and effects of T3 treatment for 42 h on thra and thrb mRNA levels in WT and thramtâexon4 tadpolebrain. Bars represent the mean ± SEM (n = 4/genotype/treatment). Note that the baseline (vehicle-treated) thra mRNA level is 14 times greater than thrb mRNA in WT tadpolebrain. The baseline thra mRNA was significantly lower, while the thrb mRNA was significantly higher in thramtâexon4 compared with WT tadpolebrain (##p < 0.001, Student's unpaired t-test). Treatment with T3 had no effect on thra mRNA, but strongly induced thrb mRNA in both genotypes (**p < 0.001, ***p < 0.0001, Student's unpaired t-test). (B) Venn diagram representing the numbers of T3-regulated genes determined by RNA-seq conducted on RNA isolated from brains of wild type and thramtâexon4 NF stage 54 tadpoles treated with or without T3 for 16 h. (C) Time course of induction by T3 in tadpolebrain of mRNAs for three direct T3 response genes, thrb, klf9, and thibz (note that these three genes are included in the 178 genes that overlap between WT and thramtâexon4). Points represent the mean ± SEM (n = 4/genotype/time point). The mRNA level for each of the genes was elevated at 8 h in both genotypes (p < 0.001, ANOVA), and the slope of each curve was significantly different between WT and thramtâexon4 (p < 0.0001, linear regression analysis).
Figure 4. RNA sequencing shows that the majority of gene regulation responses to exogenous T3 are lost in thramtâexon4 tadpolebrain. We treated wild type (WT) and thramtâexon4 premetamorphic (NF stage 54) tadpoles with T3 (5 nM) added to the aquarium water for 16 h, then analyzed mRNA levels in brain (region of the preoptic area/thalamus/hypothalamus) by RNA-sequencing or RTqPCR using relative quantification. (A) Venn diagram representing the numbers of T3-induced genes determined by RNA-sequencing conducted on RNA isolated from tadpole brains treated with or without T3. (B) Validation of gene regulation for four T3-induced genes found within the overlap between the WT and thramtâexon4 gene sets (109 genes). (C) Venn diagram representing the numbers of T3-repressed genes determined by RNA-sequencing conducted on RNA isolated from tadpole brains treated with or without T3. (D) Validation of gene regulation for four T3-repressed genes found within the overlap between the WT and thramtâexon4 gene sets (69 genes). Bars represent the mean ± SEM (n = 4/genotype/treatment). For comparisons of vehicle with T3 treated: *p < 0.01, **p < 0.001, ***p < 0.0001, Student's unpaired t-test. For comparisons of baseline mRNA levels (vehicle treated) among the two genotypes: #p < 0.01, Student's unpaired t-test.
Figure 5. Effects of loss of TRα on baseline gene transcription in premetamorphic tadpolebrain. We treated wild type (WT) and thramtâexon4 premetamorphic (NF stage 54) tadpoles with T3 (5 nM) added to the aquarium water for 16 h, then analyzed mRNA levels in brain (region of the preoptic area/thalamus/hypothalamus; including the pituitary) by RNA-sequencing or RTqPCR using relative quantification. (A) Venn diagram representing the number of T3-induced genes in WT and the number of genes whose baseline mRNA level was elevated in thramtâexon4 tadpoles, determined by RNA-sequencing conducted on RNA isolated from tadpole brains treated with or without T3. (B) Validation of gene regulation for two T3-induced genes found within the overlap between the T3 induced WT and elevated baseline in thramtâexon4 gene sets (74 genes). (C) Venn diagram representing the number of T3-repressed genes in WT and the number of genes whose baseline mRNA level was reduced in thramtâexon4 tadpoles, determined by RNA-sequencing conducted on RNA isolated from tadpole brains treated with or without T3. (D) Validation of gene regulation for two T3-repressed genes found within the overlap between the T3 repressed WT and reduced baseline in thramtâexon4 gene sets (78 genes). Bars represent the mean ± SEM (n = 4/genotype/treatment). For comparisons of vehicle with T3 treated: *p < 0.01, **p < 0.001, ***p < 0.0001, Student's unpaired t-test. For comparisons of baseline mRNA levels (vehicle treated) among the two genotypes: #p < 0.01, Student's unpaired t-test.
Bagamasbad,
A role for basic transcription element-binding protein 1 (BTEB1) in the autoinduction of thyroid hormone receptor beta.
2008, Pubmed,
Xenbase
Bagamasbad,
A role for basic transcription element-binding protein 1 (BTEB1) in the autoinduction of thyroid hormone receptor beta.
2008,
Pubmed
,
Xenbase Billon,
Role of thyroid hormone receptors in timing oligodendrocyte differentiation.
2001,
Pubmed Bradley,
Spatial and temporal expression of alpha- and beta-thyroid hormone receptor mRNAs, including the beta 2-subtype, in the developing mammalian nervous system.
1992,
Pubmed Buchholz,
Dual function model revised by thyroid hormone receptor alpha knockout frogs.
2018,
Pubmed
,
Xenbase Buchholz,
More similar than you think: Frog metamorphosis as a model of human perinatal endocrinology.
2015,
Pubmed
,
Xenbase Buchholz,
Molecular and developmental analyses of thyroid hormone receptor function in Xenopus laevis, the African clawed frog.
2006,
Pubmed
,
Xenbase Cheng,
Molecular aspects of thyroid hormone actions.
2010,
Pubmed Chiamolera,
Fundamentally distinct roles of thyroid hormone receptor isoforms in a thyrotroph cell line are due to differential DNA binding.
2012,
Pubmed Choi,
Growth, Development, and Intestinal Remodeling Occurs in the Absence of Thyroid Hormone Receptor α in Tadpoles of Xenopus tropicalis.
2017,
Pubmed
,
Xenbase Choi,
Unliganded thyroid hormone receptor α regulates developmental timing via gene repression in Xenopus tropicalis.
2015,
Pubmed
,
Xenbase Crespi,
Leptin (ob gene) of the South African clawed frog Xenopus laevis.
2006,
Pubmed
,
Xenbase Denver,
The molecular basis of thyroid hormone-dependent central nervous system remodeling during amphibian metamorphosis.
1998,
Pubmed Denver,
Thyroid hormone receptor subtype specificity for hormone-dependent neurogenesis in Xenopus laevis.
2009,
Pubmed
,
Xenbase Eliceiri,
Quantitation of endogenous thyroid hormone receptors alpha and beta during embryogenesis and metamorphosis in Xenopus laevis.
1994,
Pubmed
,
Xenbase Furlow,
Induction of larval tissue resorption in Xenopus laevis tadpoles by the thyroid hormone receptor agonist GC-1.
2004,
Pubmed
,
Xenbase Furlow,
A developmental switch induced by thyroid hormone: Xenopus laevis metamorphosis.
2006,
Pubmed
,
Xenbase Furlow,
The transcription factor basic transcription element-binding protein 1 is a direct thyroid hormone response gene in the frog Xenopus laevis.
2002,
Pubmed
,
Xenbase Hu,
A Mechanism to Enhance Cellular Responsivity to Hormone Action: Krüppel-Like Factor 9 Promotes Thyroid Hormone Receptor-β Autoinduction During Postembryonic Brain Development.
2016,
Pubmed
,
Xenbase Jones,
The thyroid hormone receptor beta gene: structure and functions in the brain and sensory systems.
2003,
Pubmed Kawahara,
Developmental and regional expression of thyroid hormone receptor genes during Xenopus metamorphosis.
1991,
Pubmed
,
Xenbase Kikuyama,
Aspects of amphibian metamorphosis: hormonal control.
1993,
Pubmed
,
Xenbase Legrand,
[Thyroid hormones and maturation of the nervous system].
,
Pubmed Lemkine,
Adult neural stem cell cycling in vivo requires thyroid hormone and its alpha receptor.
2005,
Pubmed Mellström,
Independent expression of the alpha and beta c-erbA genes in developing rat brain.
1991,
Pubmed Morte,
Aberrant maturation of astrocytes in thyroid hormone receptor alpha 1 knockout mice reveals an interplay between thyroid hormone receptor isoforms.
2004,
Pubmed Nunez,
Multigenic control of thyroid hormone functions in the nervous system.
2008,
Pubmed Oppenheimer,
Molecular basis of thyroid hormone-dependent brain development.
1997,
Pubmed Porterfield,
The role of thyroid hormones in prenatal and neonatal neurological development--current perspectives.
1993,
Pubmed Sachs,
Dual functions of thyroid hormone receptors during Xenopus development.
2000,
Pubmed
,
Xenbase Shi,
Tadpole competence and tissue-specific temporal regulation of amphibian metamorphosis: roles of thyroid hormone and its receptors.
1996,
Pubmed
,
Xenbase Tuinhof,
Distribution of pro-opiomelanocortin and its peptide end products in the brain and hypophysis of the aquatic toad, Xenopus laevis.
1998,
Pubmed
,
Xenbase Wen,
Thyroid Hormone Receptor α Controls Developmental Timing and Regulates the Rate and Coordination of Tissue-Specific Metamorphosis in Xenopus tropicalis.
2017,
Pubmed
,
Xenbase Wen,
Unliganded thyroid hormone receptor α controls developmental timing in Xenopus tropicalis.
2015,
Pubmed
,
Xenbase Yao,
Structural and functional conservation of vertebrate corticotropin-releasing factor genes: evidence for a critical role for a conserved cyclic AMP response element.
2007,
Pubmed
,
Xenbase Yao,
Distribution and acute stressor-induced activation of corticotrophin-releasing hormone neurones in the central nervous system of Xenopus laevis.
2004,
Pubmed
,
Xenbase Yaoita,
A correlation of thyroid hormone receptor gene expression with amphibian metamorphosis.
1990,
Pubmed
,
Xenbase