Click here to close Hello! We notice that you are using Internet Explorer, which is not supported by Xenbase and may cause the site to display incorrectly. We suggest using a current version of Chrome, FireFox, or Safari.
XB-ART-56130
Neuron 2018 Mar 07;975:1078-1093.e6. doi: 10.1016/j.neuron.2018.01.027.
Show Gene links Show Anatomy links

Axon-Axon Interactions Regulate Topographic Optic Tract Sorting via CYFIP2-Dependent WAVE Complex Function.

Cioni JM, Wong HH, Bressan D, Kodama L, Harris WA, Holt CE.


???displayArticle.abstract???
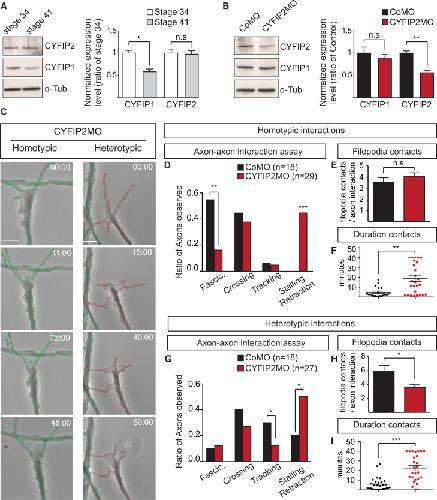
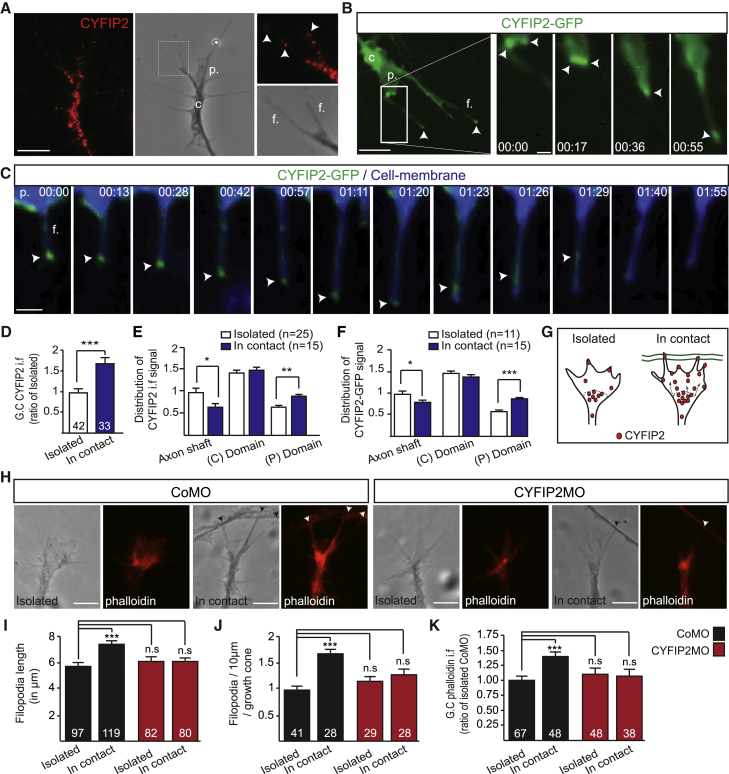
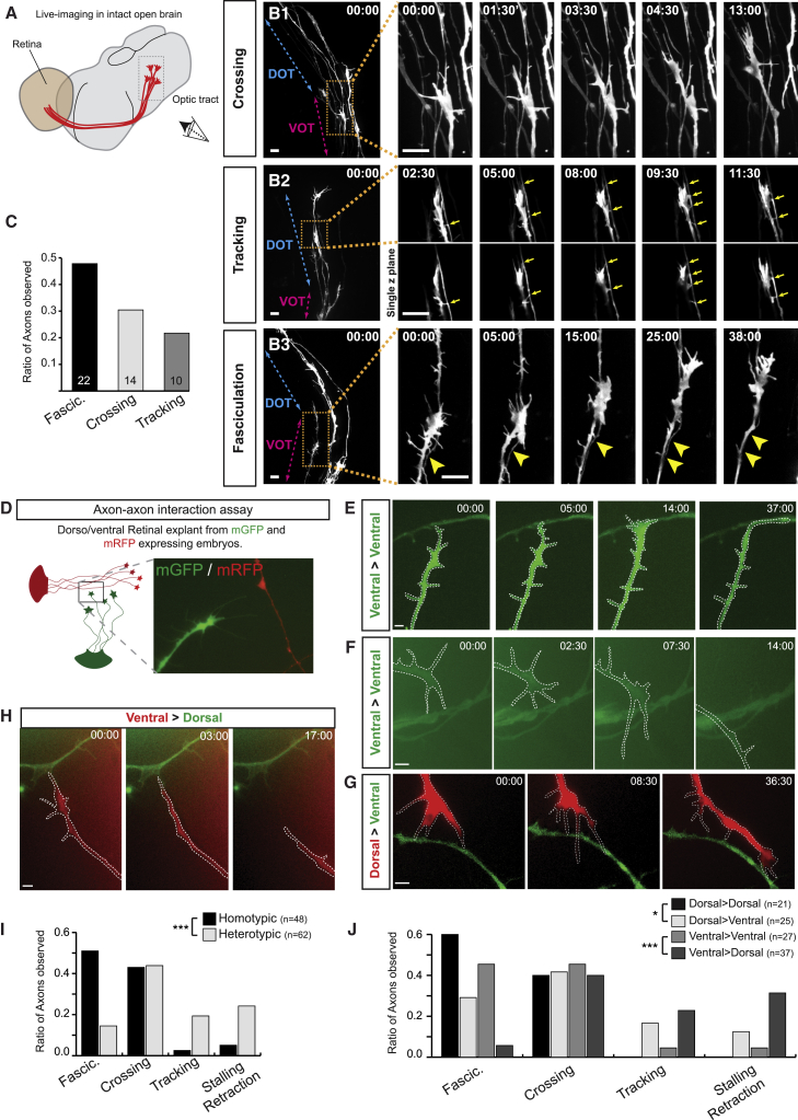
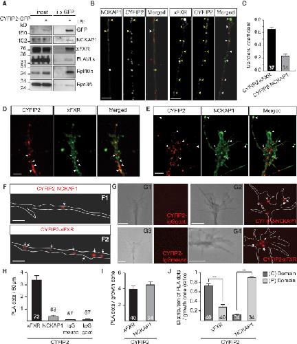
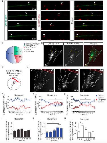
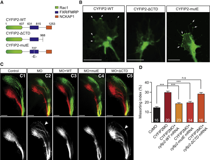
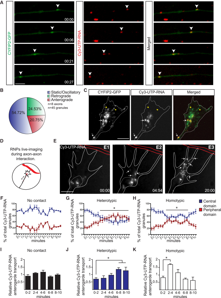
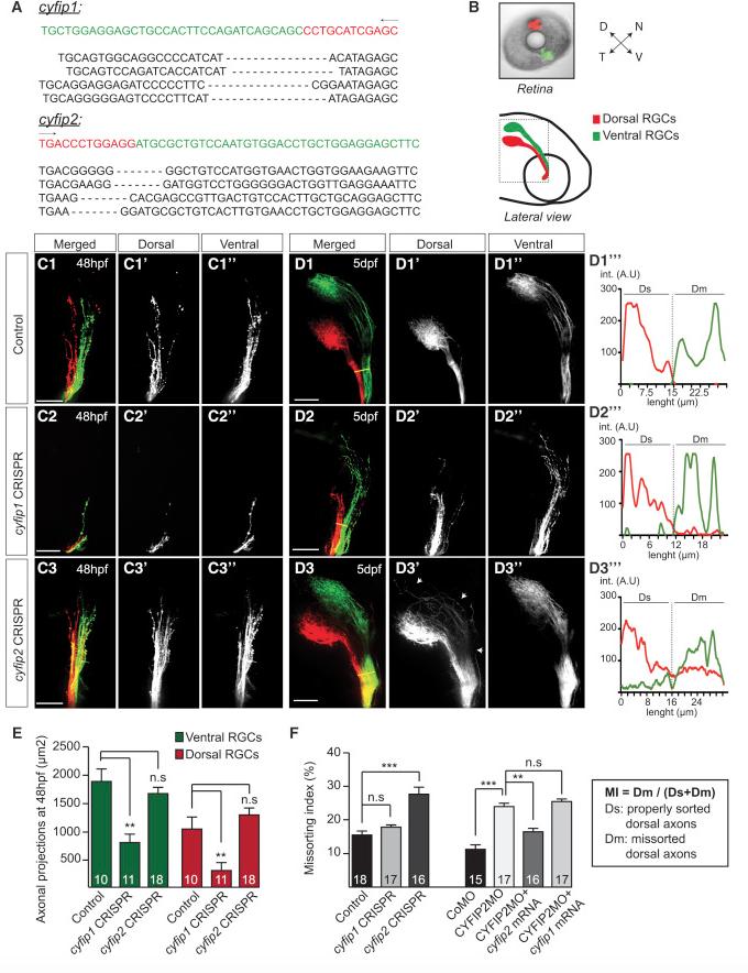
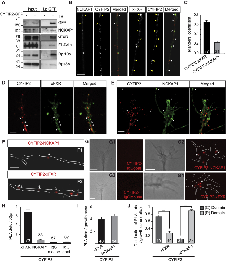
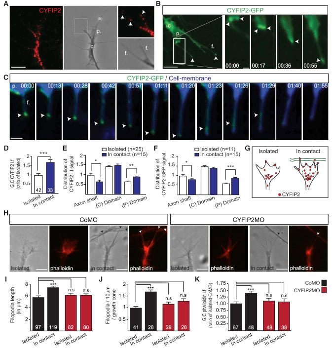
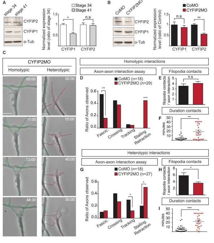
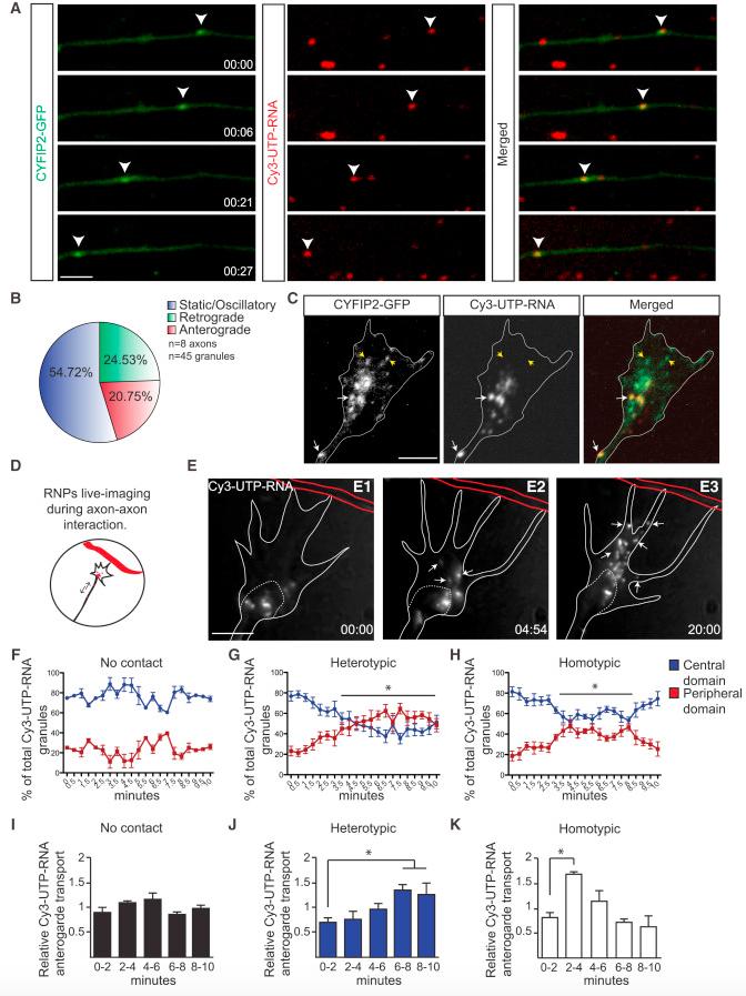
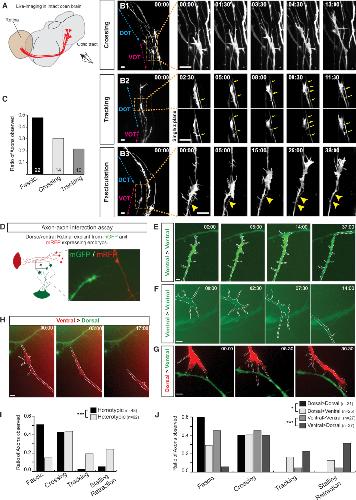
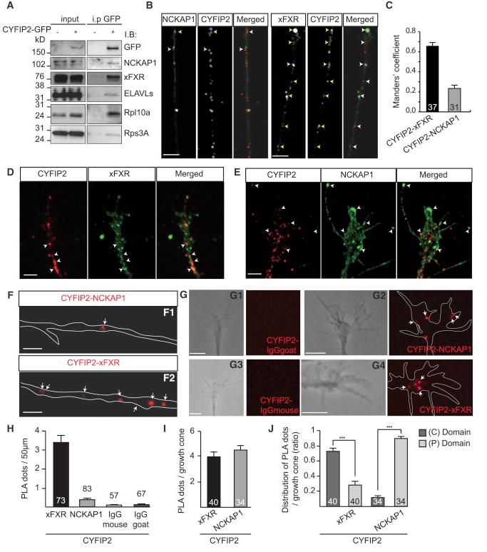
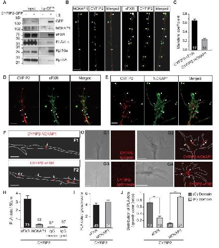
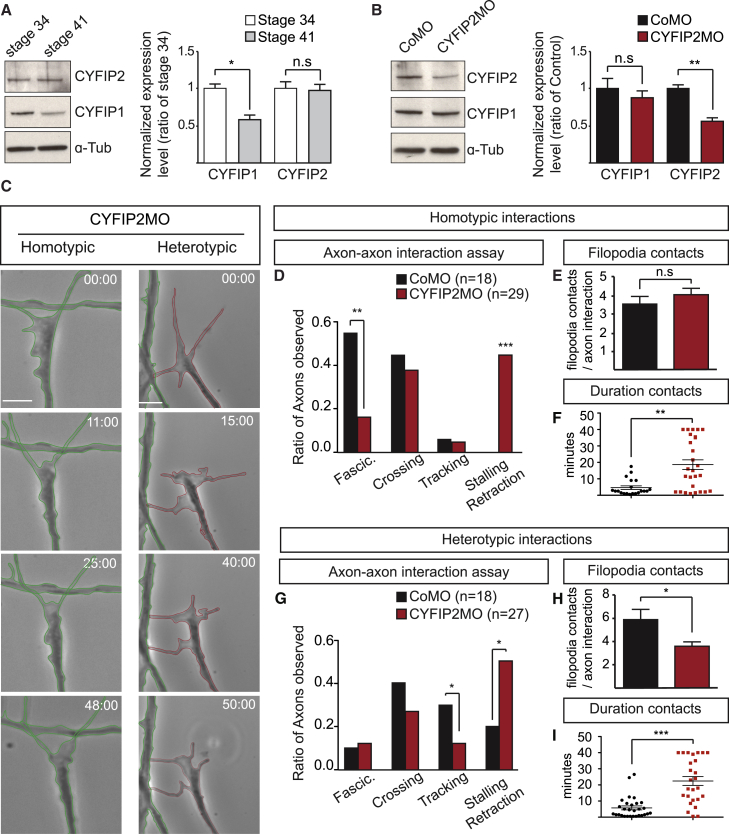
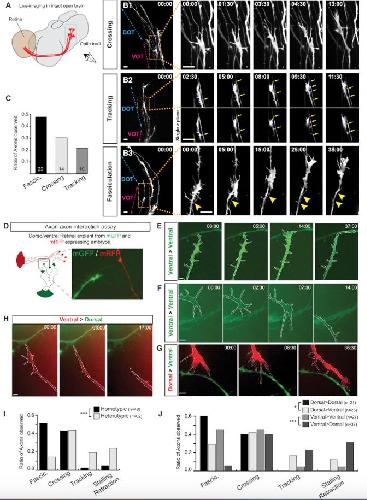
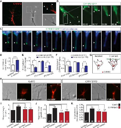
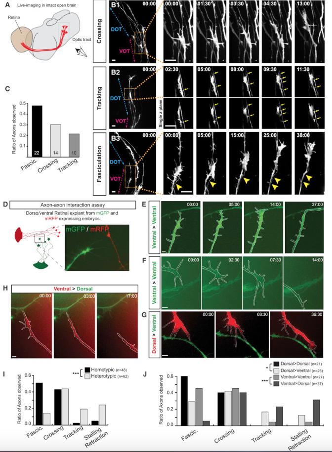
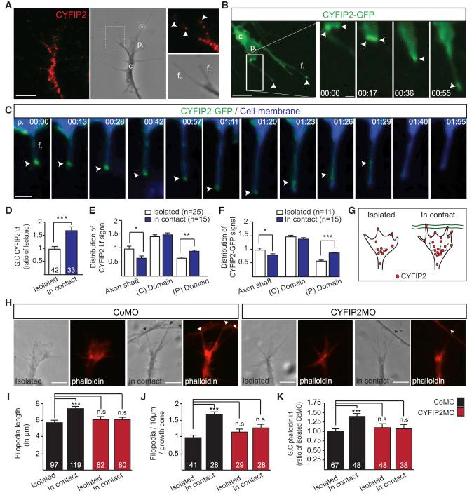
The axons of retinal ganglion cells (RGCs) are topographically sorted before they arrive at the optic tectum. This pre-target sorting, typical of axon tracts throughout the brain, is poorly understood. Here, we show that cytoplasmic FMR1-interacting proteins (CYFIPs) fulfill non-redundant functions in RGCs, with CYFIP1 mediating axon growth and CYFIP2 specifically involved in axon sorting. We find that CYFIP2 mediates homotypic and heterotypic contact-triggered fasciculation and repulsion responses between dorsal and ventral axons. CYFIP2 associates with transporting ribonucleoprotein particles in axons and regulates translation. Axon-axon contact stimulates CYFIP2 to move into growth cones where it joins the actin nucleating WAVE regulatory complex (WRC) in the periphery and regulates actin remodeling and filopodial dynamics. CYFIP2's function in axon sorting is mediated by its binding to the WRC but not its translational regulation. Together, these findings uncover CYFIP2 as a key regulatory link between axon-axon interactions, filopodial dynamics, and optic tract sorting.

???displayArticle.pubmedLink??? 29518358
???displayArticle.pmcLink??? PMC5855093
???displayArticle.link??? Neuron
???displayArticle.grants??? [+]

Species referenced: Xenopus laevis
Genes referenced: c8h6orf47 cyfip1 cyfip2 fmr1 nckap1 ugcg
GO keywords: growth cone
???displayArticle.antibodies??? Cyfip2 Ab1
???displayArticle.morpholinos??? cyfip2 MO1

???displayArticle.omims??? FRAGILE X SYNDROME; FXS
Phenotypes: Xla Wt + cyfip2 MO(Fig.3.C-I) [+]

???attribute.lit??? ???displayArticles.show???
References [+] :
Abekhoukh, CYFIP family proteins between autism and intellectual disability: links with Fragile X syndrome. 2014, Pubmed