XB-ART-56112
Development
2019 Aug 09;14615:. doi: 10.1242/dev.179580.
Show Gene links
Show Anatomy links
Integration of Wnt and FGF signaling in the Xenopus gastrula at TCF and Ets binding sites shows the importance of short-range repression by TCF in patterning the marginal zone.
Kjolby RAS, Truchado-Garcia M, Iruvanti S, Harland RM.
???displayArticle.abstract???
During Xenopus gastrulation, Wnt and FGF signaling pathways cooperate to induce posterior structures. Wnt target expression around the blastopore falls into two main categories: a horseshoe shape with a dorsal gap, as in Wnt8 expression; or a ring, as in FGF8 expression. Using ChIP-seq, we show, surprisingly, that the FGF signaling mediator Ets2 binds near all Wnt target genes. However, β-catenin preferentially binds at the promoters of genes with horseshoe patterns, but further from the promoters of genes with ring patterns. Manipulation of FGF or Wnt signaling demonstrated that 'ring' genes are responsive to FGF signaling at the dorsal midline, whereas 'horseshoe' genes are predominantly regulated by Wnt signaling. We suggest that, in the absence of active β-catenin at the dorsal midline, the DNA-binding protein TCF binds and actively represses gene activity only when close to the promoter. In contrast, genes without functional TCF sites at the promoter may be predominantly regulated by Ets at the dorsal midline and are expressed in a ring. These results suggest recruitment of only short-range repressors to potential Wnt targets in the Xenopus gastrula.
???displayArticle.pubmedLink??? 31285353
???displayArticle.pmcLink??? PMC6703714
???displayArticle.link??? Development
???displayArticle.grants??? [+]
R01 GM042341 NIGMS NIH HHS , R01 GM086321 NIGMS NIH HHS , R21 MH112158 NIMH NIH HHS, R35 GM127069 NIGMS NIH HHS
Species referenced: Xenopus laevis
Genes referenced: axin2l cdx1 cdx2 chrd crebbp ctnnb1 dkk1 eef1a1 eef1a2 ep300 ets1 ets2 fgf8 gsc ngfr pnhd tbxt tcf3 tcf7l1 wnt8a
GO keywords: gastrulation [+]
???displayArticle.gses??? GSE112249: NCBI
???attribute.lit??? ???displayArticles.show???
|
|
Figure 1. Wnt target gene expression falls into two categories: a ring pattern or a horseshoe pattern. (A) In situ hybridization of Wnt target genes at mid gastrula (stage 11.5). Expression patterns fall into two main categories; ring and horseshoe shape around the blastopore. (B) Schematic of expression pattern for a ring versus horseshoe gene at mid gastrula. (C) qPCR data from eight embryos dissected into dorsal, lateral and ventral marginal zone pieces. eef1a1 was used as an internal control and values were normalized to the ventral pieces. (D) RNA in situ hybridization pattern for wnt8 and fgf8. (E) Activity of Wnt and Fgf signaling pathways at mid-gastrula. RNA in situ hybridization for GFP reporter of Wnt activity is a horseshoe pattern (left). pERK staining for activity of Fgf pathway is in a ring pattern (right). (F) qPCR on same sample as in C for fgf8 and wnt8. |
|
|
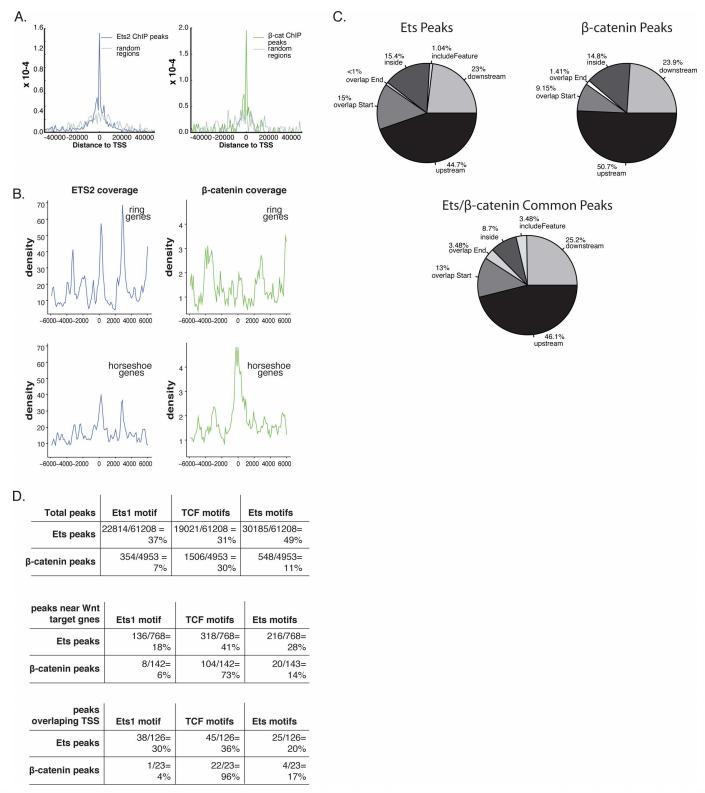
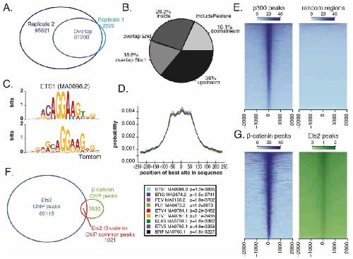
Figure 2. ChIP-seq of a FLAG-tagged Ets2 at mid gastrula identifies Ets2-bound regions. (A) Number of Ets2 ChIP peaks identified by MACS2 in each replicate and the overlap. (B) Percentage of peak overlap with indicated genomic features. (C) Using MEME-ChIP, Ets1 (MA0098.2) motif is identified as enriched in Ets2 ChIP-seq peaks. Top is the Ets1 motif and bottom is the enriched motif from the ChIP-seq peaks. (D) Graph generated by CentriMo showing the probability of finding a given motif in the Ets2 peak region. Ets family transcription factors that were centrally enriched are shown (below). (E) Heatmaps of Ets2 ChIP-seq coverage on p300 peaks compared with random regions. (F) Overlap of Ets2 ChIP peaks and β-catenin ChIP peaks. Both sets of data were analyzed using MACS2 and ChIPpeakAnno R package. (G) Heatmap of Ets2 coverage on β-catenin peaks and β-catenin coverage on Ets2 peaks. |
|
|
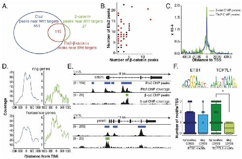
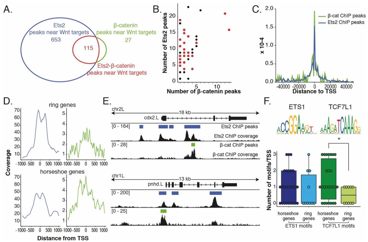
Figure 3. Differential overlap of Ets2 and β-catenin ChIP data at the promoters of Wnt target genes. (A) Overlap (115) of Ets2 and β-catenin subsets of peaks near previously identified Wnt target genes. (B) Number of Ets2 and β-catenin peaks near individual Wnt target genes. Genes in red are the targets that have in situ hybridization patterns described here. Genes in black are without described expression patterns. (C) Histogram of distance to TSS of both Ets2 and β-catenin ChIP peaks using subset of peaks near Wnt target genes. (D) Wnt target genes were first separated based on having either a ring or horseshoe expression pattern. Then the coverage at ±1â kb from the TSS of each gene was calculated and plotted for both Ets2 (blue) and β-catenin (green) ChIP. (E) Genome-browser view of Ets and β-catenin coverage around TSS of a ring gene (cdx2) and a horseshoe gene (pnhd). (F) Number of Ets or TCF7L1 (TCF3) motifs around TSS for horseshoe or ring genes. P-value of 0.38 between horseshoe and ring genes for Ets motif and 0.042 for TCF3 motif (*) calculated using Wilcoxon rank sum test. Data are mean±s.d. with individual data points indicated. |
|
|
Figure 4. Contributions of active Wnt/β-catenin, repression in the absence of Wnt signals, and FGF signaling in the marginal zone. (A) RNA in situ hybridization on mid-gastrula-stage embryos incubated in either DMSO or 50â µM SU5402 at stage 10.5 until collection. (B) Embryos were treated as in A, but collected in Trizol for RNA extraction and subsequent qPCR. Data shown is from three replicates of single embryos. Data are mean±s.d. *P<0.05; **P<0.01; Student's t-test. (C) Embryos were either incubated in DMSO or 50â µM SU5402 starting at stage 10.5 until dissection at stage 11.5. qPCR data from dorsal, lateral or ventral equatorial dissections. Results are from a single experiment using 10 embryos for each condition. (D) In situ hybridization on gastrula-stage embryos injected with 100â pg dkk1 in all four blastomeres of a four-cell-stage embryo. Arrows are pointing to the ventral domain. Sections were made by bisecting embryos. (E) In situ hybridization on gastrula-stage embryos injected in both ventral blastomeres at the four-cell stage with β-catenin and β-gal tracer. UC, uninjected control embryos. |
|
|
Figure 5. FGF/Ets is not sufficient for expression of the horseshoe Wnt target genes at the dorsal midline, whereas Wnt signaling is. (A) In situ hybridization on gastrula-stage embryos injected with ets2 mRNA and β-gal tracer (red) in the two dorsal blastomeres at the four-cell stage. Sections are of whole embryos pictured. Bottom row shows higher magnification of boxed areas from row above. (B) In situ hybridization on gastrula-stage embryos incubated in the Wnt agonist BIO starting at stage 8-9 until collection. |
|
|
Figure 6. Ets is sufficient for expression of ring genes in dorsal mesoderm explants but not for expression of horseshoe genes. (A) Schematic of location of dorsal versus lateral/ventral mesoderm in mid-gastrula-stage embryos. (B) Schematic of experiment to make either dorsal or ventral mesoderm from animal cap explants. (C) qPCR from triplicate experiments showing expression of either chordin or brachyury in Activin-treated caps derived from either control, dorsalized (LiCl) or ventralized (UV) embryos. (D) qPCR from triplicate experiments showing expression of either cdx2 or pnhd from dorsal and ventral mesodermal caps with or without the addition of ets2 mRNA. Data are mean±s.d. *P<0.05, Student's t-test. NS, not significant. |
|
|
Figure S1 A. In situ hybridization of Wnt target genes at mid gastrula (stage 11.5). B. Angle of dorsal midline gap was measured from the center of the blastopore. Error bars are standard error of the mean. C. qPCR data from 8 embryos dissected into dorsal, lateral, and ventral marginal zone pieces. Ef1a was used as an internal control and values were normalized to the ventral pieces. D. Schematic of dissections made at stage 11.5. E. RNA in situ hybridization for GFP reporter of Wnt activity. Activity is abolished with 100pg dkk injection. Activty of reporter does not appear to be affected by treatment with SU5402. F. pERK staining for activity of Fgf pathway. Activity is abolished as a result of incubation in 75uM SU5402. |
|
|
Figure S2 A. Phenotype of ets2-3XFLAG and fgf8b injected embryos. (Top ets2-3XFLAG injected with 500pg RNA and bottom ets2-3XFLAG injected with 1ng RNA). B. Western blot using FLAG antibody of lysates collected from embryos injected with different amounts of ets2-3XFLAG. C. ChIPqPCR results from ets2-3XFLAG injected embryos as a percent of input. Putative Ets binding regions were compared to regions 1kb away. *P<0.05 paired t-test. D. ChIPqPCR results using endogenous Ets2 antibody. Fold change of signal from embryos treated with SU5402 compared to DMSO is plotted. These are the results from a single experiment. E. Histogram of distance to transcriptional start site (TSS) of both Ets2 and -caten ChIP peaks compared to random regions. F. Using MEME-ChIP, TFAP2 family and TBX family motifs are enriched in Ets2 ChIPseq peaks. Graphs were generated by CentriMo showing the probability of finding a given motif in the Ets2 peak region. G. Heatmap of β-catenin ChIP sequencing coverage on p300 peaks. |
|
|
Figure S3 A. Histogram of distance to transcriptional start site (TSS) of both Ets2 and -caten ChIP peaks using subset of peaks near Wnt target genes compared to random regions. B. Wnt target genes were first separated based on having either a ring or horseshoe expression pattern. Then the coverage at +/- 6 kb from the TSS of each gene was calculated and plotted for both Ets2 and -catenin ChIP. C. Pie charts showing percentage of peaks (near Wnt target genes) overlapping with different genomic features. D. Percentage of peaks containing different motifs. |
|
|
Figure S4 A/B. Genome-browser view of Ets and β-catenin coverage around ring genes (A) and horseshoe genes (B). |
|
|
Figure S5 A. In situ hybridization on gastrula stage embryos injected with 100 pg dKK in all 4 blastomeres of a 4-cell staged embryo. B. In situ hybridization on gastrula stage embryos injected in both ventral blastomeres at the 4-cell stage with β-catenin and β-gal tracer. |
|
|
Figure S6 A. In situ hybridization on gastrula stage embryos injected with ets2 mRNA and -gal tracer in the two dorsal blastomeres at the 4-cell stage. Embryos were further cultured in either DMSO or SU5402. Sections are of whole embryos pictured and made by bisecting embryo. B. In situ hybridization on gastrula stage embryos injected with ets2 mRNA and -gal tracer in the two dorsal blastomeres at the 4-cell stage. Sections are of whole embryos pictured and made with the vibratome. |
|
|
Figure S7 A. Phenotype of embryos dorsalized with 0.3M LiCl at the 8-16 cell stage for indicated time. B. Phenotype of embryo ventralized with UV treatment with Auto Crosslink setting using the UV Stratalinker 1800 (see materials and methods). C. Phenotype of embryos injected with either gsc or vp16gsc. D. Brightfiled and fluorescent images of animal caps immunostained with Tor70 and 12/101. E. qPCR from triplicate experiments showing expression of wnt8 from dorsal and ventral mesodermal caps with or without the addition of ets2 mRNA. * P<0.05, students t-test. |
References [+] :
Barolo,
hairy mediates dominant repression in the Drosophila embryo.
1997, Pubmed
Barolo, hairy mediates dominant repression in the Drosophila embryo. 1997, Pubmed
Blythe, Chromatin immunoprecipitation in early Xenopus laevis embryos. 2009, Pubmed , Xenbase
Bolce, Ventral ectoderm of Xenopus forms neural tissue, including hindbrain, in response to activin. 1992, Pubmed , Xenbase
Brannon, A beta-catenin/XTcf-3 complex binds to the siamois promoter to regulate dorsal axis specification in Xenopus. 1997, Pubmed , Xenbase
Brannon, XCtBP is a XTcf-3 co-repressor with roles throughout Xenopus development. 1999, Pubmed , Xenbase
Carballada, Phosphatidylinositol-3 kinase acts in parallel to the ERK MAP kinase in the FGF pathway during Xenopus mesoderm induction. 2001, Pubmed , Xenbase
Christen, FGF-8 is associated with anteroposterior patterning and limb regeneration in Xenopus. 1997, Pubmed , Xenbase
Clevers, Wnt/beta-catenin signaling in development and disease. 2006, Pubmed
Dailey, Mechanisms underlying differential responses to FGF signaling. 2005, Pubmed
Degenhardt, Distinct enhancers at the Pax3 locus can function redundantly to regulate neural tube and neural crest expressions. 2010, Pubmed
Domingos, The Wnt/beta-catenin pathway posteriorizes neural tissue in Xenopus by an indirect mechanism requiring FGF signalling. 2001, Pubmed , Xenbase
Faure, Endogenous patterns of BMP signaling during early chick development. 2002, Pubmed , Xenbase
Fletcher, FGF8 spliceforms mediate early mesoderm and posterior neural tissue formation in Xenopus. 2006, Pubmed , Xenbase
Groves, Setting appropriate boundaries: fate, patterning and competence at the neural plate border. 2014, Pubmed , Xenbase
Haremaki, Integration of multiple signal transducing pathways on Fgf response elements of the Xenopus caudal homologue Xcad3. 2003, Pubmed , Xenbase
Harland, In situ hybridization: an improved whole-mount method for Xenopus embryos. 1991, Pubmed , Xenbase
Hikasa, Wnt signaling in vertebrate axis specification. 2013, Pubmed , Xenbase
Hollenhorst, Genome-wide analyses reveal properties of redundant and specific promoter occupancy within the ETS gene family. 2007, Pubmed
Hong, Fgf8a induces neural crest indirectly through the activation of Wnt8 in the paraxial mesoderm. 2008, Pubmed , Xenbase
Houston, Repression of organizer genes in dorsal and ventral Xenopus cells mediated by maternal XTcf3. 2002, Pubmed , Xenbase
Hussein, Smad4 and beta-catenin co-activators functionally interact with lymphoid-enhancing factor to regulate graded expression of Msx2. 2003, Pubmed
Kaul, Recent insights into Groucho co-repressor recruitment and function. 2015, Pubmed
Kawachi, Essential role of the transcription factor Ets-2 in Xenopus early development. 2003, Pubmed , Xenbase
Keenan, FGF signal transduction and the regulation of Cdx gene expression. 2006, Pubmed , Xenbase
Kim, Wnt stabilization of β-catenin reveals principles for morphogen receptor-scaffold assemblies. 2013, Pubmed , Xenbase
Kim, Repressor activity of Headless/Tcf3 is essential for vertebrate head formation. 2000, Pubmed
Kjolby, Genome-wide identification of Wnt/β-catenin transcriptional targets during Xenopus gastrulation. 2017, Pubmed , Xenbase
Knirr, Molecular integration of inductive and mesoderm-intrinsic inputs governs even-skipped enhancer activity in a subset of pericardial and dorsal muscle progenitors. 2001, Pubmed
Kolm, Retinoids and posterior neural induction: a reevaluation of Nieuwkoop's two-step hypothesis. 1997, Pubmed
Machanick, MEME-ChIP: motif analysis of large DNA datasets. 2011, Pubmed
Mii, Secreted Frizzled-related proteins enhance the diffusion of Wnt ligands and expand their signalling range. 2009, Pubmed , Xenbase
Mohammadi, Structures of the tyrosine kinase domain of fibroblast growth factor receptor in complex with inhibitors. 1997, Pubmed
Nakamura, Tissue- and stage-specific Wnt target gene expression is controlled subsequent to β-catenin recruitment to cis-regulatory modules. 2016, Pubmed , Xenbase
Nibu, Local action of long-range repressors in the Drosophila embryo. 2001, Pubmed
Niehrs, Regionally specific induction by the Spemann-Mangold organizer. 2004, Pubmed
Northrop, Dorsal-ventral differences in Xcad-3 expression in response to FGF-mediated induction in Xenopus. 1994, Pubmed , Xenbase
Ornitz, The Fibroblast Growth Factor signaling pathway. 2015, Pubmed
Pegoraro, Signaling and transcriptional regulation in neural crest specification and migration: lessons from xenopus embryos. 2013, Pubmed , Xenbase
Quinlan, BEDTools: a flexible suite of utilities for comparing genomic features. 2010, Pubmed
Ribisi, Ras-mediated FGF signaling is required for the formation of posterior but not anterior neural tissue in Xenopus laevis. 2000, Pubmed , Xenbase
Robinson, Integrative genomics viewer. 2011, Pubmed
Roose, The Xenopus Wnt effector XTcf-3 interacts with Groucho-related transcriptional repressors. 1998, Pubmed , Xenbase
Session, Genome evolution in the allotetraploid frog Xenopus laevis. 2016, Pubmed , Xenbase
Shimizu, Interaction of Wnt and caudal-related genes in zebrafish posterior body formation. 2005, Pubmed
Simões-Costa, Establishing neural crest identity: a gene regulatory recipe. 2015, Pubmed
Sive, Isolation of Xenopus oocytes. 2010, Pubmed , Xenbase
Squarzoni, FGF/MAPK/Ets signaling renders pigment cell precursors competent to respond to Wnt signal by directly controlling Ci-Tcf transcription. 2011, Pubmed
ten Berge, Wnt and FGF signals interact to coordinate growth with cell fate specification during limb development. 2008, Pubmed
Tran, Design and use of transgenic reporter strains for detecting activity of signaling pathways in Xenopus. 2014, Pubmed , Xenbase
Tran, Wnt/beta-catenin signaling is involved in the induction and maintenance of primitive hematopoiesis in the vertebrate embryo. 2010, Pubmed , Xenbase
Tymms, Regulation of gene expression by transcription factors Ets-1 and Ets-2. 1994, Pubmed , Xenbase
Umbhauer, Mesoderm induction in Xenopus caused by activation of MAP kinase. 1995, Pubmed , Xenbase
Walentek, ATP4a is required for Wnt-dependent Foxj1 expression and leftward flow in Xenopus left-right development. 2012, Pubmed , Xenbase
Wang, Evidence for positive and negative regulation of the mouse Cdx2 gene. 2007, Pubmed
Wills, Chromatin immunoprecipitation and deep sequencing in Xenopus tropicalis and Xenopus laevis. 2014, Pubmed , Xenbase
Yang, decapentaplegic is a direct target of dTcf repression in the Drosophila visceral mesoderm. 2000, Pubmed
Yao, Goosecoid promotes head organizer activity by direct repression of Xwnt8 in Spemann's organizer. 2001, Pubmed , Xenbase
Yordy, Signal transduction and the Ets family of transcription factors. 2000, Pubmed
Zhang, Model-based analysis of ChIP-Seq (MACS). 2008, Pubmed
Zhu, ChIPpeakAnno: a Bioconductor package to annotate ChIP-seq and ChIP-chip data. 2010, Pubmed
Zoltewicz, The Spemann organizer of Xenopus is patterned along its anteroposterior axis at the earliest gastrula stage. 1997, Pubmed , Xenbase
