XB-ART-56106
J Cell Biol
2019 Aug 05;2188:2659-2676. doi: 10.1083/jcb.201811147.
Show Gene links
Show Anatomy links
Developmentally regulated GTP-binding protein 1 modulates ciliogenesis via an interaction with Dishevelled.
???displayArticle.abstract???
Cilia are critical for proper embryonic development and maintaining homeostasis. Although extensively studied, there are still significant gaps regarding the proteins involved in regulating ciliogenesis. Using the Xenopus laevis embryo, we show that Dishevelled (Dvl), a key Wnt signaling scaffold that is critical to proper ciliogenesis, interacts with Drg1 (developmentally regulated GTP-binding protein 1). The loss of Drg1 or disruption of the interaction with Dvl reduces the length and number of cilia and displays defects in basal body migration and docking to the apical surface of multiciliated cells (MCCs). Moreover, Drg1 morphants display abnormal rotational polarity of basal bodies and a decrease in apical actin and RhoA activity that can be attributed to disruption of the protein complex between Dvl and Daam1, as well as between Daam1 and RhoA. These results support the concept that the Drg1-Dvl interaction regulates apical actin polymerization and stability in MCCs. Thus, Drg1 is a newly identified partner of Dvl in regulating ciliogenesis.
???displayArticle.pubmedLink??? 31270137
???displayArticle.pmcLink??? PMC6683737
???displayArticle.link??? J Cell Biol
Species referenced: Xenopus laevis
Genes referenced: daam1 drg1 drg2 dvl1 dvl2 dvl3 fmn1 isyna1 limk1 mcc rho rhoa tal1
???displayArticle.morpholinos??? daam1 MO1 drg1 MO1 drg1 MO2 dvl1 MO1 dvl3 MO1
???attribute.lit??? ???displayArticles.show???
|
|
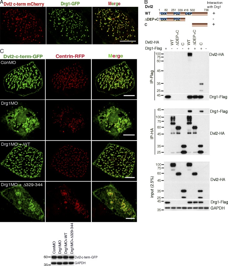
Figure 1. Drg1 associates with Dvl. (A) Exogenous Drg1 interacts with Dvl2. Dvl2-HA and Drg1-V5 mRNAs were injected in Xenopus embryos, and reciprocal co-IPs were performed. 2.5% of input was loaded. (B) Endogenous Drg1 associates with Dvl2. Using lysates from HT-29 and LS174T colon cancer cells, endogenous co-IPs were performed by precipitating endogenous Dvl2. 2.5% of input was loaded. IgG pull-down is a negative control. (C) Drg1 interacts with Dvl2 and Dvl3, but not Dvl1. The indicated Dvl-HA and Drg1-V5 mRNA were coinjected, and co-IPs were conducted by pull-down in both directions. 2.5% of input was loaded. (D) Drg1 interaction domain mapping of Dvl2. The DEP+C region of Dvl2 is necessary and sufficient to interact with Drg1. The indicated WT and deletion mutants of Dvl2-HA and Drg1-V5 mRNAs were expressed in Xenopus embryos, and co-IPs were performed in both directions. 2.5% of input was loaded. (E) Dvl2 interaction domain mapping of Drg1. WT and the indicated deletion mutants of Drg1-V5 and Dvl2-HA were expressed in Xenopus embryos, and co-IPs were conducted in both directions. Amino acids between 329 and 344 of Drg1 are required for the association with Dvl2. 2.5% of input was loaded. (F) Dvl2-HA associates with Drg1-GST in vitro. 1 µg of the purified recombinant proteins was used for the in vitro binding assay. The asterisk marks a dimerized form of isolated TGS domain. 10% of input was loaded. (G) The subcellular localization of Drg1 in an MCC. Drg1-GFP (green) and centrin-RFP (red, basal body marker) mRNAs were coinjected into the marginal region of both ventral blastomeres at the four-cell stage. The embryos were observed at stage 25. Images were generated by maximum intensity projection from serial z-stack images. Scale bar, 5 µm. |
|
|
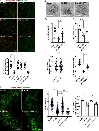
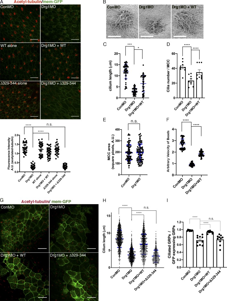
Figure 2. The Drg1âDvl interaction is important for ciliogenesis in MCCs and the GRP. (A) Drg1 knockdown causes a significant reduction of acetylated tubulin on the epidermis of tadpoles, and the expression of WT Drg1, but not the Î329â344 mutant, rescues the knockdown phenotype. A cocktail of synthetic mRNAs and morpholinos (7.5 ng each) was injected into both ventral blastomeres at the four-cell stage of embryos. The injected embryos were fixed at stage 27. For immunostaining, anti-acetylated tubulin antibody was used to visualize multicilia (red), and membrane-GFP (green) was used as a tracer. Relative acetylated tubulin intensity is quantified (image n = 45 from 15 embryos for each condition). ****, P < 0.0001, one-way ANOVA; scale bars, 100 µm. Error bars indicate ± SD. (B) Scanning EM of embryonic epidermis confirms Drg1 knockdown causes ciliogenesis defects. 7.5 ng of control and Drg1 morpholinos was injected into both marginal ventral blastomeres at the four-cell stage, and embryos were fixed at stage 31. Scale bars, 12 µm. (C) Quantification of cilia length in MCCs. Data are plotted as the mean, with error bars representing SD. Measured cilia, n > 100; embryos per group, n = 3; ***, P < 0.001; *, P = 0.012, one-way ANOVA. (D) Quantification of cilia number per MCC, n = 10; embryos per group, n = 3; ****, P < 0.0001, one-way ANOVA. Error bars indicate ± SD. (E) The area of epidermal MCCs of stage 27 embryos; MCCs, n = 100; embryos per group, n = 10; two-tailed unpaired t test. Error bars indicate ± SD. (F) Quantification of the fluid flow with green fluorescent beads (Videos 1, 2, and 3). Velocity of five beads along the body axis was manually measured. Measured bead velocity per embryo, n = 5; embryos (stage 27â28) per group, n = 10; stage 27 embryos; ****, P < 0.0001, one-way ANOVA. Error bars indicate ± SD. (G) Drg1 knockdown decreases the length of cilia in the GRP. The indicated mRNAs and MOs were injected to both marginal dorsal blastomeres at the four-cell stage, and embryos were harvested at stage 18. Dissected GRPs were fixed, followed by immunostaining using acetylated tubulin antibody (red) and anti-GFP antibody (green). Mem-GFP is used as a tracer. Scale bars, 30 µm. (H) Quantification of cilia length in the GRP, measured cilia per group; n > 900, dissected GRPs per group; n = 10, ****, P < 0.0001, one-way ANOVA. Error bars indicate ± SD. (I) Quantification of cilia number on GRP; the ratio of the number of ciliated cells expressing GFP to total GRP cells expressing GFP in experimental groups is normalized to the control and expressed as a relative value to the control (set as 1). GRPs per group; n = 10, ****, P < 0.0001, one-way ANOVA. Error bars indicate ± SD. a.u., arbitrary units; n.s., not significant. |
|
|
Figure 3. Drg1 is required for planar polarization and apical docking of basal bodies in MCCs. (A) Planar polarization defect in Drg1 morphants. CLAMP-GFP (rootlet marker) and centrin-RFP (basal body marker) were coinjected with the mixture of the indicated MOs and mRNAs. Areas enclosed by the red box are magnified in the insets, and arrows indicate the orientation of basal body/rootlets in MCCs. The circular plots depict polarity of basal body/rootlets in MCCs. Each arrow indicates the mean polar direction of basal body/rootlets in a single MCC. Arrow length depicts 1 minus circular variance of basal body/rootlet orientation around the mean. Different colored arrows represent data from different embryos. Scale bars, 5 µm. (B) Basal body docking defect at the apical regions of MCCs upon Drg1 knockdown. CLAMP-GFP and centrin-RFP mRNAs were coinjected with the cocktail of the indicated MOs and mRNAs. Serial z-stack confocal images were projected in the y-z plane. Arrowheads indicate the position of MCC apical surface. Scale bars, 3 µm. (C) Basal body docking defect at the MCC apical region upon Drg1 knockdown. CLAMP-GFP (green) and membrane-RFP (red) mRNAs were injected with the indicated morpholinos and mRNAs. Top panels indicate apical region of MCCs and bottom panels 2 µm below the apical region. Scale bars, 5 µm. |
|
|
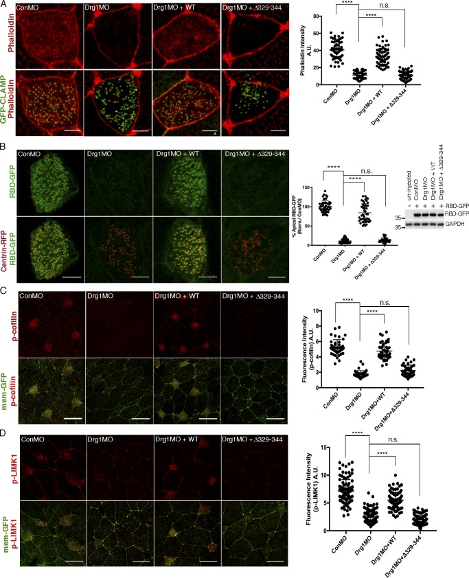
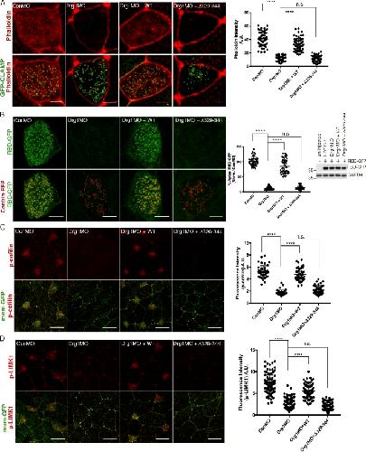
Figure 4. Drg1âDvl interaction modulates apical actin enrichment in MCCs through Rho activation. (A) Apical actin meshwork decreases upon Drg1 knockdown. The loss of apical actin signal is rescued by expression of Drg1 WT, but not by the Drg1 Î329â344 mutant. The embryos were injected with the indicated MOs and mRNAs, fixed at stage 25, and stained with phalloidin (red) to visualize cortical F-actin in apical region of MCCs. GFP-CLAMP (green) marks rootlets. ****, P < 0.0001, one-way ANOVA; n = 65. Scale bars, 5 µm. Error bars indicate ± SD. (B) Drg1 knockdown decreases Rho activity. Synthetic mRNAs of RBD-GFP (green) and centrin-RFP (red) were coinjected with the indicated MOs and mRNAs, and embryos were fixed at stage 25. Fluorescence intensity of experimental groups is normalized to the control MCCs and expressed as a percentage relative to control. Expression level of RBD-GFP was tested by Western blot. Images are generated by maximum intensity projection of serial z-stack confocal images from apical (0 µm) to subapical region (â2.5 µm). ****, P < 0.0001, one-way ANOVA; n = 49. Scale bars, 5 µm. Error bars indicate ± SD. (C and D) Phosphorylation of Rho downstream targets is decreased by Drg1 knockdown. The embryos injected with the indicated MOs and mRNAs were stained for phospho-cofilin (C) and phospho-LIMK1 (D). Statistical analysis by one-way ANOVA with post hoc Turkeyâs multiple range tests. All results are derived from three independent experiments. ****, P < 0.0001, one-way ANOVA; n = 42 (C), 40 (D). Error bars represent mean ± SD. Scale bars, 30 µm. a.u., arbitrary units; n.s., not significant. |
|
|
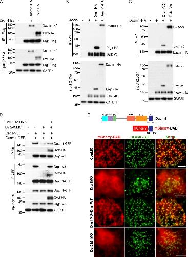
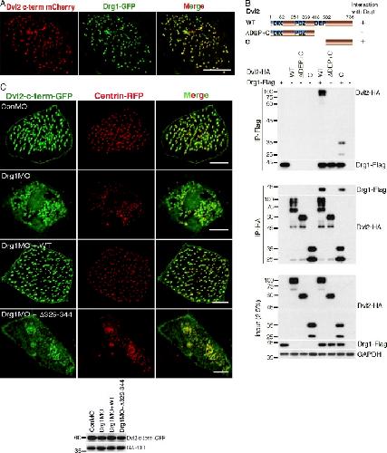
Figure 5. Drg1 knockdown has a mild effect on Dvl localization to the basal body region in MCCs. (A) Drg1 colocalizes with the Dvl2 C terminus in MCCs. The mRNAs of the Dvl2 C-terminal fragment tagged with mCherry and Drg1-GFP were coinjected into both marginal ventral blastomeres of four-cell-stage embryos and fixed at stage 25. Images are generated by maximum intensity projection of serial z-stack confocal images. Scale bar, 10 µm. (B) The C-terminus of Dvl2 associates with Drg1. The indicated HA-tagged Dvl2 mutants were coexpressed with Drg1-Flag, and co-IP was performed. (C) Drg1 knockdown diminishes Dvl2 C-terminal localization to the basal body area. mRNAs of Dvl2-c-term-GFP and centrin-RFP (basal body marker) were coinjected with the indicated MOs and mRNAs. The expression level of Dvl2-c-term-GFP was tested by Western blot. Embryos were fixed at stage 25â27. Serial z-stack images were generated. A maximum intensity projection image is shown. Scale bars, 5 µm. |
|
|
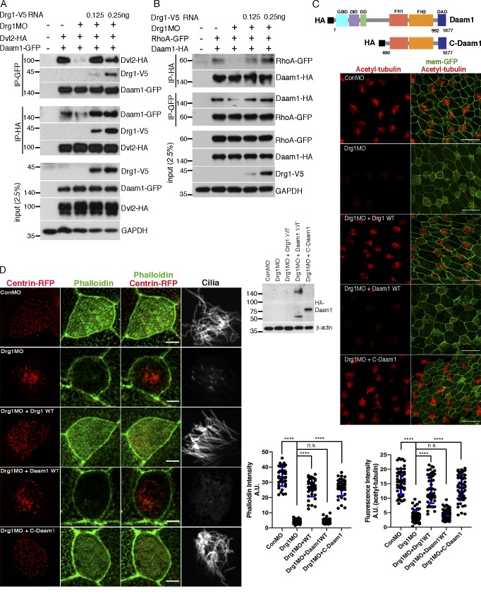
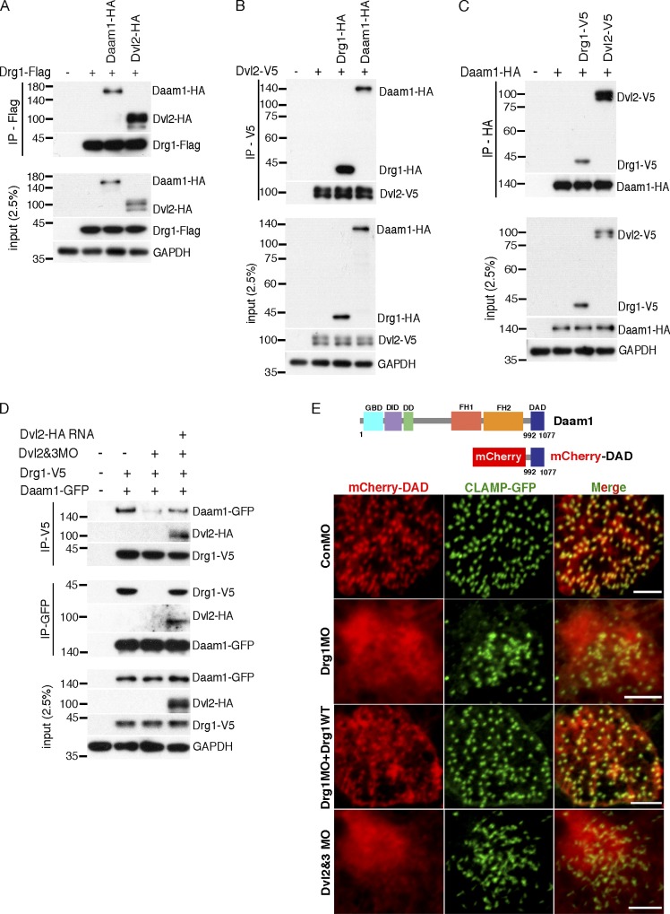
Figure 6. Drg1 is required for DvlâDaam1 signaling in MCCs. (AâC) The affinity of protein interactions among Drg1, Dvl2, and Daam1 were tested by IP with the adjusted expression levels of two proteins tagged with the same epitope while expressing the other binding partner tagged with a different epitope. The indicated mRNAs were injected at the one-cell stage, and co-IPs were performed using embryos at stage 12. (D) The Drg1âDaam1 interaction is disrupted by Dvl knockdown. Drg1-V5 and Daam1-GFP mRNAs were coinjected with Dvl2 and Dvl3 MOs and/or Dvl2-Flag (MO resistant) mRNA, and co-IPs were performed with embryos harvested at stage 20. The reduced interaction between Drg1 and Daam1 is restored by Dvl2-Flag expression. (E) mCherry-DAD and GFP-CLAMP mRNAs were coinjected with the indicated mRNAs and MOs, and MCCs of embryos at stage 25 were observed. The close location of mCherry-DAD to CLAMP-GFP was disrupted by Drg1 or Dvl knockdown in MCCs. Images were generated by maximum intensity projection of serial z-stack confocal images from surface to subapical regions (up to â2 µm). Scale bars, 5 µm. DD, dimerization domain; DID, diaphanous inhibitory domain; FH1, formin homology 1; FH2, formin homology 2; GBD, GTPase-binding domain. |
|
|
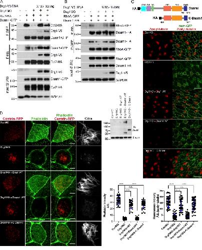
Figure 7. Drg1 modulation of Daam1 activity is critical for multiciliation. (A) Drg1 knockdown reduces the Dvl2âDaam1 interaction. The cocktail of the indicated mRNAs and MOs was injected into embryos, and co-IPs were conducted with embryos harvested at stage 20. MO-resistant Drg1-V5 expression rescues decreased the Dvl2âDaam1 interaction upon Drg1 knockdown. (B) Drg1 knockdown decreases the Daam1âRhoA interaction. The indicated mRNAs and morpholinos were coinjected into embryos, which were collected at stage 20 for co-IP analysis. (C) C-Daam1 expression rescues reduced acetylated tubulin staining upon Drg1 knockdown. The indicated mRNAs and MOs were injected to two ventral blastomeres at the four-cell stage. For C-Daam1 expression, 2.5 pg of HA-tagged C-Daam1 encoding plasmid DNAs were injected. The embryos fixed at stage 27 were used for immunostaining. Expression levels of Daam1-WT and C-Daam1 were tested by Western blot. Relative acetylated tubulin intensity is quantified (image n = 40 from 15 embryos for each condition). ****, P < 0.0001, one-way ANOVA. Scale bars, 50 µm. (D) C-Daam1 expression restores the formation of the apical actin meshwork that was decreased upon Drg1 knockdown. The indicated mRNAs and MOs were coinjected into two ventral blastomeres of four-cell-stage embryos and fixed at stage 27 for phalloidin and acetylated tubulin staining. ****, P < 0.0001, one-way ANOVA; n = 40. Scale bars, 5 µm. Error bars indicate ± SD. n.s., not significant. |
References [+] :
Bernstein,
ADF/cofilin: a functional node in cell biology.
2010, Pubmed
Bernstein, ADF/cofilin: a functional node in cell biology. 2010, Pubmed
Blacque, Rab GTPases in cilium formation and function. 2018, Pubmed
Boisvieux-Ulrich, Cytochalasin D inhibits basal body migration and ciliary elongation in quail oviduct epithelium. 1990, Pubmed
Brooks, Multiciliated cells. 2014, Pubmed
Chevalier, miR-34/449 control apical actin network formation during multiciliogenesis through small GTPase pathways. 2015, Pubmed , Xenbase
Cliffe, A role of Dishevelled in relocating Axin to the plasma membrane during wingless signaling. 2003, Pubmed
Dawe, Centriole/basal body morphogenesis and migration during ciliogenesis in animal cells. 2007, Pubmed
Ding, Survival of BRCA2-Deficient Cells Is Promoted by GIPC3, a Novel Genetic Interactor of BRCA2. 2017, Pubmed
Etienne-Manneville, Rho GTPases in cell biology. 2002, Pubmed
Francis, Rbg1-Tma46 dimer structure reveals new functional domains and their role in polysome recruitment. 2012, Pubmed
Ganner, Regulation of ciliary polarity by the APC/C. 2009, Pubmed , Xenbase
Gao, Dishevelled: The hub of Wnt signaling. 2010, Pubmed
Goetz, The primary cilium: a signalling centre during vertebrate development. 2010, Pubmed
Gray, Diversification of the expression patterns and developmental functions of the dishevelled gene family during chordate evolution. 2009, Pubmed , Xenbase
Gray, The planar cell polarity effector Fuz is essential for targeted membrane trafficking, ciliogenesis and mouse embryonic development. 2009, Pubmed , Xenbase
Habas, Wnt/Frizzled activation of Rho regulates vertebrate gastrulation and requires a novel Formin homology protein Daam1. 2001, Pubmed , Xenbase
Hall, Rho GTPases and the actin cytoskeleton. 1998, Pubmed
Harland, In situ hybridization: an improved whole-mount method for Xenopus embryos. 1991, Pubmed , Xenbase
Ishikawa, Identification of DRG family regulatory proteins (DFRPs): specific regulation of DRG1 and DRG2. 2005, Pubmed , Xenbase
Ishikawa, Cloning and characterization of Xenopus laevis drg2, a member of the developmentally regulated GTP-binding protein subfamily. 2003, Pubmed , Xenbase
Ishikawa, Independent stabilizations of polysomal Drg1/Dfrp1 complex and non-polysomal Drg2/Dfrp2 complex in mammalian cells. 2009, Pubmed
Ishikawa, Proteomic analysis of mammalian primary cilia. 2012, Pubmed
Ju, Activation of the planar cell polarity formin DAAM1 leads to inhibition of endothelial cell proliferation, migration, and angiogenesis. 2010, Pubmed
Kim, CLAMP/Spef1 regulates planar cell polarity signaling and asymmetric microtubule accumulation in the Xenopus ciliated epithelia. 2018, Pubmed , Xenbase
Komiya, Wnt signal transduction pathways. 2008, Pubmed
Kühn, Formins as effector proteins of Rho GTPases. 2014, Pubmed
Kumar, Expression of GTP-binding protein gene drg during Xenopus laevis development. 1993, Pubmed , Xenbase
Lee, Head formation requires Dishevelled degradation that is mediated by March2 in concert with Dapper1. 2018, Pubmed , Xenbase
Lee, Dishevelled mediates ephrinB1 signalling in the eye field through the planar cell polarity pathway. 2006, Pubmed , Xenbase
Li, DRG represents a family of two closely related GTP-binding proteins. 2000, Pubmed
Li, Dishevelled-associated activator of morphogenesis 1 (Daam1) is required for heart morphogenesis. 2011, Pubmed , Xenbase
Liu, Mechanism of activation of the Formin protein Daam1. 2008, Pubmed , Xenbase
Liu, The proteome of the mouse photoreceptor sensory cilium complex. 2007, Pubmed
Lu, DRG1 is a potential oncogene in lung adenocarcinoma and promotes tumor progression via spindle checkpoint signaling regulation. 2016, Pubmed
MacDonald, Wnt/beta-catenin signaling: components, mechanisms, and diseases. 2009, Pubmed , Xenbase
Mahajan, Association of a novel GTP binding protein, DRG, with TAL oncogenic proteins. 1996, Pubmed
Mani, Developmentally regulated GTP-binding protein 2 is required for stabilization of Rac1-positive membrane tubules. 2017, Pubmed
Mani, Developmentally regulated GTP-binding protein 2 coordinates Rab5 activity and transferrin recycling. 2016, Pubmed
Meunier, Multiciliated Cells in Animals. 2016, Pubmed
Miller, Pronephric tubulogenesis requires Daam1-mediated planar cell polarity signaling. 2011, Pubmed , Xenbase
Mitchell, A positive feedback mechanism governs the polarity and motion of motile cilia. 2007, Pubmed , Xenbase
Mitchell, The PCP pathway instructs the planar orientation of ciliated cells in the Xenopus larval skin. 2009, Pubmed , Xenbase
Miyatake, ERK7 regulates ciliogenesis by phosphorylating the actin regulator CapZIP in cooperation with Dishevelled. 2015, Pubmed , Xenbase
Murdoch, The relationship between sonic Hedgehog signaling, cilia, and neural tube defects. 2010, Pubmed
Ohata, Loss of Dishevelleds disrupts planar polarity in ependymal motile cilia and results in hydrocephalus. 2014, Pubmed
Ossipova, Regulation of neural crest development by the formin family protein Daam1. 2018, Pubmed , Xenbase
Pan, RhoA-mediated apical actin enrichment is required for ciliogenesis and promoted by Foxj1. 2007, Pubmed
Pan, Characterization of function of three domains in dishevelled-1: DEP domain is responsible for membrane translocation of dishevelled-1. 2004, Pubmed
Park, Ciliogenesis defects in embryos lacking inturned or fuzzy function are associated with failure of planar cell polarity and Hedgehog signaling. 2006, Pubmed , Xenbase
Park, Dishevelled controls apical docking and planar polarization of basal bodies in ciliated epithelial cells. 2008, Pubmed , Xenbase
Pérez-Arellano, Human Drg1 is a potassium-dependent GTPase enhanced by Lerepo4. 2013, Pubmed
Sazuka, Expression of DRG during murine embryonic development. 1992, Pubmed
Schellhaus, Developmentally Regulated GTP binding protein 1 (DRG1) controls microtubule dynamics. 2017, Pubmed
Schlessinger, Wnt signaling pathways meet Rho GTPases. 2009, Pubmed , Xenbase
Schweickert, Cilia-driven leftward flow determines laterality in Xenopus. 2007, Pubmed , Xenbase
Sharma, Dishevelled: A masterful conductor of complex Wnt signals. 2018, Pubmed , Xenbase
Shi, Chibby functions in Xenopus ciliary assembly, embryonic development, and the regulation of gene expression. 2014, Pubmed , Xenbase
Shnitsar, PTEN regulates cilia through Dishevelled. 2015, Pubmed , Xenbase
Sit, Rho GTPases and their role in organizing the actin cytoskeleton. 2011, Pubmed
Spassky, The development and functions of multiciliated epithelia. 2017, Pubmed
Spiering, Dynamics of the Rho-family small GTPases in actin regulation and motility. 2011, Pubmed
Werner, Radial intercalation is regulated by the Par complex and the microtubule-stabilizing protein CLAMP/Spef1. 2014, Pubmed , Xenbase
Werner, Actin and microtubules drive differential aspects of planar cell polarity in multiciliated cells. 2011, Pubmed , Xenbase
Werner, Understanding ciliated epithelia: the power of Xenopus. 2012, Pubmed , Xenbase
Werner, Using Xenopus skin to study cilia development and function. 2013, Pubmed , Xenbase
Wolf, Evolution of aminoacyl-tRNA synthetases--analysis of unique domain architectures and phylogenetic trees reveals a complex history of horizontal gene transfer events. 1999, Pubmed
Wong, Direct binding of the PDZ domain of Dishevelled to a conserved internal sequence in the C-terminal region of Frizzled. 2003, Pubmed , Xenbase
Yasunaga, The polarity protein Inturned links NPHP4 to Daam1 to control the subapical actin network in multiciliated cells. 2015, Pubmed , Xenbase
Yasunaga, Regulation of basal body and ciliary functions by Diversin. 2011, Pubmed , Xenbase
Yoon, TBC1d24-ephrinB2 interaction regulates contact inhibition of locomotion in neural crest cell migration. 2018, Pubmed , Xenbase
Yu, Association of Dishevelled with the clathrin AP-2 adaptor is required for Frizzled endocytosis and planar cell polarity signaling. 2007, Pubmed , Xenbase
Zhang, Basal bodies in Xenopus. 2015, Pubmed , Xenbase
Zhao, Identifying domains of EFHC1 involved in ciliary localization, ciliogenesis, and the regulation of Wnt signaling. 2016, Pubmed , Xenbase
