|
Figure 1. Comparison of Xenopus tropicalis and Mus musculus Clk2 protein sequences. Putative nuclear localization signals, Nâterminal phosphodegron sites, kinase domain and activation loop are shown by green, yellow, red and blue boxes, respectively. Protein sequences for X. tropicalis and Mus musculus clk2 genes were deduced from GenBank NM_001011361.1 and NM_007712.4, respectively. Sequence alignment was performed using the Clustal W method |
|
Figure 2. Expression of clk2 during early development of X. tropicalis. (a) RTâPCR analysis of temporal expression of clk2. ââRTâ indicates RNA of whole embryos (stage 20) examined in the absence of reverse transcriptase. histone h4 was used as the loading control. (bâh) Spatial expression of clk2 analyzed by wholeâmount in situ hybridization. clk2 was expressed in the animal region (b), and only a faint signal was detected in the vegetal region at the blastula stages (c). During gastrula stages (d), the expression of clk2 was localized to the dorsal region (arrowheads). clk2 expression was detected in neural tissues at the neurula stage (e and f). Expression of clk2 was also found in eyes, otic vesicle and branchial arches of tailbud stage embryos (g and h). (b) animal view. (c and d): vegetal view. (eâg) dorsal view with the anterior to the left. (h) lateral side view with the anterior to the left. Embryonic stages were determined according to Nieuwkoop and Faber (1967). |
|
Figure 3. Clk2 promotes neural induction and suppresses epidermis differentiation via inhibition of BMP signal. (a) Clk2 induced neural tissues in X. laevis ectodermal explants. clk2âGR and clk2 SYAâGR mRNAs (500 pg, 1,000 pg and 1,500 pg) were injected into the animal hemisphere of 4âcell stage embryos. At the blastula stage, embryos were transferred to a medium containing DEX and the ectodermal explants were isolated. At the neurula stage, the explants were subjected to an RTâPCR analysis to examine the expression of marker genes. Expression of early neural markers (sip1, sox2 and sox3), an anterior neural marker (otx2) and a posterior neural marker (hoxb9) was upregulated by Clk2 overexpression, whereas the differentiated neural marker (ncam) was only slightly increased. The expression of epidermal keratin was reduced in the presence of Clk2. âEmbryoâ and ââRTâ indicate whole embryos examined in the presence or absence of reverse transcriptase, respectively. histone h4 was used as the loading control. (b) Clk2 inhibits BMP signal downstream of receptor activation. noggin (100 pg), CAâalk2 (200 pg) and clk2 SYAâGR (500 pg, 750 pg and 1,000 pg) mRNAs were injected into the animal hemisphere of 4âcell stage embryos. At the blastula stage, embryos were transferred to a medium containing DEX and the ectodermal explants were isolated. At the neurula stage, the explants were subjected to an RTâPCR analysis to examine the expression of marker genes. CAâAlk2 induced the expression of epidermal keratin, even when the endogenous BMP signal was blocked by Noggin (lanes 4 and 5). Overexpression of Clk2 reversed the CAâAlk2âinduced epidermal keratin expression and promoted the expression of neural marker genes (sip1 and sox3) in the ectodermal explants (lanes 6â8). (cânâ) Clk2 expanded the neural plate and reduced the epidermis region. clk2 SYAâGR (250 pg and 500 pg) mRNA together with βâgalactosidase mRNA were injected unilaterally into a blastomere of 2âcell stage embryos. The injected side of the embryos is marked by brackets. The expansion of sox2 gene expression (câhâ) and reduction of epidermal keratin expression (iânâ) are indicated by arrowheads. (o) Overexpression of Clk2 expanded the expression region of sox2. Expression of sox2 was classified as strongly or weakly expanded, or normal (â , Strongly; image, Weakly; â¡, Normal). (p) Clk2 reduced the expression region of epidermal keratin in Xenopus embryos. Expression of epidermal keratin was classified as strongly or weakly reduced, or normal (â , Strongly; image, Weakly; â¡, Normal). câe and iâk: dorsal view with the anterior to the bottom. fâh and lân: dorsoâlateral view with the anterior to the left. fââhâ and lâânâ: magnification of the dorsoâlateral side shown in fâh and lân, respectively. |
|
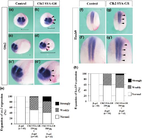
Figure 4. Clk2 promotes the development of both anterior and posterior neural tissues. Clk2 stimulated the expression of the anterior and posterior markers, otx2 (aâe) (â , Strongly; image, Weakly; â¡, Normal) and hoxb9 (fâh) (â , Strongly; image, Weakly; â¡, Normal), respectively. clk2 SYAâGR (250 and 500 pg) and βâgalactosidase mRNAs were injected into one side of the animal hemisphere of X. laevis embryos at the 2âcell stage. The injected side is marked by brackets. Expression of otx2 (b, d and dâ) and hoxb9 (g and gâ) is indicated by arrowheads and is classified as strongly or weakly expanded, or normal in e and h for otx2 and hoxb9, respectively. câ, dâ, fâ and gâ: magnification of c, d, f and g, respectively |
|
Figure 5. Clk2 cooperates with BMP inhibition to induce neural tissue. (a) Neuralâinducing activity of Clk2 was enhanced in the presence of δBMPR. clk2âGR (250 pg and 500 pg), clk2 SYAâGR (250 pg and 500 pg) and δBMPR (270 pg) mRNAs were injected into the animal region of X. laevis embryos at the 4âcell stage. At the blastula stage, embryos were transferred to a medium containing DEX and the ectodermal explants were isolated. âEmbryoâ and ââRTâ indicate whole embryos examined in the presence or absence of reverse transcriptase, respectively. histone h4 was used as the loading control. (bâg) Together with δBMPR, Clk2 induced the formation of a partial secondary axis (arrowheads) at neurula stages. (h) Percentage of partial secondary axis induced by Clk2 and δBMPR. |
|
Figure 6. Clk2 promotes the development of posterior neural tissues in cooperation with FGF signaling. (a) Clk2 effectively induced neural tissue in combination with FGF signaling. clk2âGR (250 and 500 pg), clk2 SYAâGR (250 pg and 500 pg) and efgf (1 pg) mRNAs were injected into the animal region of X. laevis embryos at the 4âcell stage. At the blastula stage, embryos were transferred to a medium containing DEX and the ectodermal explants were isolated. âEmbryoâ and ââRTâ indicate whole embryos examined in the presence or absence of reverse transcriptase, respectively. histone h4 was used as the loading control. (bâgâ) Coinjection of clk2âGR or clk2 SYAâGR together with efgf mRNA induced the formation of a tailâlike structure (arrowheads). (h) Percentage of tailâlike structure induced by Clk2 and eFGF. câ, eâ and gâ: magnification of c, e and g, respectively |
|
Figure 7. Clk2 modulates BMP and FGF signals. (a) Clk2 decreases the level of pâSmad1/5/8 in cooperation with BMP signal inhibition. clk2 SYAâGR (250 pg and 500 pg) and δBMPR (135 pg) mRNAs were injected into the animal region of X. laevis embryos at the 4âcell stage. At the blastula stage, embryos were transferred to a medium containing DEX and the ectodermal explants were isolated. At the midâgastrula stage (stage 11.5), whole cell extracts were immunoblotted with antiâphospho Smad1/5/8 (pâSmad1/5/8), antiâSmad1 (Smad1), and antiâtubulin antibodies. Tubulin was used as the loading control. (b) Clk2 activates MAPK together with FGF. clk2 SYAâGR (250 pg and 500 pg) and efgf (10 pg) mRNAs were injected into the animal region of X. laevis embryos at the 4âcell stage. At the blastula stage, embryos were transferred to a medium containing DEX and the ectodermal explants were isolated. At the early gastrula stage (stage 10), whole cell extracts were immunoblotted with antiâdiphosphorylated MAPK (dpâMAPK), antiâMAPK (MAPK), and antiâtubulin antibodies. Tubulin was used as the loading control. |
|
Figure 8. A model showing how Clk2 promotes the formation of anterior and posterior neural tissue in Xenopus embryos. Inhibition of BMP signal at the dorsal side of embryos is required for neuroectoderm formation. FGF signal promotes neural tissue formation by suppressing BMP signal through MAPK‐mediated Smad linker domain phosphorylation and subsequent proteasomal degradation. During early development, clk2 is expressed in the neural plate and promotes both anterior and posterior neural development. Clk2 induces anterior neural tissue by suppressing the level of p‐Smad1/5/8 in the ectoderm. In addition, Clk2 enhances FGF‐induced MAPK activation which is important for neural fate specification and posteriorization. Green indicates the neural plate, and brown represents the epidermis. A, anterior; D, dorsal; P, posterior; V, ventral. |
|
Supplementary Figure S1 |
|
Supplementary Figure S2 |
|
clk2 (cdc2âlike kinase 2) gene expression in Xenopus tropicalis embryo, assayed via in situ hybridization, NF stage 9, animal view, (left), and vegetal view (right). |
|
clk2 (cdc2âlike kinase 2) gene expression in Xenopus tropicalis embryo, assayed via in situ hybridization, NF stage 17, dorsal view, anterior left. |
|
clk2 (cdc2âlike kinase 2) gene expression in Xenopus tropicalis embryo, assayed via in situ hybridization, NF stage 20, dorsal view, anterior left. |
|
clk2 (cdc2âlike kinase 2) gene expression in Xenopus tropicalis embryo, assayed via in situ hybridization, NF stage 23, dorsal view, anterior left. |
|
|