XB-ART-56083
Sci Rep
2019 Jul 01;91:9472. doi: 10.1038/s41598-019-45822-8.
Show Gene links
Show Anatomy links
Functional characterization of SMN evolution in mouse models of SMA.
Osman EY, Bolding MR, Villalón E, Kaifer KA, Lorson ZC, Tisdale S, Hao Y, Conant GC, Pires JC, Pellizzoni L, Lorson CL.
???displayArticle.abstract???
Spinal Muscular Atrophy (SMA) is a monogenic neurodegenerative disorder and the leading genetic cause of infantile mortality. While several functions have been ascribed to the SMN (survival motor neuron) protein, their specific contribution to the disease has yet to be fully elucidated. We hypothesized that some, but not all, SMN homologues would rescue the SMA phenotype in mouse models, thereby identifying disease-relevant domains. Using AAV9 to deliver Smn homologs to SMA mice, we identified a conservation threshold that marks the boundary at which homologs can rescue the SMA phenotype. Smn from Danio rerio and Xenopus laevis significantly prevent disease, whereas Smn from Drosophila melanogaster, Caenorhabditis elegans, and Schizosaccharomyces pombe was significantly less efficacious. This phenotypic rescue correlated with correction of RNA processing defects induced by SMN deficiency and neuromuscular junction pathology. Based upon the sequence conservation in the rescuing homologs, a minimal SMN construct was designed consisting of exons 2, 3, and 6, which showed a partial rescue of the SMA phenotype. While a significant extension in survival was observed, the absence of a complete rescue suggests that while the core conserved region is essential, additional sequences contribute to the overall ability of the SMN protein to rescue disease pathology.
???displayArticle.pubmedLink??? 31263170
???displayArticle.pmcLink??? PMC6603021
???displayArticle.link??? Sci Rep
???displayArticle.grants??? [+]
NS102451 U.S. Department of Health & Human Services | NIH | National Institute of Neurological Disorders and Stroke (NINDS), R01 NS102451 NINDS NIH HHS
Species referenced: Xenopus laevis
Genes referenced: smn1
???displayArticle.disOnts??? spinal muscular atrophy
???displayArticle.omims??? SPINAL MUSCULAR ATROPHY, TYPE I; SMA1
???attribute.lit??? ???displayArticles.show???
|
|
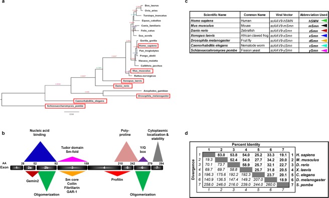
Figure 1. SMN conservation, functional domains, and homology across species. (a) The 50% majority-rule consensus tree was generated from Bayesian analysis of 21 protein sequences encoded by SMN orthologues (see Methods). The value at each branch is the Bayesian posterior probability for the split. Schizosaccharomyces pombe was assumed to be an out-group for rooting purposes. (b) The SMN protein map is divided into exon regions labeled with exon number and corresponding amino acid (AA) above. Domains of SMN that have been identified by their sequence characteristics and/or binding partners are labeled and defined by colored triangles. (c) Nomenclature of the species examined in the study. Scientific names, corresponding viral vectors and the appropriate abbreviations used. (d) Percent identity and evolutionary divergence of the species examined. Conservation relationships among tested SMN homologs. The percent identity is calculated from amino acid sequence differences. Divergence values represent information established from the phylogenetic relationship between the species. |
|
|
Figure 2. Delivery of SMN homologs results in variable lifespan extension in a severe mouse model of SMA. Viral vector injections for each tested SMN homolog were administered by ICV on P2 and life span was recorded. (a) Comparison of average survival time by Log-rank Mantel-Cox test. Kaplan-Meier survival curve depicts life span of healthy (unaffected), SMA (untreated) mice in comparison to SMN homologs-treated SMA mice. (b) Representative images of SMNâ7 mice (Smnâ/â;SMN2+/+;SMNâ7+/+) injected with xSmn (left panel) and zSmn (right panel) homologs, respectively, past the age of P40. The treated mice display noticeable distal necrosis, which is exaggerated on the tail, eyelids and/or ears. (c) Representative image of SMNâ7 mice injected with xSmn, cSmn, dSmn homologs compared to control littermates at P12. The xSmn injected mouse has the appearance and gait of the unaffected littermate, while the dSmn and cSmn injected animals show slower growth and development delay similar to the untreated SMA mouse. |
|
|
Figure 3. SMN homologs induce healthy weight gain in SMNÎ7 animals. (a) Weight gain curves in grams of SMNÎ7 mice treated with various SMN homologs and control littermates. Error bars indicate SEM. Statistical analyses were performed by Studentâs t-test (of each treatment), where significance was shown with pâ<â0.0001 for untreated vs. hSMN, zSMN and xSMN cohorts; where no significant weight gain difference was observed between untreated and dSMN (pâ=â0.0681), untreated and cSMN (pâ=â0.2813), untreated and ySMN (pâ=â0.2874). (b) Individual body weights from all cohorts on P7. The scatter plot shows two divergent groups of SMN homologs that are distinct at earlier stages of life. |
|
|
Figure 4. Assessment of motor function of treated SMNÎ7 mice after treatment with various SMN homologs. (a) Line graph representing raw data of the average time to right from P7 to P17. Animals injected with hSMN, zSmn and xSmn displayed significant improvement in motor function through their life span. (b) Scatter plot of time-to-right ability of treated cohorts highlights the difference in performance for each individual mouse (values are shown for P12). Statistical analysis was carried out by one-way ANOVA and significance is represented by â*âpââ¤â0.05; â**âpââ¤â0.01; â***âpââ¤â0.001; and ân.s.âpâ>â0.05. (c) Bar graph showing the average time-to-right in seconds of each treatment group from ages of P7 through P17, where error bars represent significance compared to the control groups. Data expressed as S.E.M. |
|
|
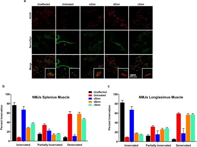
Figure 5. Neuromuscular junction pathology in SMNâ7 mice after delivery of SMN homologs. (a) Representative immunohistochemistry of NMJs of individual cohorts injected with xSmn, dSmn, cSmn and compared to the age-matched controls. Neurofilament and synaptic vesicle are shown in green. Acetylcholine receptors are stained with α-Bungarotoxin (red). NMJs were analyzed from the longissimus capitis (shown) and the splenius muscles, harvested from cohorts at P12. (b) Quantification of percent NMJ innervation in the splenius muscle. (c) Quantification of percent NMJ innervation in the longissimus muscle. Data was analyzed using by one-way ANOVA and statistical significance is represented by â*âpââ¤â0.05; â**âpââ¤â0.01; â***âpââ¤â0.001; â****âpââ¤â0.001; ân.s.âpâ>â0.05 and expressed as S.E.M. |
|
|
Figure 6. Functional analysis of SMN homologs in RNA processing. Total mRNA levels from mouse spinal cord tissues (nâ=â3) were assayed by RT-qPCR. Relative mRNA levels are normalized and compared to unaffected wild type animals. (a) Levels of total endogenous mouse Smn, full-length (SMN2 FL) and total human SMN transcripts from the SMN2 gene. (b) Analysis of representative SMN-dependent RNA processing events that are dysregulated in SMA mice, which include aberrant U12 splicing of Stasimon mRNA, 3â²-end processing of H1c histone mRNA, accumulation of Cdkn1a mRNA, and decreased Chodl mRNA expression. cSmn is not able to correct mRNA processing defects induced by SMN deficiency in SMA mice (untreated, red), whereas xSmn rescue of these defects was as effective as treatment with full-length human SMN (hSMN). Data represent mean and S.E.M from independent biological replicates. Statistical analysis was carried out by one-way ANOVA and significance is represented by â*âpââ¤â0.05; â**âpââ¤â0.01; â***âpââ¤â0.001. |
|
|
Figure 7. AAV delivery of SMN236 â an artificial protein containing only the most highly evolutionarily conserved domains of human SMN â improves survival and weight gain in SMA mice. SMN homologs demonstrate regions of high conservation in the amino acid sequences encoded by human SMN exons 2a, 2b, 3 and 6. Therefore, the SMN236 construct was designed to contain these regions and incorporated into a viral vector for gene delivery in mouse models of SMA. (a,b) Analysis of SMN236 injected in the severe SMNÎ7 mice on survival (a) and weight gain (b) compared to the age-matched control littermates. The difference in survival between treated (median 15 days) and untreated SMNÎ7 (median 13 days) mice was calculated by the log-rank Mantel-Cox test (pâ=â0.015). (c,d) SMN236 delivered into the intermediate Smn2B/â mouse model of SMA delayed early deaths with median survival 25 days for untreated vs. 36 days for the treated animals (Mantel-Cox test; pâ=â0.00023) (c) and has the greatest weight gain effect in the long-lived animals (d). Data expressed as mean and S.E.M. |
References [+] :
Bäumer,
Alternative splicing events are a late feature of pathology in a mouse model of spinal muscular atrophy.
2009, Pubmed
Bäumer, Alternative splicing events are a late feature of pathology in a mouse model of spinal muscular atrophy. 2009, Pubmed
Bertrandy, The RNA-binding properties of SMN: deletion analysis of the zebrafish orthologue defines domains conserved in evolution. 1999, Pubmed
Boon, Zebrafish survival motor neuron mutants exhibit presynaptic neuromuscular junction defects. 2009, Pubmed
Bowerman, A critical smn threshold in mice dictates onset of an intermediate spinal muscular atrophy phenotype associated with a distinct neuromuscular junction pathology. 2012, Pubmed
Bühler, Essential role for the tudor domain of SMN in spliceosomal U snRNP assembly: implications for spinal muscular atrophy. 1999, Pubmed , Xenbase
Burghes, Spinal muscular atrophy: why do low levels of survival motor neuron protein make motor neurons sick? 2009, Pubmed
Burnett, Regulation of SMN protein stability. 2009, Pubmed
Burt, Caenorhabditis elegans in the study of SMN-interacting proteins: a role for SMI-1, an orthologue of human Gemin2 and the identification of novel components of the SMN complex. 2006, Pubmed
Butchbach, Abnormal motor phenotype in the SMNDelta7 mouse model of spinal muscular atrophy. 2007, Pubmed
Chan, Neuromuscular defects in a Drosophila survival motor neuron gene mutant. 2003, Pubmed
Chang, Modeling spinal muscular atrophy in Drosophila. 2008, Pubmed
Cheung, Discovery of Small Molecule Splicing Modulators of Survival Motor Neuron-2 (SMN2) for the Treatment of Spinal Muscular Atrophy (SMA). 2018, Pubmed
DiDonato, Cloning, characterization, and copy number of the murine survival motor neuron gene: homolog of the spinal muscular atrophy-determining gene. 1997, Pubmed
Donlin-Asp, A role for the survival of motor neuron protein in mRNP assembly and transport. 2016, Pubmed
Edens, Molecular mechanisms and animal models of spinal muscular atrophy. 2015, Pubmed
Foust, Rescue of the spinal muscular atrophy phenotype in a mouse model by early postnatal delivery of SMN. 2010, Pubmed
Garcia, Developmental arrest of Drosophila survival motor neuron (Smn) mutants accounts for differences in expression of minor intron-containing genes. 2013, Pubmed
Gavrilina, Neuronal SMN expression corrects spinal muscular atrophy in severe SMA mice while muscle-specific SMN expression has no phenotypic effect. 2008, Pubmed
Glascock, Direct central nervous system delivery provides enhanced protection following vector mediated gene replacement in a severe model of spinal muscular atrophy. 2012, Pubmed
Glascock, Delivery of therapeutic agents through intracerebroventricular (ICV) and intravenous (IV) injection in mice. 2011, Pubmed
Gray, Self-oligomerization regulates stability of survival motor neuron protein isoforms by sequestering an SCFSlmb degron. 2018, Pubmed
Hudson, Expression level, cellular compartment and metabolic network position all influence the average selective constraint on mammalian enzymes. 2011, Pubmed
Husedzinovic, Phosphoregulation of the human SMN complex. 2014, Pubmed
Imlach, SMN is required for sensory-motor circuit function in Drosophila. 2012, Pubmed
Iyer, Low levels of Survival Motor Neuron protein are sufficient for normal muscle function in the SMNΔ7 mouse model of SMA. 2015, Pubmed
Jones, Direct interaction of the spinal muscular atrophy disease protein SMN with the small nucleolar RNA-associated protein fibrillarin. 2001, Pubmed , Xenbase
Kaifer, Plastin-3 extends survival and reduces severity in mouse models of spinal muscular atrophy. 2017, Pubmed
Kline, Comparison of independent screens on differentially vulnerable motor neurons reveals alpha-synuclein as a common modifier in motor neuron diseases. 2017, Pubmed
Kolb, Spinal muscular atrophy: a timely review. 2011, Pubmed
Kroiss, Evolution of an RNP assembly system: a minimal SMN complex facilitates formation of UsnRNPs in Drosophila melanogaster. 2008, Pubmed
Le, An improved general amino acid replacement matrix. 2008, Pubmed
Le, SMNDelta7, the major product of the centromeric survival motor neuron (SMN2) gene, extends survival in mice with spinal muscular atrophy and associates with full-length SMN. 2005, Pubmed
Lefebvre, Identification and characterization of a spinal muscular atrophy-determining gene. 1995, Pubmed
Lemm, Ongoing U snRNP biogenesis is required for the integrity of Cajal bodies. 2006, Pubmed
Li, SMN control of RNP assembly: from post-transcriptional gene regulation to motor neuron disease. 2014, Pubmed
Ling, Severe neuromuscular denervation of clinically relevant muscles in a mouse model of spinal muscular atrophy. 2012, Pubmed
Lorson, A single nucleotide in the SMN gene regulates splicing and is responsible for spinal muscular atrophy. 1999, Pubmed
Lorson, SMN-inducing compounds for the treatment of spinal muscular atrophy. 2012, Pubmed
Lorson, SMN oligomerization defect correlates with spinal muscular atrophy severity. 1998, Pubmed
Lotti, An SMN-dependent U12 splicing event essential for motor circuit function. 2012, Pubmed
Martin, The survival motor neuron protein forms soluble glycine zipper oligomers. 2012, Pubmed
Mattaj, Ribonucleoprotein assembly: clues from spinal muscular atrophy. 1998, Pubmed , Xenbase
McWhorter, Knockdown of the survival motor neuron (Smn) protein in zebrafish causes defects in motor axon outgrowth and pathfinding. 2003, Pubmed
Meister, A multiprotein complex mediates the ATP-dependent assembly of spliceosomal U snRNPs. 2001, Pubmed , Xenbase
Meyer, Improving single injection CSF delivery of AAV9-mediated gene therapy for SMA: a dose-response study in mice and nonhuman primates. 2015, Pubmed
Mier, Fungal Smn and Spf30 homologues are mainly present in filamentous fungi and genomes with many introns: implications for spinal muscular atrophy. 2012, Pubmed
Miguel-Aliaga, The Caenorhabditis elegans orthologue of the human gene responsible for spinal muscular atrophy is a maternal product critical for germline maturation and embryonic viability. 1999, Pubmed
Murray, Selective vulnerability of motor neurons and dissociation of pre- and post-synaptic pathology at the neuromuscular junction in mouse models of spinal muscular atrophy. 2008, Pubmed
Murray, Transcriptional profiling of differentially vulnerable motor neurons at pre-symptomatic stage in the Smn (2b/-) mouse model of spinal muscular atrophy. 2015, Pubmed
Naryshkin, Motor neuron disease. SMN2 splicing modifiers improve motor function and longevity in mice with spinal muscular atrophy. 2014, Pubmed
Osman, Analysis of Azithromycin Monohydrate as a Single or a Combinatorial Therapy in a Mouse Model of Severe Spinal Muscular Atrophy. 2017, Pubmed
Osman, Optimization of Morpholino Antisense Oligonucleotides Targeting the Intronic Repressor Element1 in Spinal Muscular Atrophy. 2016, Pubmed
Osman, Morpholino antisense oligonucleotides targeting intronic repressor Element1 improve phenotype in SMA mouse models. 2014, Pubmed
Owen, Characterization of the Schizosaccharomyces pombe orthologue of the human survival motor neuron (SMN) protein. 2000, Pubmed
Paradis, ape 5.0: an environment for modern phylogenetics and evolutionary analyses in R. 2019, Pubmed
Passini, Antisense oligonucleotides delivered to the mouse CNS ameliorate symptoms of severe spinal muscular atrophy. 2011, Pubmed
Passini, CNS-targeted gene therapy improves survival and motor function in a mouse model of spinal muscular atrophy. 2010, Pubmed
Pearn, Incidence, prevalence, and gene frequency studies of chronic childhood spinal muscular atrophy. 1978, Pubmed
Pellizzoni, Essential role for the SMN complex in the specificity of snRNP assembly. 2002, Pubmed
Praveen, A Drosophila model of spinal muscular atrophy uncouples snRNP biogenesis functions of survival motor neuron from locomotion and viability defects. 2012, Pubmed
Praveen, SMA-causing missense mutations in survival motor neuron (Smn) display a wide range of phenotypes when modeled in Drosophila. 2014, Pubmed
Rao, Gene Therapy for Spinal Muscular Atrophy: An Emerging Treatment Option for a Devastating Disease. 2018, Pubmed
Redelings, Incorporating indel information into phylogeny estimation for rapidly emerging pathogens. 2007, Pubmed
Robbins, Defining the therapeutic window in a severe animal model of spinal muscular atrophy. 2014, Pubmed
Ruggiu, A role for SMN exon 7 splicing in the selective vulnerability of motor neurons in spinal muscular atrophy. 2012, Pubmed
Selenko, SMN tudor domain structure and its interaction with the Sm proteins. 2001, Pubmed
Shpargel, Gemin3 is an essential gene required for larval motor function and pupation in Drosophila. 2009, Pubmed
Shpargel, Gemin proteins are required for efficient assembly of Sm-class ribonucleoproteins. 2005, Pubmed
Simon, Converging Mechanisms of p53 Activation Drive Motor Neuron Degeneration in Spinal Muscular Atrophy. 2017, Pubmed
Singh, Diverse role of survival motor neuron protein. 2017, Pubmed
Sleigh, Chondrolectin affects cell survival and neuronal outgrowth in in vitro and in vivo models of spinal muscular atrophy. 2014, Pubmed
Suchard, BAli-Phy: simultaneous Bayesian inference of alignment and phylogeny. 2006, Pubmed
Talbot, Characterization of a gene encoding survival motor neuron (SMN)-related protein, a constituent of the spliceosome complex. 1998, Pubmed
Tisdale, SMN is essential for the biogenesis of U7 small nuclear ribonucleoprotein and 3'-end formation of histone mRNAs. 2013, Pubmed
UniProt Consortium, UniProt: the universal protein knowledgebase. 2018, Pubmed
Van Alstyne, Dysregulation of Mdm2 and Mdm4 alternative splicing underlies motor neuron death in spinal muscular atrophy. 2018, Pubmed
Wertz, Cell-type-specific miR-431 dysregulation in a motor neuron model of spinal muscular atrophy. 2016, Pubmed
Ymlahi-Ouazzani, Reduced levels of survival motor neuron protein leads to aberrant motoneuron growth in a Xenopus model of muscular atrophy. 2010, Pubmed , Xenbase
Zerbino, Ensembl 2018. 2018, Pubmed
Zerres, Spinal muscular atrophy--clinical and genetic correlations. 1997, Pubmed
Zhang, SMN deficiency causes tissue-specific perturbations in the repertoire of snRNAs and widespread defects in splicing. 2008, Pubmed
