|
Figure 1. Mutations affecting the core RNF20 complex are identified in patients with congenital heart disease. (A) Summary of patient variants, inheritance, and phenotypes affecting the core components of the RNF20 complex (RNF20, RNF40, and UBE2B). CAVC, complete atrioventricular canal; HLHS, hypoplastic left heart syndrome; L-TGA, levo-transposition of the great arteries; PA, pulmonary atresia; RAA, right aortic arch; RAI, right atrial isomerism; TAPVR, total anomalous pulmonary venous return; TOF, tetralogy of Fallot. (B) Diagrams of RNF20, RNF40, and UBE2B with patient variants (red arrows) indicated. (C) TEM of tracheal cilia from a patient with the RNF20 variant (Top) and control (Bottom). Blue arrows point to outer dynein arms; the red arrow points to IDAs. High-magnification electron micrographs were obtained from greater than 10 ciliated cells. |
|
Figure 2. Rnf20 depletion in Xenopus causes leftâright abnormalities. (A, Left) Percentage of Xenopus embryos with abnormal cardiac looping after injection of rnf20 MO into either the right or left blastomere at the two-cell stage. (A, Right) Percentage of embryos with abnormal pitx2c in one-cell injections of two-cell embryos. MOL, left blastomere injection; MOR, right blastomere injection. n, number of embryos from three independent experiments. Ï2/Fisherâs exact test, ***P < 0.0005, **P < 0.005, *P < 0.05. (B) Expression of LR markers in one-cellâinjected embryos. (B, Left) pitx2c expression. (B, Right) dand5 expression. n, number of embryos from three independent experiments. Ï2/Fisherâs exact test, ****P < 0.00005. |
|
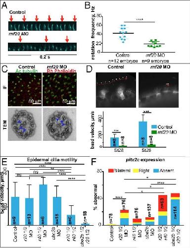
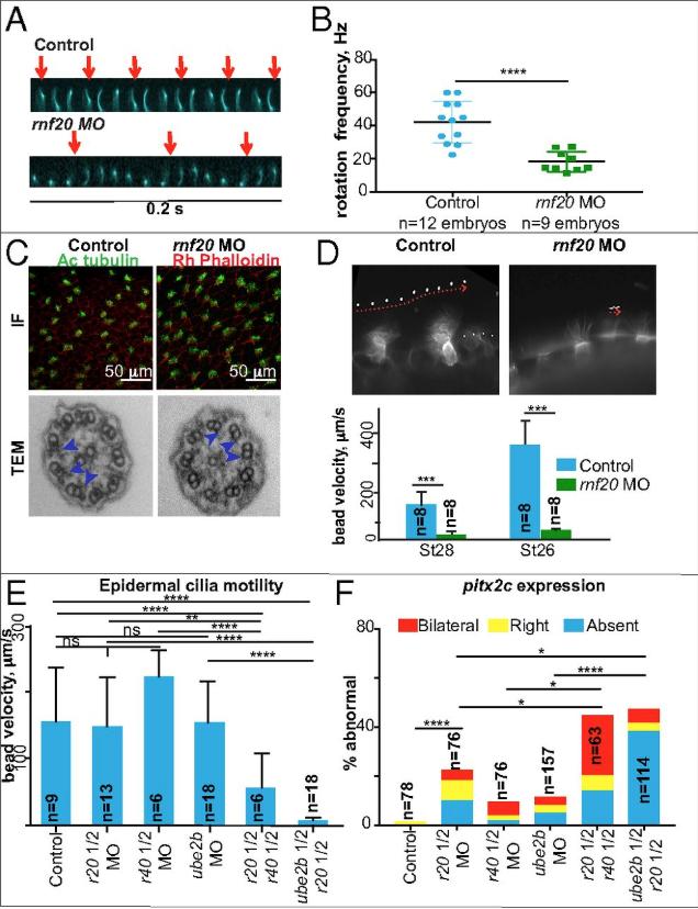
Figure 3. Cilia motility is impaired in Xenopus embryos depleted of components of the RNF20 complex. (A) Cilia beat frequency (CBF) in Ctrl and rnf20 MO LRO explants. Cilia were visualized by expressing Arl13b-GFP. Time-lapse montage of a single cilium. The space between the red arrows represents the number of frames of a ciliary single cycle. (B) Quantification of CBF in the LRO in Ctrl and rnf20 MO-injected embryos. Unpaired t test, ****P < 0.00005. (C, Top) Lateral view of an embryo with the epidermal multicilia labeled with antiacetylated tubulin and F-actin stained with phalloidin. (C, Bottom) TEM of Xenopus Ctrl and rnf20 morphant embryo epidermal cilia. IDAs are indicated by blue arrowheads. (D, Top) Analysis of epidermal cilia motility by tracking the fluorescent bead trajectory on the epidermal surface. Maximum projection of time-lapse images obtained during 0.3 s demonstrates the distance traveled by a bead propelled by motile cilia on the surface of the embryo. (D, Bottom) Quantification of bead velocity in Ctrl and rnf20 MO embryos at stages 22 and 26. n, number of embryos examined; 10â15 different beads per embryo were followed. Unpaired t test, ***P < 0.0005. (E) Quantified bead velocity after suboptimal dose MO (1/2), rnf20 (r20), rnf40 (r40), full-dose ube2b, or coinjected suboptimal doses of MO. n, number of embryos from three independent experiments. Ï2/Fisherâs exact test, ****P < 0.00005, **P < 0.005. ns, not significant. (F) Percentage of embryos with abnormal pitx2c expression after suboptimal dose MO (1/2), rnf20, rnf40, full-dose ube2b, or coinjected suboptimal doses of MO. n, number of embryos from three independent experiments. Ï2/Fisherâs exact test, ****P < 0.00005, *P < 0.05. Error bars in D and E are SD. |
|
Figure 4. H2Bub1 marks are enriched at cilia genes in multiciliated tissue. (A) A heatmap depicting the top 20 significant regions with increased H2Bub1 occupancy in multiciliated tissue compared with nonciliated tissue. The bolded genes are cilia-related genes depicted in C. (B) The top 20 significant gene ontology terms from the regions that have increased H2Bub1 occupancy in multiciliated tissue compared with nonciliated tissues. The cilia-related gene ontology terms are shown in blue. (C) The H2Bub1 binding profile, depicted using fold enrichment against random distribution values ranging from 0 to 10, across the Rfx3, Kif3a, and Dnah7 genes in multiciliated tissue (oviduct; red) and nonciliated tissue (liver; blue). The arrows indicate the TSS and the direction of transcription. |
|
Figure 5. Transcription factor Rfx3 is downstream of Rnf20. (A, i) Quantitative RT-PCR of cilia-related genes in the Xenopus LRO: foxj1, dnah7, dnah9, dnah11, and rfx3. Levels of expression are normalized to rpl8 (ribosomal protein 8). Data are shown as mean ± SEM (n = 3). Unpaired t test, **P < 0.00. (A, ii) Quantification of epidermal fluid flow across the Xenopus multiciliated epithelium in Ctrl, rnf20 MO, and rnf20 MO + Rfx3 mRNA coinjection at the one-cell stage. Mean ± SEM (n = 3). n, number of embryos. ****P < 0.00005 (Left). (A, iii) Percentage of embryos with abnormal pitx2c after either Ctrl, rnf20 MO, or rnf20 MO + Rfx3 mRNA coinjection at the one-cell stage. Mean ± SEM (n = 3). n, number of embryos. ***P < 0.0005, ****P < 0.00005 (Right). (B) Proposed mechanism of RNF20 control of cilia motility. E3 ligase RNF20 together with other members of the H2B120K ubiquitination complex selectively ubiquitinates H2B120K at the RFX3 locus, transcriptionally activating RFX3. RFX3, known master regulator of ciliary genes, then drives expression of DNAH7, a motor protein component of the ciliary IDAs required for cilia motility. |
|
Figure S1: (A) Schematic of H2B K120 ubiquitination (H2Bub1) complex.
(B) Detailed description of patient mutations affecting RNF20-core complex. Predicted deleteriousness by CADD score and MetaSVM. Mutation tolerance is shown as pLI score and mis-z score. Rank Heart Expression is the percentile of expression by RNAseq of e14.5 mouse heart. Mutation frequency is shown in both genomAD exome database (125,748 exomes), and genomAD genome (15,708 genomes) database. Evolutionary conservation is shown across 46 species. |
|
Figure S2: List of 45 genes identified in the RNF20 interactome generated via STRING. Genes with de-novo mutations in patients with CHD are highlighted in blue. |
|
Figure S3: Schematic of one cell and one cell in two-cell embryo Xenopus injections and predicted effect on asymmetrically expressed mRNA markers and heart looping. Early embryos are visualized from the dorsal aspect. The LRO is visualized from the ventral aspect. Pitx2cstage embryos are shown as a composite of the left and right sides. Tadpoles are shown from the ventral aspect.
Normal cilia are shown in blue, cilia affected by MO injection are shown in red. Domains of cerl2 (coco, dand5) expression are shown in red, and nodal expression is shown in blue. pitx2c expression is shown in green. |
|
Figure S4: (A) Images of rnf20 MO injected and control embryos at stages 28 and 40. Embryos were injected at the 1-cell stage, the rnf20 MO embryos shown are the most severe end of the spectrum of phenotypes.
(B) Optical projection tomography images of cardiac outflow tract looping in control MO and rnf20 MO injected embryos. Pseudo-colored images of cardiac looping. Embryos are viewed from the ventral side, and looping is defined as the relationship between the inflow and outflow: D-loop, outflow is to the right of the inflow. L-loop, outflow is to the left of the inflow.
(C) Left panel: CRISPR mutagenesis of rnf20 in Xenopus, sequencing of three clones from a single mutant embryo showing 2bp, 3bp and 7bp deletions. Right panel: pitx2c expression in rnf20 gRNA and Cas9 protein or Cas9 alone injected embryos. n=total number of embryos from 3 independent experiments. Chi-square/Fisherâs Exact Test, **** p<0.00005.
(D) Validation of MOs used in the study. Left panel: expression of pitx2c in rnf20 MO, human RNF20 mRNA or MO+mRNA injected embryos. Central panel: pitx2c expression in rnf40 MO, human RNF40 mRNA or MO+mRNA injected embryos. Right panel: quantification of H2Bub1 expression in MO injected embryos at stage 18. The levels H2bub1 in morphants are normalized to the expression in controls. Results are from 3 independent experiments. |
|
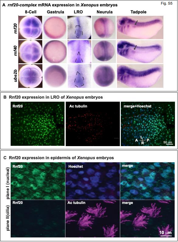
Figure S5: (A) In situ hybridization images with rnf20, rnf40 and ube2b specific probes in X.tropicalis during important stages of development. 8-cell, gastrula (stage 10), LRO formation (GRP, stage 16), neurula (stage 18), and early tadpole (stage 24). LRO is outlined at stage 16, and arrows indicate the developing kidney in the tadpole stage images. Representative examples of 3 independent experiments.
(B) RNF20 is expressed in the nuclei of LRO of Xenopus embryos at stages 16-17 as indicated by staining with anti-RNF20 antibody. LRO structure was identified by the presence of monociliated cells labeled with anti-acetylated tubulin, nuclei were visualized
by Hoechst staining. Anterior (A)- Posterior (P) and Left (L)- Right (R) axes are indicated. The image is a maximum intensity projection of Z-stack.
(C) Fluorescence images of Xenopus epidermis labeled with anti-Rnf20 Ab (green), Hoechst (blue) and anti-acetylated tubulin (magenta). Top panel shows a deeper section of the embryos whereas the bottom panel shows the epidermal surface of the tadpole. |
|
Figure S6: (A) Rnf20 expression in the mouse LRO. The LRO structure was identified by presence of monociliated cells labeled with anti-Arl13b, nuclei were visualized by Hoechst staining. Anterior (A)-Posterior (P) and Left (L)-Right (R) axes are indicated. The image is the maximum intensity projection of a Z stack encompassing the entire LRO.
(B) RNF20 expression in mouse multiciliated tissues visualized by immunostaining with anti-RNF20 antibody (Green). Multiciliated cells were identified by ciliary labeling with anti-acetylated tubulin (Red), and nuclei by Hoechst staining.
(C) Western blot of 20µg/lane adult mouse tissue probed with anti-Rnf20 antibody
showing expected 110kD band. Loading was normalized to total protein determined by BCA assay and confirmed by SimplyBlue SafeStain (Coomassie G-250). |
|
Figure S7: Cilia appear structurally normal after rnf20 depletion
(A) Top left panel: LROs from embryos treated with either control MO or rnf20 MO stained with anti-acetylated-tubulin (AcTub, green) to detect primary cilia, Rhodamine phalloidin (red) marks the cell borders. White outline highlights the LRO. Bottom left panel: High magnification of LROs from the top panel. Top right: Quantification of motile and immotile cilia in LROs of embryos injected with either control MO or rnf20 MO. n=total number of embryos. Bottom right: Average length of LRO cilia.
(B) Cilia morphology and distribution at the epidermal surface in control MO (left) and rnf20 MO (right) after injection at the one-cell stage. Top panels show distribution of MCCs on the surface of the embryo, bottom panels at higher magnification show morphology of individual MCCs. Cilia were stained using anti-acetylated tubulin antibody |
|
Figure S8: H2Bub1 is regulated by Rnf20 during development
(A) Western blot of H2Bub1 and H2B at stages 12, 16 and 22 of Xenopus embryonic development. The green box represents a stage of development corresponding to the formation of the LRO.
(B) Timeline of H2Bub1/H2B ratio in control MO injected embryos (blue) and rnf20 MO injected embryos (green). LRO stages are highlighted in green.
(C) Quantification of western blot H2Bub1/H2B ratio in control MO (blue) and rnf20 MO (green) injected embryos at stages corresponding to LRO formation. 3 independent experiments, unpaired t test, * p<0.05. |
|
Figure S9: A heatmap of H2bub1 Chip-seq
H2B ubiquitination surrounding the transcription start site (TSS) (-1Kb, + 10Kb) in ciliated tissue (oviduct) and non-ciliated tissue (liver). Genes are grouped by H2Bub1 levels into four clusters: high, moderate, low, and none. The average profile, depicted using fold enrichment against random distribution values, across this region for each cluster in each tissue is shown above the heatmap. A zoomed in heatmap of the "low" cluster highlights the differences between the ciliated and non-ciliated tissues. |
|
Figure S10: Chip-qPCR confirms increased H2B ubiquitination in ciliated cells
(A) The H2Bub1 binding profiles, depicted using fold enrichment against random
distribution values ranging from 0 to 10, across the eight most significant cilia genes based on enrichment of H2Bub1 occupancy in ciliated tissue (oviduct, shown in red) compared to non-ciliated tissue (liver, shown in blue) according to Chip-seq. The arrows indicate the transcription start site.
(B) ChIP-qPCR of mouse oviducts and liver with anti-H2Bub1 antibody. qPCR primers: NC (non-specific primers), GAPDHp (negative control), GAPDHc (positive control), RFX3A and RFX3B are RFX3 specific primers; blue boxes are 5'UTR, red boxes are the coding region. Chip qPCR was performed in ciliated (oviducts-red) and nonciliated (liver-blue) tissues from Rnf20+/+ and Rnf20+/- mice. Results are from 4 independent experiments, unpaired T-test, ***p<0.0005. |
|
Figure S11: (A) Experimental design of RNA-seq experiment in Xenopus.
(B) PCA plot of RNAseq experiment at hours 12, 13, 14, 15, 16 for two control replicates (blue circles) and three rnf20MO replicates (red circles). |
|
Figure S12: (A) Upper panel: Expression of rfx3, dnah7, and dnah9 by in situ hybridization in control, rnf20 MO injected, and rnf20 MO and rfx3 mRNA co-injected Xenopus embryos. LROs are shown. Central panel: quantification of the in situ experiment. Blue-% of embryos with normal expression, green-% of embryos with decreased expression. Lower panel(A), (B), and (C): RNA seq data comparing expression profiles in scrambled MO injected control embryos (blue) and rnf20 MO injected embryos (red) at 0-18 hourspost fertilization. The area highlighted in blue corresponds to the time of LRO formation and function.
(A) Lower panel: Expression profiles of genes analyzed by in situ hybridization.
(B) Expression profiles of inner dynein arm heavy chains (IDAs) in rnf20 MO and
controls.
(C) Expression profiles of outer dynein arm heavy chains (ODAs) in rnf20 MO and
controls. |