|
Figure 1. Correlation between Cell Death, ROS, and Oxidative DNA Damage in Tetrapod Limbs
(AâD) Cell death (LysoTracker green) and ROS (DHE) staining of HH32 chicken hindlimbs (n = 6) and late stage 54 X. laevis hindlimbs (n = 5). (A) and (C) Cell death is found throughout the interdigital region (dashed lines) of chicken, but not of X. laevis. (B) and (D) The same pattern is observed regarding ROS production. (Bâ²) and (Dâ²) Higher magnification of rectangles in (B) and (D). White arrows point to LysoTracker-positive cells; white arrowheads indicate lysosomal activity that may not be related to cell death (smaller LysoTracker puncta).
(E and F) Expression pattern of bmp4 (n = 3) and msx2 (n = 6) in late stage 54 X. laevis hindlimbs.
(G) Morphology of a late stage 54 X. laevis hindlimb (n = 11) revealing that all digit cartilages are already present (numbered as 1â5).
(H and I) Cells stained with 8-oxoguanine (black arrows) in HH32 chicken hindlimbs (n = 3) and late stage 54 X. laevis hindlimbs (n = 4).
(J) Cell death (LysoTracker green) in stage HH31 chicken forelimbs incubated for 6 h with the ROS scavenger N-acetyl-cysteine (NAC, right limbs; PBS, left limbs; n = 5).
(K) Quantification of LysoTracker-positive cells in the interdigit 1 (ID1) of limbs in (J). Mean ± SEM. Two-tailed paired t test.
Brown or black cells are pigment cells (white asterisks), not stained cells. ID1â4, interdigital regions 1â4. Scale bars, 1 mm (H), 500 μm (AâG, I , and J), 100 μm (Bâ² and Dâ²), and 20 μm (Hâ² and Iâ²). See also Figures S1 and S2. |
|
Figure 2. Atmospheric Oxygen Levels Regulate Interdigital Cell Death in Tetrapods
(A) Cell death (LysoTracker green) in stage HH31 chicken forelimbs incubated for 6 h under hypoxia (5% oxygen, right limbs; 21% oxygen, left limbs; n = 5). ID1, interdigital region 1.
(B) Cell death (LysoTracker green) in stage HH22 chicken forelimbs incubated for 6 h under hypoxia (5% oxygen, right limbs; 21% oxygen, left limbs; n = 6). ANZ, anterior necrotic zone.
(C) Cell death (LysoTracker green) in stage HH31 chicken forelimbs incubated for 6 h under hyperoxia (60% oxygen, right limbs; 21% oxygen, left limbs; n = 8).
(D) Quantification of LysoTracker-positive cells in the interdigit 1 (ID1) of limbs in (A) and (C). Mean ± SEM. Two-tailed paired t test.
(E) Quantification of LysoTracker-positive cells in the ANZ of limbs in (B). Mean ± SEM. Two-tailed paired t test.
(F, G, I, and J) Cell death (LysoTracker green; F and G) in stage 55 X. laevis hindlimbs incubated under normoxia (n = 8) or hyperoxia (n = 6). ID3, interdigital region 3. Ectopic cell death is observed in the interdigital region proximal to the marginal vein (white brackets) and in the mesenchyme, as revealed by the orthogonal section in (G′). ROS staining (CellROX Deep red; [I] and [J]) of the same limbs under normoxia (n = 4) or hyperoxia (n = 5) revealed LysoTracker-positive cells with increased ROS levels (white arrows).
(H) Quantification of LysoTracker-positive cells in all interdigital regions in (F), (G), and Figures S1F– S1H. Mean ± SEM. Two-tailed unpaired t test.
(K) msx2 expression pattern in stage 55 X. laevis hindlimbs under normoxia (n = 6) or hyperoxia (n = 8).
Brown or black cells are pigment cells (white asterisks), not stained cells. Scale bars, 500 μm (A–C) and 100 μm (F, G, I, and J). Significance was defined as p ≤ 0.05 (∗p < 0.05, ∗∗p < 0.01, ∗∗∗p < 0.001). See also Figures S1 and S3. |
|
Figure 3. Blood Vessel Remodeling Is Correlated with Stages Permissive to Cell Death in Tetrapods
(A and B) Vasculature (fluorescent ink injection) of chicken hindlimbs (HH27, n = 4; HH29, n = 3; HH30, n = 9; HH31, n = 8; HH32, n = 4; HH33, n = 4; HH35, n = 3) and X. laevis hindlimbs (stage 53, n = 6; early stage 54, n = 5; late stage 54, n = 3; stage 55, n = 3; stage 56, n = 4; stage 57, n = 5). Vascular remodeling induced by the newly formed finger cartilages is observed firstly in the perichondral region (red arrows) and then in the interdigital region (red asterisk) of both species. During remodeling stages, interdigital cell death is observed or can be experimentally induced in chicken and X. laevis, respectively; interdigital Bmp signaling is also still active (Figures S1A and S1B). At a later stage, regression of the vasculature is observed (red lines).
Images of the vasculature of chicken (HH29 and HH31) and X. laevis (early stage 54 and late stage 54) are also represented in Figures 3A and 3B. ID1–4, interdigital regions 1–4. Scale bars, 1 mm (A) and 500 μm (B). |
|
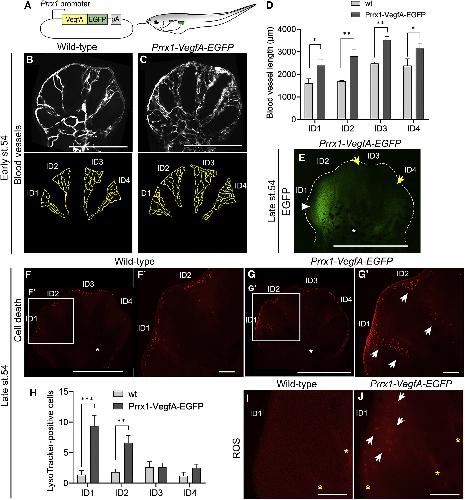
Figure 4. Blood Vessel Density Regulates ICD in Tetrapods
(A) Schematic diagram of the Prrx1-VegfA-EGFP expression plasmid and transgenic frog.
(B and C) Vasculature (fluorescent ink, upper panels) of early stage 54 wild-type (n = 5) and Prrx1-VegfA-EGFP hindlimbs (n = 6). Transgenic limbs have higher blood vessel density, as evidenced by manually tracing the blood vessels paths (bottom panels).
(D) Quantification of the length of the blood vessels of hindlimbs in (B) and (C) revealed increased blood vessel density in all interdigital regions by early stage 54. Mean ± SEM. Two-tailed unpaired t test.
(E) EGFP fluorescence in late stage 54 hindlimbs (n = 14) is more intense in the anterior region (white arrowhead). Reporter expression has disappeared from the middle portion of the autopod (yellow arrows), as reported in mice (Martin and Olson, 2000).
(F and G) Cell death (LysoTracker red) in wild-type (n = 5) and Prrx1-VegfA-EGFP (n = 8) hindlimbs at late stage 54. (F′) and (G′) Higher magnification of panels in (F) and (G). Transgenic limbs have ectopic cell death in the anterior region (white arrows).
(H) Quantification of LysoTracker-positive cells in each interdigital region of limbs in (F) and (G). Mean ± SEM. Two-tailed unpaired t test.
(I and J) ROS staining (CellROX Deep Red) of late stage 54 wild-type (n = 6) and Prrx1-VegfA-EGFP (n = 4) hindlimbs. Ectopic ROS production (white arrows) is detected in cells in the anterior region in transgenic limbs. Yellow asterisks, fixation artifact.
Brown or black cells are pigment cells (white asterisks), not stained cells. ID1–4, interdigital regions 1–4. Scale bars, 500 μm (B, C, E, F, and G) and 100 μm (F′, G′, I, and J). Significance was defined as p ≤ 0.05 (∗p < 0.05, ∗∗p < 0.01, ∗∗∗p < 0.001). See also Figure S4. |
|
Figure 5. ICD and Environmental Oxygen Are Correlated in Various Tetrapods |
|
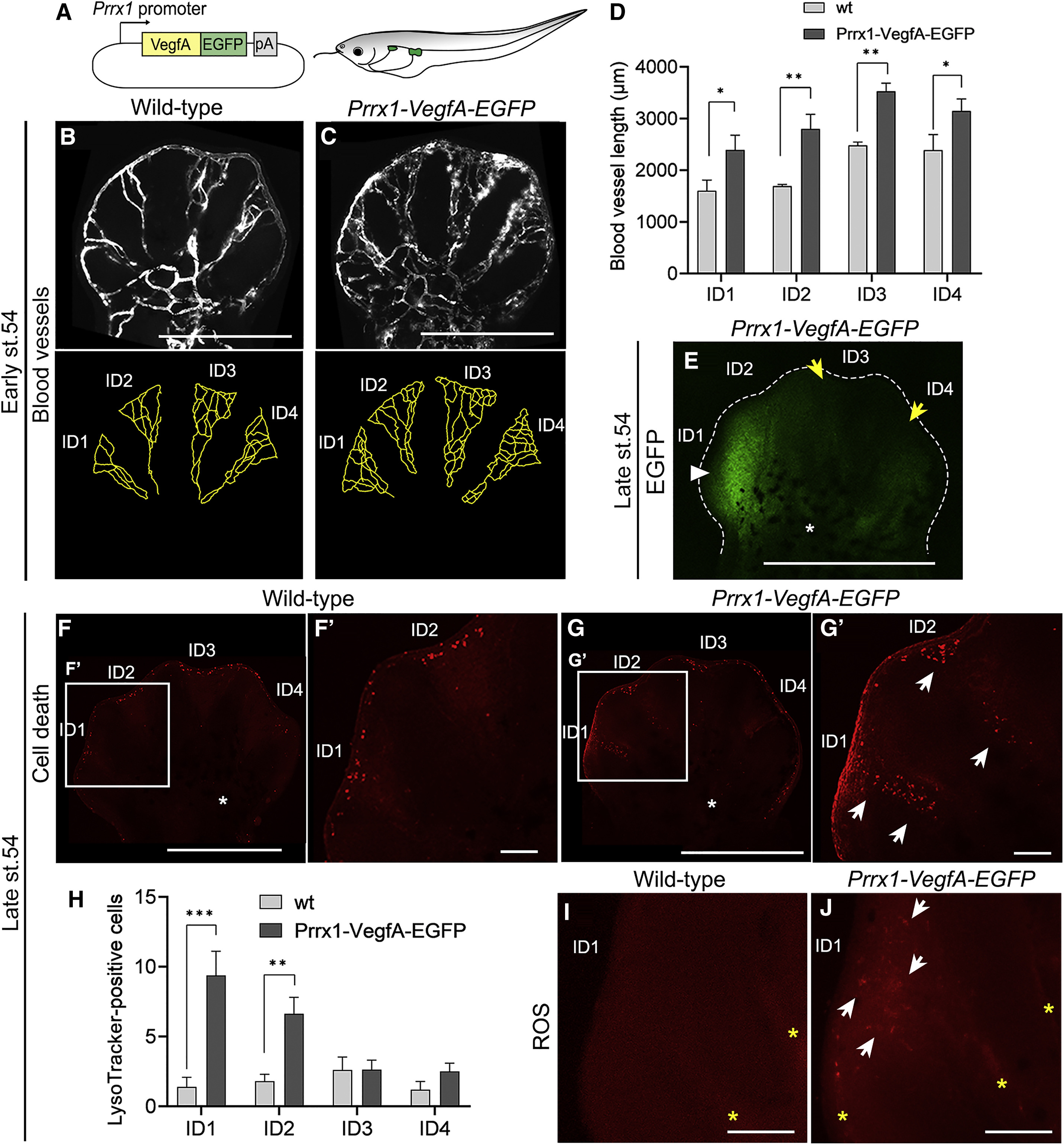
Figure 6. Oxygen Tension Profile in the Interdigital Region of Chicken and X. laevis Was Dependent on Atmospheric Oxygen Levels
The fluorescence of the EF5-ELK3 staining is inversely correlated with tissue oxygen tension, making it a hypoxia marker. Autofluorescent red blood cells were a fixation artifact found in all samples (white asterisks) and were not quantified.
(A and C) EF5-ELK3 staining of HH32 chicken hindlimbs (regular, n = 4) and early stage 54 X. laevis hindlimbs (regular, n = 4). Fingers (white arrows) and joints (white arrowheads) were hypoxic. (A′) and (C′) Higher magnifications of the rectangles in (A) and (C) are shown in pseudocolor. The interdigital regions (dashed lines) had higher oxygen levels in chicken than in frog. Cartoons to the left indicate hypoxic regions.
(B and D) Quantification of fluorescence intensity in the interdigital region of limbs in (A), (C), and Figures S6D–S6H and S6K–S6N reveals that the interdigital regions in X. laevis, but not chicken, are hypoxic. Mean ± SEM. Two-tailed unpaired t test.
(E and F) EF5-ELK3 staining of HH31 chicken limbs (regular, n = 7; competed, n = 5) incubated under hypoxia (right) or normoxia (left). (E′) and (F′) Higher magnifications of the rectangles in (E) and (F) are shown in pseudocolor. Hypoxia reduced the oxygen tension in the interdigital region (dashed lines). The cartoon represents hypoxic regions in untreated limbs.
(G) Quantification of fluorescence intensity in the interdigital region of (E) and (F). Mean ± SEM. Two-way ANOVA test.
(H and I) EF5-ELK3 staining of stage 55 X. laevis incubated under hyperoxia (regular, n = 13; competed, n = 6) or normoxia (regular, n = 8; competed, n = 4). (H′) and (I′) Higher magnifications of the rectangles in (H) and (I) are shown in pseudocolor. Hyperoxia increased the oxygen tension in the interdigital region (dashed lines). The cartoon represents hypoxic regions in untreated limbs.
(J) Quantification of fluorescence intensity in the interdigital region of (H) and (I). Mean ± SEM. Two-way ANOVA test.
(K and L) Model of the evolutionary history of ICD in tetrapods. (K) Interdigital Bmp signaling (yellow) is essential for the periodic patterning of digits and interdigits as well as establishing digit identity. In amniotes, Bmp is essential for ICD when sufficient ROS are available. (L) Early finger condensations induce the formation of a rich perichondral plexus that allows a timely vascular invasion of the ossification center and bone formation. In the autopod, the early remodeling process also increases interdigital blood vessel density, providing an abundant oxygen source linked to ROS production and ICD.
a.u., arbitrary units. ID1–4, interdigital regions 1–4. Scale bars, 500 μm (A, E, F, H, and I), 200 μm (A′, C, E′, and F′), and 100 μm (C′, H′, and I′). Significance was defined as p ≤ 0.05 (∗p < 0.05, ∗∗p < 0.01, ∗∗∗p < 0.001). See also Figure S6. |