|
Figure 1. Scheme of the incubation chamber for the directed migration of XtiSCs towards cancer HeLa cells. XtiSCs were placed into lower part of the incubation chamber containing 100âμl of FGF2-, CHIR99021-, or 0.1% DMSO-supplemented media. After three-day treatment, inducing or control (0.1% DMSO) medium was replaced by 120âμl of standard cultivation medium supplemented with PLMatrix. HeLa or HEK cell suspension (control) was added to the upper part after the solidifying of PLMatrix. HeLa cells are separated from XtiSCs by the detection zone. |
|
Figure 2. (a) Testicular cross-sections from juvenile Xenopus tropicalis stained with two antibodies, cytokeratin (green)/Sox9 (red, SC marker) and vimentin (green)/Sox9. Thin arrows show migrating Sertoli cells (SCs) or pre-SCs outside the seminiferous tubules. Thick arrows indicate SCs inside the tubules. Cytokeratin is absent in pre-SCs, in contrast to tubular SCs. On the other hand, vimentin is present in both types, migrating and tubular SCs. (b) Double staining of testicular cross-sections with two antibodies, cytokeratin (green)/Sox9 (red) and vimentin (green)/Sox9 from adult Xenopus tropicalis. The only vimentin is observed in Sox9 nuclear-expressing SCs. ( continued) |
|
Figure 2 (continued) (c) Immunofluorescent staining of XtiSCs with antibodies against cytokeratin (green)/Sox9 (red) shows that most of the XtiSCs expressed both proteins which evidence them as immature Sertoli cells or SC progenitors. The expression of vimentin was observed in XtiSCs as well. Nuclei were stained with DAPI. Scale bar: 50âμm. (d) The scheme illustrates the development of Sertoli cells in testis. |
|
Figure 3: GSK-3 inhibitor (CHIR99021) stimulates EMT in XtiSC cell culture. XtiSCs were cultured in a growth medium supplemented with 25 ng/ml FGF2 or 3 μM CHIR99021 or 0.1% DMSO as a control. (a) After three-day treatment, the morphological change of XtiSCs from cobblestone shape to a long-rod shape in a medium with CHIR99021 was observed. Scale bar: 100 μm. |
|
Figure 3 (continued) (b, c) Immunofluorescent staining and RT-PCR analysis showed the downregulation of epithelial markers (cytokeratin, β-catenin at the plasma cell membrane) (b) and the increase of mesenchymal markers (fibronectin, integrin α5β1, Snai1, and twist1) (c, d). Arrows show the expression of β-catenin at the plasma cell membrane. Nuclei stained with DAPI. Scale bar: 20âμm. Results are representative of three biological replicates; *p <0.5 ** p< 0.001. |
|
Figure 3: (continued) (c, d). Arrows show the expression of β-catenin at the plasma cell membrane. Nuclei stained with DAPI. Scale bar: 20 μm. Results are representative of three biological replicates; *p <0.5 ** p< 0.001. |
|
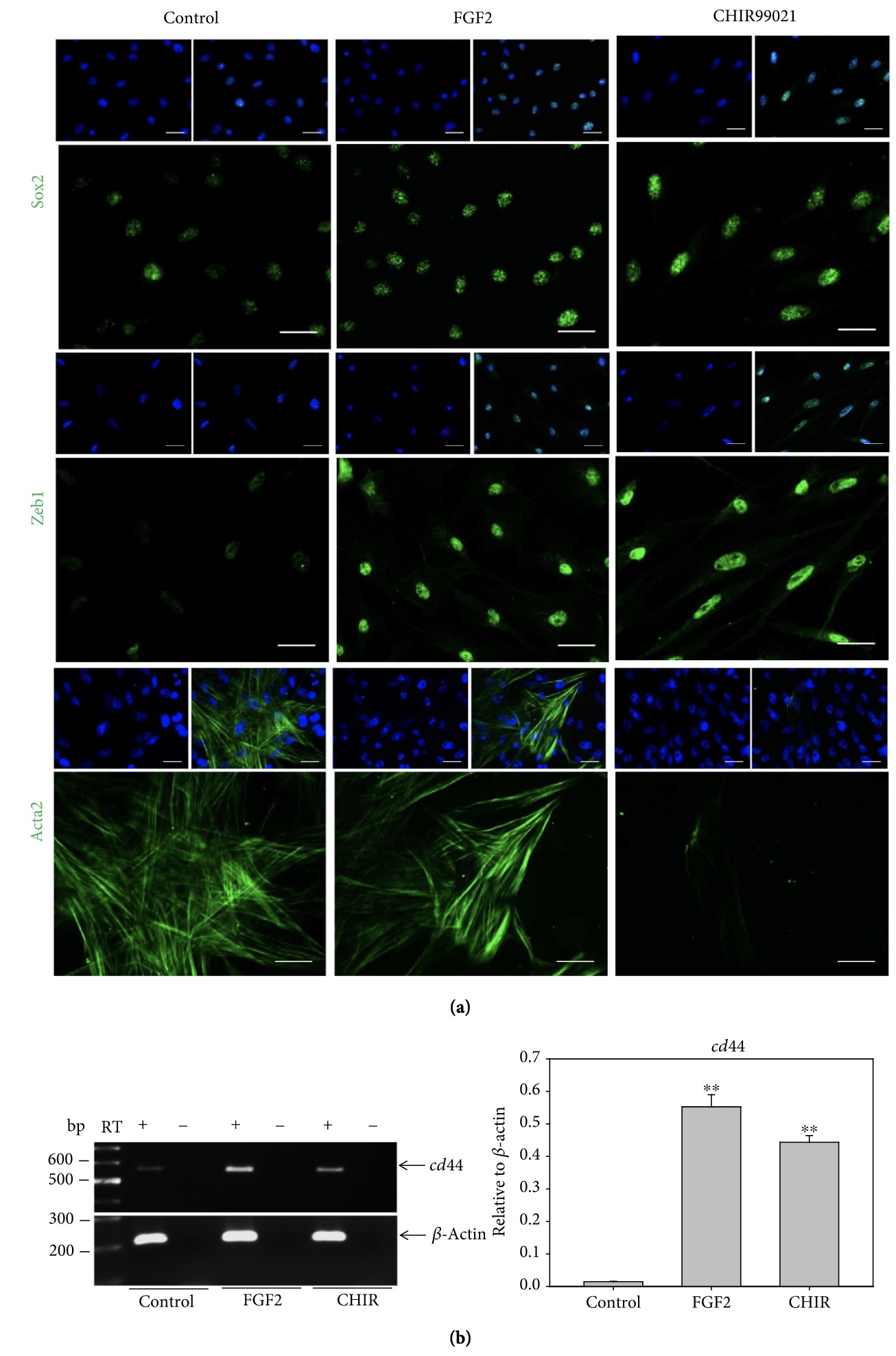
Figure 4. Gene expression of mesenchymal stem cell markers in FGF2- and CHIR99021-treated XtiSCs. Immunofluorescent staining (a) and RT-PCR (b) show the increased expression of stem cell markers, Sox2, cd44, and Zeb1 after FGF2 and CHIR99021 treatments. However, only CHIR-treated XtiSCs suppressed Acta2, the earliest marker of mural cell progenitors. RT: reverse transcriptase. Scale bar: 20âμm. Nuclei stained with DAPI. Results are representative of three biological replicates; ââ
p < 0.01. |
|
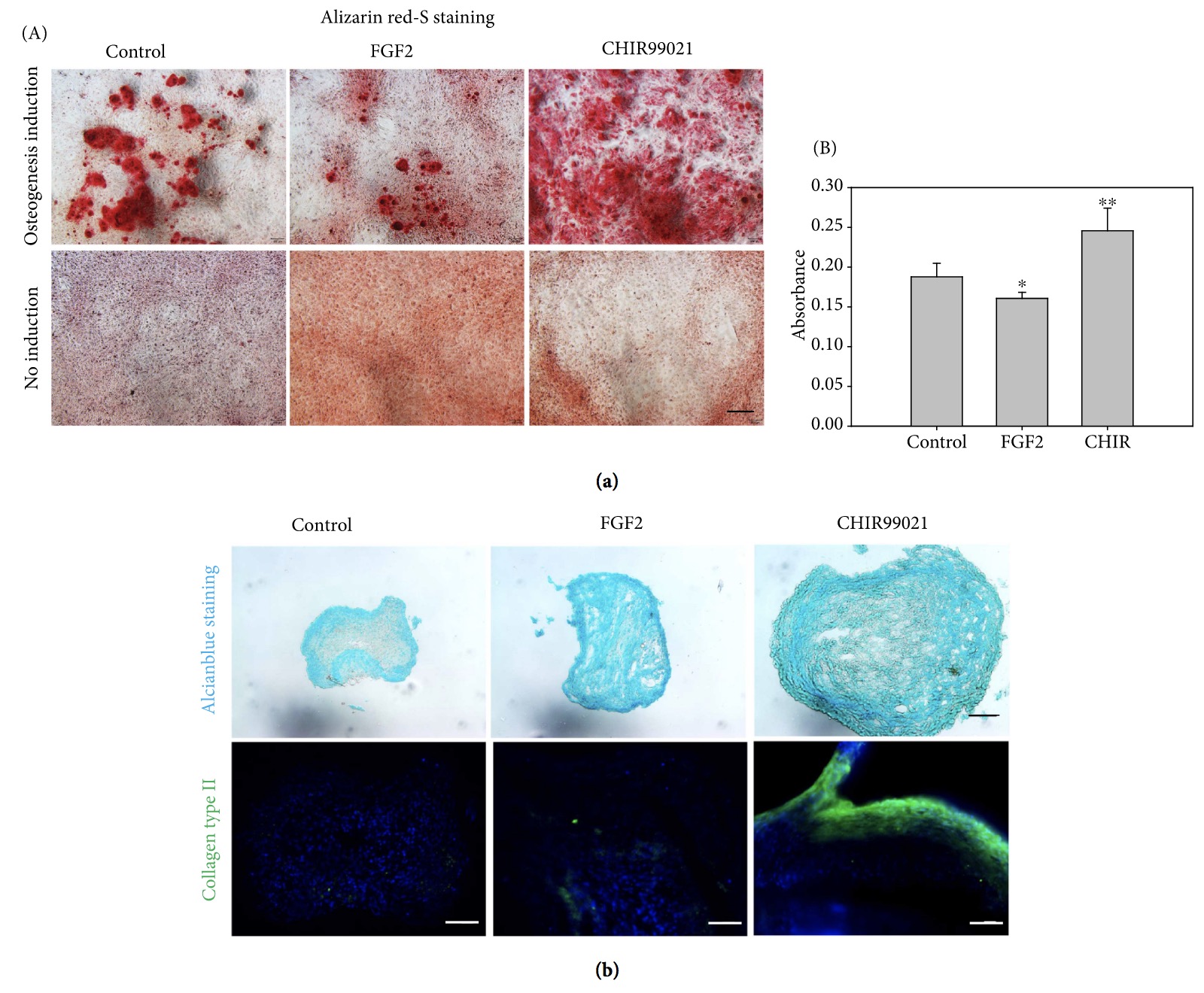
Figure 5. In vitro differentiation of XtiSCs. XtiSCs were treated with FGF2, CHIR99021, or 0.1% DMSO as a control for 3-4 days followed by the replacement of medium with osteogenic and chondrogenic induction media. (a) Osteocyte differentiation of XtiSCs was evidenced as a calcium deposit reacting with alizarin red (A). Cells were lysed at low pH to release alizarin red dye from the stained monolayer for a colorimetric test as illustrated in diagram (B). (b) Alcian blue was used to stain glycosaminoglycans in cartilages. In the control (untreated cells), the dye reacts only with the periphery of cell clusters. On the other hand, alcian blue staining is strong and uniform in XtiSC clumps after FGF2 and CHIR99021 treatments, indicating the high level of proteoglycan forming the extracellular matrix. However, collagen type II, a specific marker of the cartilage matrix, was expressed in cells pretreated with CHIR99021 only. DAPI was used as cell counterstains. Results are representative of three biological replicates. Scale bar: 100âμm for bright field images and 50âμm for fluorescent images (lower panel of (b)); â p < 0.005, ââ p < 0.001. |
|
Figure 6. Directed migration of XtiSCs towards cancer HeLa cells. Control XtiSCs or XtiSCs treated with FGF2 or CHIR 99021 were placed into lower part of the incubation chamber as described in Figure 1. After 36-48 hours, the number of cells in the detection zone was counted and expressed in the chart (a). The results are representative of five biological replicates. ââ
p < 0.01. XtiSCs captured in the detection zone are seen in (b). |
|
Figure 7.
In vivo differentiation of EMT-induced XtiSCs into cardiomyocytes. (a) Experimental scheme. RFP-positive XtiSCs were cultured in a growth medium supplemented with 3âμM CHIR99021 or 0.1% DMSO as a control for 3-4 days before transplantation into 2-day-old tadpoles. (b) At 4th, 14th, or 30th day postinjection (dpi), tadpoles were fixed and sectioned for double staining with antibodies against red fluorescent protein and cardiac troponin T labeling cardiomyocytes in the heart. Scale bar: 20âμm. Nuclei stained with DAPI. Results are representative of four biological replicates. |
|
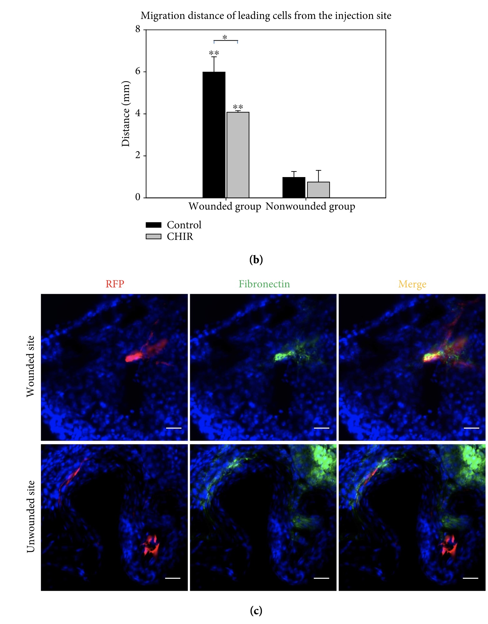
Figure 8.
In vivo migration of untreated or CHIR99021-treated XtiSCs transplanted into the dorsal veins of 3-week-old tadpoles towards skin injury. (a) Differential migration behavior of untreated and treated RFP-expressing XtiSCs inside wounded or unwounded tadpoles. Arrows show the migrating RFP-positive XtiSCs; thick arrows indicate the injection sites. The injury site is marked by a black asterisk. Scale bar: 500âμm. ( continued) |
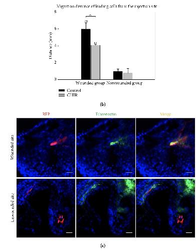
|
Figure 8. (continued) (b) The distance of leading cells from the injection site was measured 6 hours after transplantation by ImageJ and expressed in the chart. (c) Two days after transplantation, fibronectin was detected in untreated XtiSCs at the injury site only but not in cells outside wounded areas in both groups. Results are representative of three biological replicates. Nuclei were stained with DAPI. Scale bar: 20âμm; âp < 0.05, ââp < 0.01. |
|
Figure 9. The representative fluorescent images of STAT3 expression in XtiSCs in different medium cultures of three biological replicates. The STAT3 upregulation is observed in FGF2-treated cells. On the other hand, CHIR99021 is responsible for its downregulation. Results are representative of three biological replicates. Nuclei were stained with DAPI. Scale bar: 20âμm |
|
Figure 3. GSK-3 inhibitor (CHIR99021) stimulates EMT in XtiSC cell culture. XtiSCs were cultured in a growth medium supplemented with 25 ng/ml FGF2 or 3 μM CHIR99021 or 0.1% DMSO as a control. (a) After three-day treatment, the morphological change of XtiSCs from cobblestone shape to a long-rod shape in a medium with CHIR99021 was observed. Scale bar: 100 μm. (b, c) Immunofluorescent staining and RT-PCR analysis showed the downregulation of epithelial markers (cytokeratin, β-catenin at the plasma cell membrane) (b) and the increase of mesenchymal markers (fibronectin, integrin α5β1, Snai1, and twist1) (c, d). Arrows show the expression of β-catenin at the plasma cell membrane. Nuclei stained with DAPI. Scale bar: 20 μm. Results are representative of three biological replicates; ∗
p < 0.5, ∗∗
p < 0.001. |