XB-ART-56019
Genome Res
2017 Dec 01;2712:1974-1987. doi: 10.1101/gr.223727.117.
Show Gene links
Show Anatomy links
Convergent origination of a Drosophila-like dosage compensation mechanism in a reptile lineage.
Marin R, Cortez D, Lamanna F, Pradeepa MM, Leushkin E, Julien P, Liechti A, Halbert J, Brüning T, Mössinger K, Trefzer T, Conrad C, Kerver HN, Wade J, Tschopp P, Kaessmann H.
???displayArticle.abstract???
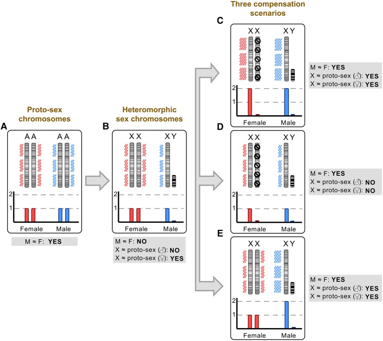
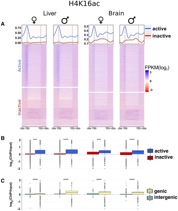
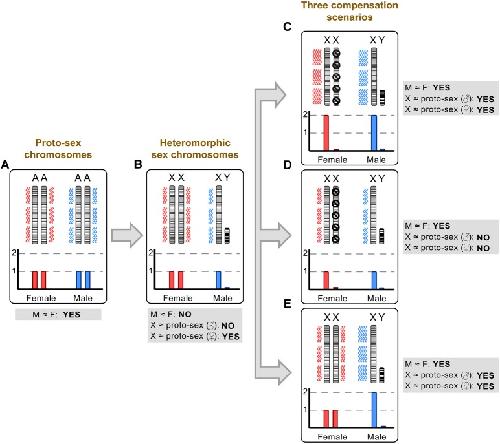
Sex chromosomes differentiated from different ancestral autosomes in various vertebrate lineages. Here, we trace the functional evolution of the XY Chromosomes of the green anole lizard (Anolis carolinensis), on the basis of extensive high-throughput genome, transcriptome and histone modification sequencing data and revisit dosage compensation evolution in representative mammals and birds with substantial new expression data. Our analyses show that Anolis sex chromosomes represent an ancient XY system that originated at least ≈160 million years ago in the ancestor of Iguania lizards, shortly after the separation from the snake lineage. The age of this system approximately coincides with the ages of the avian and two mammalian sex chromosomes systems. To compensate for the almost complete Y Chromosome degeneration, X-linked genes have become twofold up-regulated, restoring ancestral expression levels. The highly efficient dosage compensation mechanism of Anolis represents the only vertebrate case identified so far to fully support Ohno's original dosage compensation hypothesis. Further analyses reveal that X up-regulation occurs only in males and is mediated by a male-specific chromatin machinery that leads to global hyperacetylation of histone H4 at lysine 16 specifically on the X Chromosome. The green anole dosage compensation mechanism is highly reminiscent of that of the fruit fly, Drosophila melanogaster Altogether, our work unveils the convergent emergence of a Drosophila-like dosage compensation mechanism in an ancient reptilian sex chromosome system and highlights that the evolutionary pressures imposed by sex chromosome dosage reductions in different amniotes were resolved in fundamentally different ways.
???displayArticle.pubmedLink??? 29133310
???displayArticle.pmcLink??? PMC5741051
???displayArticle.link??? Genome Res
???displayArticle.gses??? GSE97367: Xenbase, NCBI
???attribute.lit??? ???displayArticles.show???
References [+] :
Akagi,
Plant genetics. A Y-chromosome-encoded small RNA acts as a sex determinant in persimmons.
2014, Pubmed
Akagi, Plant genetics. A Y-chromosome-encoded small RNA acts as a sex determinant in persimmons. 2014, Pubmed
Alföldi, The genome of the green anole lizard and a comparative analysis with birds and mammals. 2011, Pubmed
Altschul, Basic local alignment search tool. 1990, Pubmed
Bachtrog, Y-chromosome evolution: emerging insights into processes of Y-chromosome degeneration. 2013, Pubmed
Bachtrog, Sex determination: why so many ways of doing it? 2014, Pubmed
Bellott, Mammalian Y chromosomes retain widely expressed dosage-sensitive regulators. 2014, Pubmed
Benjamini, Summarizing and correcting the GC content bias in high-throughput sequencing. 2012, Pubmed
Brawand, The evolution of gene expression levels in mammalian organs. 2011, Pubmed
Carelli, The life history of retrocopies illuminates the evolution of new mammalian genes. 2016, Pubmed
Carvalho, Efficient identification of Y chromosome sequences in the human and Drosophila genomes. 2013, Pubmed
Chen, Whole-genome sequence of a flatfish provides insights into ZW sex chromosome evolution and adaptation to a benthic lifestyle. 2014, Pubmed
Conrad, Dosage compensation in Drosophila melanogaster: epigenetic fine-tuning of chromosome-wide transcription. 2012, Pubmed
Cortez, Origins and functional evolution of Y chromosomes across mammals. 2014, Pubmed
Deng, Evidence for compensatory upregulation of expressed X-linked genes in mammals, Caenorhabditis elegans and Drosophila melanogaster. 2011, Pubmed
Dion, Genomic characterization reveals a simple histone H4 acetylation code. 2005, Pubmed
Eckalbar, Genome reannotation of the lizard Anolis carolinensis based on 14 adult and embryonic deep transcriptomes. 2013, Pubmed
Edgar, MUSCLE: multiple sequence alignment with high accuracy and high throughput. 2004, Pubmed
Ezaz, The ZW sex microchromosomes of an Australian dragon lizard share no homology with those of other reptiles or birds. 2009, Pubmed
Faucillion, Increased expression of X-linked genes in mammals is associated with a higher stability of transcripts and an increased ribosome density. 2015, Pubmed
Foster, An SRY-related sequence on the marsupial X chromosome: implications for the evolution of the mammalian testis-determining gene. 1994, Pubmed
Gamble, Restriction Site-Associated DNA Sequencing (RAD-seq) Reveals an Extraordinary Number of Transitions among Gecko Sex-Determining Systems. 2015, Pubmed
Gamble, Anolis sex chromosomes are derived from a single ancestral pair. 2014, Pubmed
Gamble, Identification of sex-specific molecular markers using restriction site-associated DNA sequencing. 2014, Pubmed
Georges, High-coverage sequencing and annotated assembly of the genome of the Australian dragon lizard Pogona vitticeps. 2015, Pubmed
Giovannotti, New insights into sex chromosome evolution in anole lizards (Reptilia, Dactyloidae). 2017, Pubmed
Grabherr, Full-length transcriptome assembly from RNA-Seq data without a reference genome. 2011, Pubmed
Grant, Rsx is a metatherian RNA with Xist-like properties in X-chromosome inactivation. 2012, Pubmed
Graves, Evolution of vertebrate sex chromosomes and dosage compensation. 2016, Pubmed
Guindon, New algorithms and methods to estimate maximum-likelihood phylogenies: assessing the performance of PhyML 3.0. 2010, Pubmed
Hedges, TimeTree: a public knowledge-base of divergence times among organisms. 2006, Pubmed
Helaers, MetaPIGA v2.0: maximum likelihood large phylogeny estimation using the metapopulation genetic algorithm and other stochastic heuristics. 2010, Pubmed
Hilfiker, mof, a putative acetyl transferase gene related to the Tip60 and MOZ human genes and to the SAS genes of yeast, is required for dosage compensation in Drosophila. 1997, Pubmed
Hughes, Sex chromosome-to-autosome transposition events counter Y-chromosome gene loss in mammals. 2015, Pubmed
Julien, Mechanisms and evolutionary patterns of mammalian and avian dosage compensation. 2012, Pubmed
Kashimada, Sry: the master switch in mammalian sex determination. 2010, Pubmed
Kim, HISAT: a fast spliced aligner with low memory requirements. 2015, Pubmed
Kim, TopHat2: accurate alignment of transcriptomes in the presence of insertions, deletions and gene fusions. 2013, Pubmed
Langmead, Fast gapped-read alignment with Bowtie 2. 2012, Pubmed
Li, Fast and accurate short read alignment with Burrows-Wheeler transform. 2009, Pubmed
Lin, Expression reduction in mammalian X chromosome evolution refutes Ohno's hypothesis of dosage compensation. 2012, Pubmed
Löytynoja, An algorithm for progressive multiple alignment of sequences with insertions. 2005, Pubmed
Mank, Sex chromosome dosage compensation: definitely not for everyone. 2013, Pubmed
Necsulea, The evolution of lncRNA repertoires and expression patterns in tetrapods. 2014, Pubmed , Xenbase
Necsulea, Evolutionary dynamics of coding and non-coding transcriptomes. 2014, Pubmed
Nguyen, Dosage compensation of the active X chromosome in mammals. 2006, Pubmed
O'Meally, Are some chromosomes particularly good at sex? Insights from amniotes. 2012, Pubmed
Potrzebowski, Chromosomal gene movements reflect the recent origin and biology of therian sex chromosomes. 2008, Pubmed
Pradeepa, Histone H3 globular domain acetylation identifies a new class of enhancers. 2016, Pubmed
Ramírez, deepTools2: a next generation web server for deep-sequencing data analysis. 2016, Pubmed
Ronquist, MrBayes 3.2: efficient Bayesian phylogenetic inference and model choice across a large model space. 2012, Pubmed
Rovatsos, Conserved sex chromosomes across adaptively radiated Anolis lizards. 2014, Pubmed
Rovatsos, Conservation of sex chromosomes in lacertid lizards. 2016, Pubmed
Rovatsos, Novel X-linked genes revealed by quantitative polymerase chain reaction in the green anole, Anolis carolinensis. 2014, Pubmed
Rovatsos, Cretaceous park of sex determination: sex chromosomes are conserved across iguanas. 2014, Pubmed
Rupp, Evolution of Dosage Compensation in Anolis carolinensis, a Reptile with XX/XY Chromosomal Sex Determination. 2017, Pubmed
Sanger, A developmental staging series for the lizard genus Anolis: a new system for the integration of evolution, development, and ecology. 2008, Pubmed
Shogren-Knaak, Histone H4-K16 acetylation controls chromatin structure and protein interactions. 2006, Pubmed
Stante, Fe65 is required for Tip60-directed histone H4 acetylation at DNA strand breaks. 2009, Pubmed
Taylor, H4K16 acetylation marks active genes and enhancers of embryonic stem cells, but does not alter chromatin compaction. 2013, Pubmed
Trapnell, Differential analysis of gene regulation at transcript resolution with RNA-seq. 2013, Pubmed
Turner, Meiotic Silencing in Mammals. 2015, Pubmed
Tzika, Reptilian Transcriptomes v2.0: An Extensive Resource for Sauropsida Genomics and Transcriptomics. 2015, Pubmed
Tzika, Reptilian-transcriptome v1.0, a glimpse in the brain transcriptome of five divergent Sauropsida lineages and the phylogenetic position of turtles. 2011, Pubmed
Vicoso, Numerous transitions of sex chromosomes in Diptera. 2015, Pubmed
Vidal, The molecular evolutionary tree of lizards, snakes, and amphisbaenians. 2009, Pubmed
Wang, The draft genomes of soft-shell turtle and green sea turtle yield insights into the development and evolution of the turtle-specific body plan. 2013, Pubmed
White, Purifying Selection Maintains Dosage-Sensitive Genes during Degeneration of the Threespine Stickleback Y Chromosome. 2015, Pubmed
Wilson Sayres, Genome analyses substantiate male mutation bias in many species. 2011, Pubmed
Wu, Fast and SNP-tolerant detection of complex variants and splicing in short reads. 2010, Pubmed
Xiong, RNA sequencing shows no dosage compensation of the active X-chromosome. 2010, Pubmed
Yang, PAML: a program package for phylogenetic analysis by maximum likelihood. 1997, Pubmed
Yates, Ensembl 2016. 2016, Pubmed
Yin, Evolutionary trajectories of snake genes and genomes revealed by comparative analyses of five-pacer viper. 2016, Pubmed
Zhou, Complex evolutionary trajectories of sex chromosomes across bird taxa. 2014, Pubmed
