Click here to close
Hello! We notice that you are using Internet Explorer, which is not supported by Xenbase and may cause the site to display incorrectly.
We suggest using a current version of Chrome,
FireFox, or Safari.
Exp Eye Res
2019 Aug 01;185:107687. doi: 10.1016/j.exer.2019.06.001.
Show Gene links
Show Anatomy links
A sclerocornea-associated RAD21 variant induces corneal stroma disorganization.
Zhang BN, Wong TCB, Yip YWY, Liu Z, Wang C, Wong JSC, He JN, Chan TCY, Jhanji V, Pang CP, Zhao H, Chu WK.
???displayArticle.abstract???
Sclerocornea is a cornea opacification disorder. Disorganized corneal stroma fibrils are observed in patients' cornea. Previously we identified a RAD21C1348T variant that is associated with a peripheral sclerocornea pedigree. To explore whether this RAD21 variant can induce sclerocornea-related phenotype, and to investigate the possible mechanisms of such phenotype, the orthologous rad21 wild-type and variant mRNAs were injected into Xenopus laevis embryos and the developed eyes were subjected for histological examination. Transmission electron microscopy was applied for corneal stroma organization check. rad21 is highly expressed in the eye region during X. laevis development. Disrupted eye development was observed in the rad21 variant injected embryos. Disorganized corneal stroma and decreased diameters of collagen fibrils were observed in the rad21 variant injected X. laevis eyes. These eye defects can be rescued by overexpression of the wild-type rad21. Histological examination found stroma attracting center, a key structure in X. laevis corneal development, was impaired in rad21 variant injected embryos. Our results suggest a key role of RAD21 during corneal development. Our data indicates the RAD21R450C variant contributes to peripheral sclerocornea by disturbing collagen fibril organization in the corneal stroma.
Fig. 1. rad21mut disrupts eye development in X. laevis. a. rad21 is highly expressed in the head of stage 39 X. laevis embryo. The white dash cycle highlights the eye region of high rad21 expression (purple). b. Arg450 of human RAD21 is located within the EXXR motif and is conserved as Arg444 in X. laevis rad21. c. Panel i shows the embryonic side co-injected with rad21â¯wt and LacZ. Blue staining indicates the LacZ expression, which is used as a proxy to reflect the region expressing the injected materials. Panel iii shows the embryonic side co-injected with rad21mut and LacZ. Panel iii shows a deformed eye morphology. Panel v indicates the embryonic side co-injected with rad21â¯wt, rad21mut and LacZ. Panel ii, iv and vi, corresponding to panel i, iii and v, show the other side of the same embryos without mRNA injection. No observable eye morphology difference was detected between panel i and ii. In panel vi, co-injection of rad21â¯wt with rad21mut rescued the deformed eye morphology. d. Eye morphology quantification of the non-injected, rad21â¯wt and rad21mut injected embryos. Percentages of normal eye morphology on the injected side are shown. Embryo numbers per group are listed under group names. Error bars represent standard deviations. Statistics is done by Chi-square test with * and *** indicating p < 0.05 and p < 0.01 respectively. e. Eye morphology quantification on the injected side of the rad21mut and the rescue group embryos. Numbers of embryo are listed under group names. Error bars represent standard deviations. Statistics is done by Fisher's exact test and *** indicates p < 0.01. . (For interpretation of the references to color in this figure legend, the reader is referred to the Web version of this article.)
Fig.2 Corneal stroma defects in peripheral-sclerocornea pedigree affected members and rad21mut injected eyes.
a. Electron microscopy images of collagen fibrils in corneal stroma. Organized pattern of collagen fibrils were observed (i) in non-injected eyes, (ii) in eyes with rad21wt injection and (iv) in eyes co-injected with rad21wt and rad21mut. Panel iii shows disrupted collagen fibril organization in eyes with rad21mut injection. b. Quantification of diameters of cornea collagen fibrils. For each group, at least 100 cornea collagen fibrils were counted. Error bars represent standard deviations. Statistics is performed using Mann-Whitney U test with * and *** indicating p-values of 0.0238 and 0.0043 respectively.
Fig. 3. Development of stromal attracting center (SAC) was influenced by rad21 variant at stage 41–42. a. No structural difference is observed in the presumptive corneal endothelium (indicated by arrowheads) among the eyes of non-injected, rad21 wt injected, rad21mut injected and the rescue group embryos at stage 37–39 (scale bar: 50 μm). b. Developmental differences in SAC among the eyes of non-injected, rad21 wt injected, rad21mut injected and the rescue group embryos at stage 41–42 (scale bar: 50 μm). Arrowheads indicate the small group of cells assembled in the center between the outer cornea and the inner cornea.
Fig. 4. Defective development of SAC in rad21mut injected eyes at stage 47–48. a. The non-injected eye with stroma attracting center (SAC) indicated with an arrowhead (scale bar: 50 μm). b. The rad21 wt injected eye with an intact SAC (scale bar: 50 μm). c. The rad21mut injected eye with underdeveloped SAC (scale bar: 50 μm). d. The SAC structure is restored in the rescue (rad21 wt + rad21mut) group (scale bar: 50 μm). e. More severe case in rad21mut injected eye, with total absence of SAC structure (scale bar: 50 μm). f. The magnified view of the SAC from a. The SAC structure is composed with cuboidal shaped cells (scale bar: 10 μm).
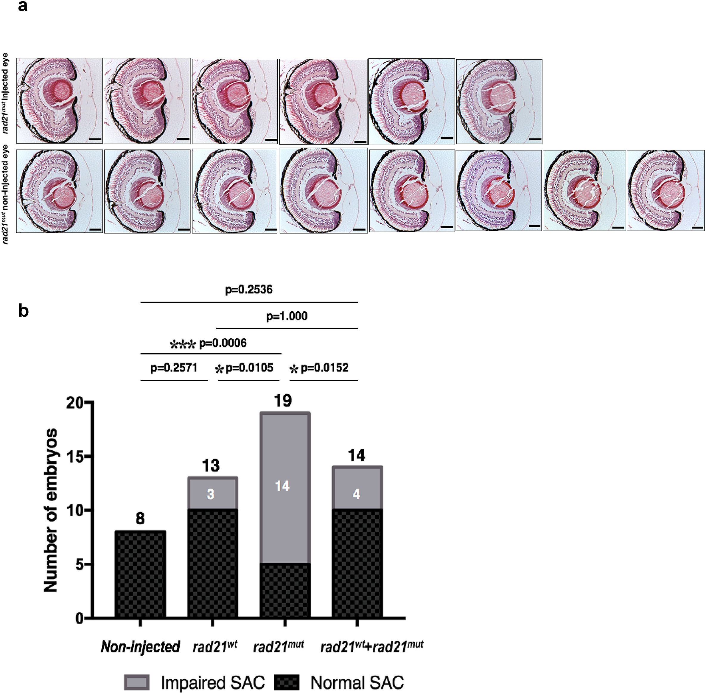
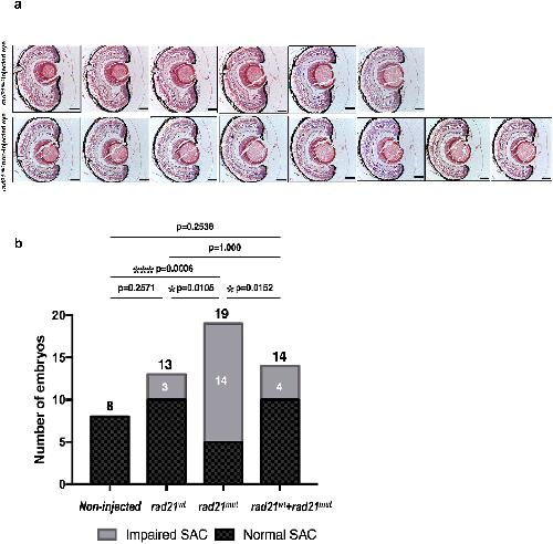
Fig. 5. Thinner SAC in rad21mut injected eyes. a. Consecutive sections showing the difference in SAC thickness between the injected and non-injected side of an embryo in the rad21mut group. Each image represents histology section of 5 μm thickness. For this embryo, the SAC is around 10 μm thinner in the rad21mut injected side compared with the non-injected side. Scale bar: 50 μm. b. The number of embryos with normal SAC and impaired SAC in each group. Numbers of embryo in each group are listed above the bars. Numbers of embryo showing impaired SAC are shown within the bars. Statistics is done by using Fisher's exact test. * indicates statistical significance of p < 0.05. *** indicates statistical significance of p < 0.01.