XB-ART-56003
Carcinogenesis
2019 Jul 20;407:924-935. doi: 10.1093/carcin/bgz100.
Show Gene links
Show Anatomy links
Impacts of the MHC class I-like XNC10 and innate-like T cells on tumor tolerance and rejection in the amphibian Xenopus.
Banach M, Edholm ES, Gonzalez X, Benraiss A, Robert J.
???displayArticle.abstract???
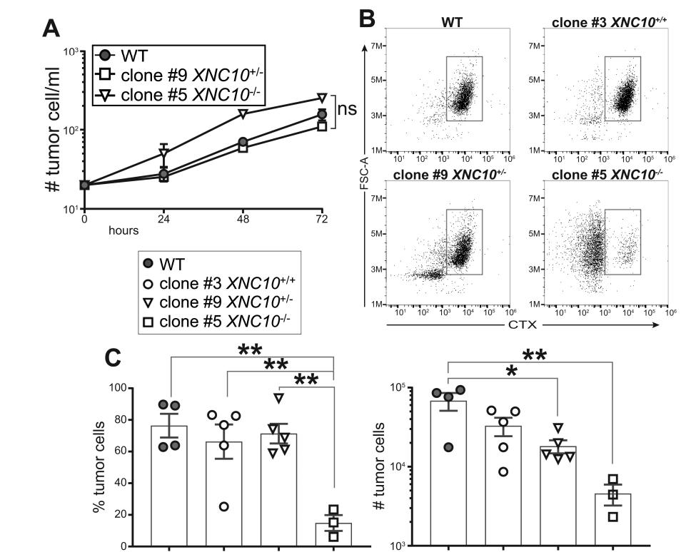
The conditions that lead to antitumor or protumor functions of natural killer T (NKT) cells against mammalian tumors are only partially understood. Therefore, insights into the evolutionary conservation of NKT and their analogs-innate-like T (iT) cells-may reveal factors that contribute to tumor eradication. As such, we investigated the amphibian Xenopus laevis iT cells and interacting MHC class I-like (XNC or mhc1b.L) genes against ff-2 thymic lymphoid tumors. Upon ff-2 intraperitoneal transplantation into syngeneic tadpoles, two iT cell subsets iVα6 and iVα22, characterized by an invariant T-cell receptor α chain rearrangement (Vα6-Jα1.43 and Vα22-Jα1.32 respectively), were recruited to the peritoneum, concomitant with a decreased level of these transcripts in the spleen and thymus. To address the hypothesize that different iT cell subsets have distinct, possibly opposing, roles upon ff-2 tumor challenge, we determined whether ff-2 tumor growth could be manipulated by impairing Vα6 iT cells or by deleting their restricting element, the XNC gene, XNC10 (mhc1b10.1.L), on ff-2 tumors. Accordingly, the in vivo depletion of Vα6 iT cells using XNC10-tetramers enhanced tumor growth, indicating Vα6 iT cell-mediated antitumor activities. However, XNC10-deficient transgenic tadpoles that also lack Vα6 iT cells were resistant to ff-2 tumors, uncovering a potential new function of XNC10 besides Vα6 iT cell development. Furthermore, the CRISPR/Cas9-mediated knockout of XNC10 in ff-2 tumors broke the immune tolerance. Together, our findings demonstrate the relevance of XNC10/iT cell axis in controlling Xenopus tumor tolerance or rejection.
???displayArticle.pubmedLink??? 31155639
???displayArticle.pmcLink??? PMC6642367
???displayArticle.link??? Carcinogenesis
???displayArticle.grants??? [+]
Species referenced: Xenopus laevis
Genes referenced: arg1 gapdh mhc1-uba1 myh4 myh6 slc22a6 tnfrsf10b
???attribute.lit??? ???displayArticles.show???
References [+] :
Banach,
Tumor immunology viewed from alternative animal models-the Xenopus story.
2017, Pubmed,
Xenbase
Banach, Tumor immunology viewed from alternative animal models-the Xenopus story. 2017, Pubmed , Xenbase
Berzins, Systemic NKT cell deficiency in NOD mice is not detected in peripheral blood: implications for human studies. 2004, Pubmed
Bojarska-Junak, CD1d expression is higher in chronic lymphocytic leukemia patients with unfavorable prognosis. 2014, Pubmed
Braud, HLA-E binds to natural killer cell receptors CD94/NKG2A, B and C. 1998, Pubmed
Brennan, Invariant natural killer T cells: an innate activation scheme linked to diverse effector functions. 2013, Pubmed
Brutkiewicz, CD1d ligands: the good, the bad, and the ugly. 2006, Pubmed
Chong, CD1d expression in renal cell carcinoma is associated with higher relapse rates, poorer cancer-specific and overall survival. 2015, Pubmed
Crowe, Differential antitumor immunity mediated by NKT cell subsets in vivo. 2005, Pubmed
de Kruijf, HLA-E and HLA-G expression in classical HLA class I-negative tumors is of prognostic value for clinical outcome of early breast cancer patients. 2010, Pubmed
Edholm, Critical Role of an MHC Class I-Like/Innate-Like T Cell Immune Surveillance System in Host Defense against Ranavirus (Frog Virus 3) Infection. 2019, Pubmed , Xenbase
Edholm, Distinct MHC class I-like interacting invariant T cell lineage at the forefront of mycobacterial immunity uncovered in Xenopus. 2018, Pubmed , Xenbase
Edholm, Nonclassical MHC-Restricted Invariant Vα6 T Cells Are Critical for Efficient Early Innate Antiviral Immunity in the Amphibian Xenopus laevis. 2015, Pubmed , Xenbase
Edholm, Evolution of innate-like T cells and their selection by MHC class I-like molecules. 2016, Pubmed , Xenbase
Edholm, Nonclassical MHC class I-dependent invariant T cells are evolutionarily conserved and prominent from early development in amphibians. 2013, Pubmed , Xenbase
Edholm, Unusual evolutionary conservation and further species-specific adaptations of a large family of nonclassical MHC class Ib genes across different degrees of genome ploidy in the amphibian subfamily Xenopodinae. 2014, Pubmed , Xenbase
Flajnik, Major histocompatibility complex-encoded class I molecules are absent in immunologically competent Xenopus before metamorphosis. 1986, Pubmed , Xenbase
Godfrey, Unconventional T Cell Targets for Cancer Immunotherapy. 2018, Pubmed
Godfrey, The burgeoning family of unconventional T cells. 2015, Pubmed
Gorini, Invariant NKT cells contribute to chronic lymphocytic leukemia surveillance and prognosis. 2017, Pubmed
Goyos, Involvement of nonclassical MHC class Ib molecules in heat shock protein-mediated anti-tumor responses. 2007, Pubmed , Xenbase
Goyos, Tumorigenesis and anti-tumor immune responses in Xenopus. 2009, Pubmed , Xenbase
Goyos, Remarkable conservation of distinct nonclassical MHC class I lineages in divergent amphibian species. 2011, Pubmed , Xenbase
Guselnikov, The Xenopus FcR family demonstrates continually high diversification of paired receptors in vertebrate evolution. 2008, Pubmed , Xenbase
Guselnikov, The amphibians Xenopus laevis and Silurana tropicalis possess a family of activating KIR-related Immunoglobulin-like receptors. 2010, Pubmed , Xenbase
Harriff, HLA-E Presents Glycopeptides from the Mycobacterium tuberculosis Protein MPT32 to Human CD8+ T cells. 2017, Pubmed
Haynes-Gilmore, A critical role of non-classical MHC in tumor immune evasion in the amphibian Xenopus model. 2014, Pubmed , Xenbase
He, NK cell education via nonclassical MHC and non-MHC ligands. 2017, Pubmed
Kappel, Remodeling specific immunity by use of MHC tetramers: demonstration in a graft-versus-host disease model. 2006, Pubmed
Lepore, A novel self-lipid antigen targets human T cells against CD1c(+) leukemias. 2014, Pubmed
Lin, Human Leukocyte Antigen-G (HLA-G) Expression in Cancers: Roles in Immune Evasion, Metastasis and Target for Therapy. 2015, Pubmed
McEwen-Smith, The regulatory role of invariant NKT cells in tumor immunity. 2015, Pubmed
Nair, Natural Killer T Cells in Cancer Immunotherapy. 2017, Pubmed
Nedelkovska, Effective RNAi-mediated β2-microglobulin loss of function by transgenesis in Xenopus laevis. 2013, Pubmed , Xenbase
Ohta, Ancestral organization of the MHC revealed in the amphibian Xenopus. 2006, Pubmed , Xenbase
Ohta, Coevolution of MHC genes (LMP/TAP/class Ia, NKT-class Ib, NKp30-B7H6): lessons from cold-blooded vertebrates. 2015, Pubmed , Xenbase
Ostrand-Rosenberg, Resistance to metastatic disease in STAT6-deficient mice requires hemopoietic and nonhemopoietic cells and is IFN-gamma dependent. 2002, Pubmed
Pellicci, A natural killer T (NKT) cell developmental pathway iInvolving a thymus-dependent NK1.1(-)CD4(+) CD1d-dependent precursor stage. 2002, Pubmed
Reilly, Cytokine dependent and independent iNKT cell activation. 2010, Pubmed
Robert, Ontogeny of the alloimmune response against a transplanted tumor in Xenopus laevis. 1995, Pubmed , Xenbase
Robert, Evolution of immune surveillance and tumor immunity: studies in Xenopus. 1998, Pubmed , Xenbase
Robertson, NKT cell networks in the regulation of tumor immunity. 2014, Pubmed
Rossjohn, Recognition of CD1d-restricted antigens by natural killer T cells. 2012, Pubmed
Salter-Cid, Expression of MHC class Ia and class Ib during ontogeny: high expression in epithelia and coregulation of class Ia and lmp7 genes. 1998, Pubmed , Xenbase
Stetson, Constitutive cytokine mRNAs mark natural killer (NK) and NK T cells poised for rapid effector function. 2003, Pubmed
Terabe, CD1d-restricted natural killer T cells can down-regulate tumor immunosurveillance independent of interleukin-4 receptor-signal transducer and activator of transcription 6 or transforming growth factor-beta. 2006, Pubmed
Terabe, Tissue-Specific Roles of NKT Cells in Tumor Immunity. 2018, Pubmed
Vance, Mouse CD94/NKG2A is a natural killer cell receptor for the nonclassical major histocompatibility complex (MHC) class I molecule Qa-1(b). 1998, Pubmed
Wang, Unique invariant natural killer T cells promote intestinal polyps by suppressing TH1 immunity and promoting regulatory T cells. 2018, Pubmed
Yoder, The phylogenetic origins of natural killer receptors and recognition: relationships, possibilities, and realities. 2011, Pubmed
