XB-ART-55999
Cell Rep
2019 Jun 04;2710:2962-2977.e5. doi: 10.1016/j.celrep.2019.05.013.
Show Gene links
Show Anatomy links
Endodermal Maternal Transcription Factors Establish Super-Enhancers during Zygotic Genome Activation.
???displayArticle.abstract???
Elucidation of the sequence of events underlying the dynamic interaction between transcription factors and chromatin states is essential. Maternal transcription factors function at the top of the regulatory hierarchy to specify the primary germ layers at the onset of zygotic genome activation (ZGA). We focus on the formation of endoderm progenitor cells and examine the interactions between maternal transcription factors and chromatin state changes underlying the cell specification process. Endoderm-specific factors Otx1 and Vegt together with Foxh1 orchestrate endoderm formation by coordinated binding to select regulatory regions. These interactions occur before the deposition of enhancer histone marks around the regulatory regions, and these TFs recruit RNA polymerase II, regulate enhancer activity, and establish super-enhancers associated with important endodermal genes. Therefore, maternal transcription factors Otx1, Vegt, and Foxh1 combinatorially regulate the activity of super-enhancers, which in turn activate key lineage-specifying genes during ZGA.
???displayArticle.pubmedLink??? 31167141
???displayArticle.pmcLink??? PMC6610736
???displayArticle.link??? Cell Rep
???displayArticle.grants??? [+]
R01 GM126395 NIGMS NIH HHS , P30 CA062203 NCI NIH HHS , S10 RR025496 NCRR NIH HHS , S10 OD010794 NIH HHS , S10 OD021718 NIH HHS
Species referenced: Xenopus tropicalis
Genes referenced: admp atf6 c3h5orf15 ccdc17 ctnnb1 dicer1 duxa eef1a1 ep300 ezh2 fgf20 foxa2 foxa4 foxh1 foxh1.2 foxi2 frzb gata6 gdf1 gdf3 grhl1 gsc hhex hhipl1l hkdc1 id3 jarid2 kif28 mix1 mixer nodal nodal6 odc1 opn7a otx1 otx2 pbx1 pnhd pou5f3 smarcc2 snai1 sox17b sox7 sprtnl2 ubl5 vegt XB22065605 XB5964940 znf783 zscan30
???displayArticle.antibodies??? VegT Ab2
???displayArticle.morpholinos??? foxh1 MO2 otx1 MO2 vegt MO10
???displayArticle.gses??? GSE118024: Xenbase, NCBI
???attribute.lit??? ???displayArticles.show???
|
|
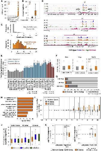
Figure 1. Screen for Core Maternal Endodermal TFs (A) Dissection of six to eight 8-cell stage embryos in 3 biological replicates at 2 h post-fertilization (hpf) to separate animal and vegetal blastomeres for RNA sequencing. (B) Log2-transformed transcripts per million (TPM) expression of TFs in animal and vegetal blastomeres. Differentially expressed TFs are highlighted in green (vegetal) or orange (animal). (C) Log2-transformed fold change (animal over vegetal) of expression levels of localized TFs. (DâF) In situ hybridization showing otx1 expression (cells in blue) in the vegetal mass cells (presumptive endoderm) during early blastula (D), late blastula (E), and early gastrula (F). |
|
|
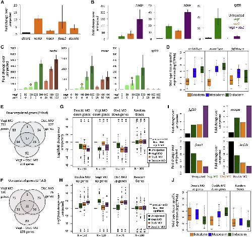
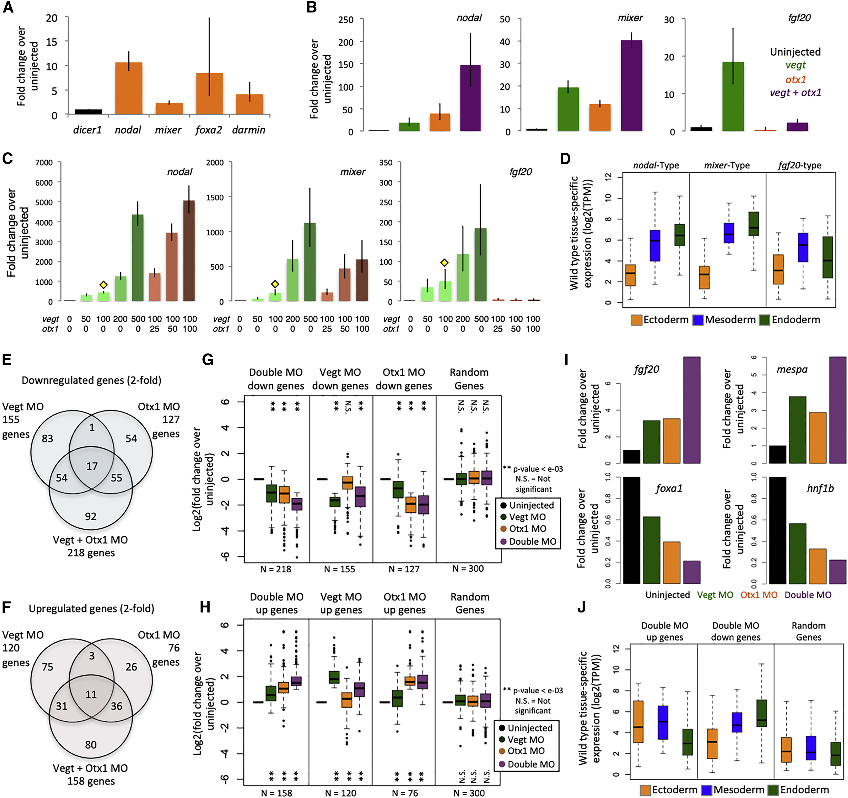
Figure 2. Vegt and Otx1 Are Dual Function TFs in the Endoderm (A) Ectopic expression of otx1 in animal caps shows the induction of endodermal genes by RT-qPCR. dicer1 was used for normalization. Shown is a single representative biological replicate out of 3. Error bars represent variation from 3 technical replicates. (B) Single and combined ectopic expression of 100 pg otx1 mRNA and 100 pg vegt mRNA shows synergistic and antagonistic co-regulation by RT-qPCR. dicer1 was used for normalization. Shown is a single representative biological replicate out of 3. Error bars represent variation from 3 technical replicates. (C) Combinatorial ectopic expression of vegt and otx1 in the animal cap using dosage titration to assay for similarly co-regulated genes by RT-qPCR. Yellow diamond indicates the subthreshold concentration of vegt, with which titrating doses of otx1 mRNA are co-injected. RNA doses are expressed in picograms. dicer1 was used for normalization. Shown is a single representative biological replicate out of 3. Error bars represent the variation from 3 technical replicates. (D) Two biological replicates from (C) were subjected to RNA-seq. Genes that are similarly co-regulated as nodal, mixer, and fgf20 were identified by correlating gene expression in TPM using the Pearson correlation coefficient. Plotted is the spatial expression pattern in the gastrula stage of genes that are positively co-regulated (nodal type and mixer type) or negatively co-regulated (fgf20-type) by vegt and otx1. (E and F) Vegt and Otx1 morpholinos were injected independently or together to vegetal masses at the 1-cell stage, and vegetal masses were assayed by RNA-seq at stage 10 in biological duplicates. The Venn diagrams show genes that are downregulated (E) or upregulated (F) in different conditions, where regulation is identified as a >2-fold change in gene expression compared to uninjected control. (G and H) Fold change expression of downregulated (G) or upregulated (H) genes in the RNA-seq datasets in TPM over uninjected control, along with a set of 300 randomly sampled genes. Significance was determined using the Student’s t test. (I) Expression of mesodermal (fgf20, mespa) genes and endodermal (foxa1, hnf1b) genes in the morpholino RNA-seq experiment in TPM. (J) Gastrula stage spatial expression of genes that are downregulated and upregulated in the double morpholino experiment, along with a set of 300 randomly sampled genes. TPM is in log2 scale. |
|
|
Figure 3. Vegt and Otx1 Bind to the Chromatin near Mesendodermal Genes Pre-ZGA (A) Venn diagram of Otx1 and Vegt biologically reproducible peak overlaps. (B) Genome browser view of Otx1 and Vegt ChIP-seq near endodermal (nodal6, sox17b.1, sox17b.2, mixer, mix1), mesodermal (fgf20), and mesendodermal (gsc, hhex) genes. (C) Genomic annotation of the location of all Vegt, all Otx1, and Vegt+Otx1 overlapping peaks. (D) Gastrula stage expression pattern of genes associated with all Vegt, all Otx1, and Vegt+Otx1 overlapping peaks. Genes were assigned as “endoderm,” “mesoderm,” or “ectoderm,” based on which germ layer showed the highest expression in TPM. (E and F) Chromatin binding of Vegt (E) and Otx1 (F) near genes involved in germ layer formation identified using ChIP-qPCR on 32-cell stage embryos. eef1a1 and ins promoters were used as negative control. The error bars represent the variation from 3 technical replicates. |
|
|
Figure 4. Otx1, Vegt, and Foxh1 Form an Assembly in the Chromatin (A) Venn diagram of Otx1, Vegt, and Foxh1 biologically reproducible peak overlaps. (B) Genome browser view of Otx1, Vegt, and Foxh1 binding, highlighting 4 regions of peak overlaps near the bpm7.2, pou5f3.3, fgf20, and nodal6 genes. (C) Sequential ChIP-qPCR using anti-Otx1 followed by anti-FLAG, anti-Vegt, or anti-Foxh1 antibody in regions of peak overlap highlighted in (B). ins and id3 promoters were used as negative controls. The error bars represent variation from 3 technical replicates. (D) Foxh1 morpholino KD followed by Otx1 or Vegt ChIP-qPCR performed on stage 8 embryos. eef1a1 and odc1 promoters were used as negative control. Shown is a single representative biological replicate. The error bars represent the variation from 3 technical replicates. |
|
|
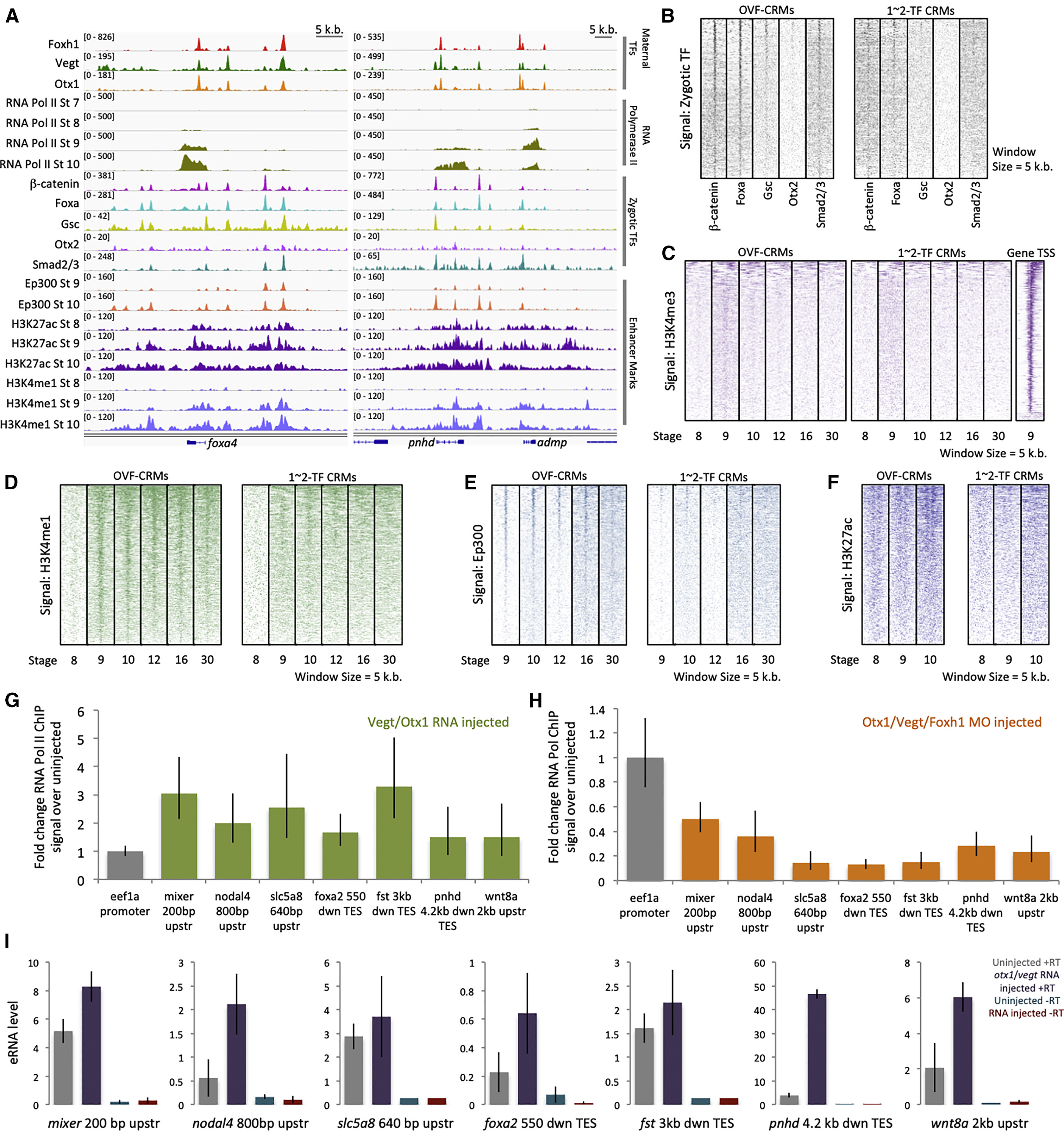
Figure 5. Combinatorial Otx1, Vegt, and Foxh1 Binding Pre-marks Zygotic cis-Regulatory Modules (A) Genome browser of maternal Otx1, Vegt, and Foxh1 binding with Pol II binding, mesendodermal zygotic TF binding (β-catenin, Foxa, Gsc, Otx2, and Smad2/3), and enhancer marks (Ep300, H3K27ac, and H3K4me1) near the genes foxa4, pnhd, and admp. (B) Zygotically active TF ChIP-seq signal of β-catenin, Foxa, Gsc, Otx2, and Smad2/3 in OVF-CRMs and 1- to 2-TF CRMs during the gastrula stage. (C) Heatmap of H3K4me3 promoter mark ChIP-seq signal in OVF-CRMs, 1â2 TF CRMs, and gene promoters as a positive control. (DâF) Heatmap of enhancer marks H3K4me1 (D), Ep300 (E), and H3K27ac (F) ChIP-seq signal in OVF-CRMs and 1- to 2-TF CRMs. (G) Fold change of Pol II ChIP-qPCR signal at gastrula stage 10.5 from animal caps ectopically expressing otx1 and vegt mRNA assaying for association with OVF-CRMs, compared to uninjected animal caps. Shown is a single representative biological replicate. The error bars represent the variation from 3 technical replicates. (H) Fold change of Pol II ChIP-qPCR signal at stage 10.5 from vegetal masses in Otx1, Vegt, and Foxh1 triple morpholino KD conditions assaying for association with OVF-CRMs, compared to uninjected vegetal masses. Shown is a single representative biological replicate. The error bars represent the variation from 3 technical replicates. (I) RT-qPCR assay for eRNA transcription from OVF-CRMs in uninjected, and otx1 and vegt mRNA injected animal caps at stage 10.5. Genomic DNA contamination is quantified using an RT-qPCR control reaction with no reverse transcriptase (âRT). Shown is a single representative biological replicate. The error bars represent the variation from 3 technical replicates. The experiments for (G)â(I) were repeated at least twice. |
|
|
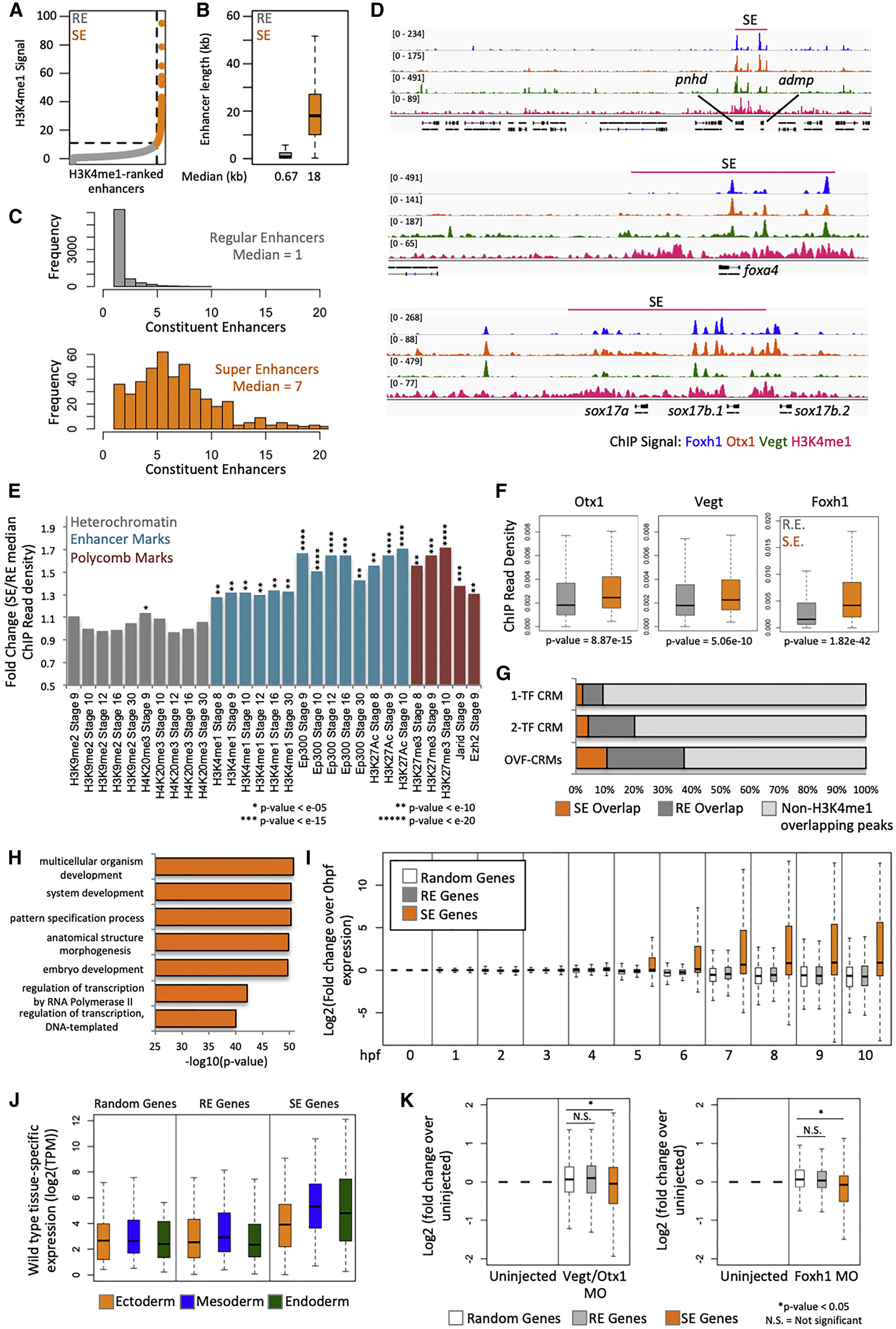
Figure 6. Otx1, Vegt, and Foxh1 Establish SEs near Key Endodermal Genes (A) Categorization of H3K4me1 enhancer regions as regular enhancers (REs) and super-enhancers (SEs) using the rank order of super-enhancers (ROSE) algorithm based on H3K4me1 signal. (B) Length of RE and SE in kilobases. (C) Number of constituent enhancers (H3K4me1 peaks) within REs and SEs. (D) Genome browser view of SEs in the pnhd, admp, foxa4, and sox17 locus, which are populated with Otx1, Vegt, and Foxh1 ChIP-seq peaks. (E) Comparison of epigenetic marks in REs and SEs focusing on heterochromatin, enhancer, and polycomb marks. Plotted is the fold change of the median ChIP read density in SE over RE. (F) Maternal TF ChIP read density in REs and SEs. (G) Overlap of 1-TF, 2-TF, or 3-TF CRMs (OVF-CRMs) peaks with the H3K4me1-identified REs or SEs. (H) GO analysis of genes associated with SEs. (I) Temporal expression of genes associated with REs and SEs, along with randomly selected genes, normalized to the gene expression at 0 hpf. (J) Gastrula stage spatial expression of genes associated with REs and SEs, along with randomly selected genes in log2(TPM). (K) Log2-fold change of gene expression in Vegt + Otx1 MO and Foxh1 MO over uninjected control of genes associated with REs and SEs, along with randomly selected genes. Significance for (E) and (F) was determined using the Wilcoxon rank-sum test by comparing the signals in the set of SEs (N = 441) to the set of REs (N = 7,468). The significance for (K) was determined using the Wilcoxon rank-sum test whereby the number of random genes was sampled to the number of SE genes (N = 490) from the set of genes not associated with REs or SEs. The number of RE genes was sampled down to the number of SE genes. |
|
|
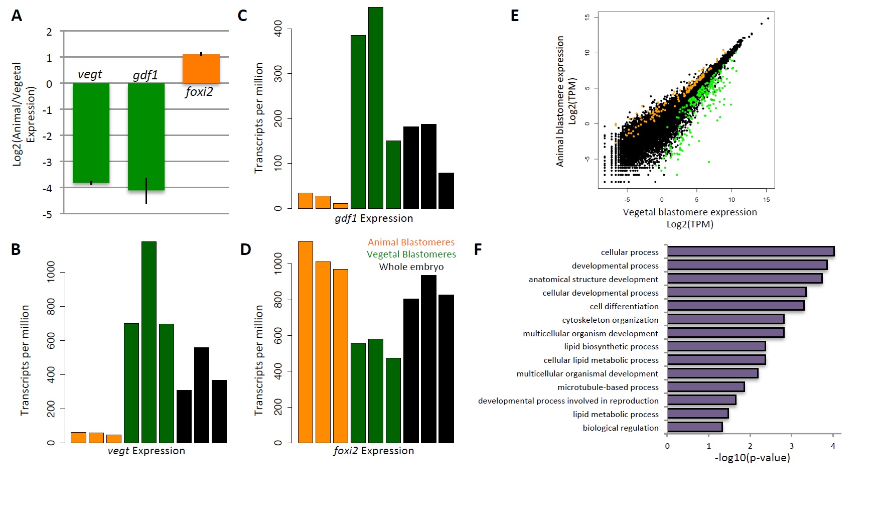
Figure S1. Screen for core maternal endodermal transcription factors. Related to Figure 1. (A) Validation of 8-cell stage dissections by RT-qPCR of animally- and vegetally-localized RNAs. dicer1 was used for normalization. Error bars represent variation from three technical replicates. (B-D) RNA-seq expression in transcripts per million (TPM) of known localized RNAs. Experiments were performed in biological triplicates. vegt (B) and gdf1 (C) RNAs are vegetally-localized, while foxi2 (D) is animally-localized. (E) Average expression of genes in animal and vegetal blastomeres in log2-transformed TPM. Differentially expressed genes are highlighted in green (vegetal) or orange (animal). (F) GO analysis of maternally-expressed localized genes. |
|
|
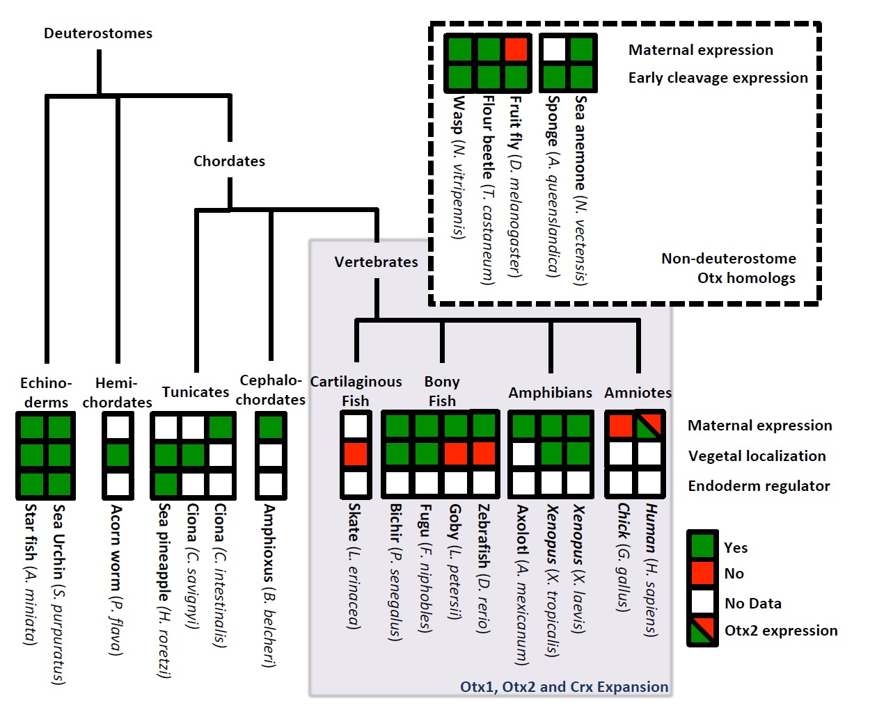
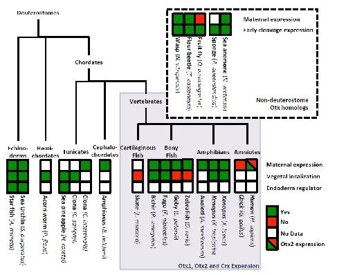
Figure S2. Metazoan expression of otx1 and otx orthologs. Related to Figure 1. Maternal and vegetal expression of vertebrate otx1 and invertebrate otx genes across deuterostome embryos from published RT-qPCR, RNA-seq and in situ hybridization datasets. Inset shows maternal and early embryonic expression of otx orthologs in protostomes, cnidarians and sponges from RNAseq and in situ hybridization datasets. GEO datasets and citations used to generate this analysis can be found in the STAR methods. |
|
|
Figure S3. Validation of Otx1 morpholino knock-down and Otx1 ChIP. Related to Figures 2 and 3. (A) Sequence of the X. tropicalis otx1 ATG region, along with the translation blocking morpholino and the HA-otx1 rescue construct. Underlined on the WT otx1 sequence is the translation start site. In red in the HA-otx1 sequence are 14/25 mismatching bases between WT and rescue sequence that is targeted by the morpholino. (B) RT-qPCR at mid-gastrula of morpholino injected compared to uninjected vegetal masses to test morpholino specificity. dicer1 was used for normalization. Error bars represent variation from three technical replicates. (C) X. tropicalis Otx1 protein sequence where the underlined sequence is the target of the Otx1 polyclonal peptide antibody. In colors are conserved regions of the protein: the homeodomain (orange), the WSP domain (green) and the Otx-tail (red). (D) ChIP-qPCR using the antibody assaying for Otx1 binding in the promoter regions of mesendodermal versus control genes. Error bars represent variation from three technical replicates. |
|
|
Figure S4. Motif analysis of Vegt and Otx1 ChIP-seq datasets. Related to Figure 3. Top motifs ranked by enrichment found in all Otx1, all Vegt, and Vegt-Otx1 overlapping peaks. Candidates were identified based on whether the transcription factor (1) binds to a DNA motif that matches the enriched motif and (2) is expressed maternally along with Vegt and Otx1. |
|
|
Figure S5. TF-binding and chromatin marks in 1~2-TF CRMs vs OVF-CRMs. Related to Figure 5. (A) Mesendodermal zygotic transcription factor (b-catenin, Foxa, Gsc, Otx2 and Smad2/3) ChIP-seq read density in 1~2-TF CRMs and OVF-CRMs. (B) Timecourse epigenetic (H3K4me1, Ep300 and H3K27ac) ChIP-seq read density in 1~2-TF CRMs and OVF-CRMs. Significance was determined using the Wilcoxon rank-sum test by comparing the signals in the set of OVF-CRMs (N = 2,329) to the set of 1~2-TF CRMs (N = 53,202). |
|
|
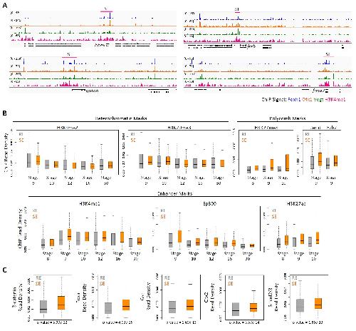
Figure S6. Otx1, Vegt and Foxh1 establish super enhancers near key developmental genes. Related to Figure 6. (A) Genome browser view of SEs in the hhex, frzb, gata6, and foxa2, which are populated with Otx1, Vegt and Foxh1 ChIP-seq peaks. (B) ChIP-seq read density of epigenetic marks in REs and SEs focusing on heterochromatin (H3K9me2 and H4K20me3), enhancer (H3K4me1, Ep300 and H3K27ac) and polycomb marks (H3K27me3, Jarid and Ezh2). (C) Mesendodermal zygotic transcription factor (b-catenin, Foxa, Gsc, Otx2 and Smad2/3) ChIP-seq read density in REs and SEs. Significance was determined using the Wilcoxon rank-sum test by comparing the signals in the set of SEs (N = 441) to the set of REs (N = 7,468). |
|
|
Table S2. List of most highly correlated genes to the nodal-type, mixer-type and fgf20-type co-regulation by Vegt and Otx1 identified from animal cap ectopic expression experiments. Related to Figure 2. |
References [+] :
Aanes,
Zebrafish mRNA sequencing deciphers novelties in transcriptome dynamics during maternal to zygotic transition.
2011, Pubmed
Aanes, Zebrafish mRNA sequencing deciphers novelties in transcriptome dynamics during maternal to zygotic transition. 2011, Pubmed
Akkers, A hierarchy of H3K4me3 and H3K27me3 acquisition in spatial gene regulation in Xenopus embryos. 2009, Pubmed , Xenbase
Almouzni, Constraints on transcriptional activator function contribute to transcriptional quiescence during early Xenopus embryogenesis. 1995, Pubmed , Xenbase
Amodeo, Histone titration against the genome sets the DNA-to-cytoplasm threshold for the Xenopus midblastula transition. 2015, Pubmed , Xenbase
Ashburner, Gene ontology: tool for the unification of biology. The Gene Ontology Consortium. 2000, Pubmed
Bailey, DREME: motif discovery in transcription factor ChIP-seq data. 2011, Pubmed
Blitz, Anterior neurectoderm is progressively induced during gastrulation: the role of the Xenopus homeobox gene orthodenticle. 1995, Pubmed , Xenbase
Blitz, A catalog of Xenopus tropicalis transcription factors and their regional expression in the early gastrula stage embryo. 2017, Pubmed , Xenbase
Blythe, beta-Catenin primes organizer gene expression by recruiting a histone H3 arginine 8 methyltransferase, Prmt2. 2010, Pubmed , Xenbase
Buenrostro, Transposition of native chromatin for fast and sensitive epigenomic profiling of open chromatin, DNA-binding proteins and nucleosome position. 2013, Pubmed
Calo, Modification of enhancer chromatin: what, how, and why? 2013, Pubmed
Cha, Inhibition of FGF signaling causes expansion of the endoderm in Xenopus. 2004, Pubmed , Xenbase
Cha, Spatiotemporal regulation of fibroblast growth factor signal blocking for endoderm formation in Xenopus laevis. 2008, Pubmed , Xenbase
Charney, A gene regulatory program controlling early Xenopus mesendoderm formation: Network conservation and motifs. 2017, Pubmed , Xenbase
Charney, Foxh1 Occupies cis-Regulatory Modules Prior to Dynamic Transcription Factor Interactions Controlling the Mesendoderm Gene Program. 2017, Pubmed , Xenbase
Chiu, Genome-wide view of TGFβ/Foxh1 regulation of the early mesendoderm program. 2014, Pubmed , Xenbase
Chomczynski, Single-step method of RNA isolation by acid guanidinium thiocyanate-phenol-chloroform extraction. 1987, Pubmed
Clements, Mode of action of VegT in mesoderm and endoderm formation. 1999, Pubmed , Xenbase
Conlon, Determinants of T box protein specificity. 2001, Pubmed , Xenbase
De Domenico, Molecular asymmetry in the 8-cell stage Xenopus tropicalis embryo described by single blastomere transcript sequencing. 2015, Pubmed , Xenbase
Driever, Determination of spatial domains of zygotic gene expression in the Drosophila embryo by the affinity of binding sites for the bicoid morphogen. 1989, Pubmed
Foo, Zelda potentiates morphogen activity by increasing chromatin accessibility. 2014, Pubmed
Formaz-Preston, The Tbx20 homolog Midline represses wingless in conjunction with Groucho during the maintenance of segment polarity. 2012, Pubmed
Geisberg, Quantitative sequential chromatin immunoprecipitation, a method for analyzing co-occupancy of proteins at genomic regions in vivo. 2004, Pubmed
Gibson, Enzymatic assembly of DNA molecules up to several hundred kilobases. 2009, Pubmed
Goto, Early and late periodic patterns of even skipped expression are controlled by distinct regulatory elements that respond to different spatial cues. 1989, Pubmed
Gupta, Quantifying similarity between motifs. 2007, Pubmed
Gupta, Developmental enhancers are marked independently of zygotic Nodal signals in Xenopus. 2014, Pubmed , Xenbase
Harada, Developmental expression of the hemichordate otx ortholog. 2000, Pubmed
Harding, Autoregulatory and gap gene response elements of the even-skipped promoter of Drosophila. 1989, Pubmed
Harland, In situ hybridization: an improved whole-mount method for Xenopus embryos. 1991, Pubmed , Xenbase
He, Transcription repression by Xenopus ET and its human ortholog TBX3, a gene involved in ulnar-mammary syndrome. 1999, Pubmed , Xenbase
Heinz, Simple combinations of lineage-determining transcription factors prime cis-regulatory elements required for macrophage and B cell identities. 2010, Pubmed
Hellsten, The genome of the Western clawed frog Xenopus tropicalis. 2010, Pubmed , Xenbase
Helm, Characterization of differential transcript abundance through time during Nematostella vectensis development. 2013, Pubmed
Hinman, Expression and function of a starfish Otx ortholog, AmOtx: a conserved role for Otx proteins in endoderm development that predates divergence of the eleutherozoa. 2003, Pubmed
Hontelez, Embryonic transcription is controlled by maternally defined chromatin state. 2015, Pubmed , Xenbase
Horb, A vegetally localized T-box transcription factor in Xenopus eggs specifies mesoderm and endoderm and is essential for embryonic mesoderm formation. 1997, Pubmed , Xenbase
Howe, The zebrafish reference genome sequence and its relationship to the human genome. 2013, Pubmed
Hwang, The transcriptome of early chicken embryos reveals signaling pathways governing rapid asymmetric cellularization and lineage segregation. 2018, Pubmed
Jiang, Analysis of embryonic development in the unsequenced axolotl: Waves of transcriptomic upheaval and stability. 2017, Pubmed
Joseph, Competition between histone and transcription factor binding regulates the onset of transcription in zebrafish embryos. 2017, Pubmed
Jukam, Zygotic Genome Activation in Vertebrates. 2017, Pubmed
Kaltenbrun, A Gro/TLE-NuRD corepressor complex facilitates Tbx20-dependent transcriptional repression. 2013, Pubmed , Xenbase
Kamimoto, Unequal distribution of otx1 mRnas among cleavage stage blastomeres in the teleost, Leucopsarion petersii (shiro-uo). 2003, Pubmed
Karimi, Xenbase: a genomic, epigenomic and transcriptomic model organism database. 2018, Pubmed , Xenbase
Kawamura, Activator-to-repressor conversion of T-box transcription factors by the Ripply family of Groucho/TLE-associated mediators. 2008, Pubmed
Khokha, Techniques and probes for the study of Xenopus tropicalis development. 2002, Pubmed , Xenbase
Kim, Pluripotency factors functionally premark cell-type-restricted enhancers in ES cells. 2018, Pubmed
Kim, Widespread transcription at neuronal activity-regulated enhancers. 2010, Pubmed
Lam, Enhancer RNAs and regulated transcriptional programs. 2014, Pubmed
Langmead, Fast gapped-read alignment with Bowtie 2. 2012, Pubmed
Lea, Temporal and spatial expression of FGF ligands and receptors during Xenopus development. 2009, Pubmed , Xenbase
Leng, EBSeq: an empirical Bayes hierarchical model for inference in RNA-seq experiments. 2013, Pubmed
Levin, The mid-developmental transition and the evolution of animal body plans. 2016, Pubmed
Li, RSEM: accurate transcript quantification from RNA-Seq data with or without a reference genome. 2011, Pubmed
Li, The Sequence Alignment/Map format and SAMtools. 2009, Pubmed
Li, Establishment of regions of genomic activity during the Drosophila maternal to zygotic transition. 2014, Pubmed
Lovén, Selective inhibition of tumor oncogenes by disruption of super-enhancers. 2013, Pubmed
Lustig, Expression cloning of a Xenopus T-related gene (Xombi) involved in mesodermal patterning and blastopore lip formation. 1996, Pubmed , Xenbase
Lynch, Localized maternal orthodenticle patterns anterior and posterior in the long germ wasp Nasonia. 2006, Pubmed
Matsuoka, Transcriptome dynamics in early embryos of the ascidian, Ciona intestinalis. 2013, Pubmed
Milton, Caenorhabditis elegans TBX-2 Directly Regulates Its Own Expression in a Negative Autoregulatory Loop. 2015, Pubmed
Minakhina, Axes formation and RNA localization. 2005, Pubmed
Mitsunaga-Nakatsubo, Differential expression of sea urchin Otx isoform (hpOtxE and HpOtxL) mRNAs during early development. 1998, Pubmed
Mori, Different spatio-temporal expressions of three otx homeoprotein transcripts during zebrafish embryogenesis. 1994, Pubmed
Nakamura, Tissue- and stage-specific Wnt target gene expression is controlled subsequent to β-catenin recruitment to cis-regulatory modules. 2016, Pubmed , Xenbase
Ogino, High-throughput transgenesis in Xenopus using I-SceI meganuclease. 2006, Pubmed , Xenbase
Owens, High-throughput analysis reveals novel maternal germline RNAs crucial for primordial germ cell preservation and proper migration. 2017, Pubmed , Xenbase
Owens, Measuring Absolute RNA Copy Numbers at High Temporal Resolution Reveals Transcriptome Kinetics in Development. 2016, Pubmed , Xenbase
Pannese, Xotx1 maternal transcripts are vegetally localized in Xenopus laevis oocytes. 2000, Pubmed , Xenbase
Peter, The endoderm gene regulatory network in sea urchin embryos up to mid-blastula stage. 2010, Pubmed
Picelli, Full-length RNA-seq from single cells using Smart-seq2. 2014, Pubmed
Poulain, Zebrafish endoderm formation is regulated by combinatorial Nodal, FGF and BMP signalling. 2006, Pubmed
Prioleau, Competition between chromatin and transcription complex assembly regulates gene expression during early development. 1994, Pubmed , Xenbase
Puelles, Otx2 regulates the extent, identity and fate of neuronal progenitor domains in the ventral midbrain. 2004, Pubmed
Quinlan, BEDTools: a flexible suite of utilities for comparing genomic features. 2010, Pubmed
Rana, Defining synphenotype groups in Xenopus tropicalis by use of antisense morpholino oligonucleotides. 2006, Pubmed , Xenbase
Reid, FoxH1 mediates a Grg4 and Smad2 dependent transcriptional switch in Nodal signaling during Xenopus mesoderm development. 2016, Pubmed , Xenbase
Robinson, Integrative genomics viewer. 2011, Pubmed
Sakabe, Dual transcriptional activator and repressor roles of TBX20 regulate adult cardiac structure and function. 2012, Pubmed
Satou, Phosphorylation states change Otx2 activity for cell proliferation and patterning in the Xenopus embryo. 2018, Pubmed , Xenbase
Satou, Early embryonic expression of a LIM-homeobox gene Cs-lhx3 is downstream of beta-catenin and responsible for the endoderm differentiation in Ciona savignyi embryos. 2001, Pubmed
Schröder, The genes orthodenticle and hunchback substitute for bicoid in the beetle Tribolium. 2003, Pubmed
Schulz, Zelda is differentially required for chromatin accessibility, transcription factor binding, and gene expression in the early Drosophila embryo. 2015, Pubmed
Stennard, The Xenopus T-box gene, Antipodean, encodes a vegetally localised maternal mRNA and can trigger mesoderm formation. 1996, Pubmed , Xenbase
Suda, Evolution of Otx paralogue usages in early patterning of the vertebrate head. 2009, Pubmed
Sudou, Dynamic in vivo binding of transcription factors to cis-regulatory modules of cer and gsc in the stepwise formation of the Spemann-Mangold organizer. 2012, Pubmed , Xenbase
The Gene Ontology Consortium, Expansion of the Gene Ontology knowledgebase and resources. 2017, Pubmed
van Heeringen, Principles of nucleation of H3K27 methylation during embryonic development. 2014, Pubmed , Xenbase
Vastenhouw, Chromatin signature of embryonic pluripotency is established during genome activation. 2010, Pubmed
Wada, Hroth an orthodenticle-related homeobox gene of the ascidian, Halocynthia roretzi: its expression and putative roles in the axis formation during embryogenesis. 1996, Pubmed
Wada, Vegetal cell fate specification and anterior neuroectoderm formation by Hroth, the ascidian homologue of orthodenticle/otx. 1999, Pubmed
Warren, A New Chicken Genome Assembly Provides Insight into Avian Genome Structure. 2017, Pubmed
Whyte, Master transcription factors and mediator establish super-enhancers at key cell identity genes. 2013, Pubmed
Wu, Chromatin analysis in human early development reveals epigenetic transition during ZGA. 2018, Pubmed
Xanthos, Maternal VegT is the initiator of a molecular network specifying endoderm in Xenopus laevis. 2001, Pubmed , Xenbase
Yang, Transcriptome analysis of different developmental stages of amphioxus reveals dynamic changes of distinct classes of genes during development. 2016, Pubmed
Yasuoka, Occupancy of tissue-specific cis-regulatory modules by Otx2 and TLE/Groucho for embryonic head specification. 2014, Pubmed , Xenbase
Yuh, Genomic cis-regulatory logic: experimental and computational analysis of a sea urchin gene. 1998, Pubmed
Zaret, Pioneer transcription factors: establishing competence for gene expression. 2011, Pubmed
Zhang, The role of maternal VegT in establishing the primary germ layers in Xenopus embryos. 1998, Pubmed , Xenbase
Zhang, Xenopus VegT RNA is localized to the vegetal cortex during oogenesis and encodes a novel T-box transcription factor involved in mesodermal patterning. 1996, Pubmed , Xenbase
Zhang, Model-based analysis of ChIP-Seq (MACS). 2008, Pubmed
