Click here to close
Hello! We notice that you are using Internet Explorer, which is not supported by Xenbase and may cause the site to display incorrectly.
We suggest using a current version of Chrome,
FireFox, or Safari.
???displayArticle.abstract???
Somitogenesis is a critical process during vertebrate development that establishes the segmented body plan and gives rise to the vertebra, skeletal muscles, and dermis. While segmentation clock and wave front mechanisms have been elucidated to control the size and time of somite formation, regulation of the segmentation process that physically separates somites is not understood in detail. Here, we identified a cytoskeletal player, Cdc42 effector protein 3 (Cdc42ep3, CEP3) that is required for somite segmentation in Xenopus embryos. CEP3 is specifically expressed in somitetissue during somite segmentation. Loss-of-function experiments showed that CEP3 is not required for the specification of paraxial mesoderm, nor the differentiation of muscle cells, but is required for the segmentation process. Live imaging analysis further revealed that CEP3 is required for cell shape changes and alignment during somitogenesis. When CEP3 was knocked down, somitic cells did not elongate efficiently along the mediolateral axis and failed to undertake the 90° rotation. As a result, cells remained in a continuous sheet without an apparent segmentation cleft. CEP3 likely interacts with Cdc42 during this process, and both increased and decreased Cdc42 activity led to defective somite segmentation. Segmentation defects caused by Cdc42 knockdown can be partially rescued by the overexpression of CEP3. Conversely, loss of CEP3 resulted in the maintenance of high levels of Cdc42 activity at the cell membrane, which is normally reduced during and after somite segmentation. These results suggest that there is a feedback regulation between Cdc42 and CEP3 during somite segmentation and the activity of Cdc42 needs to be fine-tuned to control the coordinated cell shape changes and movement required for somite segmentation.
Figure 1. Expression of cdc42ep3 during Xenopus embryogenesis. In situ hybridization analysis shows that cdc42ep3 (CEP3) is specifically expressed in paraxial mesoderm and the developing somite. At stage 17, CEP3 is broadly expressed in the paraxial mesoderm before somite segmentation takes place. During somite segmentation, CEP3 is specifically expressed in segmented somites.
Figure 2. Cdc42ep3-MO affected the expression of somitic genes. (AC) Embyros were injected with 10 ng of CEP3-MO on one side, and the expression of somitic genes were compared between injected and uninjected sides. At the late gastrula stage (stage 15), CEP3-MO did not affect the expression of mesodermal genes myf5 or myod1 or pan-mesodermal gene tbxt (Xbra). At the early neurula stage (stage 22), the expression of mef2d and myod1 shows a segmented pattern in the uninjected side, but not in the CEP3-MO-injected side (arrows). At late tailbud stages, the segmented expression pattern, but not the overall expression level of myogenic genes myog and myf6 was affected by CEP3-MO. Similar segmentation defect was observed in embryos stained with 12/101 antibody. (D) While 0.3ng CEP3 alone did not induce obvious segmentation defect, coinjection of CEP3 with CEP3-MO partially rescued the segmentation defects. Dorsal view (A, top panels in B, and top panels in D) or lateral view (bottom panels in B,C, and bottom panels in D, showing both sides of the same embryo) of the embryos was shown, with anterior to the left. (E) The percentage of defective embryos were summarized in the bar graph. Chi-squared test was performed and both CEP3-MO mediated knockdown and CEP3 rescue led to significant difference in the phenotype. *P < 0.01.
Figure 3. Loss of Cdc42ep3 disrupted somite segmentation and cell shape changes. Wilson explants were dissected from embryos receiving membrane-tethered EGFP (EGFP-CAAX) on one side, and CEP3-MO plus EGFP-CAAX on the other side, and the segmentation process was followed by time-lapse microscopy. (AF) Time frames at 2-hr intervals. The dashed lines in (A) marks the boundaries between pre-somitic mesoderm and the notochord. Arrowheads marked segmentation furrows. Two cells on each side of the explant were followed by magenta shade. CEP3-MO not only impaired somite segmentation, but also affected the mediolateral elongation of cells. Scale bar = 100 um.
Figure 4. Cdc42 needs to be tightly controlled during somite segmentation. (A) 0.05 ng of constitutively active (CA) or dominant negative (DN) Cdc42 was injected into one side of the embryo, and their effect on somite segmentation was examined by the expression of myod1. Comparing to the uninjected control side, the segmented expression pattern of myod1 was lost on the injected side (arrows), suggesting that both increased and decreased activity of Cdc42 will affect somite segmentation. (B) CA-Cdc42 was co-injected with CEP3-MO, and CEP3 or CEP3-MO was co-injected with DN-Cdc42 to determine whether they can rescue segmentation defects caused by CEP3 or Cdc42 knockdown. The percentage of embryos with segmentation defect was summarized in the bar graph. chi-2 test indicates that CA-Cdc42 failed to rescue segmentation defects caused by CEP3-MO (p = 0.52), but CEP3 significantly rescued segmentation defects caused by DN-Cdc42 (*p < 0.01). Coinjection of CEP3-MO with DN-Cdc42, on the other hand, further inhibited somite segmentation (p = 0.02 when comparing with DN-Cdc42 alone).
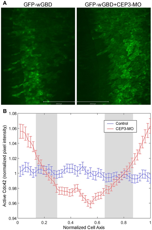
Figure 5. CEP3-MO regulates Cdc42 activity in the developing somite. GFP-wGBD that binds to active Cdc42 was expressed in the paraxial mesoderm alone or together with CEP3-MO. (A) While GFP-wGBD was largely internalized and distributed in a diffused manner in control somitic cells, it was localized to the cell membrane in CEP3-MO-injected cells, reflecting a higher level of Cdc42 activity. (B) An intensity plot of GFP-wGBD across the mediolateral axis of cells was generated. There was a significantly higher level of GFP-wGBD at the cell periphery in CEP3-MO-injected cells and a significantly lower level of GFP-wGBD in the center of CEP3-MO-injected cells. Error bars: standard error of the mean. Student t-test was performed, and the gray area marks places where p > 0.01.
Afonin,
Cell behaviors associated with somite segmentation and rotation in Xenopus laevis.
2006, Pubmed,
Xenbase
Afonin,
Cell behaviors associated with somite segmentation and rotation in Xenopus laevis.
2006,
Pubmed
,
Xenbase Benink,
Concentric zones of active RhoA and Cdc42 around single cell wounds.
2005,
Pubmed
,
Xenbase Burbelo,
MSE55, a Cdc42 effector protein, induces long cellular extensions in fibroblasts.
1999,
Pubmed Calvo,
Cdc42EP3/BORG2 and Septin Network Enables Mechano-transduction and the Emergence of Cancer-Associated Fibroblasts.
2015,
Pubmed Choi,
Xenopus Cdc42 regulates convergent extension movements during gastrulation through Wnt/Ca2+ signaling pathway.
2002,
Pubmed
,
Xenbase Christ,
Early stages of chick somite development.
1995,
Pubmed Cohen,
Cdc42 regulates the cellular localization of Cdc42ep1 in controlling neural crest cell migration.
2018,
Pubmed
,
Xenbase Della Gaspera,
Myogenic waves and myogenic programs during Xenopus embryonic myogenesis.
2012,
Pubmed
,
Xenbase Dubrulle,
Coupling segmentation to axis formation.
2004,
Pubmed Farrugia,
Cdc42 regulates Cdc42EP3 function in cancer-associated fibroblasts.
2017,
Pubmed Farrugia,
The Borg family of Cdc42 effector proteins Cdc42EP1-5.
2016,
Pubmed Fernandez-Sauze,
Regulation of fibronectin matrix assembly and capillary morphogenesis in endothelial cells by Rho family GTPases.
2009,
Pubmed Hidalgo,
In vivo analyzes of dystroglycan function during somitogenesis in Xenopus laevis.
2009,
Pubmed
,
Xenbase Hirsch,
A new family of Cdc42 effector proteins, CEPs, function in fibroblast and epithelial cell shape changes.
2001,
Pubmed Hollway,
Whole-somite rotation generates muscle progenitor cell compartments in the developing zebrafish embryo.
2007,
Pubmed Joberty,
The Borgs, a new family of Cdc42 and TC10 GTPase-interacting proteins.
1999,
Pubmed Joberty,
Borg proteins control septin organization and are negatively regulated by Cdc42.
2001,
Pubmed Keller,
The origin and morphogenesis of amphibian somites.
2000,
Pubmed Kragtorp,
Integrin alpha5 is required for somite rotation and boundary formation in Xenopus.
2007,
Pubmed
,
Xenbase Lango Allen,
Hundreds of variants clustered in genomic loci and biological pathways affect human height.
2010,
Pubmed Liu,
Borg5 is required for angiogenesis by regulating persistent directional migration of the cardiac microvascular endothelial cells.
2014,
Pubmed Moreno,
Regulation of segmental patterning by retinoic acid signaling during Xenopus somitogenesis.
2004,
Pubmed
,
Xenbase Nakaya,
Mesenchymal-epithelial transition during somitic segmentation is regulated by differential roles of Cdc42 and Rac1.
2004,
Pubmed Nalbant,
Activation of endogenous Cdc42 visualized in living cells.
2004,
Pubmed Nelson,
Cdc42 Effector Protein 2 (XCEP2) is required for normal gastrulation and contributes to cellular adhesion in Xenopus laevis.
2004,
Pubmed
,
Xenbase Pourquie,
The vertebrate segmentation clock.
2001,
Pubmed Pourquié,
The segmentation clock: converting embryonic time into spatial pattern.
2003,
Pubmed Saga,
The making of the somite: molecular events in vertebrate segmentation.
2001,
Pubmed Sánchez,
Paraxis is required for somite morphogenesis and differentiation in Xenopus laevis.
2015,
Pubmed
,
Xenbase Sato,
Morphological boundary forms by a novel inductive event mediated by Lunatic fringe and Notch during somitic segmentation.
2002,
Pubmed Shifley,
The vertebrate segmentation clock and its role in skeletal birth defects.
2007,
Pubmed Turnpenny,
Defective somitogenesis and abnormal vertebral segmentation in man.
2008,
Pubmed Vong,
A role for borg5 during trophectoderm differentiation.
2010,
Pubmed Watanabe,
EphrinB2 coordinates the formation of a morphological boundary and cell epithelialization during somite segmentation.
2009,
Pubmed Wilson,
Cell rearrangement and segmentation in Xenopus: direct observation of cultured explants.
1989,
Pubmed
,
Xenbase Youn,
Somitogenesis in the amphibian Xenopus laevis: scanning electron microscopic analysis of intrasomitic cellular arrangements during somite rotation.
1981,
Pubmed
,
Xenbase Youn,
Comparative analysis of amphibian somite morphogenesis: cell rearrangement patterns during rosette formation and myoblast fusion.
1981,
Pubmed