Click here to close
Hello! We notice that you are using Internet Explorer, which is not supported by Xenbase and may cause the site to display incorrectly.
We suggest using a current version of Chrome,
FireFox, or Safari.
???displayArticle.abstract???
It has recently been reported that a common side effect of translation-blocking morpholino antisense oligonucleotides is the induction of a set of innate immune response genes in Xenopus embryos and that splicing-blocking morpholinos lead to unexpected off-target mis-splicing events. Here, we present an analysis of all publicly available Xenopus RNA sequencing (RNA-seq) data in a reexamination of the effects of translation-blocking morpholinos on the innate immune response. Our analysis does not support the authors' general conclusion, which was based on a limited number of RNA-seq datasets. Moreover, the strong induction of an immune response appears to be specific to the tbxt/tbxt2 morpholinos. The more comprehensive study presented here indicates that using morpholinos for targeted gene knockdowns remains of considerable value for the rapid identification of gene function.
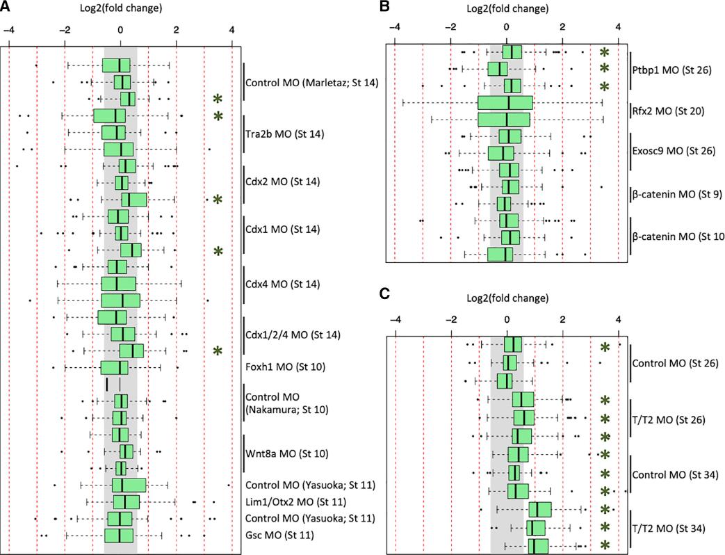
Figure 1. Expression of Innate Immune Response Genes in X. tropicalis and X. laevis RNA-Seq Datasets
(A) Fold change in induction caused by the tbxt/tbxt2 MOs and the control MOs.
(B) Fold change caused by control MO in biological replicates at stages 10 and 36 using RT-qPCR.
(C and D) Fold-change induction of innate immune response genes in X. tropicalis (C) and X. laevis (D) datasets.
Figure 2. Expression of GO-Identified Innate Immune Response Genes in X. tropicalis and X. laevis RNA-Seq Datasets
(A–C) Fold-change expression of innate immune response genes across 29 datasets in X. tropicalis (A), across 13 datasets in X. laevis (B), and in 12 of the tbxt/t2 MO datasets (C). The gray region indicates fold change of <1.5×. Green asterisk (∗) indicates a t test p value of <0.01.
Figure 3. Expression of Literature-Identified Innate Immune Response Genes in X. tropicalis and X. laevis RNA-Seq Datasets
(A–C) Fold-change expression of innate immune response genes across 29 datasets in X. tropicalis (A), 13 datasets in X. laevis (B), and in 12 of the tbxt/t2 MO datasets (C). Gray region indicates fold change of < 1.5×. Green asterisk (∗) indicates a t test p value of < 0.01.
Figure 4. Specific Induction of Innate Immune Response Genes
(A and B) Fold-change expression of genes, which were identified to be significantly activated in the X. tropicalis datasets in both the GO-identified (A) and the literature-identified (B) cohort of genes.
(C–E) Fold-change expression of X. laevis genes ptafr.L/gene13059 (C), socs3.L/gene3766 (D), and socs3.S/gene50103 (E), which were identified to be significantly activated. We used the criteria p value < 0.01 and fold change > 1.5 to define significant.
Ashburner,
Gene ontology: tool for the unification of biology. The Gene Ontology Consortium.
2000, Pubmed
Ashburner,
Gene ontology: tool for the unification of biology. The Gene Ontology Consortium.
2000,
Pubmed Blum,
Morpholinos: Antisense and Sensibility.
2015,
Pubmed
,
Xenbase Briggs,
The dynamics of gene expression in vertebrate embryogenesis at single-cell resolution.
2018,
Pubmed
,
Xenbase Campbell,
Foxn4 promotes gene expression required for the formation of multiple motile cilia.
2016,
Pubmed
,
Xenbase Carmona-Fontaine,
Complement fragment C3a controls mutual cell attraction during collective cell migration.
2011,
Pubmed
,
Xenbase Chiu,
Genome-wide view of TGFβ/Foxh1 regulation of the early mesendoderm program.
2014,
Pubmed
,
Xenbase Chomczynski,
Single-step method of RNA isolation by acid guanidinium thiocyanate-phenol-chloroform extraction.
1987,
Pubmed Chung,
Coordinated genomic control of ciliogenesis and cell movement by RFX2.
2014,
Pubmed
,
Xenbase Costa,
spib is required for primitive myeloid development in Xenopus.
2008,
Pubmed
,
Xenbase Dichmann,
The alternative splicing regulator Tra2b is required for somitogenesis and regulates splicing of an inhibitory Wnt11b isoform.
2015,
Pubmed
,
Xenbase Ding,
Spemann organizer transcriptome induction by early beta-catenin, Wnt, Nodal, and Siamois signals in Xenopus laevis.
2017,
Pubmed
,
Xenbase Gao,
A novel role for Ascl1 in the regulation of mesendoderm formation via HDAC-dependent antagonism of VegT.
2016,
Pubmed
,
Xenbase Gazdag,
Activation of a T-box-Otx2-Gsc gene network independent of TBP and TBP-related factors.
2016,
Pubmed
,
Xenbase Gentsch,
In vivo T-box transcription factor profiling reveals joint regulation of embryonic neuromesodermal bipotency.
2013,
Pubmed
,
Xenbase Gentsch,
Innate Immune Response and Off-Target Mis-splicing Are Common Morpholino-Induced Side Effects in Xenopus.
2018,
Pubmed
,
Xenbase Grow,
Global analysis of gene expression in Xenopus hindlimbs during stage-dependent complete and incomplete regeneration.
2006,
Pubmed
,
Xenbase Heasman,
Beta-catenin signaling activity dissected in the early Xenopus embryo: a novel antisense approach.
2000,
Pubmed
,
Xenbase Hellsten,
The genome of the Western clawed frog Xenopus tropicalis.
2010,
Pubmed
,
Xenbase Karimi,
Xenbase: a genomic, epigenomic and transcriptomic model organism database.
2018,
Pubmed
,
Xenbase Khokha,
Techniques and probes for the study of Xenopus tropicalis development.
2002,
Pubmed
,
Xenbase Kok,
Reverse genetic screening reveals poor correlation between morpholino-induced and mutant phenotypes in zebrafish.
2015,
Pubmed Kuliyev,
Expression of Xenopus suppressor of cytokine signaling 3 (xSOCS3) is induced by epithelial wounding.
2005,
Pubmed
,
Xenbase Kwon,
Identifying direct targets of transcription factor Rfx2 that coordinate ciliogenesis and cell movement.
2014,
Pubmed
,
Xenbase Langmead,
Fast gapped-read alignment with Bowtie 2.
2012,
Pubmed Lee-Liu,
Genome-wide expression profile of the response to spinal cord injury in Xenopus laevis reveals extensive differences between regenerative and non-regenerative stages.
2014,
Pubmed
,
Xenbase Li,
RSEM: accurate transcript quantification from RNA-Seq data with or without a reference genome.
2011,
Pubmed Love,
Moderated estimation of fold change and dispersion for RNA-seq data with DESeq2.
2014,
Pubmed Marlétaz,
Cdx ParaHox genes acquired distinct developmental roles after gene duplication in vertebrate evolution.
2015,
Pubmed
,
Xenbase McLin,
Expression of complement components coincides with early patterning and organogenesis in Xenopus laevis.
2008,
Pubmed
,
Xenbase Nakamura,
Tissue- and stage-specific Wnt target gene expression is controlled subsequent to β-catenin recruitment to cis-regulatory modules.
2016,
Pubmed
,
Xenbase Nasevicius,
Effective targeted gene 'knockdown' in zebrafish.
2000,
Pubmed Noiret,
Ptbp1 and Exosc9 knockdowns trigger skin stability defects through different pathways.
2016,
Pubmed
,
Xenbase Ogino,
High-throughput transgenesis in Xenopus using I-SceI meganuclease.
2006,
Pubmed
,
Xenbase Robert,
Comparative and developmental study of the immune system in Xenopus.
2009,
Pubmed
,
Xenbase Robu,
p53 activation by knockdown technologies.
2007,
Pubmed Rossi,
Genetic compensation induced by deleterious mutations but not gene knockdowns.
2015,
Pubmed Session,
Genome evolution in the allotetraploid frog Xenopus laevis.
2016,
Pubmed
,
Xenbase Skariah,
RNA helicase Mov10 is essential for gastrulation and central nervous system development.
2018,
Pubmed
,
Xenbase Stainier,
Making sense of anti-sense data.
2015,
Pubmed Szabó,
The Molecular Basis of Radial Intercalation during Tissue Spreading in Early Development.
2016,
Pubmed
,
Xenbase Tandon,
Tcf21 regulates the specification and maturation of proepicardial cells.
2013,
Pubmed
,
Xenbase The Gene Ontology Consortium,
Expansion of the Gene Ontology knowledgebase and resources.
2017,
Pubmed Tripathi,
Meta- and Orthogonal Integration of Influenza "OMICs" Data Defines a Role for UBR4 in Virus Budding.
2015,
Pubmed Whitworth,
Translational profiling of retinal ganglion cell optic nerve regeneration in Xenopus laevis.
2017,
Pubmed
,
Xenbase Wills,
E2a is necessary for Smad2/3-dependent transcription and the direct repression of lefty during gastrulation.
2015,
Pubmed
,
Xenbase Yan,
Microarray identification of novel genes downstream of Six1, a critical factor in cranial placode, somite, and kidney development.
2015,
Pubmed
,
Xenbase Yasuoka,
Occupancy of tissue-specific cis-regulatory modules by Otx2 and TLE/Groucho for embryonic head specification.
2014,
Pubmed
,
Xenbase