Click here to close Hello! We notice that you are using Internet Explorer, which is not supported by Xenbase and may cause the site to display incorrectly. We suggest using a current version of Chrome, FireFox, or Safari.
XB-ART-55961
Cells 2019 May 15;85:. doi: 10.3390/cells8050458.
Show Gene links Show Anatomy links

A Critical E-box in Barhl1 3' Enhancer Is Essential for Auditory Hair Cell Differentiation.

Hou K, Jiang H, Karim MR, Zhong C, Xu Z, Liu L, Guan M, Shao J, Huang X.


???displayArticle.abstract???
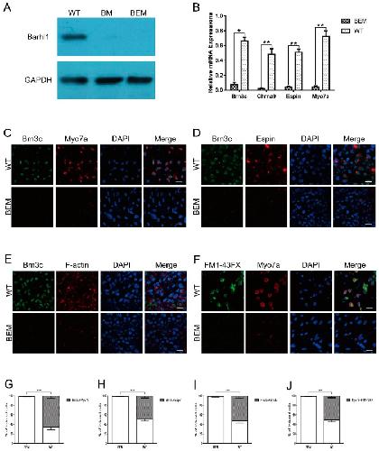
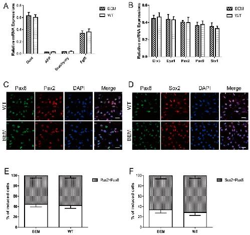
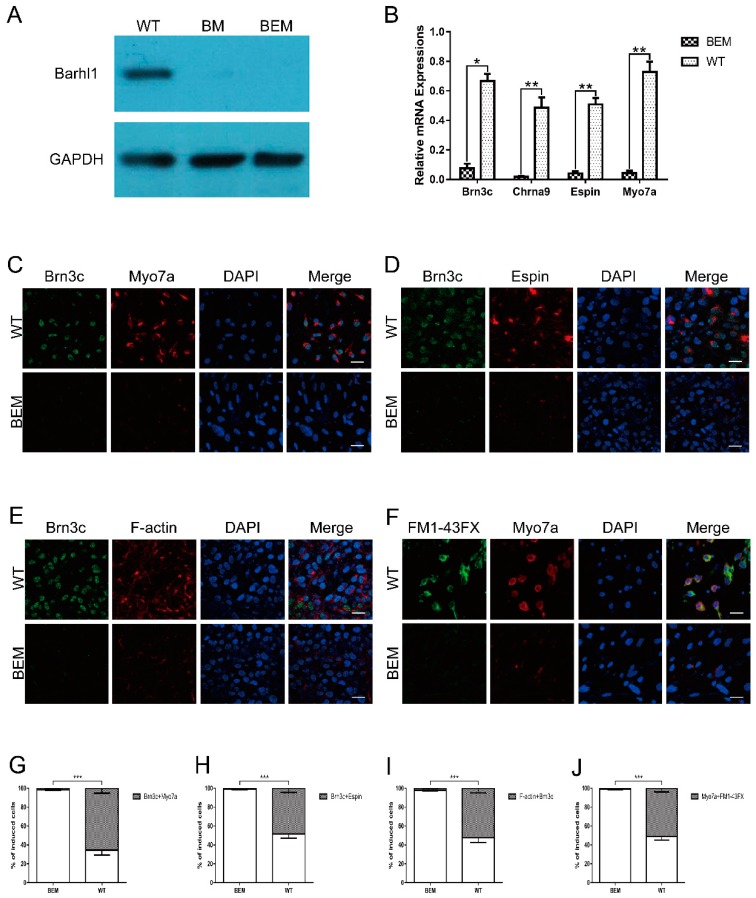
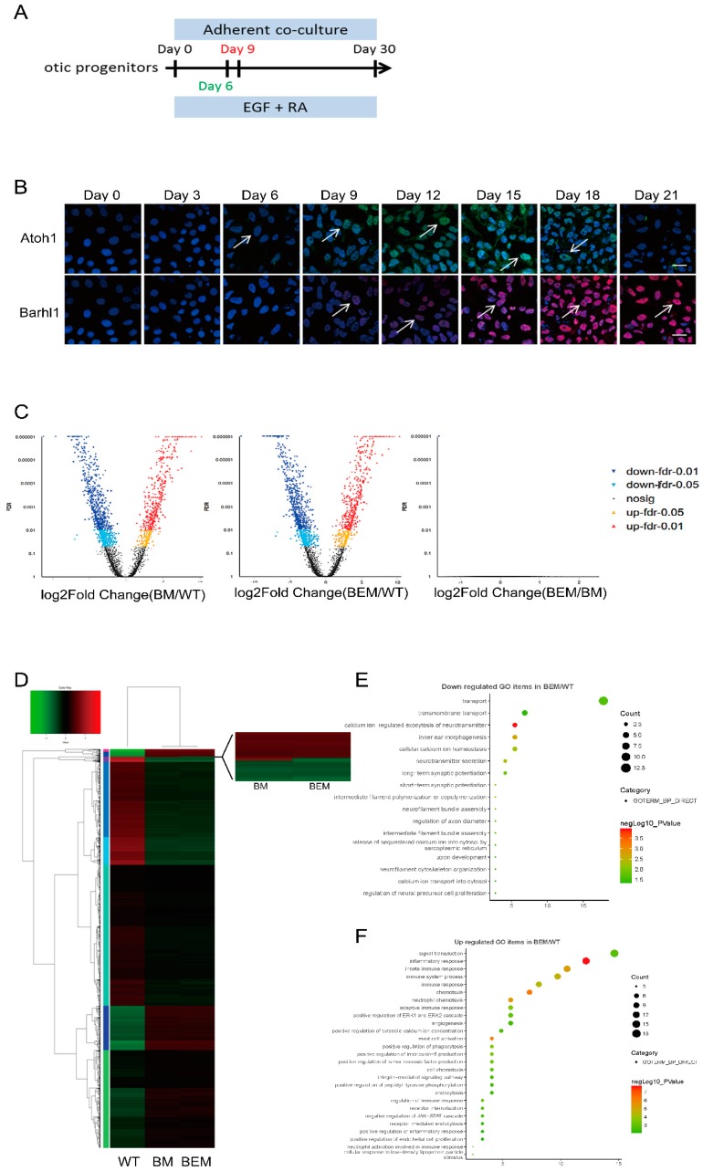
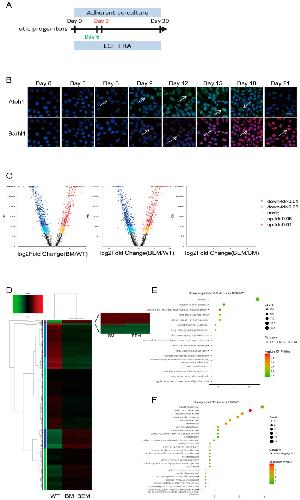
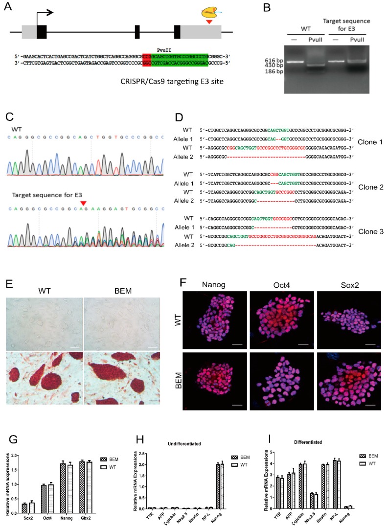
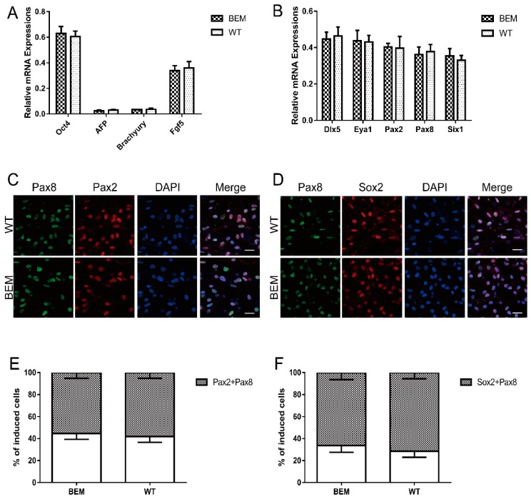
Barhl1, a mouse homologous gene of Drosophila BarH class homeobox genes, is highly expressed within the inner ear and crucial for the long-term maintenance of auditory hair cells that mediate hearing and balance, yet little is known about the molecular events underlying Barhl1 regulation and function in hair cells. In this study, through data mining and in vitro report assay, we firstly identified Barhl1 as a direct target gene of Atoh1 and one E-box (E3) in Barhl1 3' enhancer is crucial for Atoh1-mediated Barhl1 activation. Then we generated a mouse embryonic stem cell (mESC) line carrying disruptions on this E3 site E-box (CAGCTG) using CRISPR/Cas9 technology and this E3 mutated mESC line is further subjected to an efficient stepwise hair cell differentiation strategy in vitro. Disruptions on this E3 site caused dramatic loss of Barhl1 expression and significantly reduced the number of induced hair cell-like cells, while no affections on the differentiation toward early primitive ectoderm-like cells and otic progenitors. Finally, through RNA-seq profiling and gene ontology (GO) enrichment analysis, we found that this E3 box was indispensable for Barhl1 expression to maintain hair cell development and normal functions. We also compared the transcriptional profiles of induced cells from CDS mutated and E3 mutated mESCs, respectively, and got very consistent results except the Barhl1 transcript itself. These observations indicated that Atoh1-mediated Barhl1 expression could have important roles during auditory hair cell development. In brief, our findings delineate the detail molecular mechanism of Barhl1 expression regulation in auditory hair cell differentiation.

???displayArticle.pubmedLink??? 31096644
???displayArticle.pmcLink??? PMC6562609
???displayArticle.link??? Cells
???displayArticle.grants??? [+]

Species referenced: Xenopus
Genes referenced: atoh1 barhl1 chrna9 dlx5 eya1 fgf5 gbx2.2 got2 hes1 hey1 mmut myo7a nes notch1 npat pax2 pax8 pou5f3 six1 sox2 tbxt tcf3 ttr znrd2


???attribute.lit??? ???displayArticles.show???
References [+] :
Ahmed, Eya1-Six1 interaction is sufficient to induce hair cell fate in the cochlea by activating Atoh1 expression in cooperation with Sox2. 2012, Pubmed