XB-ART-55953
Nat Commun
2019 Apr 12;101:1720. doi: 10.1038/s41467-019-09657-1.
Show Gene links
Show Anatomy links
Direct observation of coordinated DNA movements on the nucleosome during chromatin remodelling.
Sabantsev A, Levendosky RF, Zhuang X, Bowman GD, Deindl S.
???displayArticle.abstract???
ATP-dependent chromatin remodelling enzymes (remodellers) regulate DNA accessibility in eukaryotic genomes. Many remodellers reposition (slide) nucleosomes, however, how DNA is propagated around the histone octamer during this process is unclear. Here we examine the real-time coordination of remodeller-induced DNA movements on both sides of the nucleosome using three-colour single-molecule FRET. During sliding by Chd1 and SNF2h remodellers, DNA is shifted discontinuously, with movement of entry-side DNA preceding that of exit-side DNA. The temporal delay between these movements implies a single rate-limiting step dependent on ATP binding and transient absorption or buffering of at least one base pair. High-resolution cross-linking experiments show that sliding can be achieved by buffering as few as 3 bp between entry and exit sides of the nucleosome. We propose that DNA buffering ensures nucleosome stability during ATP-dependent remodelling, and provides a means for communication between remodellers acting on opposite sides of the nucleosome.
???displayArticle.pubmedLink??? 30979890
???displayArticle.pmcLink??? PMC6461674
???displayArticle.link??? Nat Commun
???displayArticle.grants??? [+]
R01 GM084192 NIGMS NIH HHS , R01 GM113240 NIGMS NIH HHS , T32 GM007231 NIGMS NIH HHS , R35 GM122487 NIGMS NIH HHS , S10 OD021567 NIH HHS
Species referenced: Xenopus
Genes referenced: chd1 h2bc21 smarca5 twist1
GO keywords: chromatin
???attribute.lit??? ???displayArticles.show???
|
|
Fig. 1. Simultaneous detection of entry- and exit-side movements by three-colour FRET. a Cartoon representations of the three-colour labelling scheme. The ATPase motor of the remodeller is shown in brown and Cy3, Cy5, and Alexa750 are depicted by green, red, and purple stars, respectively. The entry side is on the TA-poor side of the 601 sequence, and the exit side is on the TA-rich side. b Schematic of FRET detection with alternating 532ânm and 638ânm laser excitation of nucleosomes labelled with Cy3, Cy5, and Alexa750. Entry-side (c) and exit-side (d) FRET histograms constructed from 1543 traces before (solid bars) and 507 traces after (open bars) remodelling by 300ânM Chd1 in the presence of 1âmM ATP. e Representative Cy3 (green), Cy5 (red), and Alexa750 (purple) fluorescence and FRET time traces (entry-side, light blue; exit-side, dark blue) showing sliding of a single nucleosome after addition of 300ânM Chd1 and 1âmM ATP. Time traces were recorded with alternating 532ânm and 638ânm laser excitation, as indicated by the areas shaded in green and red, respectively. The dashed lines indicate the onset of changes in entry-side and exit-side FRET. Entry- and exit-side FRET values, determined simultaneously in the same experiment using alternating laser excitation, resembled those separately determined using corresponding two-colour FRET nucleosomes possessing Cy5-H2B and either an exit- or entry-side DNA fluorophore, respectively (Supplementary Fig. 2). Source data are provided as a Source Data file |
|
|
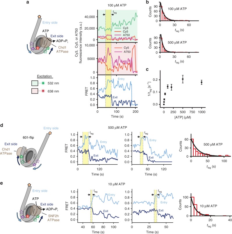
Fig. 2. Entry-side movement of nucleosomal DNA precedes exit-side movement. a Cy3 (green), Cy5 (red), and Alexa750 (purple) fluorescence and FRET time traces (exit-side: dark blue; entry-side: light blue) showing sliding of a single nucleosome, after addition of 300ânM Chd1 and 100âμM ATP. The lag time between the onset of entry- and exit-side DNA movements is denoted as tlag. Time traces were recorded with alternating 532ânm and 638ânm laser excitation, as indicated by the areas shaded in green and red, respectively. b Histograms of tlag values (red bars) observed with 100 or 500âμM ATP, fit with a single-exponential distribution (Nâ=â185â220 events). c Dependence of 1/tlag on the ATP concentration. Data are shown as the meanâ±âSEM (Nâ=â40â340 events). d Left: Cartoon schematic showing the 601-flip nucleosome, with short exit DNA on the TA-poor side and long entry DNA on the TA-rich side of the 601 sequence. Middle: Two representative FRET time traces (exit-side: dark blue; entry-side: light blue) showing sliding of single 601-flip nucleosomes after addition of 300ânM Chd1 and 500âμM ATP. Right: Histogram of tlag values (red bars) from many 601-flip nucleosomes observed with 500âμM ATP, fit with a single-exponential distribution (Nâ=â190 events). e Nucleosome sliding by SNF2h shows the same coordination of entry/exit DNA movements. Middle: Two representative FRET time traces (exit-side: dark blue; entry-side: light blue) showing sliding of single nucleosomes after addition of 1âμM SNF2h and 10âμM ATP. Right: Histogram of tlag values (red bars) constructed from 226 events, fit to a single-exponential distribution (black line). Source data are provided as a Source Data file |
|
|
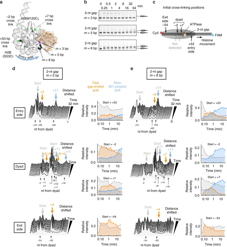
Fig. 3. Buffering 1 to 3âbp is sufficient for allowing nucleosome repositioning. a Model of the nucleosome-Chd1 structure (pdb code: 5O9G [ref. 28.]) showing the position of the ATPase motor (brown) relative to 2 nt ssDNA gaps (black) that limit nucleosome sliding. b Native gel electrophoretic mobility assay comparing sliding of nucleosomes with ssDNA gaps at mâ=â3, mâ=â5, or mâ=â8 nt from the entry-side SHL2. Reactions contained 150ânM nucleosome, 200ânM Chd1 and 1âmM ATP. The supershifted bands at the top of each gel represent Chd1-nucleosome complexes. Gels are representative of two or more independent replicates. c Schematic depicting site-specific cross-linking positions on the nucleosome. Using nucleosomes containing two cysteine substitutions, three regions were simultaneously followed. Nucleosome sliding by Chd1, which shifts the histone core toward the side with longer linker DNA (to the right), can be observed by corresponding shifts of DNA cross-linking sites. d, e Time-course experiments showing Chd1-dependent changes in DNA positioning of nucleosomes containing gaps at mâ=â5âbp (d) and mâ=â8âbp (e). At each cross-linking site, stacked intensity plots showing time-dependent changes in the distribution of cross-links are given on the left, and the relative intensities of starting versus shifted cross-linking products are plotted on the right. Cross-linking products that rapidly appeared and differed depending on the location of the gap are indicated in orange. Products that formed more slowly over time, which correspond to the preferred phase of the 601 sequence, are shown in blue. Note that consistent with previous work54, cross-linking on the exit side did not show a nucleosome population shifted by +11âbp (blue), likely due to sequence bias in cross-linking. Reactions contained 150ânM nucleosome, 200ânM Chd1, and 1âmM ATP. The time-course for these experiments was 0â, 7â, 15â, 30â, 45â, 60â, 90â, 2â, 4â, 8â, 16â, and 32â. Results are consistent across three separate experiments, two of which use similar time courses. Gel images are shown in Supplementary Fig. 6. Source data are provided as a Source Data file |
|
|
Fig. 4. A model for nucleosome sliding by Chd1 and ISWI. The remodeller ATPase (brown), located at SHL2, initiates nucleosome sliding on un-shifted DNA (blue). Cycles of hydrolysis translocate DNA at the SHL2 site, drawing DNA onto the entry side of the nucleosome and pushing DNA towards the exit side in ~1âbp steps (shifted DNA shown in red). While some segments of nucleosomal DNA immediately twist to convey the additional bp, other segments absorb the translocated DNA, resulting in local twist defects (+) on the nucleosome. Creation of these twist defects delays the movement of DNA to the exit side |
References [+] :
Amitani,
Visualization of Rad54, a chromatin remodeling protein, translocating on single DNA molecules.
2006, Pubmed
Amitani, Visualization of Rad54, a chromatin remodeling protein, translocating on single DNA molecules. 2006, Pubmed
Baldi, Genome-wide measurement of local nucleosome array regularity and spacing by nanopore sequencing. 2018, Pubmed
Bartholomew, Regulating the chromatin landscape: structural and mechanistic perspectives. 2014, Pubmed
Bintu, Nucleosomal elements that control the topography of the barrier to transcription. 2012, Pubmed
Blosser, Dynamics of nucleosome remodelling by individual ACF complexes. 2009, Pubmed
Brandani, Chromatin remodelers couple inchworm motion with twist-defect formation to slide nucleosomal DNA. 2018, Pubmed
Brandani, DNA sliding in nucleosomes via twist defect propagation revealed by molecular simulations. 2018, Pubmed
Cheng, Single-base pair unwinding and asynchronous RNA release by the hepatitis C virus NS3 helicase. 2011, Pubmed
Chua, The mechanics behind DNA sequence-dependent properties of the nucleosome. 2012, Pubmed , Xenbase
Clapier, Mechanisms of action and regulation of ATP-dependent chromatin-remodelling complexes. 2017, Pubmed
Dechassa, SWI/SNF has intrinsic nucleosome disassembly activity that is dependent on adjacent nucleosomes. 2010, Pubmed
Deindl, ISWI remodelers slide nucleosomes with coordinated multi-base-pair entry steps and single-base-pair exit steps. 2013, Pubmed
Dyer, Reconstitution of nucleosome core particles from recombinant histones and DNA. 2004, Pubmed
Eberharter, A nucleosome sliding assay for chromatin remodeling factors. 2004, Pubmed
Edayathumangalam, Nucleosomes in solution exist as a mixture of twist-defect states. 2005, Pubmed , Xenbase
Edelstein, Computer control of microscopes using µManager. 2010, Pubmed
Engeholm, Nucleosomes can invade DNA territories occupied by their neighbors. 2009, Pubmed , Xenbase
Farnung, Nucleosome-Chd1 structure and implications for chromatin remodelling. 2017, Pubmed
Flaus, Identification of multiple distinct Snf2 subfamilies with conserved structural motifs. 2006, Pubmed
Gkikopoulos, A role for Snf2-related nucleosome-spacing enzymes in genome-wide nucleosome organization. 2011, Pubmed
Gu, Three conformational snapshots of the hepatitis C virus NS3 helicase reveal a ratchet translocation mechanism. 2010, Pubmed
Ha, Probing the interaction between two single molecules: fluorescence resonance energy transfer between a single donor and a single acceptor. 1996, Pubmed
Hall, High-resolution dynamic mapping of histone-DNA interactions in a nucleosome. 2009, Pubmed
Harada, Stepwise nucleosome translocation by RSC remodeling complexes. 2016, Pubmed
Hauk, The chromodomains of the Chd1 chromatin remodeler regulate DNA access to the ATPase motor. 2010, Pubmed
Hohng, Single-molecule three-color FRET. 2004, Pubmed
Hwang, Histone H4 tail mediates allosteric regulation of nucleosome remodelling by linker DNA. 2014, Pubmed
Kassabov, SWI/SNF unwraps, slides, and rewraps the nucleosome. 2003, Pubmed , Xenbase
Kornberg, Twenty-five years of the nucleosome, fundamental particle of the eukaryote chromosome. 1999, Pubmed
Lee, Single-molecule three-color FRET with both negligible spectral overlap and long observation time. 2010, Pubmed
Lee, UvrD helicase unwinds DNA one base pair at a time by a two-part power stroke. 2006, Pubmed
Leonard, A nucleotide-driven switch regulates flanking DNA length sensing by a dimeric chromatin remodeler. 2015, Pubmed
Levendosky, The Chd1 chromatin remodeler shifts hexasomes unidirectionally. 2016, Pubmed , Xenbase
Lia, Direct observation of DNA distortion by the RSC complex. 2006, Pubmed
Liu, Mechanism of chromatin remodelling revealed by the Snf2-nucleosome structure. 2017, Pubmed
Lorch, Chromatin remodeling by DNA bending, not twisting. 2005, Pubmed , Xenbase
Lowary, New DNA sequence rules for high affinity binding to histone octamer and sequence-directed nucleosome positioning. 1998, Pubmed
Luger, Expression and purification of recombinant histones and nucleosome reconstitution. 1999, Pubmed
Luger, Crystal structure of the nucleosome core particle at 2.8 A resolution. 1997, Pubmed
Lusser, Distinct activities of CHD1 and ACF in ATP-dependent chromatin assembly. 2005, Pubmed
McGinty, Nucleosome structure and function. 2015, Pubmed
McKnight, Extranucleosomal DNA binding directs nucleosome sliding by Chd1. 2011, Pubmed
Mueller-Planitz, Nucleosome sliding mechanisms: new twists in a looped history. 2013, Pubmed
Muthurajan, Structure and dynamics of nucleosomal DNA. 2003, Pubmed
Myong, Spring-loaded mechanism of DNA unwinding by hepatitis C virus NS3 helicase. 2007, Pubmed
Narlikar, Mechanisms and functions of ATP-dependent chromatin-remodeling enzymes. 2013, Pubmed
Ngo, Asymmetric unwrapping of nucleosomes under tension directed by DNA local flexibility. 2015, Pubmed , Xenbase
Nodelman, Interdomain Communication of the Chd1 Chromatin Remodeler across the DNA Gyres of the Nucleosome. 2017, Pubmed , Xenbase
Ocampo, The ISW1 and CHD1 ATP-dependent chromatin remodelers compete to set nucleosome spacing in vivo. 2016, Pubmed
Ong, DNA stretching and extreme kinking in the nucleosome core. 2007, Pubmed , Xenbase
Park, PcrA helicase dismantles RecA filaments by reeling in DNA in uniform steps. 2010, Pubmed
Patel, Identification of residues in chromodomain helicase DNA-binding protein 1 (Chd1) required for coupling ATP hydrolysis to nucleosome sliding. 2011, Pubmed
Patel, Decoupling nucleosome recognition from DNA binding dramatically alters the properties of the Chd1 chromatin remodeler. 2013, Pubmed
Prasad, A DNA-translocating Snf2 molecular motor: Saccharomyces cerevisiae Rdh54 displays processive translocation and extrudes DNA loops. 2007, Pubmed
Qiu, The Chd1 Chromatin Remodeler Shifts Nucleosomal DNA Bidirectionally as a Monomer. 2017, Pubmed , Xenbase
Racki, The chromatin remodeller ACF acts as a dimeric motor to space nucleosomes. 2009, Pubmed
Rasnik, Nonblinking and long-lasting single-molecule fluorescence imaging. 2006, Pubmed
Richmond, The structure of DNA in the nucleosome core. 2003, Pubmed
Saha, Chromatin remodeling by RSC involves ATP-dependent DNA translocation. 2002, Pubmed
Saha, Chromatin remodeling through directional DNA translocation from an internal nucleosomal site. 2005, Pubmed , Xenbase
Schindelin, Fiji: an open-source platform for biological-image analysis. 2012, Pubmed
Schneider, NIH Image to ImageJ: 25 years of image analysis. 2012, Pubmed
Schwanbeck, Spatial contacts and nucleosome step movements induced by the NURF chromatin remodeling complex. 2004, Pubmed
Shahian, Analysis of changes in nucleosome conformation using fluorescence resonance energy transfer. 2012, Pubmed
Shundrovsky, Probing SWI/SNF remodeling of the nucleosome by unzipping single DNA molecules. 2006, Pubmed
Singleton, Structure and mechanism of helicases and nucleic acid translocases. 2007, Pubmed
Sirinakis, The RSC chromatin remodelling ATPase translocates DNA with high force and small step size. 2011, Pubmed
Smolle, Chromatin remodelers Isw1 and Chd1 maintain chromatin structure during transcription by preventing histone exchange. 2012, Pubmed
Stockdale, Analysis of nucleosome repositioning by yeast ISWI and Chd1 chromatin remodeling complexes. 2006, Pubmed , Xenbase
Stryer, Fluorescence energy transfer as a spectroscopic ruler. 1978, Pubmed
Sundaramoorthy, Structural reorganization of the chromatin remodeling enzyme Chd1 upon engagement with nucleosomes. 2017, Pubmed
Sundaramoorthy, Structure of the chromatin remodelling enzyme Chd1 bound to a ubiquitinylated nucleosome. 2018, Pubmed , Xenbase
Suto, Crystal structures of nucleosome core particles in complex with minor groove DNA-binding ligands. 2003, Pubmed , Xenbase
Tokuda, The ATPase motor of the Chd1 chromatin remodeler stimulates DNA unwrapping from the nucleosome. 2018, Pubmed
Tyler, The "dark side" of chromatin remodeling: repressive effects on transcription. 1999, Pubmed
van Holde, Models for chromatin remodeling: a critical comparison. 2003, Pubmed
Velankar, Crystal structures of complexes of PcrA DNA helicase with a DNA substrate indicate an inchworm mechanism. 1999, Pubmed
Winger, A twist defect mechanism for ATP-dependent translocation of nucleosomal DNA. 2018, Pubmed , Xenbase
Winger, The Sequence of Nucleosomal DNA Modulates Sliding by the Chd1 Chromatin Remodeler. 2017, Pubmed
Yang, The chromatin-remodeling enzyme ACF is an ATP-dependent DNA length sensor that regulates nucleosome spacing. 2006, Pubmed
Zhang, High-resolution genome-wide mapping of the primary structure of chromatin. 2011, Pubmed
Zhang, DNA translocation and loop formation mechanism of chromatin remodeling by SWI/SNF and RSC. 2006, Pubmed
Zhuang, A single-molecule study of RNA catalysis and folding. 2000, Pubmed
Zofall, Chromatin remodeling by ISW2 and SWI/SNF requires DNA translocation inside the nucleosome. 2006, Pubmed
