Click here to close
Hello! We notice that you are using Internet Explorer, which is not supported by Xenbase and may cause the site to display incorrectly.
We suggest using a current version of Chrome,
FireFox, or Safari.
Cell Rep
2019 May 07;276:1712-1725.e6. doi: 10.1016/j.celrep.2019.04.045.
Show Gene links
Show Anatomy links
Linking YAP to Müller Glia Quiescence Exit in the Degenerative Retina.
Hamon A, García-García D, Ail D, Bitard J, Chesneau A, Dalkara D, Locker M, Roger JE, Perron M.
???displayArticle.abstract???
Contrasting with fish or amphibian, retinal regeneration from Müller glia is largely limited in mammals. In our quest toward the identification of molecular cues that may boost their stemness potential, we investigated the involvement of the Hippo pathway effector YAP (Yes-associated protein), which is upregulated in Müller cells following retinal injury. Conditional Yap deletion in mouse Müller cells prevents cell-cycle gene upregulation that normally accompanies reactive gliosis upon photoreceptor cell death. We further show that, in Xenopus, a species endowed with efficient regenerative capacity, YAP is required for their injury-dependent proliferative response. In the mouse retina, where Müller cells do not spontaneously proliferate, YAP overactivation is sufficient to induce their reprogramming into highly proliferative cells. Overall, we unravel a pivotal role for YAP in tuning Müller cell proliferative response to injury and highlight a YAP-EGFR (epidermal growth factor receptor) axis by which Müller cells exit their quiescence state, a critical step toward regeneration.
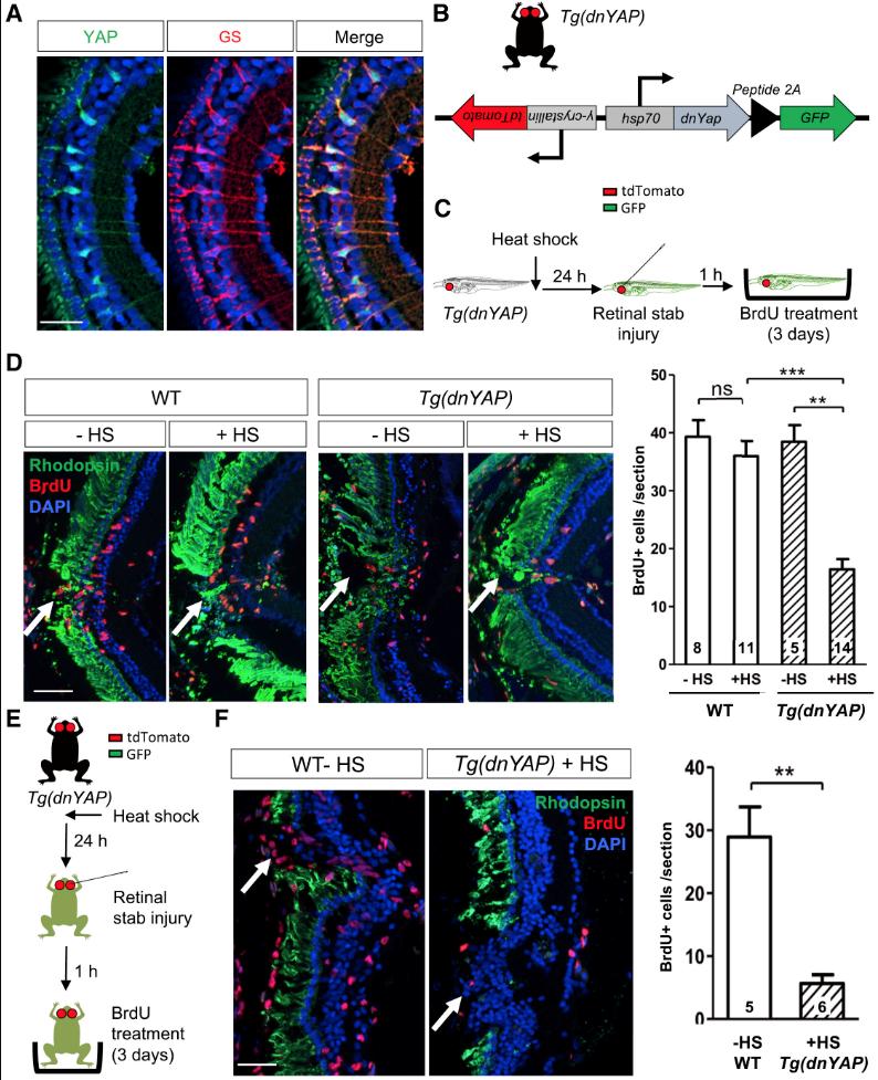
Figure 3. Inhibiting YAP Activity in Xenopus Reduces the Proliferative Retinal Response to a Stab Injury
(A) Retinal section from a stage 45 WT Xenopus laevis tadpole, immunostained for YAP and glutamine synthetase (GS; a marker of Müller cells). Nuclei are counterstained with Hoechst (blue).
(B) Schematic representation of the heat-shock-inducible dominant-negative Yap transgene (dnYap). Tg(dnYAP) transgenic animals can be selected based on tdTomato expression in the lens (driven by the γ-crystallin promoter). Heat-shocked efficiency can be assessed through GFP expression.
(C and E) Timeline diagrams of the experimental procedures used in (D) and (F), respectively. WT or Tg(dnYAP) pre-metamorphic tadpoles (stage 54â58; D) or froglets (stage 61â66; F) were heat-shocked, injured in the retina 24 h later, and transferred 1 h post-lesion in a BrdU solution for 3 more days.
(D and F) Retinal sections from animals that were heat-shocked (+HS) or not (âHS), immunostained for rhodopsin and BrdU. Nuclei are counterstained with DAPI (blue). Arrows point to the injury site. The number of retinas tested for each condition is indicated on the corresponding bar.
Mann-Whitney test, ââp ⤠0.01, âââp ⤠0.001. All results are reported as mean ± SEM. Scale bars, 25 μm (A), 50 μm (D and F). ns, non-significant.
Figure 4. Inhibiting YAP Activity in Xenopus Reduces the Proliferative Retinal Response to Photoreceptor Degeneration
(A) Schematic representation of the transgene carried by the Tg(NTR) line. Transgenic animals can be selected based on GFP expression in rod cells (driven by the Rhodopsin promoter).
(B) Timeline diagram of the experimental procedures used in (C). Tg(dnYAP) were crossed with Tg(NTR) to generate double-transgenic Tg(dnYAP;NTR) animals. Tg(dnYAP;NTR) froglets (stage 61–66) were heat-shocked, transferred 24 h later for 7 days in a MTZ solution, and finally exposed for 7 more days to BrdU.
(C) Retinal sections from control [Tg(NTR)] and Tg(dnYAP;NTR) animals, immunostained for rhodopsin and BrdU. Nuclei are counterstained with Hoechst (blue). Note the scattered green staining indicative of photoreceptor degeneration. The number of retinas tested for each condition is indicated on the corresponding bar. Mann-Whitney test, ∗∗p ≤ 0.01. All results are reported as mean ± SEM. Scale bar: 50 μm.