XB-ART-55922
J Cell Sci
2019 Apr 30;1329:. doi: 10.1242/jcs.224311.
Show Gene links
Show Anatomy links
XMAP215 promotes microtubule-F-actin interactions to regulate growth cone microtubules during axon guidance in Xenopuslaevis.
???displayArticle.abstract???
It has long been established that neuronal growth cone navigation depends on changes in microtubule (MT) and F-actin architecture downstream of guidance cues. However, the mechanisms by which MTs and F-actin are dually coordinated remain a fundamentally unresolved question. Here, we report that the well-characterized MT polymerase, XMAP215 (also known as CKAP5), plays an important role in mediating MT-F-actin interaction within the growth cone. We demonstrate that XMAP215 regulates MT-F-actin alignment through its N-terminal TOG 1-5 domains. Additionally, we show that XMAP215 directly binds to F-actin in vitro and co-localizes with F-actin in the growth cone periphery. We also find that XMAP215 is required for regulation of growth cone morphology and response to the guidance cue, Ephrin A5. Our findings provide the first strong evidence that XMAP215 coordinates MT and F-actin interaction in vivo We suggest a model in which XMAP215 regulates MT extension along F-actin bundles into the growth cone periphery and that these interactions may be important to control cytoskeletal dynamics downstream of guidance cues. This article has an associated First Person interview with the first author of the paper.
???displayArticle.pubmedLink??? 30890650
???displayArticle.pmcLink??? PMC6526707
???displayArticle.link??? J Cell Sci
???displayArticle.grants??? [+]
R00 MH095768 NIMH NIH HHS, R01 MH109651 NIMH NIH HHS
Species referenced: Xenopus laevis
Genes referenced: ckap5 dnai1 efna5
GO keywords: microtubule [+]
???displayArticle.morpholinos??? ckap5 MO2 ckap5 MO3
???attribute.lit??? ???displayArticles.show???
|
|
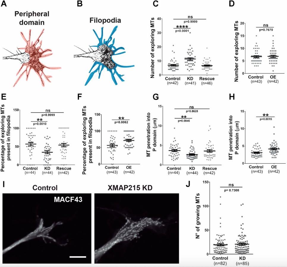
Figure 1: XMAP215 KD leads to global growth cone phenotypic changes and guidance defects. (AâC). XMAP215 KD induces growth cone pausing-like morphology. XMAP215 KD increases growth cone area (A), has no effect on number of filopodia (B), and increases the mean length of filopodia (C). See Fig. S1C for more information regarding how the quantifications were performed. (DâF). XMAP215 KD increases number and duration of growth cone pauses. (D) Time-lapse montage of representative axons from control, XMAP215 KD and XMAP215 KD rescued by expression of TOG1â5. Scale bar: 25â µm. XMAP215 KD increases the number of pauses per hour (E) and the mean pause duration (F). (G,H) TOG1â5 rescues the axon outgrowth parameters affected by XMAP215 KD. (G) XMAP215 KD decreases the length of axons. See Fig. S2A for more information regarding how the quantifications were performed. (H) XMAP215 KD increases the percentage of growth cones on Ephrin A5 stripes per explant. See Fig. S2C for representative images. *P<0.05; **P<0.01; ****P<0.0001; ns, not significant, from a one-way ANOVA analysis comparing multiple conditions, and from a Student's t-test when comparing XMAP215 KD to control. Data presented as mean±s.e.m. |
|
|
Figure 2: XMAP215 KD disrupts MT organization in the growth cone. (A) Representative SIM images of growth cone MTs considered as âsplayedâ and âloopedâ. XMAP215 KD increases the MT looped morphology compared to controls. Scale bar: 3â µm. (B) Representative growth cone images of control and XMAP215 KD neural explants immunostained for tyrosinated tubulin (Tyr tub) and detyrosinated tubulin (Detyr tub) to label dynamic versus stable MTs, respectively. XMAP215 KD increases the dynamic:stable MT ratio. Scale bar: 5â µm. a.u., arbitrary units. (C) Representative SIM image of growth cones stained for actin and tubulin. The labeled lines letter indicate how the MT measurements were performed for the corresponding plots in DâF. Scale bar: 8â µm. (DâF) Quantification of the different MT parameters. XMAP215 KD increases the MTâMT distance in growth cone neck (D), the MTâMT distance in the growth cone's widest region (E), as well as the growth cone length (F). **P<0.01; ***P<0.001; ****P<0.0001; ns, not significant, from a Student's t-test comparing XMAP215 KD to control. Data presented as mean±s.e.m. |
|
|
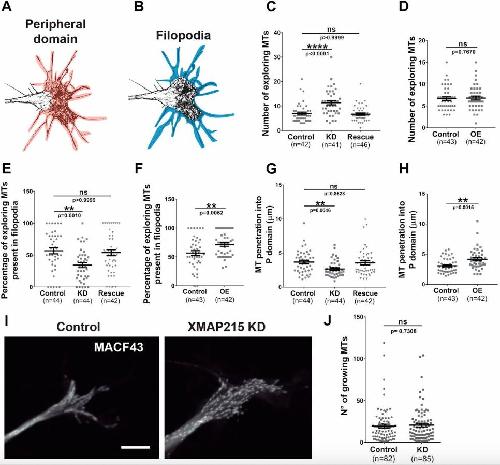
Figure 3: XMAP215 promotes penetration of MTs into growth cone filopodia. (A,B) Growth cone mask images outlining the growth cone peripheral domain colored in orange (A), and the filopodia colored in blue (B). (CâH). Quantification of MT penetration into the actin-rich peripheral domain of the growth cone after XMAP215 knockdown (KD) (C,E,G) or overexpression (OE) (D,F,H). XMAP215 KD increases the number of exploring MTs (C), while decreasing the percentage of exploring MTs present in filopodia (E), as well as MT penetration into the peripheral (P) domain (G), compared to controls. XMAP215 KD effects were rescued by co-expression of KD-resistant XMAP215âGFP mRNA (C,E,G). See Fig. S3 for more information regarding how the quantifications were performed. **P<0.01; ****P<0.0001; ns, not significant, from a one-way ANOVA analysis comparing XMAP215 KD, XMAP215 rescue and control, and from a Student's t-test comparing XMAP215 OE to control. (I) Micrograph overlays of GFPâMACF43 tracks from a 1â m time-lapse image series in control and XMAP215 KD neural tube explant growth cones. Scale bar: 8â µm. (J) No difference was observed between XMAP215 KD and control when comparing the number of growing MTs. ns, not significant from a Student's t-test analysis. Data presented as mean±s.e.m. |
|
|
Figure 4: XMAP215 is required for normal MTâF-actin alignment in growth cones. (A) Top: representative SIM images of growth cones from control, XMAP215 KD and XMAP215 OE neural explants stained for actin and tubulin. Scale bar: 8â µm. Middle insets: magnification of the boxed region of interest in the upper panels. Scale bar: 3â µm. Arrows point to MTs that are aligned with F-actin, while arrowheads point to exploring MTs that are not aligned with F-actin. Bottom insets: âcamera lucidaâ-type depictions with subtracted background and highlighted MTs and F-actin. (B,C) XMAP215 KD decreases (B) while XMAP215 OE increases (C) the percentage of exploring MTs aligned to F-actin, compared to controls. (D,E). XMAP215 KD increases (D) while XMAP215 OE does not affect (E) the number of orientations followed by exploring MTs in the growth cone peripheral (P) domain. **P<0.01; ****P<0.0001; ns, not significant, from a one-way ANOVA analysis comparing multiple conditions, and from Student's t-test comparing XMAP215 OE to control. Data presented as mean±s.e.m. |
|
|
Figure 5: The N-terminal TOG1â5 domains of XMAP215 are necessary and sufficient to localize to F-actin in the growth cone periphery. (A) Schematic representation of the GFP-tagged XMAP215 domain constructs used, showing full-length XMAP215, XMAP215 domains TOG1â2, TOG1â4, TOG1â5 and C-terminal region (C-term). (B) Western blot showing the expression of the different XMAP215 domain constructs in Xenopus embryo lysates. (C) Representative confocal images showing localization of GFP-tagged XMAP215 mutants (green) and F-actin (red) in the growth cone. White arrowhead in full-length XMAP215 and TOG1â5 merged panels denote XMAP215 and actin fluorescence co-localization. Scale bar: 5â µm. (See Movies 1â4). |
|
|
Figure 6: The N-terminal of XMAP215 is necessary and sufficient to promote MTâF-actin alignment. (A) Representative SIM images of growth cones from control, XMAP215 KD and XMAP215 KD rescue with the XMAP215 domain constructs as indicated. Scale bar: 5â µm. (BâE) Determination of the XMAP215 domain responsible for MTâF-actin alignment. Expression of TOG1â5, but not TOG1â2, TOG1â4 or C-term, rescues the increase in the number of exploring MTs (B), the decrease in the percentage of MTs aligned to F-actin (C), the increase in the number of orientations followed by exploring MTs in the peripheral (P) domain (D), and the decrease in the percentage of exploring MTs present in filopodia (E), induced by XMAP215 KD. *P<0.05; **P<0.01; ***P<0.001; ****P<0.0001; ns, not significant, from a one-way ANOVA analysis. Data presented as mean±s.e.m. |
|
|
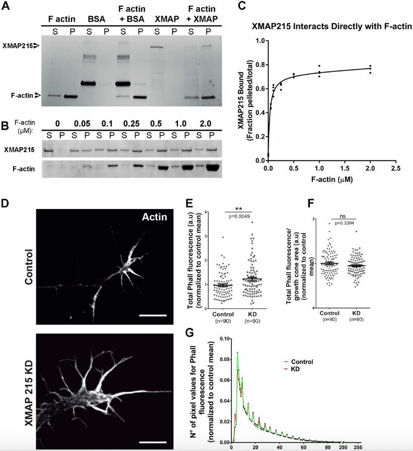
Figure 7: XMAP215 can directly bind to F-actin but does not affect local F-actin density. (A,B). XMAP215âF-actin co-sedimentation assays. Coomassie Blue-stained gels from binding assays containing a constant F-actin concentration (A) or increasing F-actin concentrations (B), show direct binding of XMAP215 to F-actin. BSA was used as a negative control. S, supernatant; P, pellet. (C) XMAP215âF-actin binding curve obtained by plotting the percentage of XMAP215 present in the pelleted fraction over the total, against the F-actin concentration. Data points from multiple experiments plotted for each concentration. Non-linearly fit binding curve displays a Kd value at a sub-micromolar binding affinity, 0.032±0.0051â µM (mean±s.e.m.). Bmax=0.682±0.0283. (D) Representative phalloidin-stained images of growth cones from control and XMAP215 KD neural explants. Scale bars: 10â µm. (EâG) Quantification of F-actin amount and distribution. XMAP215 KD increases total phalloidin fluorescence (E), while it does not affect phalloidin fluorescence normalized by growth cone area (F) or the number of pixel values for phalloidin fluorescence (G). a.u., arbitrary units; Phall, phalloidin. **P<0.01; ns, not significant, from Student's t-test comparing XMAP215 KD to control. Data presented as mean±s.e.m. |
|
|
Figure S1. A. Western blot showing increasing levels of XMAP215 knockdown with increasing levels of antisense oligonucleotide. Actin was used as a loading control. B. DIC images (left) and actin and tubulin merge images (right) of growth cones from control and XMAP215 KD neural explants. Scale bar: 5 µm. C. Diagrams illustrating the measurements taken to analyze either growth cone area (left), or filopodia length (right) following XMAP215 KD, rescue, or OE. Structures analyzed are highlighted in green. Growth cone measurements correspond to data shown in Fig. 1A. Average filopodia length corresponds to data shown in Fig. 1C. |
|
|
Supplemental Figure 2. (A-B) TOG1-5 rescues the axon outgrowth parameters affected by XMAP215 KD. A. Phase contrast images of axons from control, XMAP215 KD and XMAP215 KD rescued by TOG1-5 neural explants. Red numbers are shown as an example of axons considered for number of axon per explants quantifications. Only the axons with a clear end or growth cone were considered. Red lines denote the axon length, with only axons starting from the spinal cord explants, that are clearly separated from other axons and with a clear end or growth cone, were considered. B. XMAP215 KD decreases the number of axons per explant and can be rescued by TOG1-5 mRNA. C. Representative images from control, XMAP215 KD and XMAP215 KD rescued by TOG1-5 neural explants. Explants expressing LifeAct (F-actin marker). Grey stripes correspond to repellent EphrinA5-coated surface. Measurements taken of axons that were present and crossed onto repellent ephrin stripes per explant. |
|
|
Figure S3. Example of the measurements taken of MT and actin-stained SIM imaging, corresponding to data displayed in Figure 3. A. Representative images of control, XMAP215 KD and XMAP215 OE growth cone stained for F-actin, MT and merge. Orange lines delineate the central domain, the beginning of the actin mesh is considered as the limit of the central domain, and the yellow dotted lines denotes the beginning of the filopodia. B. Growth cone cartoon showing that MTs that progress out of the central domain (orange line) are considered âexploring MTsâ, and the ones progressing beyond the doted yellow lines are considered âMTs present in the filopodiaâ. C-D. Quantification of the number of exploring MTs (C), and percentage of exploring MTs present in filopodia (D) of the example in A. |
|
|
Figure S4. XMAP215 deletion constructs show distinct localizations with microtubules and F-actin in the growth cone. XMAP215 full-length or deletion mutants were expressed in Xenopus neural explants, fixed, and labelled with antibodies to GFP (labeling the XMAP215), microtubules, and actin. Representative images highlight microtubules (DM1a â green), Actin (phalloidin568 â red), XMAP215 deletion constructs (a-GFP - cyan), or a merged image of the three channels. |
References [+] :
,
, Pubmed
, , Pubmed
Adikes, Control of microtubule dynamics using an optogenetic microtubule plus end-F-actin cross-linker. 2018, Pubmed
Al-Bassam, Crystal structure of a TOG domain: conserved features of XMAP215/Dis1-family TOG domains and implications for tubulin binding. 2007, Pubmed , Xenbase
Al-Bassam, Regulation of microtubule dynamics by TOG-domain proteins XMAP215/Dis1 and CLASP. 2011, Pubmed , Xenbase
Alves-Silva, Spectraplakins promote microtubule-mediated axonal growth by functioning as structural microtubule-associated proteins and EB1-dependent +TIPs (tip interacting proteins). 2012, Pubmed
Applegate, plusTipTracker: Quantitative image analysis software for the measurement of microtubule dynamics. 2011, Pubmed
Ayaz, A TOG:αβ-tubulin complex structure reveals conformation-based mechanisms for a microtubule polymerase. 2012, Pubmed
Bearce, TIPsy tour guides: how microtubule plus-end tracking proteins (+TIPs) facilitate axon guidance. 2015, Pubmed
Biswas, The Microtubule-Associated Protein Tau Mediates the Organization of Microtubules and Their Dynamic Exploration of Actin-Rich Lamellipodia and Filopodia of Cortical Growth Cones. 2018, Pubmed
Brouhard, XMAP215 is a processive microtubule polymerase. 2008, Pubmed , Xenbase
Burnette, Filopodial actin bundles are not necessary for microtubule advance into the peripheral domain of Aplysia neuronal growth cones. 2007, Pubmed
Cammarata, Cytoskeletal social networking in the growth cone: How +TIPs mediate microtubule-actin cross-linking to drive axon outgrowth and guidance. 2016, Pubmed
Challacombe, Dynamic microtubule ends are required for growth cone turning to avoid an inhibitory guidance cue. 1997, Pubmed
Coles, Coordinating neuronal actin-microtubule dynamics. 2015, Pubmed
Dent, Reorganization and movement of microtubules in axonal growth cones and developing interstitial branches. 1999, Pubmed
Engel, Abelson phosphorylation of CLASP2 modulates its association with microtubules and actin. 2014, Pubmed , Xenbase
Erdogan, The microtubule plus-end-tracking protein TACC3 promotes persistent axon outgrowth and mediates responses to axon guidance signals during development. 2017, Pubmed , Xenbase
Ezratty, Microtubule-induced focal adhesion disassembly is mediated by dynamin and focal adhesion kinase. 2005, Pubmed
Flor-Parra, The XMAP215 Ortholog Alp14 Promotes Microtubule Nucleation in Fission Yeast. 2018, Pubmed
Fox, The XMAP215 family drives microtubule polymerization using a structurally diverse TOG array. 2014, Pubmed , Xenbase
Geraldo, Targeting of the F-actin-binding protein drebrin by the microtubule plus-tip protein EB3 is required for neuritogenesis. 2008, Pubmed
Hendricks, PHR regulates growth cone pausing at intermediate targets through microtubule disassembly. 2009, Pubmed
Honnappa, An EB1-binding motif acts as a microtubule tip localization signal. 2009, Pubmed
Humphrey, Stu2 acts as a microtubule destabilizer in metaphase budding yeast spindles. 2018, Pubmed
Hur, GSK3 controls axon growth via CLASP-mediated regulation of growth cone microtubules. 2011, Pubmed
Juanes, Adenomatous polyposis coli nucleates actin assembly to drive cell migration and microtubule-induced focal adhesion turnover. 2017, Pubmed
Kalil, Common mechanisms underlying growth cone guidance and axon branching. 2000, Pubmed
Kinoshita, Reconstitution of physiological microtubule dynamics using purified components. 2001, Pubmed , Xenbase
Knöll, Stripe assay to examine axonal guidance and cell migration. 2007, Pubmed
Knöll, Serum response factor controls neuronal circuit assembly in the hippocampus. 2006, Pubmed
Knöll, A role for the EphA family in the topographic targeting of vomeronasal axons. 2001, Pubmed
Lee, The microtubule plus end tracking protein Orbit/MAST/CLASP acts downstream of the tyrosine kinase Abl in mediating axon guidance. 2004, Pubmed , Xenbase
Lee, Msps/XMAP215 interacts with the centrosomal protein D-TACC to regulate microtubule behaviour. 2001, Pubmed , Xenbase
Letourneau, Differences in the organization of actin in the growth cones compared with the neurites of cultured neurons from chick embryos. 1983, Pubmed
Longair, Simple Neurite Tracer: open source software for reconstruction, visualization and analysis of neuronal processes. 2011, Pubmed
Lowery, Neural Explant Cultures from Xenopus laevis. 2012, Pubmed , Xenbase
Lowery, Parallel genetic and proteomic screens identify Msps as a CLASP-Abl pathway interactor in Drosophila. 2010, Pubmed
Lowery, Growth cone-specific functions of XMAP215 in restricting microtubule dynamics and promoting axonal outgrowth. 2013, Pubmed , Xenbase
Marx, Xenopus cytoplasmic linker-associated protein 1 (XCLASP1) promotes axon elongation and advance of pioneer microtubules. 2013, Pubmed , Xenbase
McConnell, A requirement for filopodia extension toward Slit during Robo-mediated axon repulsion. 2016, Pubmed
Milunovic-Jevtic, In vivo mitotic spindle scaling can be modulated by changing the levels of a single protein: the microtubule polymerase XMAP215. 2018, Pubmed , Xenbase
Monnier, The Rho/ROCK pathway mediates neurite growth-inhibitory activity associated with the chondroitin sulfate proteoglycans of the CNS glial scar. 2003, Pubmed
Mortuza, XTACC3-XMAP215 association reveals an asymmetric interaction promoting microtubule elongation. 2014, Pubmed , Xenbase
Neukirchen, Cytoplasmic linker proteins regulate neuronal polarization through microtubule and growth cone dynamics. 2011, Pubmed
Nwagbara, TACC3 is a microtubule plus end-tracking protein that promotes axon elongation and also regulates microtubule plus end dynamics in multiple embryonic cell types. 2014, Pubmed , Xenbase
O'Brien, The Xenopus TACC homologue, maskin, functions in mitotic spindle assembly. 2005, Pubmed , Xenbase
Popov, XMAP215 is required for the microtubule-nucleating activity of centrosomes. 2002, Pubmed , Xenbase
Prokop, The intricate relationship between microtubules and their associated motor proteins during axon growth and maintenance. 2013, Pubmed
Reber, XMAP215 activity sets spindle length by controlling the total mass of spindle microtubules. 2013, Pubmed , Xenbase
Schaefer, Coordination of actin filament and microtubule dynamics during neurite outgrowth. 2008, Pubmed
Schaefer, Filopodia and actin arcs guide the assembly and transport of two populations of microtubules with unique dynamic parameters in neuronal growth cones. 2002, Pubmed
Sive, Microinjection of Xenopus oocytes. 2010, Pubmed , Xenbase
Srivastava, Actin co-sedimentation assay; for the analysis of protein binding to F-actin. 2008, Pubmed
Stout, Using plusTipTracker software to measure microtubule dynamics in Xenopus laevis growth cones. 2014, Pubmed , Xenbase
Tanaka, Microtubule behavior in the growth cones of living neurons during axon elongation. 1991, Pubmed , Xenbase
Tanaka, The role of microtubule dynamics in growth cone motility and axonal growth. 1995, Pubmed , Xenbase
Thakur, The centrosomal adaptor TACC3 and the microtubule polymerase chTOG interact via defined C-terminal subdomains in an Aurora-A kinase-independent manner. 2014, Pubmed
Thawani, XMAP215 is a microtubule nucleation factor that functions synergistically with the γ-tubulin ring complex. 2018, Pubmed , Xenbase
Tsvetkov, Microtubule-binding proteins CLASP1 and CLASP2 interact with actin filaments. 2007, Pubmed , Xenbase
van der Vaart, SLAIN2 links microtubule plus end-tracking proteins and controls microtubule growth in interphase. 2011, Pubmed
Vitriol, Growth cone travel in space and time: the cellular ensemble of cytoskeleton, adhesion, and membrane. 2012, Pubmed
Voelzmann, A conceptual view at microtubule plus end dynamics in neuronal axons. 2016, Pubmed
Widlund, XMAP215 polymerase activity is built by combining multiple tubulin-binding TOG domains and a basic lattice-binding region. 2011, Pubmed
Wizenmann, Growth characteristics of ganglion cell axons in the developing and regenerating retino-tectal projection of the rat. 1997, Pubmed
Zanic, Synergy between XMAP215 and EB1 increases microtubule growth rates to physiological levels. 2013, Pubmed
Zhou, Focal loss of actin bundles causes microtubule redistribution and growth cone turning. 2002, Pubmed
Zhou, How actin filaments and microtubules steer growth cones to their targets. 2004, Pubmed
