XB-ART-55902
Nature
2018 Aug 01;5607717:228-232. doi: 10.1038/s41586-018-0385-7.
Show Gene links
Show Anatomy links
Shared evolutionary origin of vertebrate neural crest and cranial placodes.
Horie R, Hazbun A, Chen K, Cao C, Levine M, Horie T.
???displayArticle.abstract???
Placodes and neural crests represent defining features of vertebrates, yet their relationship remains unclear despite extensive investigation1-3. Here we use a combination of lineage tracing, gene disruption and single-cell RNA-sequencing assays to explore the properties of the lateral plate ectoderm of the proto-vertebrate, Ciona intestinalis. There are notable parallels between the patterning of the lateral plate in Ciona and the compartmentalization of the neural plate ectoderm in vertebrates4. Both systems exhibit sequential patterns of Six1/2, Pax3/7 and Msxb expression that depend on a network of interlocking regulatory interactions4. In Ciona, this compartmentalization network produces distinct but related types of sensory cells that share similarities with derivatives of both cranial placodes and the neural crest in vertebrates. Simple genetic disruptions result in the conversion of one sensory cell type into another. We focused on bipolar tail neurons, because they arise from the tail regions of the lateral plate and possess properties of the dorsal root ganglia, a derivative of the neural crest in vertebrates5. Notably, bipolar tail neurons were readily transformed into palp sensory cells, a proto-placodal sensory cell type that arises from the anterior-most regions of the lateral plate in the Ciona tadpole6. Proof of transformation was confirmed by whole-embryo single-cell RNA-sequencing assays. These findings suggest that compartmentalization of the lateral plate ectoderm preceded the advent of vertebrates, and served as a common source for the evolution of both cranial placodes and neural crest3,4.
???displayArticle.pubmedLink??? 30069052
???displayArticle.pmcLink??? PMC6390964
???displayArticle.link??? Nature
???displayArticle.grants??? [+]
R01 NS076542 NINDS NIH HHS
Species referenced: Xenopus
Genes referenced: cfp dmrta1 dmrta2 eya1 foxc1 foxc2 gnrh1 msx1 not pax3 pax7 six1 six2
???attribute.lit??? ???displayArticles.show???
|
|
Fig. 1: Lateral plate ectoderm. a, Summary of lateral plate derivatives at early gastrula (110-cell stage). Magenta, progenitors of PSCs (a8.18 and a8.20 lineage) and aATENs (a8.26 lineage) lineages. Green, pATENs and BTNs arising from b8.20 and b8.18 lineages, respectively. Yellow, neural plate. b, Diagram of Ciona tadpole showing the position of PSCs, aATENs, pATENs and BTNs. c, Summary of Ciona lateral plate ectoderm and Xenopus pan-placodal primordium. Magenta, Dmrt.a-expressing blastomeres (a8.20, a8.18 and a8.26 lineage); green, Msxb-expressing blastomeres (b8.20 and b8.18 lineage); purple, prospective Six1/2- and Eya-expressing blastomeres (a8.26 lineage); yellow, Foxc-expressing blastomeres (a8.20 and a8.18 lineage); grey, Pax3/7-expressing blastomeres (a8.26, b8.20 and b8.18 lineage). A, anterior; Ad, adenohypophyseal placode; L, lens placode; OL, olfactory placode; P, posterior; Pr, profundal placode; V, trigeminal placode. d, Left, tailbud embryo injected with Dmrt.aâ>âCFP (green) and Msxbâ>âmCherry (magenta) reporter genes. The arrowhead indicates the boundary that separates the regions in which Dmrt.a and Msxb is expressed. Right, tailbud embryo injected with Six1/2â>âCFP and Foxcâ>âmCherry reporter genes. The arrowhead indicates the boundary that separates the regions in which Six1/2 and Foxc is expressed. Anterior is to the left. Scale bars, 100âμm. |
|
|
Fig. 2: Functional analysis of the lateral plate ectoderm. a–c, Head regions of larvae that were injected with a Six1/2 > CFP reporter gene. a, Six1/2 expression in the proto-placodal region of control MO injected tadpoles (49 of 49 larvae displayed this expression pattern). The yellow arrowheads identify the normal location of Six1/2 expression. b, Loss of expression in Dmrt.a morphants (49 of 49 larvae). c, Expanded expression of the Six1/2 > CFP reporter gene (white arrowheads) in Msxb morphants (42 of 50 larvae showed this expansion pattern). d, Head regions of a larva that was injected with Foxc MO and Six1/2 > mCherry reporter gene. There is ectopic expression (white arrowhead) in the palp regions of Foxc morphants (35 of 47 larvae showed this phenotype). e, f, Larvae injected with βγ-crystallin > mCherry reporter gene. Yellow arrowheads indicate the βγ-crystallin expressing PSCs in control MO injected larvae (51 of 51 larvae display this expression pattern). f, There is a loss of these cells in Foxc morphants (108 of 108 larvae showed this phenotype). g, h, Larvae injected with a GnRH > CFP reporter gene. Yellow arrowheads identify the GnRH expressing aATENs in a control larva (59 of 59 larvae displayed expression in aATENs). h, There is ectopic expression in the palp regions of Foxc morphants (white arrowheads) (28 of 40 injected larvae showed this phenotype). i–k, Tail regions of larvae injected with Asic1b > CFP (i) and also injected with βγ-crystallin > mCherry reporter gene (j, k). Yellow arrowheads identify the Asic1b expressing BTNs in a control larva (83 of 83 larvae displayed this phenotype). j, Ectopic expression of the βγ-crystallin > mCherry reporter gene in tail regions (white arrowheads) upon misexpression of Foxc by the Pax3/7 enhancer (26 of 55 larvae showed this phenotype). k, Same as j except that Msxb regulatory sequences were used to misexpress Foxc (31 of 57 larvae showed misexpression of βγ-crystallin > mCherry). Anterior to the left; scale bars, 100 μm (a–h), 20 μm (i–k). |
|
|
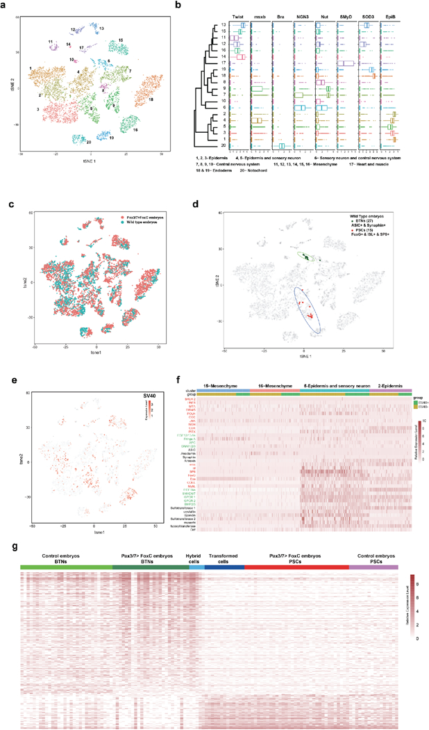
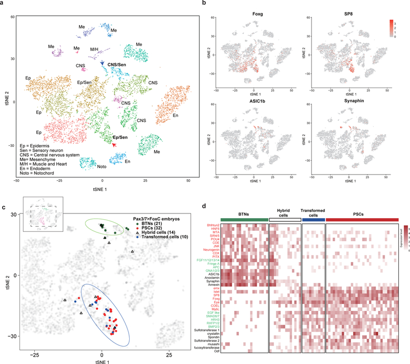
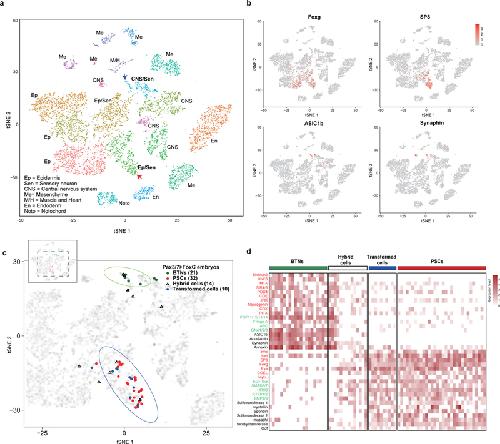
Fig. 3: Single-cell RNA-seq analysis of BTN transformations. a, The t-SNE projection map of dissociated cells from wild-type and mutant tailbud-stage embryos that misexpress Foxc in tail regions using Pax3/7 regulatory DNAs (Pax3/7 > Foxc transgene). Each dot corresponds to the transcriptome of a single cell, and cells possessing similar transcriptome profiles map near each other. All of the major tissue types in tailbud-stage embryos were identified. CNS, central nervous system; Ep, epidermis; En, endoderm; M/H, heart and muscle; Me, mesenchyme; Noto, notochord; sen, sensory neurons. Identification is based on the expression of known marker genes (Extended Data Fig. 8b, and Supplementary Table 1). Red arrow identifies PSCs. b, Distribution of marker genes expressed in PSCs (Foxg and SP8) and BTNs (Asic1b and synaphin) within t-SNE projections as shown in (a). c, Distribution of cells expressing transgenes, which identifies cells that misexpress the PSC determinant, Foxc. BTNs (dark green dots; n = 21), PSCs (red dots; n = 32), hybrid cells that express both PSC and BTN marker genes (light blue triangles; n = 14), and transformed cells that express PSC markers (blue dots; n = 10). The grey dots (n = 10,103) correspond to all dissociated cells that were sequenced in these experiments. d, Heat map of BTNs, PSCs, transformed cells and hybrid cells showing the relative expression of a select group of genes encoding transcription factors (red), signalling components (green) and cellular effectors (black). |
|
|
Extended Data Figure 2. Regulation of Eya expression by Dmrt.a and Msxb.a-c, Head regions of larvae injected with an Eya>CFP reporter gene. Yellow arrowheads denote Eya expression in the proto-placodal region of Control MO injected larvae (36 of 36 larvae displayed this pattern) (a). c, there is expanded expression (white arrowheads) in Msxb morphants (39 of 48 larvae showed this phenotype). b, there is a loss of expression in Dmrt.a morphants (88 of 88 larvae showed this phenotype). Anterior to the left; scale bars, 100μm. |
|
|
Extended Data Figure 3. Regulatory interactions among placodal determinants.a, b, Head regions of larvae that were injected with an Otx MO, and co-injected with Six1/2>mCherry (a) and Eya>CFP (b) (32 of 32 larvae showed reduced or no expression of Six1/2>mCherry and no expression of Eya>CFP). c, d, Head regions of larvae injected with Dmrt.a>Msxb, and co-injected with Six1/2>CFP (33 of 33 larvae showed no expression of Six1/2>CFP) (c) and Eya>CFP (71 of 71 larvae showed little or no expression of Eya>CFP) (d). e, f, Head regions of larvae injected with Six1/2>mCherry, and co-injected with H2O (61 of 61 larvae showed full expression of Six1/2>mCherry) (e), or Dmrt.a>Foxc (50 of 50 larvae showed no expression of Six1/2>mCherry) (f). g, h, Head regions of larvae injected with Foxc>mCherry, and co-injected with H2O (40 of 40 larvae showed full expression of Foxc>mCherry (g) or Dmrt.a>Six1/2 (39 of 39 larvae showed no expression of Foxc>mCherry) (h). Scale bars, 100μm. |
|
|
Extended Data Figure 4. Direct repression of Six1/2 expression by Msxb.a Deletion analyses of the 5’ regulatory region of Six1/2. −2410 bp to −2001 bp of the 5’ cis-regulatory region is necessary for Kaede expression in the pre-placodal territory. b, c, head regions of larvae injected with Six1/2 −2410/−2001>Kaede, and co-injected with H2O (74 of 74 larvae showed full expression of Six1/2 −2410/−2001>Kaede) or Dmrt.a>Msxb (37 of 37 larvae showed no expression of Six1/2 2410/−2001>Kaede) (c). d, the Six1/2 5’ regulatory region spanning −2410 to −2001 bp contains an Otx binding site (green box) and multiple Msxb repressor binding sites (magenta box). |
|
|
Extended Data Figure 5. Anterior expansion of Msxb expression in Dmrt.a morphant.Tailbud embryo co-injected with Dmrt.a MO, Dmrt.a Δ MO target sequence>CFP and Msxb>mCherry construct. The anterior expansion of the Msxb>mCherry expression pattern is indicated by the white arrowhead. Anterior to the left; scale bars, 100μm |
|
|
Extended Data Figure 6. Specification of aATEN sensory neurons.a-c, Larvae injected with CNGA>CFP reporter gene. Yellow arrowheads indicate expression in aATENs, and white arrowheads indicate ectopic sites of differentiated aATENs in the palp. a, Larva co-injected with Dmrt.a MO (62 of 62 larvae showed no expression of CNGA>CFP in aATENs). b, Larva co-injected with control MO (32 of 32 larvae showed full expression of CNGA>CFP). c, Larva co-injected with Foxc MO (18 of 42 larvae showed expanded expression of CNGA>CFP in palp region). Anterior to the left; scale bars, 100μm. |
|
|
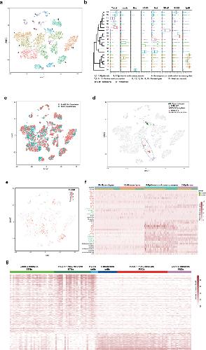
Extended Data Figure 7. Single Cell RNA-seq analysis. .a, b, Identification of major cell types among 20 clusters with known markers, 3 epidermis clusters were identified by the expression of EpiB; 2 clusters of epidermis and sensory neurons were identified by the expression of either Msxb or Nut, along with EpiB; a cluster of sensory neurons identified by the expression of NGN3 and Nut; 3 clusters of central nervous system by high levels of Nut transcripts; 6 clusters of mesenchyme by their expression of Twist; 2 endoderm clusters by the high expression of SOD3; and one notochord cluster by the expression of Ci-T (Brachyury). c, Representation of overlap between cells from Pax3/7>Foxc and control embryos in each cell population. tSNE plot from Figure 3a, with each cell now colored to indicate their origin from either Pax3/7>Foxc embryos (red dots, n=5339) or control embryos (blue dots, n=4850). Both samples contribute to all 20 cell populations. d, Identification of BTNs and PSCs with the combination of representation markers in the control embryo, 27 BTNs (green dot) were identified by the combination of Asic1b & Synaphin, and 15 PSCs were identified by the combination of Foxg, islet, and SP8. e, Visualization of SV40 positive cells in Pax3/7>Foxc transgenic embryos within tSNE projection map. SV40 is detected in cells contained within clusters 2 and 5 for epidermis and sensory neuron cells, as well as weak expression in mesenchyme clusters 15 and 16. None of the transformed or hybrid cells contained in the sensory cell clusters (5 and 6) express any mesenchyme marker genes, suggesting that none of these are transformed by misexpression of Pax3/7. f, heatmap of representative genes (see Fig. 3e of main text) that show no significant differential expression in SV40 positive cells contained within clusters 2, 5, 15, and 16. g, heatmap of all differentially expressed genes between BTNs and PSCs from both control and Pax3/7>Foxc embryos. |
|
|
Extended Data Figure 8. New identified markers for PSCs and BTNs.Distribution of new identified marker gene in PSCs (a) and BTNs (b). |
|
|
Extended Data Figure 9. Heatmap of differentially expressed and co-expressed genes between PSCs, aATENs and BTNs from rom wild type late tailbud stage II embryos.Transcription factors (red), signaling pathway genes (green), and effector genes (black). |
|
|
Extended Data Figure 10. Control experiments for MO gene disruption assays.a-d, Dmrt.a MO. a, Schematic diagram of reporter gene containing Dmrt.a regulatory genes with and without recognition sequences for the Dmrt.a MO that was used in this study. The MO recognition sequences are located in the 5’ UTR, upstream of the initiating AUG codon (−1). b, Larva injected with Dmrt.a MO and co-injected with the Dmrt.a>CFP reporter gene containing the MO recognition sequences. 46 of 46 larvae showed no protein synthesis from the Dmrt.a>CFP reporter. c, Same as b except that the reporter gene lacks the Dmrt.a MO recognition sequence (Dmrt.a ΔMO target>CFP). 57 of 57 larvae showed CFP expression in appropriate head tissues. Dmrt.a MO efficiently blocks the expression of CFP that contains the Dmrt.a MO target sequence. d, Larva co-injected with Dmrt.a MO, Dmrt.a ΔMO>Dmrt.a and Six1/2>mCherry. Dmrt.a MO morphants normally lack Six1/2>mCherry expression (see Fig. 2b), but expression is restored with a Dmrt.a transgene that lacks the MO recognition sequence (107 of 108 larvae showed expression of Six1/2>mCherry). This result shows that the Dmrt.a MO used in this study specifically blocks the synthesis of Dmrt.a protein products. e-h, Msxb MO. e, Diagram of Msxb 5’ regulatory region and the location of the recognition sequences for the Msxb MO and point mutations in this sequence. f, g, Larvae injected with Msxb> CFP containing MO recognition sequences, and co-injected with control MO (54/54 larvae showed CFP expression) (f). g, Same as f except that the Msxb MO was coinjected in place of the control MO (44/44 larvae showed no expression of CFP). These results show that the Msxb MO specifically blocks CFP protein synthesis from the Msxb reporter gene. h, Larva co-injected with Msxb MO, Six1/2>mCherry, and Msxb>CFP reporter gene containing point mutations in MO recognition sequence (see red letters in panel e). Msxb morphants normally display expanded expression of Six1/2 in tail regions (see Figure 2c). This expansion is suppressed by co-injection of the mutant Msxb transgene lacking MO recognition sequences (h). This result suggests that the Msxb MO inhibits synthesis of Msxb protein products. i-l, Foxc MO. i, Diagram of Foxc 5’ regulatory region showing the location of the MO recognition sequence and point mutations in this sequence. j-l, Larvae injected with Foxc>Foxc transgene and Foxc>CFP reporter gene, and also co-injected with control MO (25/25 larvae showed CFP expression) (j). k, Same as j except that the embryo was co-injected with the Foxc MO in place of the control MO (99/99 larvae showed no expression of CFP) (k). This result shows that the Foxc MO efficiently blocks the synthesis of CFP proteins encoded by the Foxc>CFP reporter gene containing the Foxc MO target sequence. l, Larvae co-injected with Foxc MO, Foxc>Foxc mut (MO-resistant Foxc cDNA) and βγ-crystallin>mCherry. Normally, Foxc morphants lack expression of the βγ-crystallin>mCherry reporter gene (see Figure 2f). However, expression is restored by co-injection of Foxc>Foxc transgene. This result suggests that the Foxc MO inhibits synthesis of Foxc protein products. Scale bar, 100μm. |
|
|
Figure 1 |. Lateral plate ectoderm.a, Summary of lateral plate derivatives at early gastrula (110 cell stage). Magenta indicates progenitors of palp sensory cells (PSCs) and aATENs arising from the a8.20, a8.18 and a8.26 lineages, respectively. Green indicates pATENs and BTNs arising from b8.20 and b8.18, respectively. b, Diagram of Ciona tadpole showing the position of PSCs, aATENs, pATENs and BTNs. c, Summary of Ciona lateral plate ectoderm and Xenopus pan-placodal primordium. Magenta indicates Dmrt.a expressing blastomeres (a8.20, a8.18 and a8.26 lineage), green indicates Msxb expressing blastomeres (b8.20 and b8.18 lineage), violet indicates prospective Six1/2 and Eya expressing blastomeres (a8.26 lineage), yellow indicates Foxc expressing blastomeres (a8.20 and a8.18 lineage) and grey indicates Pax3/7 expressing blastomeres (a8.26, b8.20 and b8.18 lineage), A, anterior; Ad, adenohypophyseal placode; OL, olfactory placode; L, lens placode; P, posterior; Pr, profundal placode; V, trigeminal placode. d, (left) Tailbud embryo co-injected with Dmrt.a>CFP (green) and Msxb>mCherry (magenta) reporter genes. Arrowhead indicates the boundary separating the Dmrt.a and Msxb expression territories. d, (right) Tailbud embryo injected with Six1/2>CFP and Foxc>mCherry reporter genes. Arrowhead indicates the boundary separating the Six1/2 and Foxc expression territories. Anterior to the left; scale bars, 100 μm. |
|
|
Figure 2 |. Functional analysis of the lateral plate ectoderm.a-c, Head regions of larvae that were injected with a Six1/2>CFP reporter gene. a, Six1/2 expression in the proto-placodal region of control MO injected tadpoles (49 of 49 larvae displayed this expression pattern). The yellow arrowheads identify the normal location of Six1/2 expression. b, Loss of expression in Dmrt.a morphants (49 of 49 larvae). c, Expanded expression of the Six1/2>CFP reporter gene (white arrowheads) in Msxb morphants (42 of 50 larvae showed this expansion pattern). d, Head regions of a larva that was co-injected with Foxc MO and Six1/2>mCherry reporter gene. There is ectopic expression (white arrowhead) in the palp regions of Foxc morphants (35 of 47 larvae showed this phenotype). e, f, Larvae injected with βγ-crystallin>mCherry reporter gene. Yellow arrowheads indicate the βγ-crystallin expressing PSCs in control MO injected larvae (51 of 51 larvae display this expression pattern). f, There is a loss of these cells in Foxc morphants (108 of 108 larvae showed this phenotype). g, h, Larvae injected with a GnRH>CFP reporter gene. Yellow arrowheads identify the GnRH expressing aATENs in a control larva (59 of 59 larvae displayed expression in aATENs). h, There is ectopic expression in the palp regions of Foxc morphants (white arrow) (28 of 40 injected larvae showed this phenotype). i-k, Tail regions of larvae injected with Asic1b>CFP (i) and co-injected with βγ-crystallin>mCherry reporter gene (j,k). Yellow arrowheads identify the Asic1b expressing BTNs in a control larva (83 of 83 larvae displayed this phenotype). j, Ectopic expression of the βγ-crystallin>mCherry reporter gene in tail regions (white arrowheads) upon misexpression of Foxc by the Pax3/7 enhancer (26 of 55 larvae showed this phenotype. k, Same as j except that Msxb regulatory sequences were used to misexpress Foxc (31 of 57 larvae showed misexpression of βγ-crystallin>mCherry. Anterior to the left; scale bars, 100 μm (a-h), 20 μm (i-k). |
|
|
Figure 3 |. Single cell RNA-seq analysis of BTN transformations.a, The tSNE projection map of dissociated cells from wild-type and mutant tailbud-stage embryos that misexpress Foxc in tail regions using Pax3/7 regulatory DNAs (Pax3/7>Foxc transgene). Each dot corresponds to the transcriptome of a single cell, and cells possessing similar transcriptome profiles map near each other. All of the major tissue types in tailbud-stage embryos were identified: Ep=epidermis; Se=sensory neurons; CNS=central nervous system; Me=mesenchyme; M&H=heart and muscle; En=Endoderm; Noto=Notochord). Identification is based on the expression of known marker genes (Extended Data Fig. 8b, and Extended File 1 sheet 1). b, Distribution of marker gene expressed in PSCs (Islet, Foxg and SP8) and BTNs (Asic1b and Synaphin) within tSNE projections as shown in (a). d, Distribution of cells expressing transgenes, which identifies cells that misexpress the PSC determinant, Foxc. BTNs (dark green dots; n = 21), PSCs (red dots; n=32), hybrid cells that express both PSC and BTN marker genes (light blue triangles; n=14), and transformed cells that express PSC markers (blue dots; n=10). The grey dots (n = 10,103) correspond to all dissociated cells that were sequenced in these experiments. d, Heatmap of BTNs, PSCs, transformed cells, and hybrid cells showing the relative expression of a select group of genes encoding transcription factors (red), signaling components (green), and cellular effectors (black). |
|
|
Figure 4 |. Compartmentalization of Ciona lateral plate ectoderm.a, Schematic illustration of the neural plate and its lateral border in vertebrate (top half) and ascidians (bottom half). We proposed that both proto-placode and proto-neural crest evolved from entire lateral plate in the last shared tunicate/vertebrate ancestor. Otolith/ocellus contribution to the proto-neural crest is based on Abitua et al., 2012. b, Provisional gene regulatory network for the compartmentalization, specification and differentiation of the lateral plate ectoderm into akin sensory cell types in Ciona intestinalis. During early embryogenesis, Foxc and Six1/2 determine the head /trunk boundary (white dotted line) of proto-placode lineages (magenta) while Msxb patterns the proto-neural crest territory (green). In tailbud stages, a common developmental program specifies sensory progenitors within each compartment. CNGA, RXFP3 and SOG/Chemokine-like expression is based on Abitua et al., 201514. |
References [+] :
Abitua,
The pre-vertebrate origins of neurogenic placodes.
2015, Pubmed
Abitua, The pre-vertebrate origins of neurogenic placodes. 2015, Pubmed
Abitua, Identification of a rudimentary neural crest in a non-vertebrate chordate. 2012, Pubmed
Ahrens, Tissues and signals involved in the induction of placodal Six1 expression in Xenopus laevis. 2005, Pubmed , Xenbase
Aniello, Identification and developmental expression of Ci-msxb: a novel homologue of Drosophila msh gene in Ciona intestinalis. 1999, Pubmed
Bailey, Lens specification is the ground state of all sensory placodes, from which FGF promotes olfactory identity. 2006, Pubmed
Baker, The origins of the neural crest. Part II: an evolutionary perspective. 1997, Pubmed
Berry, Functional interactions between FOXC1 and PITX2 underlie the sensitivity to FOXC1 gene dose in Axenfeld-Rieger syndrome and anterior segment dysgenesis. 2006, Pubmed
Corbo, Characterization of a notochord-specific enhancer from the Brachyury promoter region of the ascidian, Ciona intestinalis. 1997, Pubmed
Gainous, Diverse ETS transcription factors mediate FGF signaling in the Ciona anterior neural plate. 2015, Pubmed
Horie, Glutamatergic networks in the Ciona intestinalis larva. 2008, Pubmed
Horie, Ependymal cells of chordate larvae are stem-like cells that form the adult nervous system. 2011, Pubmed
Hozumi, Enhancer activity sensitive to the orientation of the gene it regulates in the chordate genome. 2013, Pubmed
Huang, The doublesex-related gene, XDmrt4, is required for neurogenesis in the olfactory system. 2005, Pubmed , Xenbase
Imai, Regulatory blueprint for a chordate embryo. 2006, Pubmed
Imai, Neurons of the ascidian larval nervous system in Ciona intestinalis: II. Peripheral nervous system. 2007, Pubmed
Köster, Activin A signaling directly activates Xenopus winged helix factors XFD-4/4', the orthologues to mammalian MFH-1. 2000, Pubmed , Xenbase
Manni, Neurogenic and non-neurogenic placodes in ascidians. 2004, Pubmed
Mazet, Molecular evidence from Ciona intestinalis for the evolutionary origin of vertebrate sensory placodes. 2005, Pubmed
Northcutt, The genesis of neural crest and epidermal placodes: a reinterpretation of vertebrate origins. 1983, Pubmed
Parlier, The Xenopus doublesex-related gene Dmrt5 is required for olfactory placode neurogenesis. 2013, Pubmed , Xenbase
Pasini, Formation of the ascidian epidermal sensory neurons: insights into the origin of the chordate peripheral nervous system. 2006, Pubmed , Xenbase
Patthey, The evolutionary history of vertebrate cranial placodes--I: cell type evolution. 2014, Pubmed , Xenbase
Pieper, Origin and segregation of cranial placodes in Xenopus laevis. 2011, Pubmed , Xenbase
Roure, An otx/nodal regulatory signature for posterior neural development in ascidians. 2014, Pubmed
Russo, Regulatory elements controlling Ci-msxb tissue-specific expression during Ciona intestinalis embryonic development. 2004, Pubmed
Satou, An integrated database of the ascidian, Ciona intestinalis: towards functional genomics. 2005, Pubmed
Satou, Action of morpholinos in Ciona embryos. 2001, Pubmed
Satou, The ascidian Mesp gene specifies heart precursor cells. 2004, Pubmed
Schlosser, Do vertebrate neural crest and cranial placodes have a common evolutionary origin? 2008, Pubmed , Xenbase
Schlosser, Induction and specification of cranial placodes. 2006, Pubmed , Xenbase
Schlosser, The evolutionary history of vertebrate cranial placodes II. Evolution of ectodermal patterning. 2014, Pubmed , Xenbase
Schlosser, Molecular anatomy of placode development in Xenopus laevis. 2004, Pubmed , Xenbase
Stolfi, Migratory neuronal progenitors arise from the neural plate borders in tunicates. 2015, Pubmed
Tresser, doublesex/mab3 related-1 (dmrt1) is essential for development of anterior neural plate derivatives in Ciona. 2010, Pubmed
Wada, Neural tube is partially dorsalized by overexpression of HrPax-37: the ascidian homologue of Pax-3 and Pax-7. 1997, Pubmed
Wagner, Islet is a key determinant of ascidian palp morphogenesis. 2014, Pubmed
Wagner, FGF signaling establishes the anterior border of the Ciona neural tube. 2012, Pubmed
Zheng, Massively parallel digital transcriptional profiling of single cells. 2017, Pubmed
