Click here to close Hello! We notice that you are using Internet Explorer, which is not supported by Xenbase and may cause the site to display incorrectly. We suggest using a current version of Chrome, FireFox, or Safari.
XB-ART-55891
Front Endocrinol (Lausanne) 2019 Jan 01;10:194. doi: 10.3389/fendo.2019.00194.
Show Gene links Show Anatomy links

Opposite T3 Response of ACTG1-FOS Subnetwork Differentiate Tailfin Fate in Xenopus Tadpole and Post-hatching Axolotl.

Kerdivel G, Blugeon C, Fund C, Rigolet M, Sachs LM, Buisine N.


???displayArticle.abstract???
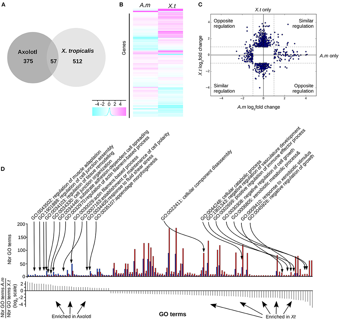
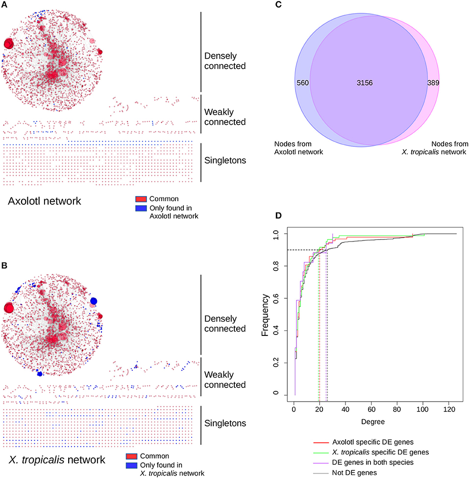
Amphibian post-embryonic development and Thyroid Hormones (TH) signaling are deeply and intimately connected. In anuran amphibians, TH induce the spectacular and complex process known as metamorphosis. In paedomorphic salamanders, at similar development time, raising levels of TH fail to induce proper metamorphosis, as many "larval" tissues (e.g., gills, tailfin) are maintained. Why does the same evolutionary conserved signaling pathway leads to alternative phenotypes? We used a combination of developmental endocrinology, functional genomics and network biology to compare the transcriptional response of tailfin to TH, in the post-hatching paedormorphic Axolotl salamander and Xenopus tadpoles. We also provide a technological framework that efficiently reduces large lists of regulated genes down to a few genes of interest, which is well-suited to dissect endocrine regulations. We first show that Axolotl tailfin undergoes a strong and robust TH-dependent transcriptional response at post embryonic transition, despite the lack of visible anatomical changes. We next show that Fos and Actg1, which structure a single and dense subnetwork of cellular sensors and regulators, display opposite regulation between the two species. We finally show that TH treatments and natural variations of TH levels follow similar transcriptional dynamics. We suggest that, at the molecular level, tailfin fate correlates with the alternative transcriptional states of an fos-actg1 sub-network, which also includes transcription factors and regulators of cell fate. We propose that this subnetwork is one of the molecular switches governing the initiation of distinct TH responses, with transcriptional programs conducting alternative tailfin fate (maintenance vs. resorption) 2 weeks post-hatching.

???displayArticle.pubmedLink??? 31001200
???displayArticle.pmcLink??? PMC6454024
???displayArticle.link??? Front Endocrinol (Lausanne)


Species referenced: Xenopus
Genes referenced: actc1 actg1 akt1 ankrd1 aqr bcl6 brca1 cdh2 chst6 crispld2 dnajb5 egfr epb41l3 erbb2 fau fos fosl2 hhipl2 hspb1 irs2l itga11 junb klf13 klf17 klf9 lama3 lamc2 lsm2 map2k1 mcm5 mcoln1 mmp11 myh7l nr4a2 pla2g7 polr2h pprc1 prdm1 psme3 ptk2b rhof smad3 smarcd3 sox4 thra thrb tmprss4 tnn tpm2 ulk4 wnt10a znf395


???attribute.lit??? ???displayArticles.show???
References [+] :
Anders, Differential expression analysis for sequence count data. 2010, Pubmed