Click here to close
Hello! We notice that you are using Internet Explorer, which is not supported by Xenbase and may cause the site to display incorrectly.
We suggest using a current version of Chrome,
FireFox, or Safari.
???displayArticle.abstract???
Oscillatory flows of actomyosin play a key role in the migration of single cells in culture and in collective cell movements in Drosophila embryos. In vertebrate embryos undergoing convergent extension (CE), the Planar Cell Polarity (PCP) pathway drives the elongation of the body axis and shapes the central nervous system, and mutations of the PCP genes predispose humans to various malformations including neural tube defects. However, the spatiotemporal patterns of oscillatory actomyosin contractions during vertebrate CE and how they are controlled by the PCP signaling remain unknown. Here, we address these outstanding issues using a combination of in vivo imaging and mathematical modeling. We find that effective execution of CE requires alternative oscillations of cortical actomyosin across cell membranes of neighboring cells within an optimal frequency range. Intriguingly, temporal and spatial clustering of the core PCP protein Prickle 2 (Pk2) is correlated to submembranous accumulations of F-actin, and depletion of Pk2 perturbs the oscillation of actomyosin contractions. These findings shed light on the significance of temporal regulation of actomyosin contraction by the PCP pathway during CE, in addition to its well-studied spatial aspects.
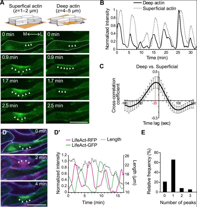
Fig. 1. Actomyosin oscillations during convergent extension of the Xenopus dorsal mesoderm. (A) Mosaic expression of LifeAct-GFP (F-actin marker) allows imaging of labeled cells apposed to unlabeled cells for unambiguous assessment of actin dynamics in the superficial (left) and deep (right) actin populations. Stills from time-lapse movies show the progression of actomyosin flow across time and space (arrowheads). M: medial, L: lateral. Dotted line outlines the cell. (B) Peaks of normalized actin intensity allow quantification of actomyosin dynamics in the deep and superficial populations along contracting v-junctions from a single cell. (C) Actomyosin oscillations in deep and superficial populations are synchronous, showing a significant cross-correlation. (D, Dâ²) Two-color labeling of F-actin in same cells in panel A with membrane-BFP reveals that oscillations along shared v-junctions (See Fig. S1A) in apposed cells are out of phase; quantification of normalized intensity together with junction length over time is displayed at right. The cells are outlined with a dotted line. (E) The number of LifeAct's peaks observed in a given cell between any two peaks occurring in an adjacent cell shows pulses in neighboring cell display a roughly one-to-one ration (See Fig. S6). Scale bar =â20âµm.
Fig. 2. A 2D vertex model reveals that the alternate, carefully timed contractions are a general feature of cell intercalation. (A) Initial cell arrangement used in the simulations. Vertical axis (x) indicates antero (A) - posterior (P), and horizontal axis (y) indicates medio (M) â lateral (L). (Aâ²) Example of junction contractions. The cell-cell junctions aligned along the mediolateral axis (x-axis) can contract in the model. The edge color indicates the magnitude of the line tension of the cell and cell junction (red=maximum strength, blue=minimum strength). (B) Example of the junction remodeling in the simulations. After the cell-cell junction shows emergence of a new junction, and is counted as one intercalation, as shown in Fig. 2G and H. (C) Simulation of CE with coincident, continuous contraction without oscillation generates no intercalation. Top panel shows cells at 1 simulation time tâ=â1 (A.U); middle panels at tâ=â250 and lower panels at tâ=â555. (D) Synchronous oscillating contractions (In-phase oscillation) generate modest intercalation. (E) Alternate oscillating contractions generate robust intercalation. (F) Continuous contraction without oscillating at 1.5 times the line tension generates modest intercalation. (G) Graph of intercalation quantified by the number of newly formed cell-cell junctions after complete v-junction shortening as shown in Fig. 2B, representing the efficiency of cell intercalation. Blue: continuous contraction ( = 0.10); Black: Synchronous oscillation ( = 0.10); Green: alternating oscillation ( = 0.10); Orange: continuous contraction ( = 0.15). Frequency of oscillation is defined by angular frequency [radian/simulation time unit] (, See experimental procedures). For both synchronous and alternating oscillations, is fixed to 0.114. The phase shift to generate alternating oscillation is defined by θx =â0.7854, θy =â0.7854 (see experimental procedure). (H) Effect of oscillating frequency on intercalation efficiency for alternating oscillation. Purple: =â0.057 (slowest), Green: =â0.114, Red: =â0.228, Pink: =â0.342 (Fastest). The phase shift is fixed to for the three groups.
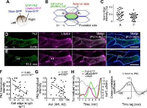
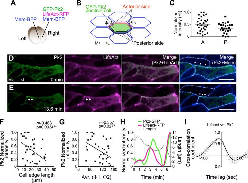
Fig. 3. Prickle2 displays temporal and spatial patterns of localization during cell intercalation. (A) Method for mosaic expression of GFP-Pk2, LifeAct-RFP, and membrane (Mem) -BFP in a Xenopus embryo at 4 cell stage. (B) Scheme showing the cell and cell-cell junctions measured for analysis in C, F, G, and H. The angle of apices of neighboring cells attached to a shrinking junction is indicated as Φ. (C) Mean intensity of GFP-Pk2 on anterior and posterior cell cortices. [*âpâ=â0.0282, Student's t-test; anterior (A): nâ=â30, posterior (P): nâ=â25] (D, E) Still images from time-lapse movie of GFP-Pk2 during junction shrinkage. Images of E are 13.6âmin after the images in D. Arrowheads indicate contracting v-junction; arrows indicate the accumulation of GFP-Pk2 at the anterior face of the contracting v-junction. (F) Correlation between GFP-Pk2 intensity and the length of cell-cell junctions. GFP-Pk2 intensity is converted to percentages in each image. (38 junctions from 2 embryos). (G) Correlation between GFP-Pk2 intensity and the angle Φ. Same numbers as (F). (H) Quantification of normalized intensity of LifeAct (magenta) and Pk2-GFP (green) together with junction length over time from single contracting cell junction. (I) Synchronous accumulation of F-actin and Pk2 is shown by cross correlation. Scale bar =â20âµm.
Fig. 4. Prickle 2 controls the frequency of actomyosin pulses. (A, B) Cells expressing membrane (Mem) -GFP in the Xenopus dorsal mesoderm display an elongate and aligned morphology in control (A). Pk2-KD disrupts elongation and orientation of cells (B). (C, D) Quantification of cell shapes and orientations by measuring length-width ratio (ellipticity) of each cell and cell angle from mediorateral axis, respectively. (Cell elongation index: **** pâ<â0.0001, Student t-test, control: nâ=â100 from three embryos, Pk2-KD: nâ=â51 from three embryos; Orientation: **** pâ<â0.0001, Mann Whitney U-test, control: nâ=â97 from three embryos, Pk2-KD: nâ=â51 from three embryos). (E, F) Still images from time-lapse movies of Myl9-GFP and Mem-RFP in control (E) or Pk2-KD (F). (G, H) Representative oscillations of Myl9 intensity in two apposed cells (cell1 and cell2, see Fig. S4B) in a control (G) or Pk2-KD (H). (I) Normalized intensities of Myl9-GFP and LifeAct-RFP, measured along mediolaterally aligned cell junctions in Pk2-KD embryos. (Iâ²) Cross-correlation of normalized intensities of Myl9 and LifeAct along medioraterally aligned cell junctions in Pk2-KD embryos revealed their synchronized oscillations (black line with SE). Each blue line is from each cell junction. (J) Peaks in apposed cells generally display a one-to-one ration, suggesting a roughly asynchronous and alternate relationship between cell neighbors. To compare, the result from control embryos in Fig. 1E is added. See also Fig. S6. (K) Time between peaks is significantly reduced after Pk2-KD. **** pâ<â0.0001, Mann Whitney U-test, control: nâ=â76 from three embryos, Pk2-KD: nâ=â138 from three embryos. Scale bar =â20âµm.