XB-ART-55881
Dev Cell
2019 Apr 22;492:267-278.e5. doi: 10.1016/j.devcel.2019.03.014.
Show Gene links
Show Anatomy links
Mechanically Distinct Microtubule Arrays Determine the Length and Force Response of the Meiotic Spindle.
Takagi J, Sakamoto R, Shiratsuchi G, Maeda YT, Shimamoto Y.
???displayArticle.abstract???
The microtubule-based spindle is subjected to various mechanical forces during cell division. How the structure generates and responds to forces while maintaining overall integrity is unknown because we have a poor understanding of the relationship between filament architecture and mechanics. Here, to fill this gap, we combine microneedle-based quantitative micromanipulation with high-resolution imaging, simultaneously analyzing forces and local filament motility in the Xenopus meiotic spindle. We find that microtubules exhibit a compliant, fluid-like mechanical response at the middle of the spindle half, being distinct from those near the pole and the equator. A force altering spindle length induces filament sliding at this compliant array, where parallel microtubules predominate, without influencing equatorial antiparallel filament dynamics. Molecular perturbations suggest that kinesin-5 and dynein contribute to the spindle's local mechanical difference. Together, our data establish a link between spindle architecture and mechanics and uncover the mechanical design of this essential cytoskeletal assembly.
???displayArticle.pubmedLink??? 30982663
???displayArticle.link??? Dev Cell
Species referenced: Xenopus laevis
Genes referenced: abl1 dnai1 grap2 rrad trim9
GO keywords: microtubule
???displayArticle.antibodies??? Dnai1 Ab1
???attribute.lit??? ???displayArticles.show???
|
|
Graphical Abstract |
|
|
Figure 1. Microneedle-Based Setup for Analyzing Spindle Microtubule Mechanics In Situ (A) Schematic of the setup. Single metaphase spindles, assembled in Xenopus egg extracts and supplemented with X-rhodamine tubulin (20 nM) for microtubule motion tracking, can be subjected to a calibrated nN-order force via the microneedle tip (black double arrow). Microtubule motion responses can be analyzed by tracking fluorescent tubulin âspecklesâ incorporated into the filament lattices (red dots). (B) Representative confocal fluorescence image of a spindle, to which a microneedle tip (arrowhead) was inserted and an external force was applied (double arrow). Yellow rectangle indicates the region used for kymograph analysis in (E). (CâF) Speckle motion dynamics. Kymograph generated along the pole-to-pole axis of a spindle (C and E) and representative speckle trajectories (D and F), showing the motion of tubulin speckles in the absence (C and D) and presence (E and F) of an applied force. An externally applied oscillatory force (frequency: 0.1 Hz; amplitude: 0.2 nN) could induce a periodic back-and-forth speckle movement while the overall filament dynamics persisted. Roman numbers above each trace correspond to those in the kymographs. Scale bars, 10 μm (horizontal) and 10 s (vertical). (G) Speckle motion amplitude heatmap. Amplitude of speckle motion response upon application of oscillatory force was determined by sine-wave fitting of each trajectory and mapped onto a single plane. Warmer color indicates larger response amplitude. Black circle with arrowheads indicate force application position and direction. (H and I) Cross-section of the speckle motion amplitude heatmap along the long (H) and short (I) spindle axes. Plots within dotted rectangles in (G) (width: 5 μm) were projected onto each axis. Each speckle displacement relative to the structureâs edge (ÎAmplitude; vertical double-arrow above gray horizontal line) was calculated and used for subsequent analyses. Blue vertical line indicates spindle equator position. See also Figure S1. |
|
|
Figure 2. Microtubule Arrays at the Middle of the Spindle Half Are More Mechanically Compliant Than Those near the Pole and the Equator (AâC) Magnitude of speckle motion response (ÎAmplitude) depending on position along the long spindle axis, examined using an oscillatory force (0.1 Hz) applied near the spindle pole (A), at the middle of the spindle half (B), and near the equator (C). Data from multiple spindles (gray lines, n = 8) were pooled and averaged at 1 μm bin width (navy plots). Bars are SEM. Vertical bars in light blue, approximate equatorial position. Red dashed lines, slopes within ±5 μm from the peak. (D) The averaged profiles in (A)â(C) were each normalized to the peak value and overlaid at the peak position. (EâG) The data in (A)â(C) were analyzed for speckles that located along the short spindle axis. (H) Normalized amplitude profiles of (E)â(G) generated as in (D). (I and J) Local effective stiffness at each spindle region, estimated within ±5 μm from the peak, along the long (I) and shot (J) spindle axis (n = 8). Boxplots are displayed with 25% and 75% percentiles and a line at the median. Bars are SDs. âp < 0.05, Wilcoxon signed-rank test. n.s., not significant. (K and L) Local mechanical properties of the spindle, measured by microrheology (see Figure S3). Oscillatory forces were applied along the long spindle axis and at a range of frequencies (0.02â4 Hz) (n = 10 at each spindle location). Dynamic stiffness (K) represents total mechanical resistance associated with viscous and elastic deformations. Phase shift (L) is a measure of the structureâs fluidity (θ = 0 and Ï/2 rad, pure elastic and pure viscous, respectively). See also Figures S2 and S3. |
|
|
Figure 3. Local Mechanical Responses of Spindle Microtubules Are Independent of Filament Polarity (A) Two-dimensional heatmaps showing the dependency of speckle motion amplitude on microtubule polarity. Speckles that had been moving toward the left and right spindle poles (tracked over â¥10 s) were analyzed for their directionality and mapped in separate panels. Black circle, force application location (frequency: 0.1 Hz; amplitude: 0.25 nN). Warmer color indicates larger amplitude response. Open circles in each map are the fraction of speckles that were assigned the opposite polarity. (B) Ratio of leftward- versus rightward-moving speckles (blue squares and red circles, respectively) as a function of the position along the long spindle axis. Data from n = 4 spindles were pooled and averaged at each 5 μm bin. Bars are SDs. (C) Representative speckle motion amplitude obtained from a single bipolar spindle. Individual speckle motion amplitude in (A) is projected along the long spindle axis. Speckles moving toward the left and right spindle poles are plotted in different symbols (blue squares and red circles, respectively). (D) Averaged motion amplitude of leftward- and rightward-moving speckles at different spindle location, obtained from n = 4 spindles. Data as in (C) are pooled and averaged at each 5 μm bin. Bars are SDs. The light blue box indicates the range of equatorial position. Other marks are as in Figure 1. |
|
|
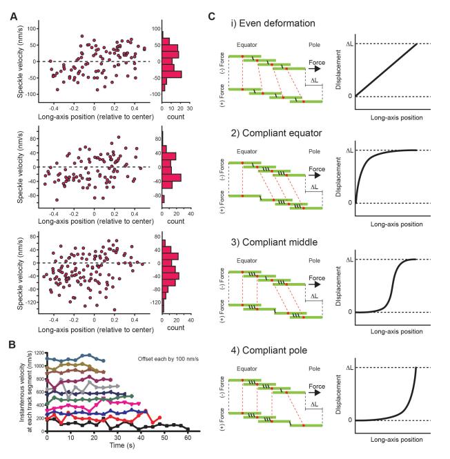
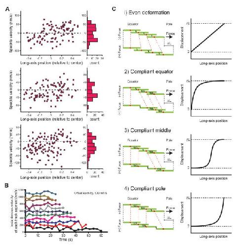
Figure 4. Spindle Length Change Is Coupled with Sliding of Microtubule Arrays at the Middle of the Spindle Half (A) Dual microneedle-based setup for examining the microtubule sliding dynamics associated with spindle length change. Microtubules were double-labeled with X-rhodamine-tubulin (red, 20 nM) and Alexa 488-tubulin (green, 400 nM) for speckle imaging and spindle length measurement, respectively. One microneedle (M1) is used to pin down the spindle while the other (M2) can be moved at 100 nm/s to apply outward stretching force. (B) Confocal snapshots of a spindle before and during the course of a stretch. Merged images of labeled tubulins (red, X-rhodamine; green, Alexa 488) are shown. Chromosomes were also labeled with SYTOX green dye. Dashed lines indicate changes in microneedle tip positions. Scale bar, 10 μm. (C) Kymograph generated along the spindleâs pole-to-pole axis in (B) (line width: 3 μm). White dotted lines, microneedle tip positions. Yellow solid lines, spindle pole positions. Following the onset of microneedle movement (t = 0), the spindle underwent a brief period of parallel translocation (0â25 s, labeled âTransâ) and was then stretched at a nearly constant velocity (25â135 s, labeled âStretchâ). Horizontal scale bar, 10 μm; vertical scale bar, 20 s. (D) Time course of spindle length change. Orange highlighted area indicates the period over which the spindle was stretched. Slope is 94 nm/s (R2 = 0.98) by linear regression. The following analyses were performed at this steady-stretching phase (orange highlighted). (E) Speckle motion response. Trajectories of individual speckles that could be tracked for â¥10 s were projected onto a single imaging plane. Gray ovals with dashed and solid lines are approximate spindle positions at the onset and the end of stretch, respectively. (FâI) Speckle velocity analyzed before stretch (F and G) and during steady stretching phase (H and I). Heatmaps (F and H) were generated on the basis of the average velocity of individual tubulin speckles relative to spindle center and plotted at their initial position along the spindle axes. (G and I) Dependence of speckle velocity on the position along the long spindle axis. Histograms indicate overall velocity distribution of all the speckles analyzed. (J and K) (J) Magnitude of the change in average speckle velocity upon application of a stretching force, plotted against the long-axis spindle position (0, equator; 0.5, pole). Data obtained from n = 4 spindles were pooled and averaged at every 0.1 relative spindle position bin. Plots are mean ± SD. Gray lines are trends predicted from a simple filament array model (K) (see also Figure S4C), which assumes that the predominant relative filament sliding occurred either evenly across the spindle (dashed line), near the pole (solid line), or near the equator (dotted line). See also Figure S4. |
|
|
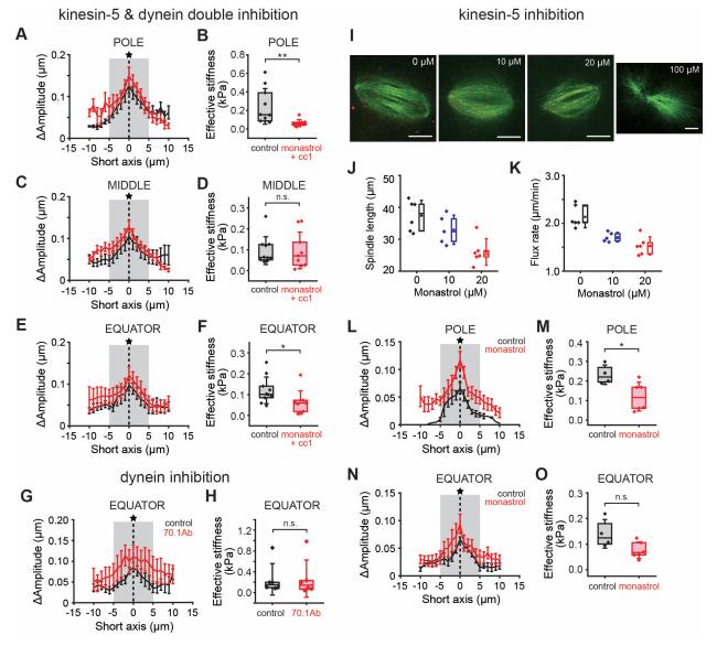
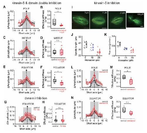
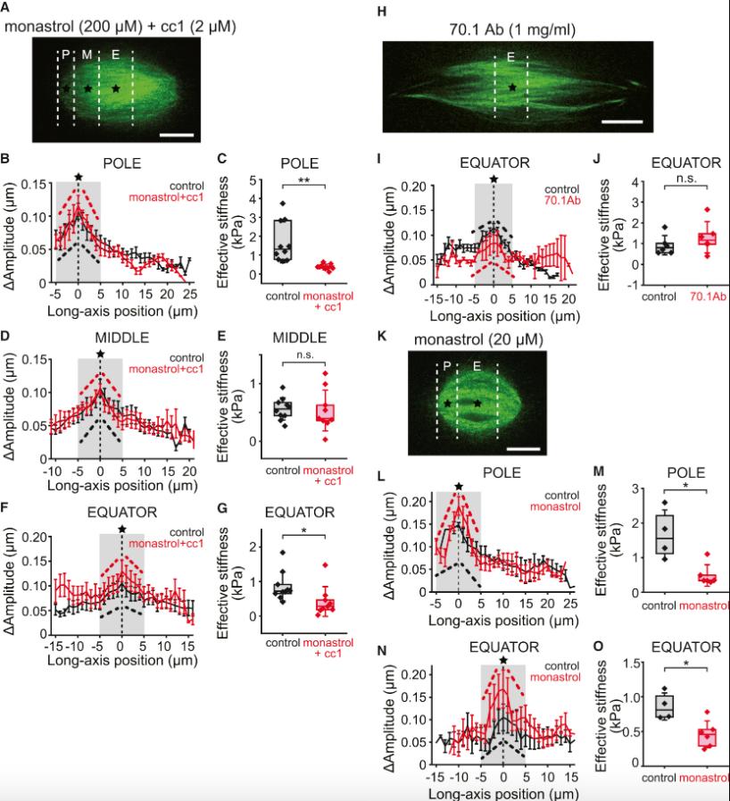
Figure 5. Effect of Motor Protein Inhibition on the Local Mechanical Responses of Spindle Microtubules to Force (AâG) Results of molecular perturbation assay with 200 μM monastrol together with 2 μM p150-CC1. Spindles were assembled in the presence of the two inhibitory reagents (A, Alexa-488 confocal section) and were examined for their local mechanical responses, using the single-microneedle setup with speckle tracking. White dashed lines in (A) indicate regions at which the mechanical measurements were performed (P, pole; M, middle; and E, equator). (B, D, and F) Average motion amplitude profiles (ÎAmplitude) analyzed for the doubly inhibited spindles (red, n = 9) and untreated control (black, n = 10). The local effective stiffness (C, E, and G) were estimated within ±5 μm from the peak in each profile (gray area in B, D, and F) obtained by applying an oscillatory force (0.1 Hz) along the long spindle axis near the pole (B and C), at the middle of the spindle half (D and E), and near the equator (F and G). Test and untreated spindle data were obtained using the same extract preparations and assays were repeated using three independent preparations. (HâO) Results of molecular perturbation assays with 1 mg/mL anti-dynein 70.1 antibody alone (n = 6) (HâJ) or 20 μM monastrol alone (n = 6) (KâO). (H and K) Representative confocal snapshots of spindles upon each drug treatment. Local microtubule responses were measured using an oscillatory force (0.1 Hz) at spindle locations indicated (white dashed lines). Average motion amplitude profiles (ÎAmplitude) were generated along the long spindle axis, for forces applied near the equator (I and N) and the pole (L). Averaged profiles from untreated spindles, examined using the same extract preparations, are shown for comparison (black; n = 6 and 4, respectively). (J, M, and O) Local effective stiffness estimated within the ±5 μm area from the peak in each profile (gray in I, L, and N). Dashed lines in each profile are slopes for control (black) and inhibited spindles (red). Profile plots are mean ± SEM. Boxplots are displayed with 25% and 75% percentiles and a line at the median; error bars are SDs. All scale bars represent 10 μm. âp < 0.05, ââp < 0.01 by Mann-Whitney U test. n.s., not significant. See also Figure S6. |
|
|
Figure 6. Model for the Local Mechanical Architecture of the Metaphase Spindle (A) Schematic of our spindle micromechanics model. Open circles, microtubule minus ends. Short antiparallel microtubules assemble around the equator, whereas parallel microtubules assemble around the pole. The ends of the equatorial and polar microtubule arrays overlap at the middle of the spindle half (highlighted in blue) and form predominantly parallel filament arrays. This array has large mechanical compliance and can thus slide apart associated with spindle length change (red dotted lines). The filament arrays around the pole and the equator are mechanically robust and maintain their steady-state architecture against perturbing forces (highlighted in orange). (B) Schematic of the local filament architecture and associated mechanical properties in the spindle. Predicted localization of filament crosslinkers is also shown. Filament coupling is the weakest at the middle of the spindle half. Filament arrays are more elastic around the pole and viscous nearer the equator. Upon inhibition of kinesin-5 (orange) and dynein (blue), the stiffness at the pole and the equator is reduced. The stiffness at the middle of the spindle half is insensitive to the motor protein inhibition. As a result, the overall structure becomes less mechanically heterogeneous along the long spindle axis but can retain nearly a half of the unperturbed stiffness likely because of other filament crosslinkers (gray molecules). |
|
|
Figure S1. Additional data on the oscillatory force perturbation experiment, related to Figure 1 (A) Heat map showing the orientation of each speckle movement that arose in response to an applied oscillatory force (0.1 Hz). Force was applied along the long spindle axis. Warmer color represents speckle movement more parallel to the long spindle axis. Black circle, force application location. Also shown in the lower panel is the projection of individual data plots onto the long spindle axis. (B) Representative time recordings of speckle movement (black circles), observed in a spindle during an oscillatory force perturbation experiment (frequency: 0.1 Hz). Each time recording was fit to a sinusoidal function (red curves) to determine the amplitude of speckle motion response. (C) Amplitude of speckle motion response (red, averaged; grey, individual speckle data) at each perturbation cycle. |
|
|
Figure S2. Particle image velocimetry (PIV) analysis on the oscillatory force perturbation experiment, related to Figures 1 and 2 (A) Schematic picture of PIV analysis, performed for speckle images acquired in the oscillatory force perturbation experiment. In the analysis, square grids (1.68 µmÃ1.68 µm) are overlaid onto a spindle, which is indicated by the white ellipse. Red color indicates speckle signal. PIV calculates the spatial correlation between two successive images in the time-lapse, yielding the average velocity of multiple speckles at the center of each grid. The x- and y-coordinates are the spindleâs long and short axis, respectively. (B, C) Velocity field (vx(t), vy(t)) of speckle movement that arose in response to an applied oscillatory force (frequency: 0.1 Hz) was analyzed by PIV image processing. The time-evolution of vx(t) (B) obtained in each PIV window was converted to displacement time course x(t) (C), according to x(t + dt) = x(t) + vx(t)dt, at the resolution of dt = 1 s. The amplitude of speckle motion response A was then obtained by fitting the calculated x(t) (open circles) to the sinusoidal curve (solid line), a0 + a1t + A sin(Ït + θ), where fitting parameters a0 and a1 are for the initial position and flux velocity, respectively. (DâF) The spatial profile of amplitude A was drawn as a two-dimensional heat map. Warmer color represents larger displacement along the long spindle axis. Typical heat map is shown for each case, in which force was applied near the spindle pole (D), at the middle of the spindle half (E), and near the equator (F). (G, H) Local effective stiffness at each spindle region (pole, middle, equator) was estimated in the amplitude profile within ±5 µm from the peak. The stiffness values (filled circles) estimated for the long (G) and short spindle axis (H) are displayed with box plots; each box extends from the 25th to 75th percentiles, with a line at the median. |
|
|
Figure S3. Local stiffness measurement by microrheology, related to Figure 2 (A) Schematic showing the setup used for the microrheology analysis (Fig. 2K, L), for examining the local mechanical properties of the metaphase spindle. The setup is based on one presented in Fig. 1, but with following modifications. First, instead of moving the microneedle base, the spindle, which is firmly attached to coverslip surface, is moved in a sinusoidal manner by translocating the piezo-based sample stage (red double-arrow). Second, a tracer microbead is attached to coverslip surface for tracking the spindle position (black circle). These modifications allowed us to analyze spindle force and deformation using bright-field imaging, at a sufficiently fast sampling rate. (B) Representative confocal image of a spindle (upper panel; red, X-rhodamine-tubulin; blue, SYTOX dye) and the corresponding bright-field image (lower panel) showing the position of the microneedle tip (white arrowhead) and a tracer microbead (white arrow). (C) Schematic showing the procedure to calculate force and deformation developed in the spindle. The amount of force developed (F) can be determined based on the microneedle tipâs displacement (xm) and its pre-calibrated stiffness (km), according to F = km xm. The associated spindle deformation (D) can be estimated from the difference in displacements between the microneedle tip (xm) and the microbead (xb), according to D = xb â xm. The force and deformation magnitudes were calculated across the time-lapse image to generate time courses as in (D), and then fit to the following sinusoidal function: F(t) = F0 sin (Ït + θF) and D(t) = D0 sin (Ït + θD). Here, Ï and θ are the input frequency and the oscillatory phase, respectively. The dynamic stiffness is given by G* = F0/D0. The phase shift (δ), the measure of how solid-like (δ = 0) or fluid-like (δ = Ï/2) the structure is, is given by δ = θD â θF. (E) Time recordings of tracer microbead (blue cross) and spindle (green square) motions acquired during the microrheology measurement. Edges of a microbead (bright-field image) and a spindle (fluorescence image) were tracked across time-lapse sequence. Non-linear sinusoidal fit yielded <3% difference in their oscillatory amplitudes. (F, G) Effective stiffness measured in the cytoplasm but outside spindles (F), and in spindles by applying a force along the short spindle axis (G), using the identical measurement setup in (A). |
|
|
Figure S4. Additional data and models schematics for the spindle stretching experiment, related to Figure 4 (A) Additional analysis data for individual speckle motility during the steady lengthening phase of the spindle stretching experiment. Average instantaneous velocity of individual speckles is plotted against the long spindle axis, on the basis of their relative position from the equator. (B) Time-dependent change in instantaneous velocity of tubulin speckles during the course of a stretch. Shown are data from eleven representative speckles (plotted in different colors), which could be tracked for >20 s. Each trace is offset by 100 nm/s. (C) Schematics showing movement of microtubules (green bars) and tubulin speckles (red circles) that arises in response to an applied stretching force. The number of filament crosslinkers (black spring-like elements) represents the strength of mechanical coupling between adjacent filaments. Four different cases are displayed to show the major sliding location (left panels) and the predicted relationship between speckle displacement (per unit time) and spindle location (right panels). |
|
|
Figure S5. Effect of AMPPNP on the local mechanical responses of microtubules to an applied force, related to Figure 5 (A) Confocal snapshot of a metaphase spindle assembled in extract and treated with 1.5 mM AMPPNP. Shown is the fluorescence signal from Alexa-488 tubulin (400 nM). X-rhodamine tubulin was also added to the extract for speckle imaging. Scale bar, 10 µm. (BâD) Averaged speckle motion amplitude profiles obtained from n = 3 spindles treated with AMPPNP (red), by applying an oscillatory force (frequency: 0.1 Hz) along the long spindle axis and near the pole (B), at the middle of the spindle half (C), or near the equator (D). Plots are mean ± SEM. Star with dotted line indicates force application location. The profiles obtained from unperturbed control (n = 5) are also shown. Note that the control data were obtained from different extract preparations |
|
|
Figure S6. Additional data for molecular perturbation experiments, related to Figure 5 (AâF) Doubly-inhibited spindle data. Motion amplitude profiles (A, C, E) and the local effective stiffness (B, D, F), analyzed for the short spindle axis and for forces applied near the pole (A, B), at the middle of the spindle half (C, D), and near the equator (E, F). (G, H) Dynein-inhibited spindle data. Motion amplitude profile (G) and the local spindle stiffness (H), analyzed for force applied near the spindle equator. (IâO) Kinesin-5 inhibited spindle data. (I) Representative confocal images of spindles treated with monastrol at indicated concentrations. All scale bars are 10 µm. (J) Average flux rate versus monastrol concentration. (K) Overall spindle length versus monastrol concentration. Box plots are SD (bars), 25th and 75th percentiles (box ends), median (center bar), and mean (cross). Data are from n = 6, 5, and 6 spindles for control, 10 µM monastrol, and 20 µM monastrol, respectively. (LâO) Short-axis motion amplitude profiles (L, N) and the local effective stiffness (M, O), analyzed for forces applied at the pole (L, M) and the equator (N, O). Dataset analyzed are the same as in Fig. 5, panels BâH (double inhibition), JâK (dynein inhibition), and MâP (kinesin-5 inhibition). Red and black traces in each amplitude profile indicate data for test and control spindles, respectively. *p<0.05, **p<0.01, MannWhitney U-test. n.s., not significant. |
