XB-ART-55877
eNeuro
2019 Apr 09;62:. doi: 10.1523/ENEURO.0086-19.2019.
Show Gene links
Show Anatomy links
The Expression of Key Guidance Genes at a Forebrain Axon Turning Point Is Maintained by Distinct Fgfr Isoforms but a Common Downstream Signal Transduction Mechanism.
???displayArticle.abstract???
During development the axons of neurons grow toward and locate their synaptic partners to form functional neural circuits. Axons do so by reading a map of guidance cues expressed by surrounding tissues. Guidance cues are expressed at a precise space and time, but how guidance cue expression is regulated, and in a coordinated manner, is poorly understood. Semaphorins (Semas) and Slits are families of molecular ligands that guide axons. We showed previously that fibroblast growth factor (Fgf) signaling maintains sema3a and slit1 forebrain expression in Xenopus laevis, and these two repellents cooperate to guide retinal ganglion cell (RGC) axons away from the mid-diencephalon and on towards the optic tectum. Here, we investigate whether there are common features of the regulatory pathways that control the expression of these two guidance cues at this single axon guidance decision point. We isolated the sema3a proximal promoter and confirmed its responsiveness to Fgf signaling. Through misexpression of truncated Fgf receptors (Fgfrs), we found that sema3a forebrain expression is dependent on Fgfr2-4 but not Fgfr1. This is in contrast to slit1, whose expression we showed previously depends on Fgfr1 but not Fgfr2-4. Using pharmacological inhibitors and misexpression of constitutively active (CA) and dominant negative (DN) signaling intermediates, we find that while distinct Fgfrs regulate these two guidance genes, intracellular signaling downstream of Fgfrs appears to converge along the phosphoinositol 3-kinase (PI3K)-Akt signaling pathway. A common PI3K-Akt signaling pathway may allow for the coordinated expression of guidance cues that cooperate to direct axons at a guidance choice point.
???displayArticle.pubmedLink??? 30993182
???displayArticle.pmcLink??? PMC6464512
???displayArticle.link??? eNeuro
Species referenced: Xenopus laevis
Genes referenced: actb akt1 dynll1 fgfr1 fgfr2 fgfr3 fgfr4 gab1 grb2 hpse map3k1 mapk1 myc pik3ca pik3cg sdc2 sema3a slit1 slit2 spry1 tec tubb
GO keywords: axon guidance [+]
???displayArticle.antibodies??? Akt Ab10 Gapdh Ab4 Mapk1 Ab7 Sema3a Ab1
???attribute.lit??? ???displayArticles.show???
|
|
Figure 1. sema3a is co-expressed with fgfrs in the embryonic forebrain, but in complementary domains to slit1. A, dFISH on transverse sections through the forebrain using specific antisense riboprobes against fgfr1-4 (green) and sema3a (red). There is co-expression (yellow) of sema3a with all fgfrs in the ventricular zone of the forebrain. The insets reveal co-localization of dFISH signal. The rightmost column shows cartoons of the fgfr (green) and sema3a (red) domains, with co-expression in yellow. The fgfr2 region of co-expression is restricted to the dorsal ventricular zone (unfilled arrowhead). B, dFISH on transverse sections through the forebrain by using specific antisense riboprobes against slit1 (green) and sema3a (red). sema3a is expressed by cells around the forebrain ventricle, whereas slit1 is localized to the pial cells and the floor plate of the neural tube. There is some limited co-expression (yellow) of sema3a and slit1 at the interface (asterisk) of the two expression domains. The rightmost column shows cartoons of the slit1 (green) and sema3a (red) domains, with co-expression in yellow. Scale bars, 50 µm. fp, floor plate; ve, ventricle. |
|
|
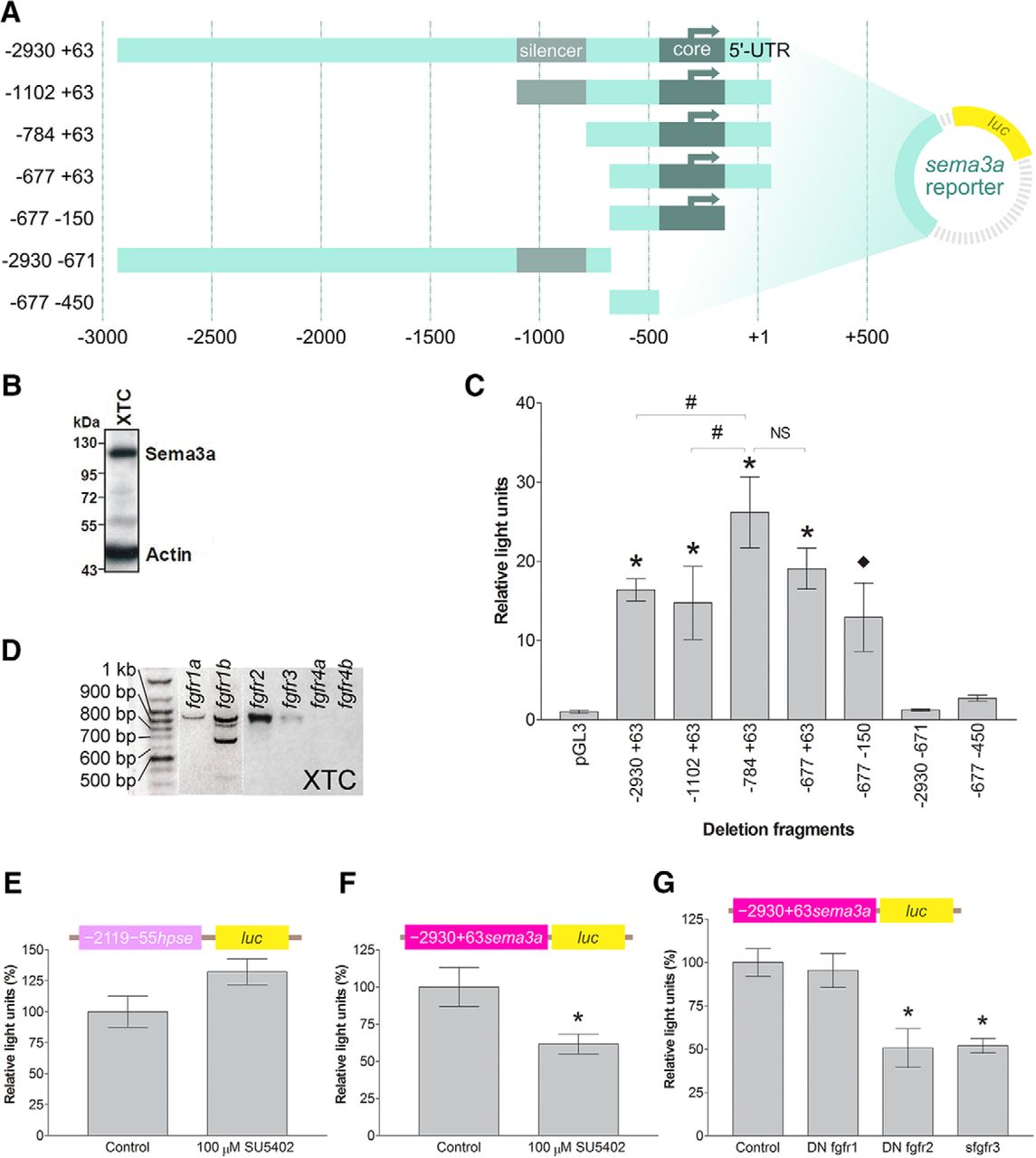
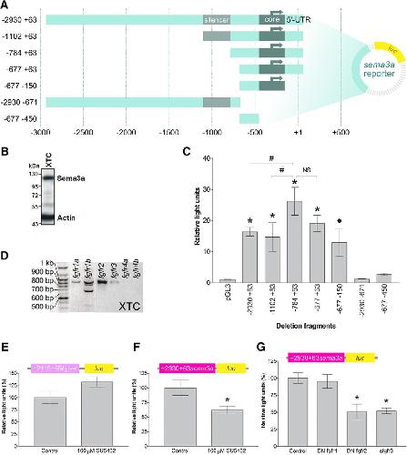
Figure 2. Characterization of the sema3a promoter. A, Schematic of the sema3a deletion fragments inserted upstream of the firefly luciferase (luc) gene in the pGL3 vector. B, XTC cells express endogenous Sema3a protein by Western blotting. C, The reporter constructs of the sema3a promoter fragments and the Renilla luciferase construct were co-transfected into XTC cells. Luminescence corresponding to each deletion fragment was normalized to Renilla to account for transfection efficiency and expressed as relative light units compared to the promoterless pGL3 basic vector. Each bar represents mean ± SEM from n = 9 wells, N = 3. Statistical significance was determined by one-way ANOVA (α = 0.05) and the following post hoc tests: â¦p < 0.05 and *p < 0.01 by Dunnettâs multiple comparison test versus the control (pGL3 vector) and #p < 0.05 by Bonferroniâs multiple comparison test between selected deletion fragments. D, Expression of fgfr genes in XTC cells, shown by RT-PCR. XTC cells express all the fgfr genes (as verified by sequencing of amplicons) except for fgfr4a/b. Of note, the fgfr1b amplicons smaller than 900 bp may be alternatively spliced variants (Friesel and Dawid, 1991). E, F, The heparanase promoter construct (E, n = 12 wells, N = 2 for both bars), â2119 â55 hpse::luc, and the â2930 +63 sema3a::luc construct (F, n = 12 wells, N = 3 for both bars) were co-transfected into XTC cells in 96-well plates with the Renilla luciferase plasmid and treated with 100 µM SU5402. Bars reflect mean ± SEM; *p < 0.05, compared to DMSO control, two-tailed Studentâs t test. G, â2930 +63 sema3a::luc was co-transfected with truncated fgfrs in XTC cells (N = 7 for all bars; control n = 30 wells, DN fgfr1 n = 16 wells, DN fgfr2 n = 12 wells, sfgfr3 n = 14 wells). Bars reflect mean ± SEM; *p < 0.05 by ANOVA and Bonferroni post hoc test compared to pCS2-GFP transfection as control. |
|
|
Figure 3. Fgfr2-4 inhibition downregulates sema3a in the forebrain. A, A cartoon of stage 27/28 forebrain electroporation. B, C, Embryos were electroporated with pCS2-DNfgfr1 (B) and pCS108-DNfgfr2 (C) and processed in transverse cryostat sections by FISH for fgfr1/2 at stage 32 to confirm transgene expression. DâF, Embryos were electroporated with control pCS2-GFP (D, n = 37 brains, N = 3), pCS2-DNfgfr1 (E, n = 20 brains, N = 3), or pCS108-DNfgfr2 (F, n = 16/24 brains had decreased expression, N = 3) and processed for sema3a expression by wholemount ISH at stage 32. G, sema3a mRNA levels in brains electroporated with truncated fgfrs was measured by RT-qPCR. spry1 was a readout of Fgfr inhibition. Bars represent mean ± SEM for control (n = 32, N = 4), DN fgfr1 (n = 24, N = 4), DN fgfr2 (n = 20, N = 3), sfgfr3 (n = 30, N = 4), and DN fgfr4 (n = 31, N = 4); *p < 0.05 statistical significance versus the control was determined using the REST algorithm. Scale bars, 50 µm. di, diencephalon; fp, floor plate; h, hypothalamus; pi, pineal gland; tec, optic tectum; tel, telencephalon; ve, ventricle. |
|
|
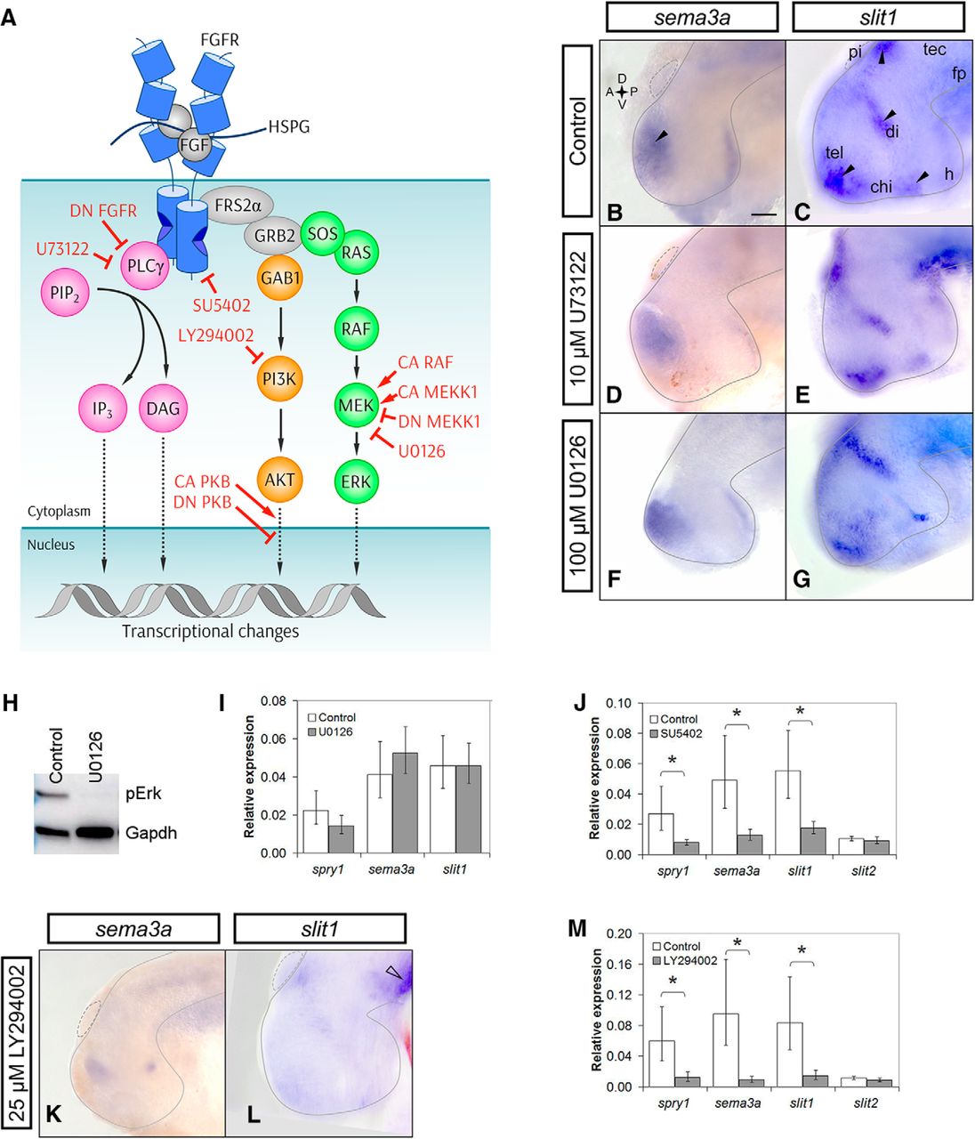
Figure 4. PI3K inhibition decreases both sema3a and slit1 expression in the forebrain. A, The canonical sequence of Fgf signaling intermediates is indicated by solid arrows. Dotted arrows show further signaling through downstream factors (Rodriguez-Viciana et al., 1994; Zimmermann and Moelling, 1999; Jiminez et al., 2002; Nakayama et al., 2008; Aksamitiene et al., 2012; Mendoza et al., 2011; Chen et al., 2012; Selvaraj et al., 2014). The activated complex of HSPG-FGF-FGFR dimerizes to phosphorylate the FGFR intracellular tails and recruits FRS2α, GRB2, GAB1, SOS, and RAS (Rubinfeld and Seger, 2004; Lemmon and Schlessinger, 2010). GAB1 activates the PI3K-AKT relay (orange). RAS activates the RAF-MEK-ERK cascade, i.e., MAPK signaling (green). PLCγ can directly bind to the phosphorylated FGFR to hydrolyze PIP2 to IP3 and DAG (magenta). The inhibitors against FGFRs, MEK, PI3K, and PLCγ are SU5402, U0126, LY294002, and U73122, respectively. CA RAF and CA MEKK1 were used to overactivate the ERK MAPK pathway. DN MEKK1 was used to inhibit the MAPK pathway. The CA and DN PKB (AKT) constructs were used for gain and loss of function of AKT signaling, respectively. Wild-type PLCγ was overexpressed to increase PLCγ signaling, and the PLCγ-deficient DN FGFR was used to inhibit PLCγ activation. BâG, Stage 32 brains were treated with control (B, n = 46 brains, N = 4; C, n = 39 brains, N = 3) or 10 µM U73122 solution and processed by wholemount ISH for sema3a (D, n = 12 brains, N = 3) and slit1 (E, n = 11 brains, N = 2). Black arrowheads indicate the sema3a and slit1 domains of interest. Mek inhibition with 100 µM U0126 treatment did not visibly decrease sema3a (F, n = 11 brains, N = 2) or slit1 (G, n = 11 brains, N = 2) expression by wholemount ISH. H, Phospho-Erk (pErk) knockdown in U0126-treated forebrains confirmed by Western blot analysis (n = 18 brains and N = 3 for both treated and control). I, J, RT-qPCR of sema3a and slit1 forebrain mRNA following treatment with U0126 (I, n = 23 brains and N = 4 for both U0126 and control) and 100 µM SU5402 (J, n = 17 brains and N = 3 for both SU5402 and control). KâM, PI3K inhibition with 25 µM LY294002 treatment decreased sema3a (K, n = 15/20 LY294002 brains had decreased expression vs the control in B, N = 3) and slit1 (L, n = 11/15 LY294002 brains had decreased expression vs the control in C, N = 2) expression by ISH. slit1 expression in the floor plate (L, unfilled arrowhead) was unaffected by LY294002 treatment. M, RT-qPCR for sema3a and slit1 mRNA with LY294002 treatment (n = 11 brains and N = 2 for both LY294002 and control). In all RT-qPCR data, bars represent the mean ± SEM; *p < 0.05 using the REST algorithm for statistical significance. Scale bar, 50 µm. chi, optic chiasm; di, diencephalon; fp, floor plate; h, hypothalamus; pi, pineal gland; tec, optic tectum; tel, telencephalon. |
|
|
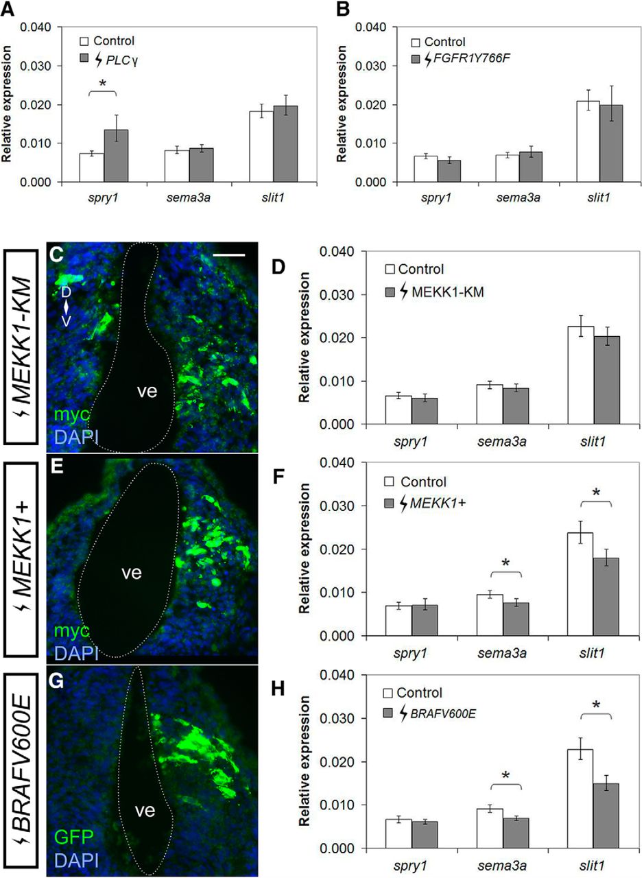
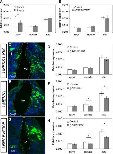
Figure 5. Activation of the MAPK pathway is sufficient to inhibit both sema3a and slit1 expression in the forebrain. Constructs for Fgfr downstream signaling intermediates were electroporated into the forebrain of stage 27/28 embryos, and spry1, sema3a, and slit1 expression in the forebrain were quantified by RT-qPCR 24 h after electroporation (stage 32). A, B, RT-qPCR when PLCγ signaling was augmented by pEYFP-PLCγ (A, PLCγ n = 32 brains, N = 4 vs control n = 31, N = 4), and inhibited with the PLCγ-deficient FGFR1, phRluc-N1-FGFR1Y766F (B, FGFR1Y766F n = 22 brains, N = 3 vs control n = 24, N = 3). CâG, The MAPK pathway was inhibited with a DN MEKK1, pCS2-MEKK1-KM, and activated with either pCS2-MEKK1+ or pCS108-BRAFV600E. Immunohistochemistry on transverse sections of the forebrain against myc (C, E) and GFP (G) tags confirm successful electroporations. Changes in gene expression was quantified by RT-qPCR after electroporation with MEKK1-KM (D, n = 30, N = 4), MEKK1+ (F, n = 28, N = 4), and BRAFV600E (H, n = 32, N = 4) and compared to control pCS2-GFP electroporation (D, F, H, n = 31, N = 4). Bars represent the mean ± SEM; *p < 0.05 using the REST algorithm for statistical significance. Scale bar, 50 µm. ve, ventricle. |
|
|
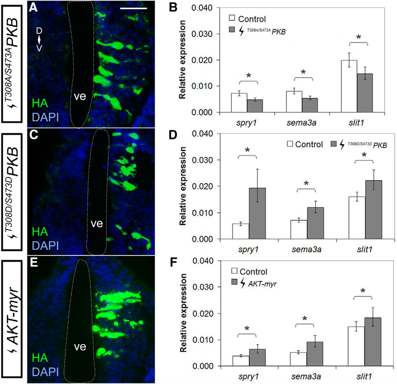
Figure 6. Akt signaling positively regulates sema3a and slit1 in the forebrain. Plasmids encoding DN AKT (A, B) T308A/S473APKB, and CA AKT (C, D) T308D/S473DPKB, and (E, F) AKT-myr were electroporated into the forebrain of stage 27/28 embryos. A, C, E, Forebrain transgene expression was assessed by immunohistochemistry for HA-tagged AKT mutants. B, D, F, spry1, sema3a, and slit1 expression in the forebrain 24 h after electroporation was quantified by RT-qPCR for (B) T308A/S473APKB (n = 21, N = 3 vs control n = 23, N = 3), (D) T308D/S473DPKB (n = 40, N = 5 vs control n = 39, N = 5), and (F) AKT-myr (n = 22, N = 3 vs control n = 24, N = 3), where the control electroporation was pCS2-GFP. Bars represent the mean ± SEM; *p < 0.05 using the REST algorithm for statistical significance. Scale bar, 50 µm. ve, ventricle. |
|
|
Figure 7. PI3K signaling regulates the behavior of RGC axons at the mid-diencephalic turn. Lateral views of stage 40 wholemount brains with HRP-labeled optic tracts that were exposed at stage 33/34 either to (A) control DMSO solution (n = 16 brains, N = 3) or (B, C) 20 µM LY294002 (n = 33 brains, N = 3). Black line represents the approximate anterior border of the optic tectum, and the asterisk the location of the mid-diencephalic turn guidance choice point. D, The RGC axon stall phenotype was quantified by representing the width of the optic tract post-mid-diencephalic turn (W2) as a ratio (W2/W1) to the width of the optic tract (W1) at the mid-diencephalic turn. On each bar is the number of individual brains pooled from 3 independent experiments. Bars represent the mean ± SEM; ***p < 0.001 using the unpaired Studentâs t test. Scale bar, 50 µm. Hb, hindbrain; Pi, pineal gland; Tec, tectum; Tel, telencephalon; v.di, ventral diencephalon. |
|
|
slit1 (slit guidance ligand 1) gene expression in brain of Xenopus laevis embryo, assayed via in situ hybridization, NF stage 32, lateral view, anterior left, dorsal up. |
|
|
sema3a (semaphorin 3A) gene expression in brain of Xenopus laevis embryo, assayed via in situ hybridization, NF stage 32, lateral view, anterior left, dorsal up. |
References [+] :
Aksamitiene,
Cross-talk between mitogenic Ras/MAPK and survival PI3K/Akt pathways: a fine balance.
2012, Pubmed
Aksamitiene, Cross-talk between mitogenic Ras/MAPK and survival PI3K/Akt pathways: a fine balance. 2012, Pubmed
Alessi, Mechanism of activation and function of protein kinase B. 1998, Pubmed
Alessi, Mechanism of activation of protein kinase B by insulin and IGF-1. 1996, Pubmed
Atkinson-Leadbeater, FGF receptor dependent regulation of Lhx9 expression in the developing nervous system. 2009, Pubmed , Xenbase
Atkinson-Leadbeater, Fgfr signaling is required as the early eye field forms to promote later patterning and morphogenesis of the eye. 2014, Pubmed , Xenbase
Atkinson-Leadbeater, Dynamic expression of axon guidance cues required for optic tract development is controlled by fibroblast growth factor signaling. 2010, Pubmed , Xenbase
Belgacem, Sonic hedgehog signaling is decoded by calcium spike activity in the developing spinal cord. 2011, Pubmed , Xenbase
Ben Messaoud, Osmostress-induced apoptosis in Xenopus oocytes: role of stress protein kinases, calpains and Smac/DIABLO. 2015, Pubmed , Xenbase
Bertolesi, Two promoters with distinct activities in different tissues drive the expression of heparanase in Xenopus. 2011, Pubmed , Xenbase
Blondeau, Dual leucine zipper kinase regulates expression of axon guidance genes in mouse neuronal cells. 2016, Pubmed
Boehm, Integrative genomic approaches identify IKBKE as a breast cancer oncogene. 2007, Pubmed
Browaeys-Poly, Grb14 inhibits FGF receptor signaling through the regulation of PLCγ recruitment and activation. 2010, Pubmed , Xenbase
Campbell, Semaphorin 3A elicits stage-dependent collapse, turning, and branching in Xenopus retinal growth cones. 2001, Pubmed , Xenbase
Casar, ERK Signals: Scaffolding Scaffolds? 2016, Pubmed
Chédotal, The brain within the tumor: new roles for axon guidance molecules in cancers. 2005, Pubmed
Chen, IQGAP1 is overexpressed in hepatocellular carcinoma and promotes cell proliferation by Akt activation. 2010, Pubmed
Chen, Targeting of retinal axons requires the metalloproteinase ADAM10. 2007, Pubmed , Xenbase
Chen, BRAFV600E negatively regulates the AKT pathway in melanoma cell lines. 2012, Pubmed
Chien, Navigational errors made by growth cones without filopodia in the embryonic Xenopus brain. 1993, Pubmed , Xenbase
Choi, And Akt-ion! IQGAP1 in control of signaling pathways. 2017, Pubmed
Choi, IQGAP1 is a phosphoinositide effector and kinase scaffold. 2016, Pubmed
Dailey, Mechanisms underlying differential responses to FGF signaling. 2005, Pubmed
Das, Releasing prophase arrest in zebrafish oocyte: synergism between maturational steroid and Igf1. 2016, Pubmed
de Ramon Francàs, The spinal cord shows the way - How axons navigate intermediate targets. 2017, Pubmed
Dickson, Molecular mechanisms of axon guidance. 2002, Pubmed
Feiner, Targeted disruption of semaphorin 3C leads to persistent truncus arteriosus and aortic arch interruption. 2001, Pubmed
Fenstermaker, Regulation of dendritic length and branching by semaphorin 3A. 2004, Pubmed
Friesel, cDNA cloning and developmental expression of fibroblast growth factor receptors from Xenopus laevis. 1991, Pubmed , Xenbase
Fujisawa, Discovery of semaphorin receptors, neuropilin and plexin, and their functions in neural development. 2004, Pubmed , Xenbase
Fukuchi-Shimogori, Neocortex patterning by the secreted signaling molecule FGF8. 2001, Pubmed
Goetz, Exploring mechanisms of FGF signalling through the lens of structural biology. 2013, Pubmed
Golub, Evolutionarily conserved and divergent expression of members of the FGF receptor family among vertebrate embryos, as revealed by FGFR expression patterns in Xenopus. 2000, Pubmed , Xenbase
Haas, Targeted electroporation in Xenopus tadpoles in vivo--from single cells to the entire brain. 2002, Pubmed , Xenbase
Hacohen, sprouty encodes a novel antagonist of FGF signaling that patterns apical branching of the Drosophila airways. 1998, Pubmed
Hemmings, PI3K-PKB/Akt pathway. 2012, Pubmed
Holt, A single-cell analysis of early retinal ganglion cell differentiation in Xenopus: from soma to axon tip. 1989, Pubmed , Xenbase
Jiang, Fibroblast growth factor-2 regulation of Sprouty and NR4A genes in bovine ovarian granulosa cells. 2011, Pubmed
Jiang, Differential actions of fibroblast growth factors on intracellular pathways and target gene expression in bovine ovarian granulosa cells. 2012, Pubmed
Jimenez, The p85 regulatory subunit controls sequential activation of phosphoinositide 3-kinase by Tyr kinases and Ras. 2002, Pubmed
Jin, Regulation of nuclear-cytoplasmic shuttling and function of Family with sequence similarity 13, member A (Fam13a), by B56-containing PP2As and Akt. 2015, Pubmed , Xenbase
Kagoshima, Diverse gene expression and function of semaphorins in developing lung: positive and negative regulatory roles of semaphorins in lung branching morphogenesis. 2001, Pubmed
Kanai, Signal transduction pathway of human fibroblast growth factor receptor 3. Identification of a novel 66-kDa phosphoprotein. 1997, Pubmed
Kita, Neuropilin-1 biases dendrite polarization in the retina. 2013, Pubmed , Xenbase
Klint, Shc and a novel 89-kDa component couple to the Grb2-Sos complex in fibroblast growth factor-2-stimulated cells. 1995, Pubmed
Klint, Signal transduction by fibroblast growth factor receptors. 1999, Pubmed
Law, The role of semaphorins and their receptors in gliomas. 2012, Pubmed
Lemmon, Cell signaling by receptor tyrosine kinases. 2010, Pubmed
Luukko, Integration of tooth morphogenesis and innervation by local tissue interactions, signaling networks, and semaphorin 3A. 2016, Pubmed
Manning, AKT/PKB signaling: navigating downstream. 2007, Pubmed
Marín, Guiding neuronal cell migrations. 2010, Pubmed
Meister, Mitogen-Activated Protein (MAP) Kinase Scaffolding Proteins: A Recount. 2013, Pubmed
Mendoza, The Ras-ERK and PI3K-mTOR pathways: cross-talk and compensation. 2011, Pubmed
Musci, Regulation of the fibroblast growth factor receptor in early Xenopus embryos. 1990, Pubmed , Xenbase
Nakamura, Regulation and physiological functions of mammalian phospholipase C. 2017, Pubmed
Nakayama, FGF induces oscillations of Hes1 expression and Ras/ERK activation. 2008, Pubmed
O'Donnell, Axon growth and guidance: receptor regulation and signal transduction. 2009, Pubmed
Ornitz, The Fibroblast Growth Factor signaling pathway. 2015, Pubmed
Palmada, The serine/threonine kinases SGK1, 3 and PKB stimulate the amino acid transporter ASCT2. 2005, Pubmed , Xenbase
Pudney, Establishment of a cell line (XTC-2) from the South African clawed toad, Xenopus laevis. 1973, Pubmed , Xenbase
Raffioni, Comparison of the intracellular signaling responses by three chimeric fibroblast growth factor receptors in PC12 cells. 1999, Pubmed
Reidy, Semaphorins in kidney development and disease: modulators of ureteric bud branching, vascular morphogenesis, and podocyte-endothelial crosstalk. 2011, Pubmed
Rodriguez-Viciana, Phosphatidylinositol-3-OH kinase as a direct target of Ras. 1994, Pubmed
Roth, The many faces of semaphorins: from development to pathology. 2009, Pubmed
Roy, IQGAP1 is a scaffold for mitogen-activated protein kinase signaling. 2005, Pubmed
Rubinfeld, The ERK cascade as a prototype of MAPK signaling pathways. 2004, Pubmed
Schneider, NIH Image to ImageJ: 25 years of image analysis. 2012, Pubmed
Seiradake, Structural Perspectives on Axon Guidance. 2016, Pubmed
Selvaraj, Prostate cancer ETS rearrangements switch a cell migration gene expression program from RAS/ERK to PI3K/AKT regulation. 2014, Pubmed
Shaoul, Fibroblast growth factor receptors display both common and distinct signaling pathways. 1995, Pubmed
Sitaras, Retinal neurons curb inflammation and enhance revascularization in ischemic retinopathies via proteinase-activated receptor-2. 2015, Pubmed
Stulberg, Crosstalk between Fgf and Wnt signaling in the zebrafish tailbud. 2012, Pubmed
Tachibana, Pten Regulates Retinal Amacrine Cell Number by Modulating Akt, Tgfβ, and Erk Signaling. 2016, Pubmed
Ueno, A truncated form of fibroblast growth factor receptor 1 inhibits signal transduction by multiple types of fibroblast growth factor receptor. 1992, Pubmed , Xenbase
Vainikka, Signal transduction by fibroblast growth factor receptor-4 (FGFR-4). Comparison with FGFR-1. 1994, Pubmed
Vergara, Retinal regeneration in the Xenopus laevis tadpole: a new model system. 2009, Pubmed , Xenbase
Wang, Fibroblast growth factor receptors have different signaling and mitogenic potentials. 1994, Pubmed
Webber, Multiple signaling pathways regulate FGF-2-induced retinal ganglion cell neurite extension and growth cone guidance. 2005, Pubmed , Xenbase
Westfall, Requirement for intracellular calcium modulation in zebrafish dorsal-ventral patterning. 2003, Pubmed
Wiedemann, Characterization of a novel protein (FGFRL1) from human cartilage related to FGF receptors. 2000, Pubmed
Yang, Fibroblast growth factor receptor 1 signaling transcriptionally regulates the axon guidance cue slit1. 2018, Pubmed , Xenbase
Yazdani, The semaphorins. 2006, Pubmed
Zimmermann, Phosphorylation and regulation of Raf by Akt (protein kinase B). 1999, Pubmed
