Click here to close
Hello! We notice that you are using Internet Explorer, which is not supported by Xenbase and may cause the site to display incorrectly.
We suggest using a current version of Chrome,
FireFox, or Safari.
???displayArticle.abstract???
The Western clawed frog Xenopus tropicalis is a diploid model system for both frog genetics and developmental biology, complementary to the paleotetraploid X. laevis. Here we report a chromosome-scale assembly of the X. tropicalis genome, improving the previously published draft genome assembly through the use of new assembly algorithms, additional sequence data, and the addition of a dense genetic map. The improved genome enables the mapping of specific traits (e.g., the sex locus or Mendelian mutants) and the characterization of chromosome-scale synteny with other tetrapods. We also report an improved annotation of the genome that integrates deep transcriptome sequence from diverse tissues and stages. The exon-intron structures of these genes are highly conserved relative to both X. laevis and human, as are chromosomal linkages ("synteny") and local gene order. A network analysis of developmental gene expression will aid future studies.
Fig. 1. X. tropicalis genetic map. Ten linkage groups were characterized by the analysis of markers in 2219 windows of the X. tropicalis genome assembly. Composite markers were formed for each window. See Supplementary File 2 for a complete list of markers.
Fig. 2. Refinement of X. tropicalis genome assembly using HiRISE. The X-axis is the draft chromosome-scale assembly v7. The Y-axis is the post-HiRISE, re-joined, v9 chromosome-scale assembly. 101-mers that are unique in both assemblies are represented by points in the figure.
Fig. 3. Exon number distribution and conservation among Xenopus. (A) Histogram of (Human - X. tropicalis)/X. tropicalis peptide length (v9.0 X. tropicalis annotation, v83 Ensembl annotation for human). Most genes are about equal (median = 0.005), with a few outliers longer in human presumably due to annotation errors in X. tropicalis. The distribution around 0 may be interesting to investigate for biologically significant differences between the two protein sets. (B) Histogram of (Human - X. tropicalis)/X. tropicalis exon number (v9.0 X. tropicalis annotation, v83 Ensembl annotation for human). Most genes are about equal (median = 0), with a few outliers longer in human presumably due to annotation errors in X. tropicalis. The distribution around 0 may be interesting to investigate for biologically significant differences between the two protein sets. (C) Table illustrating the improved nature of the v9 X. tropicalis annotation compared to v4.
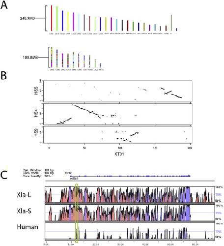
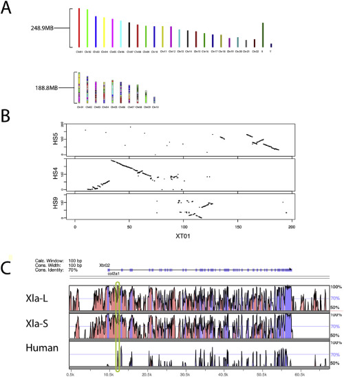
Fig. 4. Global conserved synteny between X. tropicalis and human. (A) Barplot showing large scale chromosome synteny between human (HS) and X. tropicalis (XT). Stretches of synteny were assigned based on the v9.0 X. tropicalis protein annotation alignment to the human proteome. Ungapped lengths of human and X. tropicalis chromosome 1 are shown to the left of each row. Chromosome lengths are scaled within each row, but not between rows. (B) Dotplot showing synteny of X. tropicalis chromosome 1 with the human proteome. Each dot corresponds to an orthologous pair of protein coding regions. X. tropicalis chromosome 1 (XT01) is shown on the x-axis; the corresponding orthologous human chromosomes (HS) are on the y. Tick marks on both axes measure space in Mb. The y-axes span the entire lengths of HS9, 4, and 5. Note that the syntenic orthologs of HS4 are completely mapped to a large block of XT01. (C) Vista alignment of Xenopus sequences surrounding col2a1 mRNA, using X. tropicalis v9.0 as the reference sequence. Within Xenopus exon sequences are highly conserved (highlighted in blue). The latter exons and conserved noncoding sequence in the first intron are conserved even with human, and have been shown to drive expression in frogs (bottom row, circled) (Kerney et al., 2010). The circled flanking genomic sequence is unannotated, but conserved across (sub)-genomes and could potentially contain more interesting regulatory sequences.
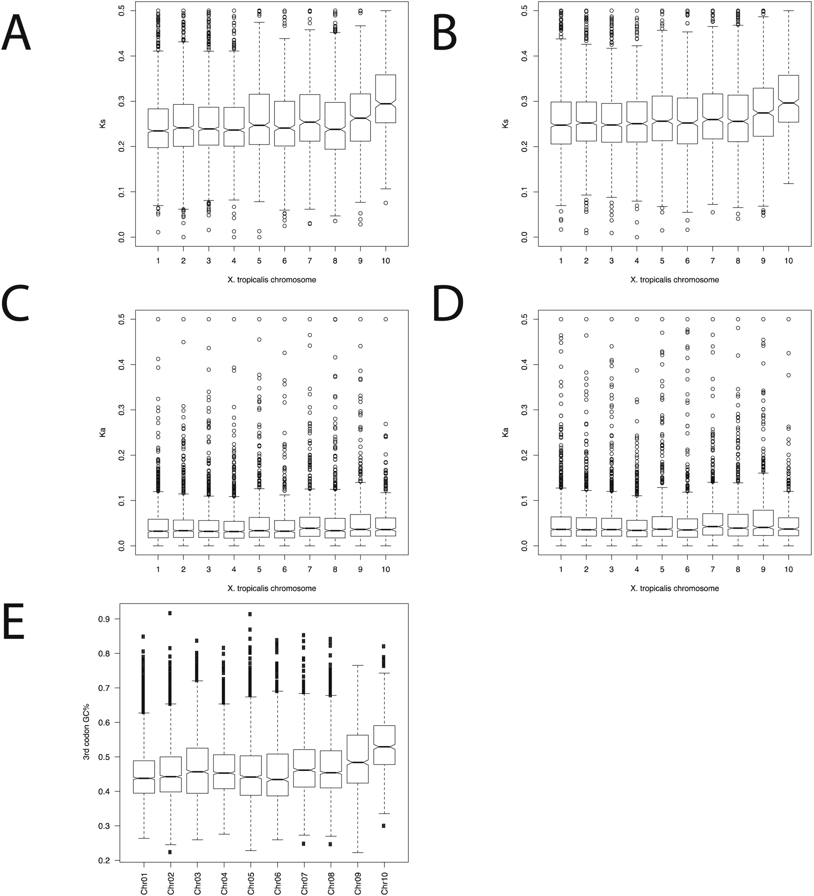
Fig. 5. Chromosome-specific characteristics. (A, B) Boxplots showing synonymous substitution rate (Ks) between X. tropicalis and X. laevis subgenomes (Xla-L in A, Xla-S in B), grouped by X. tropicalis chromosome (x-axis). The Ks of genes on X. tropicalis chromosome 10 is significantly higher than X. tropicalis chromosomes 1â9. (pâ¯=â¯7.1E-39 for Xtr-Xla-L Ks, pâ¯=â¯1.78E-28 for Xtr-Xla-S Ks). (C, D) Boxplots showing nonsynonymous substitution rate (Ka) between X. tropicalis and X. laevis subgenomes (Xla-L in C, Xla-S in D). The Ka of genes on X. tropicalis chromosome 10 is not significantly different from X. tropicalis chromosomes 1â9 (pâ¯=â¯0.10 for Xtr-Xla-L Ka, pâ¯=â¯0.43 for Xtr-Xla-S Ka). (E) Boxplots of 3rd codon GC% by X. tropicalis chromosome (X. tropicalis on the left, X. laevis-L on the right, X. laevis-S not shown). The 3rd codon GC% is significantly higher on X. tropicalis chromosome 10 than on X. tropicalis chromosomes 1â9 (pâ¯=â¯2.3E-88).
Fig. 6. Linkage mapping for sex and pigmentation. LOD scores by binary trait mapping for the gray trait (in gray) and sex (in orange). The gray locus mapped to within a 1 cM window centered at 3 cM on chromosome 8. The sex locus maps to a marker bin at 6.69 cM on chromosome 7. Horizontal lines represent α = .01 (dotted) and α = 0.05 (dashed) with a test of 10,000 permutations.
Fig. 7. Weighted Gene Coexpression Network Eigengenes. Out of 19 WGCNA co-expression clusters, one (ME-1: expressed in oocyte and early cleavage, lost after MZT; minimum at stage 15â19; rising at later stages) showed reduced retention after genome duplication in X. laevis. Another (ME-2: sharp gene expression onset after MZT) showed increased retention. Other co-expression clusters are shown in Fig. S7. For individual genes, expression values (y-axis) are scaled to match the range of expression of the corresponding eigengene.