Click here to close
Hello! We notice that you are using Internet Explorer, which is not supported by Xenbase and may cause the site to display incorrectly.
We suggest using a current version of Chrome,
FireFox, or Safari.
Biochem Biophys Res Commun
2019 May 14;5124:845-851. doi: 10.1016/j.bbrc.2019.03.162.
Show Gene links
Show Anatomy links
ANK2 functionally interacts with KCNH2 aggravating long QT syndrome in a double mutation carrier.
Gessner G, Runge S, Koenen M, Heinemann SH, Koenen M, Haas J, Meder B, Thomas D, Katus HA, Schweizer PA.
???displayArticle.abstract???
Pathogenic long QT mutations often comprise high phenotypic variability and particularly variants in ANK2 (long QT syndrome 4) frequently lack QT prolongation. We sought to elucidate the genetic and functional background underlying the clinical diversity in a 3-generation family with different cardiac arrhythmias. Next-generation sequencing-based screening of patients with QT prolongation identified the index patient of the family carrying an ANK2-E1813K variant and a previously uncharacterized KCNH2-H562R mutation in a double heterozygous conformation. The patient presented with a severe clinical phenotype including a markedly prolonged QTc interval (544 ms), recurrent syncope due to Torsade de Pointes tachycardias, survived cardiopulmonary resuscitation, progressive cardiac conduction defect, and atrial fibrillation. Evaluation of other family members identified a sister and a niece solely carrying the ANK2-E1813K variant, who showed age-related conduction disease. An asymptomatic second sister solely carried the KCNH2-H562R mutation. Voltage-clamp recordings in Xenopus oocytes revealed that KCNH2-H562R subunits were non-functional but did not exert dominant-negative effects on wild-type subunits. Expression of KCNH2-H562R in HEK293 cells showed a trafficking deficiency. Co-expression of the C-terminal regulatory domain of ANK2 in Xenopus oocytes revealed that ANK2-E1813K diminished currents mediated by the combination of wild-type and H562R KCNH2 subunits. Our data suggest that ANK2 functionally interacts with KCNH2 leading to a stronger current suppression and marked aggravation of long QT syndrome in the patient carrying variants in both proteins.
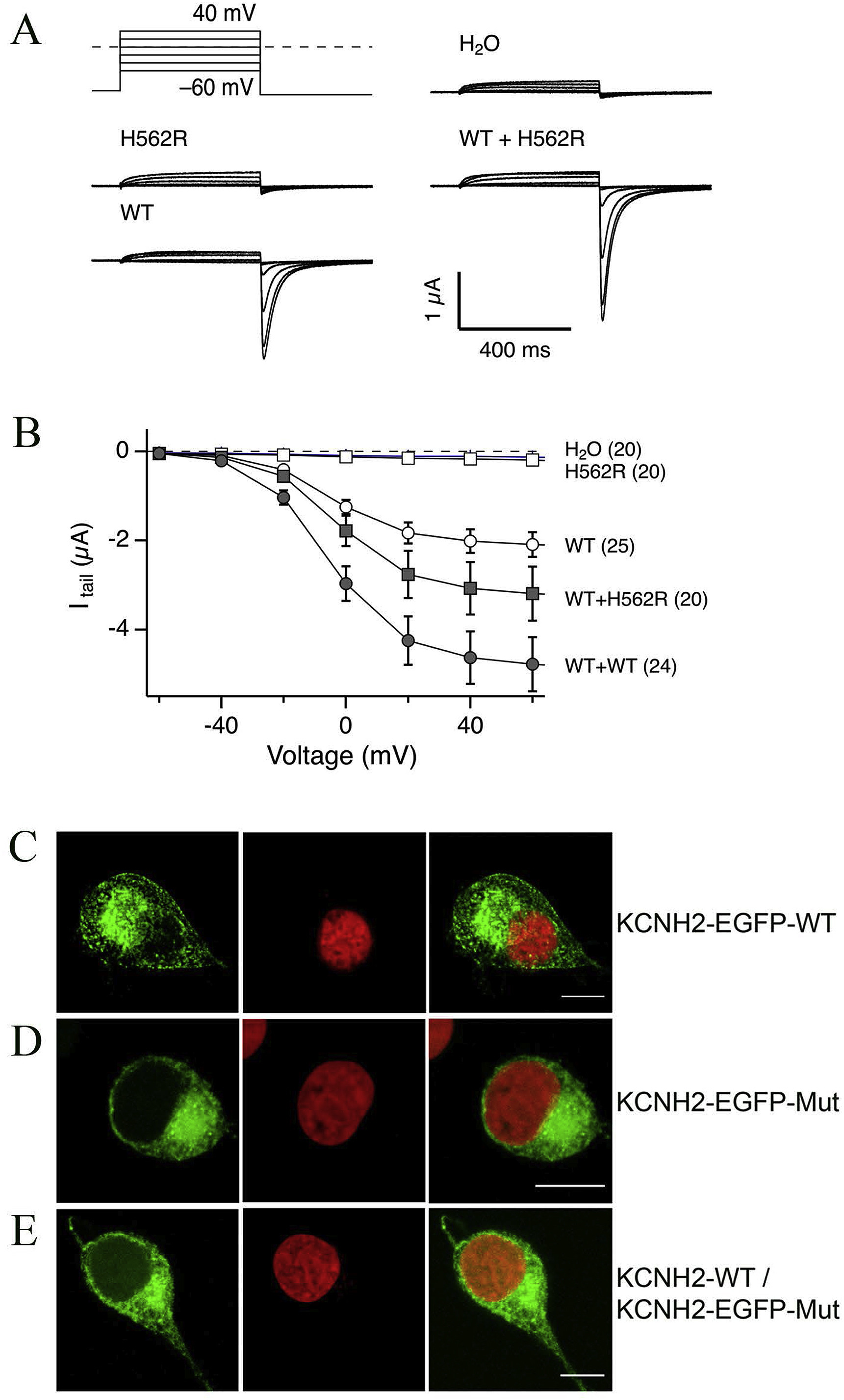
Fig. 3. Biophysical properties and membrane expression of wild-type and mutant KCNH2 subunits in Xenopus oocytes and HEK 293â¯cells. A, Protocol of measurements and results from control (H2O), homomeric KCNH2-H562R channels, wild-type channels and co-expressed KCNH2-H562R and wild-type mRNA as indicated. B, Adjusted wild-type mRNA concentration yielded about â2 μA of maximal inward tail current (open circles). Twice the concentration of wild-type mRNA (âWT + WTâ, filled circles) resulted in about twice the current amplitude indicating that the mRNA concentration did not saturate the translation machinery of the oocytes. Injection of water (control) or mutant H562R (open squares) did not yield any specific Kv11.1 channel signal. Co-expression of wild-type and mutant H562R mRNA (filled squares) resulted in current with an amplitude between a single and a double concentration of the wild-type, without noticeable alterations of current kinetics or voltage dependence. Data are means ± s.e.m. with n in parentheses. Straight lines connect data points for clarity. C, EGFP-tagged KCNH2 wild-type subunits reach the cell surface. D, Fluorescence signals of EGFP-tagged mutant subunits suggest that transport from ER to the cell surface is compromised. E, EGFP-tagged mutant subunits co-expressed with wild-type subunits lacking EGFP. Scale bars = 10 μm.
Fig. 4. Impact of ANK2-C terminus and its mutant E1813K on functional KCNH2 expression in Xenopus oocytes. A, Mean current traces obtained by depolarization to 45â¯mV with tail currents at â100 mV with the standard error value indicated by light shading (nâ¯=â¯20 each) for channels formed by KCNH2 and KCNH2-H562R (left), as well as coexpression of the C-terminal domain of ANK2 (âANKâ, middle) or its mutant E1318K (âANK-E1318Kâ, right). B, Normalized peak tail currents from experiments as in A for four independent batches of oocytes (n = 20 each). Data are means ± s.e.m. The blue bars correspond to the experiment in A, the open bars are means of all experiments. n.s. not significant; ***P < 0.001. (For interpretation of the references to colour in this figure legend, the reader is referred to the Web version of this article.)