XB-ART-55825
Curr Biol
2019 Apr 22;298:1273-1285.e5. doi: 10.1016/j.cub.2019.02.061.
Show Gene links
Show Anatomy links
Induction of a Spindle-Assembly-Competent M Phase in Xenopus Egg Extracts.
Bisht JS, Tomschik M, Gatlin JC.
???displayArticle.abstract???
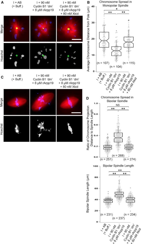
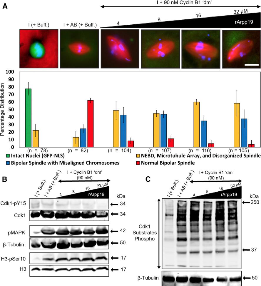
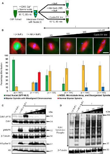
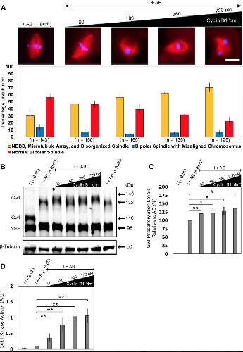
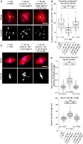
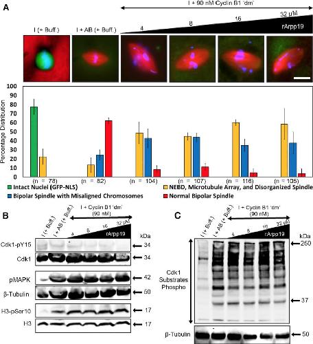
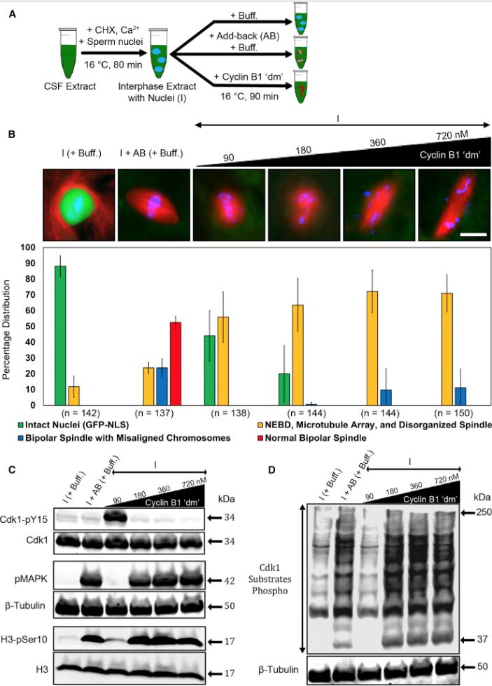
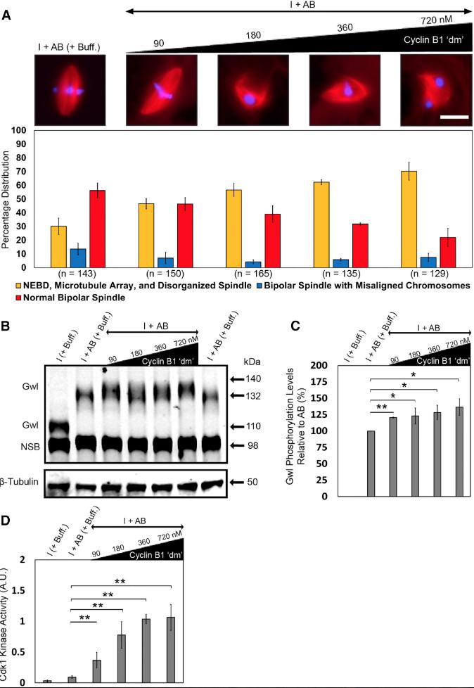
Normal mitotic spindle assembly is a prerequisite for faithful chromosome segregation and unperturbed cell-cycle progression. Precise functioning of the spindle machinery relies on conserved architectural features, such as focused poles, chromosome alignment at the metaphase plate, and proper spindle length. These morphological requirements can be achieved only within a compositionally distinct cytoplasm that results from cell-cycle-dependent regulation of specific protein levels and specific post-translational modifications. Here, we used cell-free extracts derived from Xenopus laevis eggs to recapitulate different phases of the cell cycle in vitro and to determine which components are required to render interphase cytoplasm spindle-assembly competent in the absence of protein translation. We found that addition of a nondegradable form of the master cell-cycle regulator cyclin B1 can indeed induce some biochemical and phenomenological characteristics of mitosis, but cyclin B1 alone is insufficient and actually deleterious at high levels for normal spindle assembly. In contrast, addition of a phosphomimetic form of the Greatwall-kinase effector Arpp19 with a specific concentration of nondegradable cyclin B1 rescued spindle bipolarity but resulted in larger-than-normal bipolar spindles with a misalignment of chromosomes. Both were corrected by the addition of exogenous Xkid (Xenopus homolog of human Kid/KIF22), indicating a role for this chromokinesin in regulating spindle length. These observations suggest that, of the many components degraded at mitotic exit and then replenished during the subsequent interphase, only a few are required to induce a cell-cycle transition that produces a spindle-assembly-competent cytoplasm.
???displayArticle.pubmedLink??? 30930041
???displayArticle.pmcLink??? PMC6532407
???displayArticle.link??? Curr Biol
???displayArticle.grants??? [+]
P20 GM103432 NIGMS NIH HHS , R01 GM102428 NIGMS NIH HHS , R01 GM113028 NIGMS NIH HHS , R15 GM101636 NIGMS NIH HHS
Species referenced: Xenopus laevis
Genes referenced: arpp19 cdk1 kif11 kif22 kit mastl notch1 numa1
???attribute.lit??? ???displayArticles.show???
References [+] :
Antonio,
Xkid, a chromokinesin required for chromosome alignment on the metaphase plate.
2000, Pubmed,
Xenbase
Antonio, Xkid, a chromokinesin required for chromosome alignment on the metaphase plate. 2000, Pubmed , Xenbase
Blangy, Phosphorylation by p34cdc2 regulates spindle association of human Eg5, a kinesin-related motor essential for bipolar spindle formation in vivo. 1995, Pubmed , Xenbase
Boekhout, Nek2A destruction marks APC/C activation at the prophase-to-prometaphase transition by spindle-checkpoint-restricted Cdc20. 2015, Pubmed
Brandeis, Cyclin B2-null mice develop normally and are fertile whereas cyclin B1-null mice die in utero. 1998, Pubmed
Brouhard, Microtubule movements on the arms of mitotic chromosomes: polar ejection forces quantified in vitro. 2005, Pubmed
Burdyniuk, F-Actin nucleated on chromosomes coordinates their capture by microtubules in oocyte meiosis. 2018, Pubmed
Cahu, Phosphorylation by Cdk1 increases the binding of Eg5 to microtubules in vitro and in Xenopus egg extract spindles. 2008, Pubmed , Xenbase
Cassimeris, Microtubule assembly and kinetochore directional instability in vertebrate monopolar spindles: implications for the mechanism of chromosome congression. 1994, Pubmed
Cundell, A PP2A-B55 recognition signal controls substrate dephosphorylation kinetics during mitotic exit. 2016, Pubmed
Decker, Autocatalytic microtubule nucleation determines the size and mass of Xenopus laevis egg extract spindles. 2018, Pubmed , Xenbase
Deibler, Quantitative reconstitution of mitotic CDK1 activation in somatic cell extracts. 2010, Pubmed
Desai, The use of Xenopus egg extracts to study mitotic spindle assembly and function in vitro. 1999, Pubmed , Xenbase
Dinarina, Chromatin shapes the mitotic spindle. 2009, Pubmed , Xenbase
Domingo-Sananes, Switches and latches: a biochemical tug-of-war between the kinases and phosphatases that control mitosis. 2011, Pubmed
Dong, Cdk phosphorylation licenses Kif4A chromosome localization required for early mitotic progression. 2018, Pubmed
Dupré, The phosphorylation of ARPP19 by Greatwall renders the auto-amplification of MPF independently of PKA in Xenopus oocytes. 2013, Pubmed , Xenbase
Dupré, Phosphorylation of ARPP19 by protein kinase A prevents meiosis resumption in Xenopus oocytes. 2014, Pubmed , Xenbase
Feine, Human Kid is degraded by the APC/C(Cdh1) but not by the APC/C(Cdc20). 2007, Pubmed , Xenbase
Field, Xenopus egg cytoplasm with intact actin. 2014, Pubmed , Xenbase
Fonseca, Mitotic chromosome alignment ensures mitotic fidelity by promoting interchromosomal compaction during anaphase. 2019, Pubmed
Funabiki, The Xenopus chromokinesin Xkid is essential for metaphase chromosome alignment and must be degraded to allow anaphase chromosome movement. 2000, Pubmed , Xenbase
Gabellini, Early mitotic degradation of the homeoprotein HOXC10 is potentially linked to cell cycle progression. 2003, Pubmed
Gharbi-Ayachi, The substrate of Greatwall kinase, Arpp19, controls mitosis by inhibiting protein phosphatase 2A. 2010, Pubmed , Xenbase
Glotzer, Cyclin is degraded by the ubiquitin pathway. 1991, Pubmed , Xenbase
Goshima, Genes required for mitotic spindle assembly in Drosophila S2 cells. 2007, Pubmed
Haccard, Greatwall kinase, ARPP-19 and protein phosphatase 2A: shifting the mitosis paradigm. 2011, Pubmed , Xenbase
Hara, Greatwall kinase and cyclin B-Cdk1 are both critical constituents of M-phase-promoting factor. 2012, Pubmed , Xenbase
Harrison, Transforming Lepidopteran Insect Cells for Continuous Recombinant Protein Expression. 2016, Pubmed
Hazel, Isolation and Demembranation of Xenopus Sperm Nuclei. 2018, Pubmed , Xenbase
Heald, Self-organization of microtubules into bipolar spindles around artificial chromosomes in Xenopus egg extracts. 1996, Pubmed , Xenbase
Hochegger, New B-type cyclin synthesis is required between meiosis I and II during Xenopus oocyte maturation. 2001, Pubmed , Xenbase
Hoffmann, Phosphorylation and activation of human cdc25-C by cdc2--cyclin B and its involvement in the self-amplification of MPF at mitosis. 1993, Pubmed , Xenbase
Holloway, Anaphase is initiated by proteolysis rather than by the inactivation of maturation-promoting factor. 1993, Pubmed , Xenbase
Kalab, Visualization of a Ran-GTP gradient in interphase and mitotic Xenopus egg extracts. 2002, Pubmed , Xenbase
Kang, Evidence toward a dual phosphatase mechanism that restricts Aurora A (Thr-295) phosphorylation during the early embryonic cell cycle. 2014, Pubmed , Xenbase
Kimata, A role for the Fizzy/Cdc20 family of proteins in activation of the APC/C distinct from substrate recruitment. 2008, Pubmed , Xenbase
Kotak, NuMA phosphorylation by CDK1 couples mitotic progression with cortical dynein function. 2013, Pubmed
Laemmli, Cleavage of structural proteins during the assembly of the head of bacteriophage T4. 1970, Pubmed
Levy, Nuclear size is regulated by importin α and Ntf2 in Xenopus. 2010, Pubmed , Xenbase
Lorca, Constant regulation of both the MPF amplification loop and the Greatwall-PP2A pathway is required for metaphase II arrest and correct entry into the first embryonic cell cycle. 2010, Pubmed , Xenbase
Maresca, Methods for studying spindle assembly and chromosome condensation in Xenopus egg extracts. 2006, Pubmed , Xenbase
Merdes, A complex of NuMA and cytoplasmic dynein is essential for mitotic spindle assembly. 1996, Pubmed , Xenbase
Milks, Dissection of CENP-C-directed centromere and kinetochore assembly. 2009, Pubmed , Xenbase
Minshull, Translation of cyclin mRNA is necessary for extracts of activated xenopus eggs to enter mitosis. 1989, Pubmed , Xenbase
Mochida, Two Bistable Switches Govern M Phase Entry. 2016, Pubmed
Mochida, Greatwall phosphorylates an inhibitor of protein phosphatase 2A that is essential for mitosis. 2010, Pubmed , Xenbase
Mooney, Tau-based fluorescent protein fusions to visualize microtubules. 2017, Pubmed , Xenbase
Mueller, Cell cycle regulation of a Xenopus Wee1-like kinase. 1995, Pubmed , Xenbase
Mueller, Myt1: a membrane-associated inhibitory kinase that phosphorylates Cdc2 on both threonine-14 and tyrosine-15. 1995, Pubmed , Xenbase
Murray, The role of cyclin synthesis and degradation in the control of maturation promoting factor activity. 1989, Pubmed , Xenbase
Nurse, Universal control mechanism regulating onset of M-phase. 1990, Pubmed
Ohi, Differentiation of cytoplasmic and meiotic spindle assembly MCAK functions by Aurora B-dependent phosphorylation. 2004, Pubmed , Xenbase
Ohsugi, Cdc2-mediated phosphorylation of Kid controls its distribution to spindle and chromosomes. 2003, Pubmed
Okumura, Cyclin B-Cdk1 inhibits protein phosphatase PP2A-B55 via a Greatwall kinase-independent mechanism. 2014, Pubmed
Peart, APC/C(Cdc20) targets E2F1 for degradation in prometaphase. 2010, Pubmed
Peters, The anaphase promoting complex/cyclosome: a machine designed to destroy. 2006, Pubmed
Petrone, Identification of Candidate Cyclin-dependent kinase 1 (Cdk1) Substrates in Mitosis by Quantitative Phosphoproteomics. 2016, Pubmed
Petry, Augmin promotes meiotic spindle formation and bipolarity in Xenopus egg extracts. 2011, Pubmed , Xenbase
Pines, Human cyclin A is adenovirus E1A-associated protein p60 and behaves differently from cyclin B. 1990, Pubmed
Ramos Gomes, Alternatively Spliced Isoforms of KV10.1 Potassium Channels Modulate Channel Properties and Can Activate Cyclin-dependent Kinase in Xenopus Oocytes. 2015, Pubmed , Xenbase
Rata, Two Interlinked Bistable Switches Govern Mitotic Control in Mammalian Cells. 2018, Pubmed
Rieder, Motile kinetochores and polar ejection forces dictate chromosome position on the vertebrate mitotic spindle. 1994, Pubmed
Sanhaji, Functional and spatial regulation of mitotic centromere-associated kinesin by cyclin-dependent kinase 1. 2010, Pubmed
Sawin, Mitotic spindle organization by a plus-end-directed microtubule motor. 1992, Pubmed , Xenbase
Sedgwick, Mechanisms controlling the temporal degradation of Nek2A and Kif18A by the APC/C-Cdc20 complex. 2013, Pubmed
Shiroguchi, The second microtubule-binding site of monomeric kid enhances the microtubule affinity. 2003, Pubmed
Solomon, Cyclin activation of p34cdc2. 1990, Pubmed , Xenbase
Stemmann, Dual inhibition of sister chromatid separation at metaphase. 2001, Pubmed , Xenbase
Stumpff, Kif18A and chromokinesins confine centromere movements via microtubule growth suppression and spatial control of kinetochore tension. 2012, Pubmed
Tokai-Nishizumi, The chromokinesin Kid is required for maintenance of proper metaphase spindle size. 2005, Pubmed
Tsai, Changes in oscillatory dynamics in the cell cycle of early Xenopus laevis embryos. 2014, Pubmed , Xenbase
Van Horn, Cdk1 activity is required for mitotic activation of aurora A during G2/M transition of human cells. 2010, Pubmed
Walczak, A model for the proposed roles of different microtubule-based motor proteins in establishing spindle bipolarity. , Pubmed , Xenbase
Wittmann, TPX2, A novel xenopus MAP involved in spindle pole organization. 2000, Pubmed , Xenbase
Yu, Greatwall kinase participates in the Cdc2 autoregulatory loop in Xenopus egg extracts. 2006, Pubmed , Xenbase
Zhang, Aurora A phosphorylates MCAK to control ran-dependent spindle bipolarity. 2008, Pubmed , Xenbase
Zhou, Insights into APC/C: from cellular function to diseases and therapeutics. 2016, Pubmed
