Click here to close
Hello! We notice that you are using Internet Explorer, which is not supported by Xenbase and may cause the site to display incorrectly.
We suggest using a current version of Chrome,
FireFox, or Safari.
???displayArticle.abstract???
Urodele amphibians and some fish are capable of regenerating up to a quarter of their hearttissue after cardiac injury. While many anuran amphibians like Xenopus laevis are not capable of such feats, they are able to repair lesser levels of cardiac damage, such as that caused by oxidative stress, to a far greater degree than mammals. Using an optogenetic stress induction model that utilizes the protein KillerRed, we have investigated the extent to which mechanisms of cardiac regeneration are conserved during the restoration of normal heart morphology post oxidative stress in X. laevis tadpoles. We focused particularly on the processes of cardiomyocyte proliferation and dedifferentiation, as well as the pathways that facilitate the regulation of these processes. The cardiac response to KillerRed-induced injury in X. laevis tadpole hearts consists of a phase dominated by indicators of cardiac stress, followed by a repair-like phase with characteristics similar to mechanisms of cardiac regeneration in urodeles and fish. In the latter phase, we found markers associated with partial dedifferentiation and cardiomyocyte proliferation in the injured tadpoleheart, which, unlike in regenerating hearts, are not dependent on Notch or retinoic acid signaling. Ultimately, the X. laevis cardiac response to KillerRed-induced oxidative stress shares characteristics with both mammalian and urodele/fish repair mechanisms, but is nonetheless a unique form of recovery, occupying an intermediate place on the spectrum of cardiac regenerative ability. An understanding of how Xenopus repairs cardiac damage can help bridge the gap between mammals and urodeles and contribute to new methods of treating heart disease.
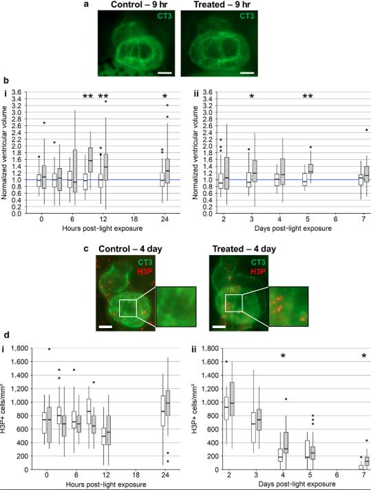
FIGURE 1 Light induction of tadpoles with KillerRed expression in the heart induces transient ventricular hypertrophy and cardiomyocyte proliferation. (a) The ventricle of KillerRedâexpressing/light activated tadpoles (Treated) is enlarged at 9 hr relative to sibling control hearts. Immunohistochemistry for cardiac troponin T (CT3). Scale bar = 100 μm. (b) (i) The volume of KillerRedâexpressing tadpole ventricles exposed to green light (Treated), normalized to uninjected stageâmatched sibling controls (Control), increases significantly over that of control ventricles in a period between 9 and 24 hr after removal from light. n = 35â162 tadpoles, N = 2â6 replicates. (ii) Ventricular volume increases significantly in treated tadpoles over controls at 3 and 5 days postâlight exposure. n = 19â60 tadpoles, N = 1â3 replicates. (c) The number of proliferating cells in the ventricular myocardium in KillerRedâexpressing/light activated tadpoles (Treated) increases at 4 days relative to sibling control hearts. Histone H3 pâSer10 (H3P) positive loci were used to mark proliferating nuclei, and cardiac troponin T (CT3) was used to determine whether proliferating cells were cardiomyocytes. H3P+ cells were counted within a randomly selected region in the ventricle (inset). Scale bar = 100 μm. (d) (i) There is no change in cardiomyocyte proliferation in KillerRedâexpressing hearts exposed to light, as measured by density of H3P+ positive loci in the ventricle, relative to control hearts in the first 24 hr after light exposure. n = 15â49 tadpoles, N = 1â2 replicates. (ii) Proliferation increases significantly in KillerRedâexpressing and lightâactivated tadpole hearts over uninjected stageâmatched sibling controls at two time points, 4 and 7 days postâlight exposure. n = 11â38 tadpoles, N = 1â2 replicates. *p < 0.05; **p < 0.01 (tât e s t w i t h H o l m c o r r e c t i o n ) . â¡ C o n t r o l ,Treated
FIGURE 2 KillerRedâinduced hypertrophy is caused by superoxide production. (a) (i) Exposure of KillerRed (KR) expressing tadpoles to green light at NF stage 42 produces superoxide radicals, indicated by an increase in dihydroethidium (DHE) fluorescence in the heart (outlined). âLâ marks the liver, which is autofluorescent. (ii) Without light activation, KillerRed produces no superoxides. (iii) Exposure of KillerRedâexpressing tadpoles to the ROS scavenger edaravone (EDV) prevents lightâinduced production of superoxides. All scale bars are 100μm. (b) Exposure of KillerRedâexpressing tadpole hearts to EDV suppresses the lightâinduced ventricular hypertrophy seen in DMSO controls. Mean ventricular volume is shown (n = 34â39 tadpoles, N = 2 replicates), with error bars indicating 95% confidence intervals. *p < 0.05; **p < 0.01 (ANOVA with Tukey post hoc)
FIGURE 3 Expression of heat shock protein genes is highly modulated early in the damage response. (a) Hsp70 is upregulated 15‐fold in KillerRed and light‐treated hearts over uninjected controls at 3‐hr post‐light exposure (*p < 0.05, Kruskal–Wallis test). Changes in Hsp70 expression were measured relative to Eef1aexpression as an endogenous control. Error bars indicate SEM of dCt values. n = 5–10 tadpoles per replicate, N = 3 replicates. (b) Hsp60 is downregulated in KillerRed and light‐treated hearts to 70% of expression levels in uninjected controls at 3‐hr post‐light exposure (*p < 0.05, Kruskal–Wallis test). Changes in Hsp60expression were measured relative to Eef1a expression as an endogenous control. Error bars indicate SEM of dCt values. n = 5–10 tadpoles per replicate, N = 3 replicates
Figure 4. Cardiac progenitor genes are upregulated at 3 days postâlight activation. (a) KillerRedâexpressing tadpole hearts exposed to light show a significant increase in expression of Gata4 relative to uninjected controls at 3âdays postâlight exposure (*p < 0.05; KruskalâWallis test). Changes in Gata4 expression were measured relative to Eef1a expression as an endogenous control. Error bars indicate SEM of dCt values. n = 10 tadpoles per replicate, N = 6 replicates. (b) KillerRedâexpressing tadpole hearts exposed to light show a significant increase in expression of Nkx2.5 relative to uninjected controls at 3 days postâlight exposure (**p < 0.01; KruskalâWallis test). Changes in Nkx2.5 expression were measured relative to Eef1a expression as an endogenous control. Error bars indicate SEM of dCt values. n = 10 tadpoles per replicate, N = 5 replicates. (c) In situ hybridization for Gata4 and Nkx2.5 shows that there is no change in which tissues these genes are expressed in following light activation of KillerRedâexpressing tadpole hearts. Both genes are expressed, among other tissues, in the myocardium of the ventricle (blue arrow), the myocardium of the outflow track (red arrow), and the inner lining (endocardium or apical myocardium) of the atrium (green arrow). Representative images from 3 days postâlight activation are shown here. Scale bar = 100 μm. Section thickness = 10 μm
Figure 5. Notch targets are unchanged during the cardiac oxidative stress response. Expression of (a) Hey1 and (b) Hes1, basic helixâloopâhelix (bHLH) proteins downstream of Notch signaling, does not change significantly in KillerRedâexpressing and lightâtreated tadpole hearts relative to uninjected controls over the first week after light activation (p > 0.05, KruskalâWallis test). Gene expression was measured relative to uninjected control hearts, using Eef1a as an endogenous control. Points indicate mean fold change at each time point, and vertical bars indicate range. n = 10 tadpoles per replicate, N = 2 replicates
Figure 6. Epicardial activation is not part of the Xenopus laevis oxidative damage response. (a) Retinaldehyde dehydrogenase (Raldh2) expression, a marker of epicardial activation in cardiac regeneration, does not change significantly in KillerRedâexpressing and lightâtreated tadpole hearts relative to uninjected controls over the first week after light activation (p > 0.05, KruskalâWallis test). Raldh2 expression was measured relative to uninjected control hearts, using Eef1a as an endogenous control. Points indicate mean fold change at each time point, and vertical bars indicate range. n = 10 tadpoles per replicate, N = 2 replicates. (b) (i) Schematic of coronal heart sections. Plane of section is in red; X. laevis tadpole drawing modified from Nieuwkoop and Faber (1967). Inset: Outline of heart section; ventricle (V) and outflow tract (OFT) are labeled. (ii) Epicardial morphology and expression of epicardial genes do not change in response to light activation of KillerRed. Immunohistochemistry for Integrin β1 (Itgβ1), a marker of the developing epicardium, and cardiac troponin T, a marker of myocardium, was performed on 10 μm sections
Figure 7. Xenopus laevis cardiac repair shares elements of the mammalian stress response and the urodele/fish regenerative response. (a) The cardiac response of X. laevis tadpoles to oxidative stress shares elements with the stereotyped cardiac regeneration response, but each pathway also contains unique mechanisms not shared by the other. (b) The X. laevis cardiac repair response can be divided into two phases, a stress phase dominated by ventricular hypertrophy and upregulation of Hsp70, and a repair‐like phase dominated by re‐expression of cardiac development genes and cardiomyocyte proliferation