XB-ART-55796
Sci Rep
2019 Mar 22;91:5025. doi: 10.1038/s41598-019-41431-7.
Show Gene links
Show Anatomy links
Distribution and neuronal circuit of spexin 1/2 neurons in the zebrafish CNS.
Kim E, Jeong I, Chung AY, Kim S, Kwon SH, Seong JY, Park HC.
???displayArticle.abstract???
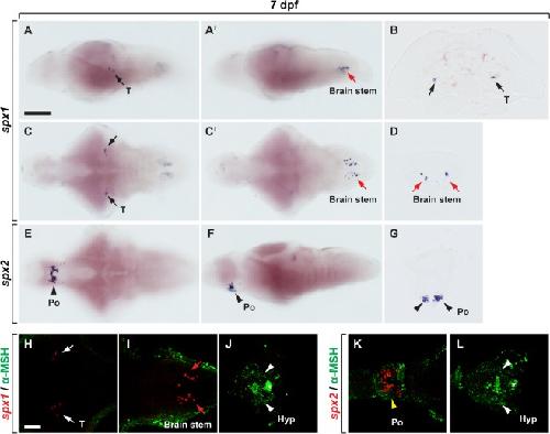
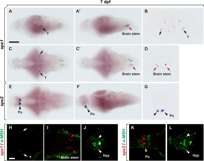
Spexin (SPX) is a highly conserved neuropeptide that is widely expressed in mammalian brain and peripheral tissue. In teleost, SPX1 is mainly expressed in the brain and ovary, and is involved in reproduction and food intake. A second form of SPX, SPX2, was recently identified in chick, Xenopus, and zebrafish. The expression pattern and roles of SPX2 are unknown. SPX (spx1) is highly expressed in the vertebrate brain, but its distribution, circuits, and interactions with its putative receptor are unknown. Here, we observed expression of spx1 in the midbrain and hindbrain, and spx2 in the hypothalamic preoptic area using in situ RNA hybridization in zebrafish. Analysis of transgenic reporter zebrafish revealed that hindbrain SPX1 neurons are PAX2+ inhibitory interneurons and project to the spinal cord, where they interact with galanin receptor 2b (GALR2b) neurons, suggesting that hindbrain SPX1 neurons are reticulospinal neurons. spx1 mRNA and SPX1 reporter expression were observed in dorsal habenula (dHb). SPX1 neurons in the dHb project to the interpeduncular nucleus (IPN), where GALR2a and GALR2b expression was also observed, suggesting that habenula SPX1 neurons may interact with GALR2a/2b in the IPN.
???displayArticle.pubmedLink??? 30903017
???displayArticle.pmcLink??? PMC6430828
???displayArticle.link??? Sci Rep
???displayArticle.grants??? [+]
20180430 Korea Institute of Marine Science and Technology promotion (Korea Institute of Marine Science & Technology promotion)
Species referenced: Xenopus
Genes referenced: agrp gal galr2 galr3 lgals4.2 pax2 pomc sf3b4 slc6a5 spx
???attribute.lit??? ???displayArticles.show???
References [+] :
Agetsuma,
The habenula is crucial for experience-dependent modification of fear responses in zebrafish.
2010, Pubmed
Agetsuma, The habenula is crucial for experience-dependent modification of fear responses in zebrafish. 2010, Pubmed
Aizawa, Laterotopic representation of left-right information onto the dorso-ventral axis of a zebrafish midbrain target nucleus. 2005, Pubmed
Amo, Identification of the zebrafish ventral habenula as a homolog of the mammalian lateral habenula. 2010, Pubmed
Bailey, Galanin receptor subtype 2 (GalR2) null mutant mice display an anxiogenic-like phenotype specific to the elevated plus-maze. 2007, Pubmed
Brunner, GAL3 receptor KO mice exhibit an anxiety-like phenotype. 2014, Pubmed
Burrill, PAX2 is expressed in multiple spinal cord interneurons, including a population of EN1+ interneurons that require PAX6 for their development. 1997, Pubmed
Chandrasekar, Distribution of corticotropin-releasing hormone in the developing zebrafish brain. 2007, Pubmed
Forlano, Conserved neurochemical pathways involved in hypothalamic control of energy homeostasis. 2007, Pubmed
Grillner, Neural bases of goal-directed locomotion in vertebrates--an overview. 2008, Pubmed
Gu, Spexin peptide is expressed in human endocrine and epithelial tissues and reduced after glucose load in type 2 diabetes. 2015, Pubmed
Hatta, Role of the floor plate in axonal patterning in the zebrafish CNS. 1992, Pubmed
Herkenham, Efferent connections of the habenular nuclei in the rat. 1979, Pubmed
Higashijima, Visualization of cranial motor neurons in live transgenic zebrafish expressing green fluorescent protein under the control of the islet-1 promoter/enhancer. 2000, Pubmed
Higashijima, Distribution of prospective glutamatergic, glycinergic, and GABAergic neurons in embryonic and larval zebrafish. 2004, Pubmed
Hikosaka, The habenula: from stress evasion to value-based decision-making. 2010, Pubmed
Hsu, Dorsal Medial Habenula Regulation of Mood-Related Behaviors and Primary Reinforcement by Tachykinin-Expressing Habenula Neurons. 2016, Pubmed
Jordan, Descending command systems for the initiation of locomotion in mammals. 2008, Pubmed
Kim, Coevolution of the spexin/galanin/kisspeptin family: Spexin activates galanin receptor type II and III. 2014, Pubmed , Xenbase
Kim, Distribution of galanin receptor 2b neurons and interaction with galanin in the zebrafish central nervous system. 2016, Pubmed
Kimmel, T reticular interneurons: a class of serially repeating cells in the zebrafish hindbrain. 1985, Pubmed
Kimmel, Reticulospinal and vestibulospinal neurons in the young larva of a teleost fish, Brachydanio rerio. 1982, Pubmed
Kimura, Hindbrain V2a neurons in the excitation of spinal locomotor circuits during zebrafish swimming. 2013, Pubmed
Kimura, alx, a zebrafish homolog of Chx10, marks ipsilateral descending excitatory interneurons that participate in the regulation of spinal locomotor circuits. 2006, Pubmed
Kumar, Decreased Circulating Levels of Spexin in Obese Children. 2016, Pubmed
Kwan, The Tol2kit: a multisite gateway-based construction kit for Tol2 transposon transgenesis constructs. 2007, Pubmed
Li, The neuronal targets for GABAergic reticulospinal inhibition that stops swimming in hatchling frog tadpoles. 2003, Pubmed , Xenbase
Liu, A novel neuropeptide in suppressing luteinizing hormone release in goldfish, Carassius auratus. 2013, Pubmed
Lu, Phenotypic analysis of GalR2 knockout mice in anxiety- and depression-related behavioral tests. 2008, Pubmed
Mathuru, The medial habenula as a regulator of anxiety in adult zebrafish. 2013, Pubmed
McLean, A topographic map of recruitment in spinal cord. 2007, Pubmed
Mirabeau, Identification of novel peptide hormones in the human proteome by hidden Markov model screening. 2007, Pubmed
Montpetit, Disruption of AP1S1, causing a novel neurocutaneous syndrome, perturbs development of the skin and spinal cord. 2008, Pubmed
Morley, The interpeduncular nucleus. 1986, Pubmed
Porzionato, Spexin expression in normal rat tissues. 2010, Pubmed
Reyes-Alcaraz, Development of Spexin-based Human Galanin Receptor Type II-Specific Agonists with Increased Stability in Serum and Anxiolytic Effect in Mice. 2016, Pubmed
Reyes-Alcaraz, Conformational signatures in β-arrestin2 reveal natural biased agonism at a G-protein-coupled receptor. 2018, Pubmed
Rucinski, Expression of the spexin gene in the rat adrenal gland and evidences suggesting that spexin inhibits adrenocortical cell proliferation. 2010, Pubmed
Satou, Transgenic tools to characterize neuronal properties of discrete populations of zebrafish neurons. 2013, Pubmed
Sonmez, Evolutionary sequence modeling for discovery of peptide hormones. 2009, Pubmed
Thisse, High-resolution in situ hybridization to whole-mount zebrafish embryos. 2008, Pubmed
Toll, Peptides derived from the prohormone proNPQ/spexin are potent central modulators of cardiovascular and renal function and nociception. 2012, Pubmed
Turner, Afferent Connectivity of the Zebrafish Habenulae. 2016, Pubmed
Walewski, Spexin is a novel human peptide that reduces adipocyte uptake of long chain fatty acids and causes weight loss in rodents with diet-induced obesity. 2014, Pubmed
Wong, Goldfish spexin: solution structure and novel function as a satiety factor in feeding control. 2013, Pubmed
Yamaguchi, Distinct roles of segregated transmission of the septo-habenular pathway in anxiety and fear. 2013, Pubmed
Zheng, Spexin Suppress Food Intake in Zebrafish: Evidence from Gene Knockout Study. 2017, Pubmed
