XB-ART-55791
Sci Rep
2017 Aug 21;71:8874. doi: 10.1038/s41598-017-09262-6.
Show Gene links
Show Anatomy links
Peroxiredoxin1, a novel regulator of pronephros development, influences retinoic acid and Wnt signaling by controlling ROS levels.
Chae S, Lee HK, Kim YK, Jung Sim H, Ji Y, Kim C, Ismail T, Park JW, Kwon OS, Kang BS, Lee DS, Bae JS, Kim SH, Min KJ, Kyu Kwon T, Park MJ, Han JK, Kwon T, Park TJ, Lee HS.
???displayArticle.abstract???
Peroxiredoxin1 (Prdx1) is an antioxidant enzyme belonging to the peroxiredoxin family of proteins. Prdx1 catalyzes the reduction of H2O2 and alkyl hydroperoxide and plays an important role in different biological processes. Prdx1 also participates in various age-related diseases and cancers. In this study, we investigated the role of Prdx1 in pronephros development during embryogenesis. Prdx1 knockdown markedly inhibited proximal tubule formation in the pronephros and significantly increased the cellular levels of reactive oxygen species (ROS), which impaired primary cilia formation. Additionally, treatment with ROS (H2O2) severely disrupted proximal tubule formation, whereas Prdx1 overexpression reversed the ROS-mediated inhibition in proximal tubule formation. Epistatic analysis revealed that Prdx1 has a crucial role in retinoic acid and Wnt signaling pathways during pronephrogenesis. In conclusion, Prdx1 facilitates proximal tubule formation during pronephrogenesis by regulating ROS levels.
???displayArticle.pubmedLink??? 28827763
???displayArticle.pmcLink??? PMC5567039
???displayArticle.link??? Sci Rep
Species referenced: Xenopus laevis
Genes referenced: dvl2 lhx1 mapk1 odc1 pax2 pax8 pdzk1ip1 prdx1 rab40b rgn
GO keywords: kidney development [+]
???displayArticle.antibodies??? Kidney Ab1 Kidney Ab2
???displayArticle.morpholinos??? prdx1 MO1
???attribute.lit??? ???displayArticles.show???
|
|
Figure 1. Inhibition of proximal tubule formation in the pronephros by the loss of Prdx1 and its rescue by Prdx1* RNA co-injection. (A) prdx1 MOs (40 ng) were injected into both blastomeres of two-cell stage embryos. Embryos at the stage 33 were used for whole-mount in situ hybridization and immunohistochemistry. Proximal tubules in the pronephros were visualized by whole-mount in situ hybridization using smp30, xPteg, and pax2 probes and by immunohistochemistry using a 3G8 antibody. Expression of the proximal tubule-specific markers smp30 (B), xPteg (C), and pax2 (D) in prdx1 MO-injected embryos compared with the controls. Co-injection with prdx1* RNA rescued the decreased expression. The immunohistochemistry for 3G8 patterns were similar with whole-mount in situ hybridization (E). prdx1 morphants exihibited inhibition of proximal tubule formation only while intermediate, distal and connecting tubules were not affected by loss of prdx1. |
|
|
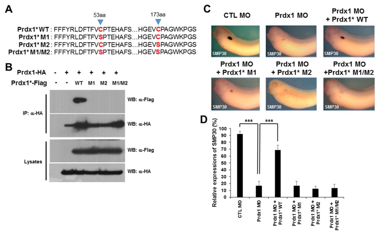
Figure 2. Conserved cysteines in Prdx1 are essential for pronephros development. (A) Three prdx1 mutants, namely, C53S (M1), C173S (M2), and C53S/C173S (M1/2), were subcloned using PCR-based site-directed mutagenesis. (B) Flag-tagged Prdx1* or HA-tagged prdx1 (200 pg) was co-injected into both blastomeres of two-cell stage embryos. Lysates from stage 12 embryos were used for immunoprecipitation. WT Prdx1 only showed in immune complex whereas mutant Prdx1 did not. (C) prdx1 MOs (40 ng) were co-injected with WT or mutant prdx1 (M1, M2 or M1/M2) into both blastomeres of two-cell stage embryos. Embryos at the stage 33 were used for whole-mount in situ hybridization, and proximal tubules in the pronephros were visualized with a smp30 probe. Inhibited proximal tubule formation in prdx1 morphants was rescued by WT prdx1 but not with mutant prdx1* RNAs. (D) Graphical demonstration of smp30 expression in embryos co-injected with WT or mutant prdx1 (M1, M2 or M1/M2) and prdx1 MOs compared with the controls. |
|
|
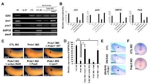
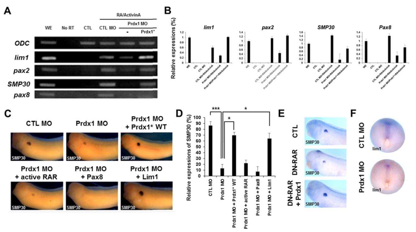
Figure 3. Prdx1 functions downstream of the RA signaling pathway during proximal tubule formation in the pronephros. (A) prdx1 MOs (40 ng) were injected into both blastomeres of two-cell stage embryos. Animal caps were removed from the injected embryos at the stage 8.5 and incubated with 10 ng/mL activin A, followed by 10â4 M all-trans RA for 3 h. Animal caps were collected from embryos at the stage 33 and used for RT-PCR. RT-PCR results showed the significant reduced expression of lim1, pax2, smp30, and pax8 in prdx1 MO-injected as compared with RA/activin induced. The decreased expression of pronephros markers was rescued by prdx1* RNA. Ornithine decarboxylase (odc) was used as the loading control. A no-RT template in the absence of reverse transcriptase was used as the control. WE, whole embryo; CTL, control animal caps; CTL MO, control MO-injected animal caps. (B) RT-PCR examination of lim1, pax2, smp30 and pax8 expression was confirmed by real time PCR. Significant lower expression level was observed for pronephros markers in the prdx1 MO-injected embryos that was rescued by co-injection with prdx1* RNA except for pax8. WE, whole embryo; CTL, control animal caps; CTL MO, control MO-injected animal caps. (C) prdx1 MOs (40 ng) were co-injected with wild-type prdx1, RARα-vp16 (active rar), pax8, or lim1 (400 pg) into both blastomeres of two-cell stage embryos. Embryos at the stage 33 were used for whole-mount in situ hybridization, and proximal tubules in the pronephros were visualized with a smp30 probe. The pronephros abnormalities of prdx1 morphants were rescued by lim1 mRNA co-injection but not by the activation of active RA receptors or pax8. (D) Graphical representation of pronephros development in prdx1 MO-injected embryos and embryos co-injected with lim1, active RA receptors and pax8 compared to the control embryos (injected with control MO). Pronephros defects were significantly rescued by lim1 mRNA co-injection. (E) Embryos at two-cell stage were injected with dominant-negative retinoic acid receptor (DN-RAR) with or without prdx1. DN-RAR-inhibited pronephros development was rescued by prdx1 overexpression. (F) Expression of pronephros marker lim1 was observed at stage 12.5 in embryos injected with CTL MO and prdx1 MO. lim1 expression was dramatically reduced in Prdx1 morphants. |
|
|
Figure 4. Prdx1 regulates pronephrogenesis via the Wnt signaling pathway by modulating ROS levels in X. laevis embryos. (A) prdx1 MOs and WT prdx1*, WT Dsh (Dsh WT), DshδDEP, or DshδDIX were co-injected into both blastomeres of two-cell stage embryos. Embryos at the stage 33 were used for whole-mount in situ hybridization, and proximal tubules in the pronephros were visualized with a smp30 probe. Pronephros development recovered only in embryos co-injected with WT prdx1* or Dsh WT. (B) Graphical demonstration of pronephros development in embryos co-injected with prdx1 MOs and WT prdx1*, Dsh WT, DshδDEP, or DshδDIX. (C) MDCK cells were transfected with either 10ânM prdx1 or control siRNAs. Primary cilia were visualized using an acetylated-tubulin (Ac-Tub) antibody. Cell nuclei were stained with DAPI. Numbers of cilia cells were markedly reduced in MDCK cells by prdx1 siRNA mediated knockdown of prdx1. (D) Graphical representation of ciliated cells transfected with control siRNA and prdx1 siRNA. prdx1 knockdown significantly reduced the number of cilia in MDCK cells. (E) Specificity of prdx1 knockdown in MDCK cells transfected with Prdx1siRNA was confirmed by RT-PCR examination as well as western blot studies. Significant reduction in levels of prdx1 mRNA and proteins was observed in MDCK cells transfected with Prdx1siRNA. (F) Control and prdx1-injected (200âpg) embryos were treated with 2âμM H2O2 at stage 8.5. Embryos at the stage 33 were used for whole-mount in situ hybridization, and proximal tubules in the pronephros were visualized with a smp30 probe. H2O2-disrupted proximal tubule formation in the pronephros, and abnormal proximal tubule formation was rescued in Prdx1-injected embryos. (G) Graph showing the pronephros development in embryos co-treated with H2O2 and prdx1. Reduced expression of smp30 in H2O2 treated embryos was rescued by prdx1. |
|
|
Figure S1. Spatiotemporal expression pattern of Prdx1 during embryogenesis. A. Xenopus embryos were harvested at various stages and RT-PCR was performed using standard methods. The Numbers indicate the embryonic stages. odc was used as the loading control. The expression of prdx1, a maternal gene, gradually increased from the blastula to the tadpole stage. B. Whole mount in situ hybridization with a digoxigenin labeled antisense probe against prdx1 was performed for embryos at stage 8, 14, 16, 22 and 33. prdx1 was expressed in the forebrain, eye, multiciliated cells, and pronephros. The yellow arrow points to the developing pronephros; the red arrow points to the presumptive pronephric tubule ducts. |
|
|
Figure S2. Injection of the prdx1 MOs results in phenotypic abnormalities. A. prdx1 MOs were injected into both blastomeres of two-cell stage embryos. There were phenotypic abnormalities in prdx1 MO-injected embryos compared with control MO- injected embryos. B. Severity of the phenotypic abnormalities in prdx1 MO-injected embryos compared with control MO-injected embryos. C. prdx1 MO was injected into a V.2.2 blastomere of 16-cell stage embryos. Embryos at the stage 33 were used for whole-mount in situ hybridization, and proximal tubules in the pronephros were visualized with a smp30 probe. Embryos exhibited similar developmental abnormalities as were observed for prdx1 MO injections at two-cell stage. D. prdx1 MOs (40 ng) were injected into both blastomeres of two-cell stage embryos. Embryos at the stage 33 were transversely sectioned, and serial sections were stained with hematoxylin and eosin. The prdx1 MO-injected embryos displayed malformed or undifferentiated internal organs that appeared to be scattered. Nt, neural tube; Sm, somites; Pn, pronephros; Da, dorsal aorta. E. Specificity of prdx1 MO was confirmed by western blot analysis using Flag antibody. The translation product for WT prdx1 RNA was markedly reduced by prdx1 MO. F. 4A6 staining of intermediate, distal and connecting tubules was performed at stage 40 in prdx1 morphants. prdx1 knockdown did not affected formation of intermediate, distal and connecting tubules. |
|
|
Figure S3. Transfection with Prdx1 siRNAs increased the ROS levels in MDCK cells. A. Endogenous ROS levels in MDCK cells transfected with either 10 nM prdx1 or control siRNAs were measured using flow cytometry. The cellular ROS level was higher in prdx1 siRNA-transfected cells than in control siRNA-transfected cells. B. MDCK cells were co-treated with H2O2 and H2O2 + prdx1 and observed their effects on ROS products. Treatment of H2O2 enhanced the phosphorylation of AKT (P-AKT) while phosphorylation of AMPKα (P-AMPKα) was reduced. Prdx1 transfection reversed the expression i.e. downregulated the expression of P-AKT and upregulated the P-AMPKα expression. Induced P-ERK by H2O2 was not affected by expression of prdx1 in transfected MDCK cells. |
|
|
Figure S4. Selected representative full gel scans. Full gel scans of figures 2B. Asterisk indicates non-specific band. |
|
|
prdx1 (peroxiredoxin 1) gene expression in Xenopus laevis embryo, assayed via in situ hybridization, NF stage 14, dorsal view, anterior up. |
|
|
prdx1 (peroxiredoxin 1) gene expression in Xenopus laevis embryo, assayed via in situ hybridization, NF stage 33, lateral view, anterior left, dorsal up. |
References [+] :
Agharazii,
Inflammatory cytokines and reactive oxygen species as mediators of chronic kidney disease-related vascular calcification.
2015, Pubmed
Agharazii, Inflammatory cytokines and reactive oxygen species as mediators of chronic kidney disease-related vascular calcification. 2015, Pubmed
Ariizumi, In vitro induction systems for analyses of amphibian organogenesis and body patterning. 2001, Pubmed
Bouwmeester, Cerberus is a head-inducing secreted factor expressed in the anterior endoderm of Spemann's organizer. 1996, Pubmed , Xenbase
Brändli, Towards a molecular anatomy of the Xenopus pronephric kidney. 1999, Pubmed , Xenbase
Brown, Cilia and Diseases. 2014, Pubmed
Buisson, Pax8 and Pax2 are specifically required at different steps of Xenopus pronephros development. 2015, Pubmed , Xenbase
Carroll, Molecular regulation of pronephric development. 1999, Pubmed , Xenbase
Carroll, Dynamic patterns of gene expression in the developing pronephros of Xenopus laevis. 1999, Pubmed , Xenbase
Cartry, Retinoic acid signalling is required for specification of pronephric cell fate. 2006, Pubmed , Xenbase
Chan, A role for Xlim-1 in pronephros development in Xenopus laevis. 2000, Pubmed , Xenbase
Chan, Growing kidney in the frog. 2006, Pubmed , Xenbase
Chu, Identification and verification of PRDX1 as an inflammation marker for colorectal cancer progression. 2016, Pubmed
Cizelsky, The Wnt/JNK signaling target gene alcam is required for embryonic kidney development. 2014, Pubmed , Xenbase
Daly, Characterization and expression of Peroxiredoxin 1 in the neonatal tammar wallaby (Macropus eugenii). 2008, Pubmed
Gerlach, Zebrafish pronephros tubulogenesis and epithelial identity maintenance are reliant on the polarity proteins Prkc iota and zeta. 2014, Pubmed
Graves, Regulation of reactive oxygen species homeostasis by peroxiredoxins and c-Myc. 2009, Pubmed
Hong, Immunohistochemical localization of 2-Cys peroxiredoxins in human ciliary body. 2007, Pubmed
Jarvis, Peroxiredoxin 1 functions as a signal peroxidase to receive, transduce, and transmit peroxide signals in mammalian cells. 2012, Pubmed
Kim, Up-regulation of peroxiredoxin 1 in lung cancer and its implication as a prognostic and therapeutic target. 2008, Pubmed
Kim, RNA-binding properties and RNA chaperone activity of human peroxiredoxin 1. 2012, Pubmed
Kim, A novel function of peroxiredoxin 1 (Prx-1) in apoptosis signal-regulating kinase 1 (ASK1)-mediated signaling pathway. 2008, Pubmed
Lancaster, Subcellular spatial regulation of canonical Wnt signalling at the primary cilium. 2011, Pubmed
Lee, XPteg (Xenopus proximal tubules-expressed gene) is essential for pronephric mesoderm specification and tubulogenesis. 2010, Pubmed , Xenbase
Lyons, Requirement of Wnt/beta-catenin signaling in pronephric kidney development. 2009, Pubmed , Xenbase
May-Simera, Ciliary proteins Bbs8 and Ift20 promote planar cell polarity in the cochlea. 2015, Pubmed
McCoy, Non-canonical wnt signals antagonize and canonical wnt signals promote cell proliferation in early kidney development. 2011, Pubmed , Xenbase
Miller, Pronephric tubulogenesis requires Daam1-mediated planar cell polarity signaling. 2011, Pubmed , Xenbase
Neumann, Essential role for the peroxiredoxin Prdx1 in erythrocyte antioxidant defence and tumour suppression. 2003, Pubmed
Park, Subcellular localization and signaling properties of dishevelled in developing vertebrate embryos. 2005, Pubmed , Xenbase
Pirson, Expression of peroxiredoxins and thioredoxins in the mouse spinal cord during embryonic development. 2015, Pubmed
Ross, Disruption of Bardet-Biedl syndrome ciliary proteins perturbs planar cell polarity in vertebrates. 2005, Pubmed
Rothbächer, Dishevelled phosphorylation, subcellular localization and multimerization regulate its role in early embryogenesis. 2000, Pubmed , Xenbase
Rozen, Primer3 on the WWW for general users and for biologist programmers. 2000, Pubmed
Sato, Cloning and expression pattern of a Xenopus pronephros-specific gene, XSMP-30. 2000, Pubmed , Xenbase
Shi, Heat shock 70-kDa protein 5 (Hspa5) is essential for pronephros formation by mediating retinoic acid signaling. 2015, Pubmed , Xenbase
Shuvaeva, [Peroxiredoxins, a new family of antioxidant proteins]. 2009, Pubmed
Tauriello, Wnt/β-catenin signaling requires interaction of the Dishevelled DEP domain and C terminus with a discontinuous motif in Frizzled. 2012, Pubmed , Xenbase
Vize, Model systems for the study of kidney development: use of the pronephros in the analysis of organ induction and patterning. 1997, Pubmed , Xenbase
Vize, Development of the Xenopus pronephric system. 1995, Pubmed , Xenbase
Wessely, Xenopus pronephros development--past, present, and future. 2011, Pubmed , Xenbase
Wingert, Zebrafish nephrogenesis involves dynamic spatiotemporal expression changes in renal progenitors and essential signals from retinoic acid and irx3b. 2011, Pubmed , Xenbase
Yang, Antioxidant enzymes as redox-based biomarkers: a brief review. 2015, Pubmed
Yuan, Statistical analysis of real-time PCR data. 2006, Pubmed
Zhang, Expression of Wnt signaling components during Xenopus pronephros development. 2011, Pubmed , Xenbase
