XB-ART-55790
J Cell Biol
2018 Mar 05;2173:849-859. doi: 10.1083/jcb.201708072.
Show Gene links
Show Anatomy links
An interaction between myosin-10 and the cell cycle regulator Wee1 links spindle dynamics to mitotic progression in epithelia.
???displayArticle.abstract???
Anaphase in epithelia typically does not ensue until after spindles have achieved a characteristic position and orientation, but how or even if cells link spindle position to anaphase onset is unknown. Here, we show that myosin-10 (Myo10), a motor protein involved in epithelial spindle dynamics, binds to Wee1, a conserved regulator of cyclin-dependent kinase 1 (Cdk1). Wee1 inhibition accelerates progression through metaphase and disrupts normal spindle dynamics, whereas perturbing Myo10 function delays anaphase onset in a Wee1-dependent manner. Moreover, Myo10 perturbation increases Wee1-mediated inhibitory phosphorylation on Cdk1, which, unexpectedly, concentrates at cell-cell junctions. Based on these and other results, we propose a model in which the Myo10-Wee1 interaction coordinates attainment of spindle position and orientation with anaphase onset.
???displayArticle.pubmedLink??? 29321170
???displayArticle.pmcLink??? PMC5839792
???displayArticle.link??? J Cell Biol
???displayArticle.grants??? [+]
R01 GM052932 NIGMS NIH HHS , T32 GM008692 NIGMS NIH HHS , F32 GM090674 NIGMS NIH HHS , Wellcome Trust , F30 CA189673 NCI NIH HHS
Species referenced: Xenopus laevis
Genes referenced: cdc25a cdk1 h2bc21 myo10 wee1 wee2
GO keywords: spindle [+]
???displayArticle.morpholinos??? myo10.2 MO5
???attribute.lit??? ???displayArticles.show???
|
|
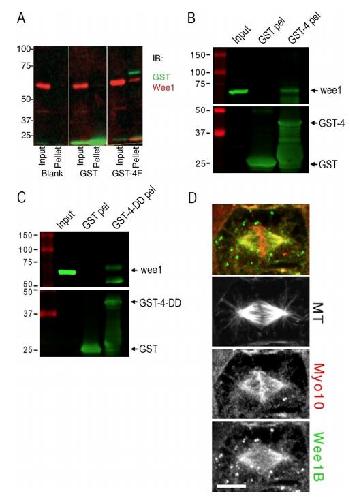
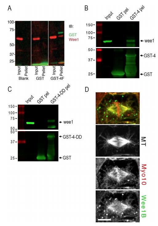
Figure 1. Myo10 directly interacts with Wee1 via the MyTH4 domain. (A) In vitro binding assay between recombinant FLAG-Wee1A and empty glutathione-sepharose beads (blank) or bead-bound GST or GST-MyTH4-FERM (GST-4F). Inputs and washed glutathione pellets were boiled in SDS sample buffer and immunoblotted for GST and Wee1 by standard methods. (B) Bacterial recombinant sepharose-bound GST and GST-MyTH4 (GST-4) were mixed with concentrated extracts from stage 10 X. laevis embryos. Washed pellets (pel) and raw extract (input) were boiled in SDS sample buffer and subjected to immunoblot analysis. Input sample represents 2% of assay input and pellets each represent half of the pulldown product. Membranes were cut at the 50-kD marker and immunoblotted for Wee1 (top) or GST (bottom). The lower GST-reactive = bands in the GST-4 pel sample represent protein degradation products. (C) Same as B, except using recombinant GST-MyTH4-DD (GST-4-DD) protein. Numbers on the left side of the blots in AâC indicate molecular weight in kilodaltons. (D) Stage 10 embryos were prepermeabilized before fixation and immunostained with antibodies against α-tubulin (microtubule [MT] not in merge), Wee1B (green), and Myo10 (red). The Myo10 antibody is conjugated with Alexa Fluor 568 and was applied after the antiârabbit secondary used to label the Wee1B antibody. Bar, 10 µm. |
|
|
Figure 2. Increasing Cdk1 activity shortens metaphase. (A) Boxplot (median ± quartiles, X indicates outlier) of metaphase duration in DMSO control or PD-166285âtreated cells reveals significant decrease with Wee1 inhibition (P = 0.005, t test, n = 13 control, 7 treated). (B) Boxplot of metaphase duration in cells with or without exogenous Cdc25a demonstrates a significant decrease in metaphase duration with Cdc25a overexpression (P = 0.0008, t test, n = 7 control, 15 cdc25a). |
|
|
Figure 3. Cdk1 is enriched at cell junctions. (A) Left: Image from a live stage 10 embryo expressing eGFP-Cdk1. Image shown is z-projection of apical region showing the native GFP signal along junctions, particularly tricell junctions. Bar, 20 µm. Right: Stage 10 embryo fixed and immunostained with antibody specific for Y15 phosphorylated Cdk1 (pCdk1). Bar, 20 µm. Arrows show tricell junctions. (B) Left: Stage 10 control embryos immunostained with ZO-1 (red) and Cdk1âphosphorylated tyrosine 15 (green). Bar, 10 µm. Right: A 3D projection of the boxed region, rotated 90 degrees, with the apical surface to the right. Bar, 2.5 µm. (C) Apical projections of stage 10 embryo fixed in methanol/DMSO and immunostained with antibodies for cyclin B. Arrows show tricell junctions. Bar, 20 µm. (D) Midcell projections of stage 10 embryo fixed in formaldehyde and immunostained with antibodies for cyclin B (green) and microtubules (red). Arrowhead shows poleward spindle staining of cyclin B. Bar, 20 µm. (E) Apical projection of stage 10 embryo fixed in methanol/DMSO and immunostained with antibodies for cyclin B (green) and ZO-1 (red). Bar, 20 µm. (F) Series of still images from a movie of stage 10 embryos expressing mCheâ histone H2B (red) and cyclin BâGFP (green). Time stamps indicate minutes after first frame. Bar, 20 µm. See also Video 1. |
|
|
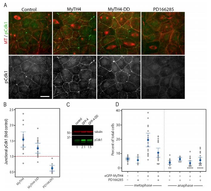
Figure 4. MyTH4 domain expression increases junctional pCdk1 staining. (A) Uninjected control stage 10 embryos, or those expressing eGFP-MyTH4 or eGFP-MyTH4-DD or treated with 25 µM PD166285 for 30 min, were fixed and immunostained with antibodies against α-tubulin (MT, red) and pCdk1 (green). Bar, 20 µm. (B) Quantification of junctional pCdk1 signal in uninjected control embryos, or those expressing MyTH4 or MyTH4-DD or incubated for 30 min in 25 µM PD166285. y axis represents fold change in junctional pCdk1 relative to controls within the same experiment. The red line represents the mean control pCdk1 at junctions, defined as 1. A gray dot represents a single embryo, the blue dot the mean and the blue bars the 95% confidence interval. n = 10â15. All are significantly different from control (from left to right: P = 0.0004; P =0.0001; P =0.003). (C) Embryos were microinjected at the two-cell stage with mRNA encoding either GFP-MyTH4 (GFP-4) or GFP-MyTH4-DD (GFP-4-DD). At stage 10, whole-cell extracts were prepared and immunoblotted for α-tubulin (red) and pCdk1 (green). The numbers at the bottom of the blot indicate relative levels of pCdk1 in this image. Numbers on the left side indicate molecular weight in kilodaltons. (D) Stage 10 control or eGFP-MyTH4-expressing embryos were incubated for 0 or 30 min in 25 µM PD166285. The embryos were then fixed and stained for microtubules (antiâα-tubulin) and DNA (DAPI or TO-PRO3). The percentage of metaphase and anaphase cells were counted for each field of epithelium taken at 40Ã. In the plot, a gray dot represents a single embryo, the blue dot the mean, and the blue bars the 95% confidence interval. n = 10â20 embryos from four different experiments |
|
|
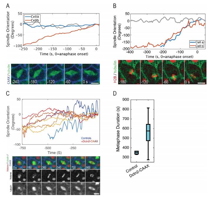
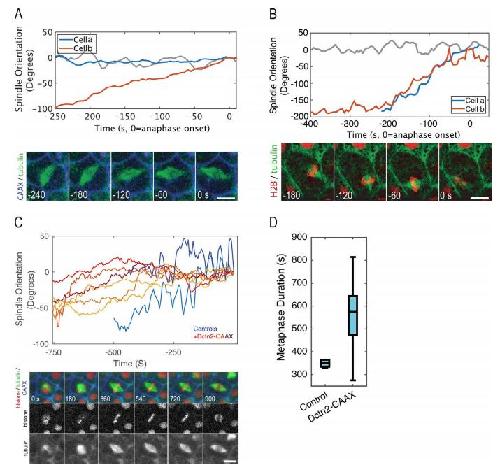
Figure 5. Wee1 inhibition rescues MyTH4-induced anaphase delay and reduces spindle oscillations. (A) Manually measured orientation of the mitotic spindle versus spindle axis at anaphase onset in cells expressing eGFP-tubulin and mTagBFP-CAAX in the presence of Myo10 morpholino (red and blue traces) or control (gray). Image shows time series of a Myo10-depleted cell expressing BFP-CAAX (blue) and eGFP-α-tubulin (green) and corresponds to the red trace. Time stamps indicate seconds before anaphase (anaphase = 0 s). Bar, 10 µm. (B) Same as A, except cells were treated with PD166285 (red and blue traces) or control (gray). Image shows time series of a PD166285-treated cell expressing mCherryâhistone H2B (red) and eGFPâα-tubulin (green) and corresponds to the red trace. (C) Spindle orientation, as a function of spindle orientation at anaphase onset, as determined by the Spindlometer in control (two blue traces) and dynamitin2-CAAX-expressing (six yellow-red traces) embryos. Image shows time series of cells expressing eGFP-tubulin (green), mCheâhistone H2B (red), mTagBFP-CAAX (blue), and dynamitin2-CAAX (unlabeled). Bar, 10 μm. (D) Manually measured metaphase duration in cells prepared as in D (control n = 6, Dctn2 n = 13, P = 0.0014). |
|
|
Figure S1. Interaction between X. laevis Myo10 and Wee1. (A) A Y2H using the MyTH4-FERM cassette from the tail of X. laevis Myo10 as bait identified Wee1 as a Myo10 binding partner. All hits identified more than once in the screen are shown. (B) GST-MyTH4-FERM pulls endogenous Wee1 and pWee1 out of extracts. Bacterial recombinant sepharose-bound GST and GST-MyTH4-FERM (GST-4F) were mixed with concentrated extracts from X. laevis embryos. Raw extract (input) and washed pellets were boiled in SDS sample buffer and subjected to immunoblot analysis. Here two identical gels were run and transferred to nitrocellulose and then immunoblotted (IB) with our Wee1 antibody (top) or a commercial antibody directed against Ser53- phosphorylated Wee1 (pWee1 S53). |
|
|
Figure S2. Wee1 localizes to the mitotic spindle. (A) Stage 10 embryos were prepermeabilized before fixation and immunostained with a commercial antibody against α-tubulin (microtubule [MT], red) and our Wee1 antibody (green). DNA is labeled with propidium iodide (blue). Bar, 10 µm. (B) Stage 10 embryos, without prepermeabilization, were immunostained for α-tubulin (MT, red) and with a commercial antibody against Ser53-phosphorylated Wee1 (pWee, green). Arrows indicate pole concentration of pWee. Other commercial antibodies against total Wee1 did not work in frog cells. The pWee antibody was used simply to verify Wee1 localization to the spindle, and we do not speculate on the relation of this phosphorylation to our model. See Watanabe et al. (2005) for a description of Ser53 pWee function. Bar, 10 μm |
|
|
Figure S3. Effects of kinase-dead Wee1 and cell cycle stage on junctional pCdk1 levels. (A) Stage 10 control embryos or those expressing GFP-tagged KD Wee1A were fixed and immunostained for α-tubulin (microtubule [MT], red) and Y15-phosphorylated Cdk1 (pCdk1, green). Images shows loss of junctional pCdk1 signal in KD-Wee1A expressing cells. KD mutant was generated via a K239R substitution (Leise and Mueller, 2002). Bar, 10 μm. (B) Quantification of junctional pCdk1 signal in individual control cells at different cell cycle stages (ana, anaphase; inter, interphase; meta, metaphase). Y-axis represents fold change in junctional pCdk1 relative to mean interphase cell signal in the same image. A gray dot represents a single cell, the blue dot the mean, and the blue bars the 95% confidence interval. Sample size = 61 (interphase), 30 (metaphase), and 21 (anaphase). Only mitotic cells completely surrounded by interphase cells were analyzed. ANOVA and Tukeyâs post-hoc test showed statistically significant decreases in junctional pCdk1 for both mitotic populations compared with interphase cells (P = 0.0001 for both). |
References [+] :
Adams,
Metaphase spindles rotate in the neuroepithelium of rat cerebral cortex.
1996, Pubmed
Adams, Metaphase spindles rotate in the neuroepithelium of rat cerebral cortex. 1996, Pubmed
Baena-López, The orientation of cell divisions determines the shape of Drosophila organs. 2005, Pubmed
Bergstralh, Spindle orientation: a question of complex positioning. 2017, Pubmed
Bosveld, Epithelial tricellular junctions act as interphase cell shape sensors to orient mitosis. 2016, Pubmed
Burkhardt, Overexpression of the dynamitin (p50) subunit of the dynactin complex disrupts dynein-dependent maintenance of membrane organelle distribution. 1997, Pubmed
Chang, Mitotic trigger waves and the spatial coordination of the Xenopus cell cycle. 2013, Pubmed , Xenbase
Clute, Temporal and spatial control of cyclin B1 destruction in metaphase. 1999, Pubmed
da Silva, Oriented cell divisions in the extending germband of Drosophila. 2007, Pubmed
Deng, Compartmentalized nodes control mitotic entry signaling in fission yeast. 2013, Pubmed
di Pietro, Regulation of mitotic spindle orientation: an integrated view. 2016, Pubmed
Fish, Aspm specifically maintains symmetric proliferative divisions of neuroepithelial cells. 2006, Pubmed
Gillies, Cell division orientation in animals. 2011, Pubmed
Gönczy, Mechanisms of asymmetric cell division: flies and worms pave the way. 2008, Pubmed
Gould, Tyrosine phosphorylation of the fission yeast cdc2+ protein kinase regulates entry into mitosis. 1989, Pubmed
Hancock, All ras proteins are polyisoprenylated but only some are palmitoylated. 1989, Pubmed
Haydar, Mitotic spindle rotation and mode of cell division in the developing telencephalon. 2003, Pubmed
Higashi, Maintenance of the Epithelial Barrier and Remodeling of Cell-Cell Junctions during Cytokinesis. 2016, Pubmed , Xenbase
Hirano, Structural basis of cargo recognition by the myosin-X MyTH4-FERM domain. 2011, Pubmed
Hoffman, A ten-minute DNA preparation from yeast efficiently releases autonomous plasmids for transformation of Escherichia coli. 1987, Pubmed
King, A 20S complex containing CDC27 and CDC16 catalyzes the mitosis-specific conjugation of ubiquitin to cyclin B. 1995, Pubmed , Xenbase
Kiyomitsu, Cortical dynein and asymmetric membrane elongation coordinately position the spindle in anaphase. 2013, Pubmed
Kotak, NuMA phosphorylation by CDK1 couples mitotic progression with cortical dynein function. 2013, Pubmed
Kotak, Cortical dynein is critical for proper spindle positioning in human cells. 2012, Pubmed
Kumagai, The cdc25 protein controls tyrosine dephosphorylation of the cdc2 protein in a cell-free system. 1991, Pubmed , Xenbase
Larson, Automated mitotic spindle tracking suggests a link between spindle dynamics, spindle orientation, and anaphase onset in epithelial cells. 2017, Pubmed , Xenbase
Lechler, Asymmetric cell divisions promote stratification and differentiation of mammalian skin. 2005, Pubmed
Leise, Multiple Cdk1 inhibitory kinases regulate the cell cycle during development. 2002, Pubmed , Xenbase
Lianga, A Wee1 checkpoint inhibits anaphase onset. 2013, Pubmed
Liu, Sisyphus, the Drosophila myosin XV homolog, traffics within filopodia transporting key sensory and adhesion cargos. 2008, Pubmed
Mao, Planar polarization of the atypical myosin Dachs orients cell divisions in Drosophila. 2011, Pubmed
Merdes, Formation of spindle poles by dynein/dynactin-dependent transport of NuMA. 2000, Pubmed
Michael, Coupling of mitosis to the completion of S phase through Cdc34-mediated degradation of Wee1. 1998, Pubmed , Xenbase
Morin, Mitotic spindle orientation in asymmetric and symmetric cell divisions during animal development. 2011, Pubmed
Moseley, A spatial gradient coordinates cell size and mitotic entry in fission yeast. 2009, Pubmed
Okamoto, The existence of two distinct Wee1 isoforms in Xenopus: implications for the developmental regulation of the cell cycle. 2002, Pubmed , Xenbase
Parker, p107wee1 is a dual-specificity kinase that phosphorylates p34cdc2 on tyrosine 15. 1992, Pubmed
Patra, Xe-p9, a Xenopus Suc1/Cks protein, is essential for the Cdc2-dependent phosphorylation of the anaphase- promoting complex at mitosis. 1998, Pubmed , Xenbase
Peyre, A lateral belt of cortical LGN and NuMA guides mitotic spindle movements and planar division in neuroepithelial cells. 2011, Pubmed
Quyn, Spindle orientation bias in gut epithelial stem cell compartments is lost in precancerous tissue. 2010, Pubmed
Rudner, Phosphorylation by Cdc28 activates the Cdc20-dependent activity of the anaphase-promoting complex. 2000, Pubmed
Russell, Negative regulation of mitosis by wee1+, a gene encoding a protein kinase homolog. 1987, Pubmed
Sandquist, Myosin-10 independently influences mitotic spindle structure and mitotic progression. 2016, Pubmed , Xenbase
Sokac, Cdc42-dependent actin polymerization during compensatory endocytosis in Xenopus eggs. 2003, Pubmed , Xenbase
Stevenson, Identification of ZO-1: a high molecular weight polypeptide associated with the tight junction (zonula occludens) in a variety of epithelia. 1986, Pubmed
Stumpff, Drosophila Wee1 interacts with members of the gammaTURC and is required for proper mitotic-spindle morphogenesis and positioning. 2005, Pubmed
Vasiliev, Rho overexpression leads to mitosis-associated detachment of cells from epithelial sheets: a link to the mechanism of cancer dissemination. 2004, Pubmed
Weber, A microtubule-binding myosin required for nuclear anchoring and spindle assembly. 2004, Pubmed , Xenbase
Wei, Cargo recognition mechanism of myosin X revealed by the structure of its tail MyTH4-FERM tandem in complex with the DCC P3 domain. 2011, Pubmed
Woolner, Spindle position in symmetric cell divisions during epiboly is controlled by opposing and dynamic apicobasal forces. 2012, Pubmed , Xenbase
Woolner, Myosin-10 and actin filaments are essential for mitotic spindle function. 2008, Pubmed , Xenbase
Zhang, Myosin-X provides a motor-based link between integrins and the cytoskeleton. 2004, Pubmed
